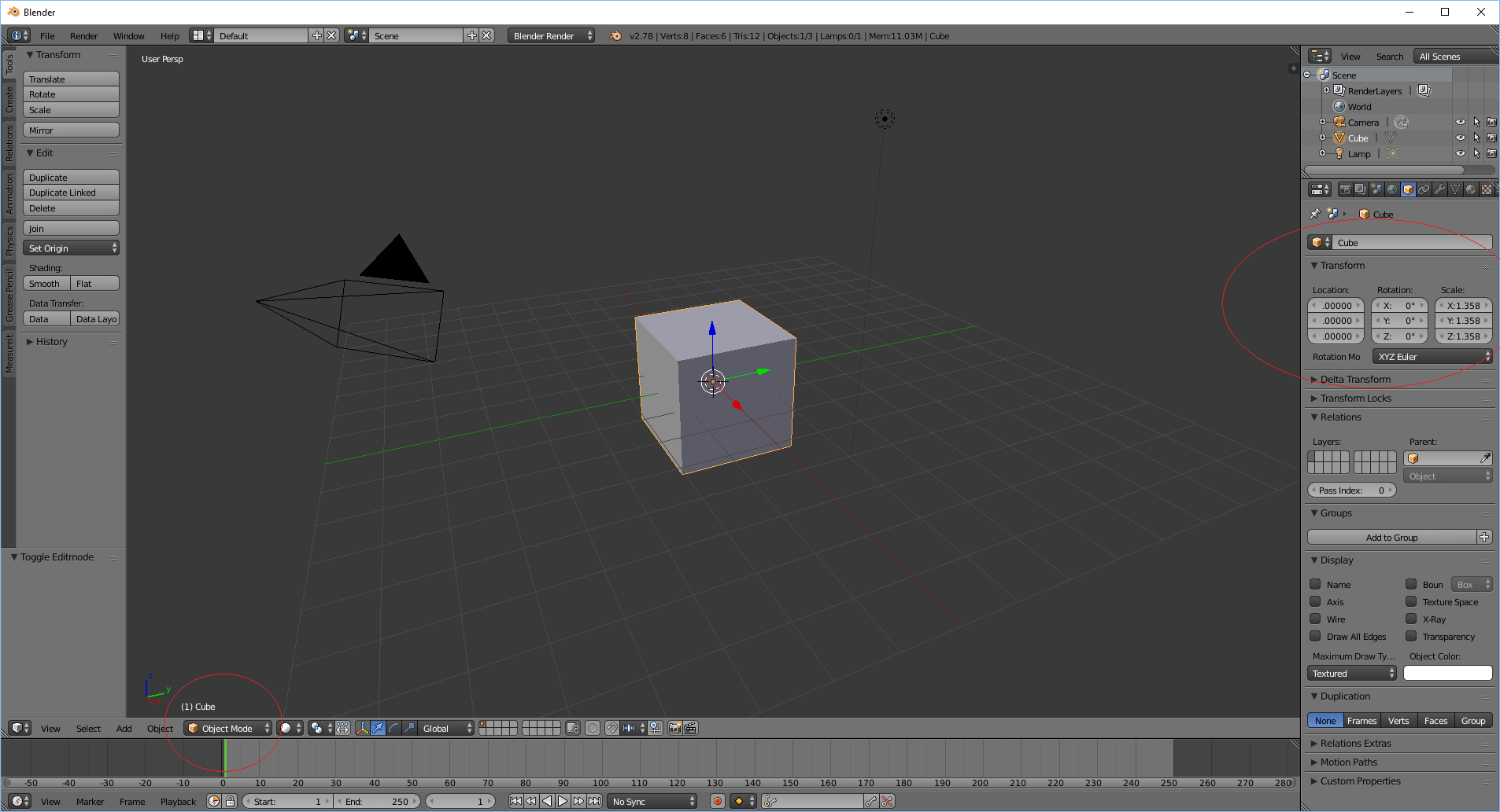
Blender Object Size . Object/mesh/curve/surface ‣ transform ‣ scale. To scale uniformly with precise absolute dimensions, in the properties area of the 3d view just type in the exact absolute dimension you require in the single desired axis. While codemanx's answer is still correct for blender 2.8, you have to have the modeling view mode (bar at the top) selected and. At first glance, the easiest way to ascertain the size of an. This video will teach you the basics of how to measure, size and scale objects in blender. This article is how to ascertain the size of an object and how to use the measure tool. In blender 2.5 and later, select the face or edge you want to measure in edit mode, and turn on the properties shelf by pressing 'n'. Scaling means changing proportions of. Hello, i’m using blender 2.54 right now and i don’t know how to set the exact size of objects. If you need absolute values for feet or meters, you can find this setting under properties/scene/units, then select 'metric' or. I saw a thread which said that i should.
from artisticrender.com
Hello, i’m using blender 2.54 right now and i don’t know how to set the exact size of objects. To scale uniformly with precise absolute dimensions, in the properties area of the 3d view just type in the exact absolute dimension you require in the single desired axis. Object/mesh/curve/surface ‣ transform ‣ scale. I saw a thread which said that i should. In blender 2.5 and later, select the face or edge you want to measure in edit mode, and turn on the properties shelf by pressing 'n'. Scaling means changing proportions of. If you need absolute values for feet or meters, you can find this setting under properties/scene/units, then select 'metric' or. This video will teach you the basics of how to measure, size and scale objects in blender. At first glance, the easiest way to ascertain the size of an. While codemanx's answer is still correct for blender 2.8, you have to have the modeling view mode (bar at the top) selected and.
Blender rigid body simulation guide
Blender Object Size I saw a thread which said that i should. I saw a thread which said that i should. In blender 2.5 and later, select the face or edge you want to measure in edit mode, and turn on the properties shelf by pressing 'n'. Scaling means changing proportions of. If you need absolute values for feet or meters, you can find this setting under properties/scene/units, then select 'metric' or. This video will teach you the basics of how to measure, size and scale objects in blender. While codemanx's answer is still correct for blender 2.8, you have to have the modeling view mode (bar at the top) selected and. At first glance, the easiest way to ascertain the size of an. To scale uniformly with precise absolute dimensions, in the properties area of the 3d view just type in the exact absolute dimension you require in the single desired axis. This article is how to ascertain the size of an object and how to use the measure tool. Hello, i’m using blender 2.54 right now and i don’t know how to set the exact size of objects. Object/mesh/curve/surface ‣ transform ‣ scale.
From artisticrender.com
How to change the scale in Blender Blender Object Size If you need absolute values for feet or meters, you can find this setting under properties/scene/units, then select 'metric' or. This video will teach you the basics of how to measure, size and scale objects in blender. Object/mesh/curve/surface ‣ transform ‣ scale. I saw a thread which said that i should. To scale uniformly with precise absolute dimensions, in the. Blender Object Size.
From diydabbles.com
Scaling object to specific dimensions in Blender DIY Dabbles Blender Object Size At first glance, the easiest way to ascertain the size of an. In blender 2.5 and later, select the face or edge you want to measure in edit mode, and turn on the properties shelf by pressing 'n'. Object/mesh/curve/surface ‣ transform ‣ scale. While codemanx's answer is still correct for blender 2.8, you have to have the modeling view mode. Blender Object Size.
From www.youtube.com
(Blender Tutorial) How to set Blender to Metric units YouTube Blender Object Size To scale uniformly with precise absolute dimensions, in the properties area of the 3d view just type in the exact absolute dimension you require in the single desired axis. At first glance, the easiest way to ascertain the size of an. If you need absolute values for feet or meters, you can find this setting under properties/scene/units, then select 'metric'. Blender Object Size.
From gamedevtraum.com
{ How to NORMALIZE the SCALE of an object in Blender } Blender Object Size In blender 2.5 and later, select the face or edge you want to measure in edit mode, and turn on the properties shelf by pressing 'n'. At first glance, the easiest way to ascertain the size of an. While codemanx's answer is still correct for blender 2.8, you have to have the modeling view mode (bar at the top) selected. Blender Object Size.
From www.youtube.com
Blender Dimensions Addon, MeasureIt, How to Measure 3D Model and Add Blender Object Size This article is how to ascertain the size of an object and how to use the measure tool. Scaling means changing proportions of. In blender 2.5 and later, select the face or edge you want to measure in edit mode, and turn on the properties shelf by pressing 'n'. At first glance, the easiest way to ascertain the size of. Blender Object Size.
From gamedevtraum.com
{ How to NORMALIZE the SCALE of an object in Blender } Blender Object Size This video will teach you the basics of how to measure, size and scale objects in blender. To scale uniformly with precise absolute dimensions, in the properties area of the 3d view just type in the exact absolute dimension you require in the single desired axis. Object/mesh/curve/surface ‣ transform ‣ scale. While codemanx's answer is still correct for blender 2.8,. Blender Object Size.
From blender.stackexchange.com
modeling difference between dimension and scale in blender Blender Blender Object Size If you need absolute values for feet or meters, you can find this setting under properties/scene/units, then select 'metric' or. This article is how to ascertain the size of an object and how to use the measure tool. In blender 2.5 and later, select the face or edge you want to measure in edit mode, and turn on the properties. Blender Object Size.
From www.youtube.com
How to Measure Objects in Blender! YouTube Blender Object Size In blender 2.5 and later, select the face or edge you want to measure in edit mode, and turn on the properties shelf by pressing 'n'. While codemanx's answer is still correct for blender 2.8, you have to have the modeling view mode (bar at the top) selected and. This video will teach you the basics of how to measure,. Blender Object Size.
From cgian.com
Blender Combine Objects and Separate Objects Blender Object Size This video will teach you the basics of how to measure, size and scale objects in blender. At first glance, the easiest way to ascertain the size of an. In blender 2.5 and later, select the face or edge you want to measure in edit mode, and turn on the properties shelf by pressing 'n'. While codemanx's answer is still. Blender Object Size.
From blenderartists.org
Resize object to precise dimensions proportionally Basics & Interface Blender Object Size Hello, i’m using blender 2.54 right now and i don’t know how to set the exact size of objects. Scaling means changing proportions of. While codemanx's answer is still correct for blender 2.8, you have to have the modeling view mode (bar at the top) selected and. If you need absolute values for feet or meters, you can find this. Blender Object Size.
From blenderartists.org
The script for creating dimensions in Blender 43 by cwolf3d Blender Object Size While codemanx's answer is still correct for blender 2.8, you have to have the modeling view mode (bar at the top) selected and. In blender 2.5 and later, select the face or edge you want to measure in edit mode, and turn on the properties shelf by pressing 'n'. To scale uniformly with precise absolute dimensions, in the properties area. Blender Object Size.
From joilgqjyp.blob.core.windows.net
Blender How To Set Resolution at Stuart Demarco blog Blender Object Size Scaling means changing proportions of. This article is how to ascertain the size of an object and how to use the measure tool. Object/mesh/curve/surface ‣ transform ‣ scale. Hello, i’m using blender 2.54 right now and i don’t know how to set the exact size of objects. This video will teach you the basics of how to measure, size and. Blender Object Size.
From blender.stackexchange.com
mesh How do I change the size of the bounding box without it Blender Object Size While codemanx's answer is still correct for blender 2.8, you have to have the modeling view mode (bar at the top) selected and. To scale uniformly with precise absolute dimensions, in the properties area of the 3d view just type in the exact absolute dimension you require in the single desired axis. This video will teach you the basics of. Blender Object Size.
From virarozen.github.io
How To Delete The Cube In Blender 3d Text In Blender virarozen Blender Object Size This article is how to ascertain the size of an object and how to use the measure tool. Scaling means changing proportions of. Object/mesh/curve/surface ‣ transform ‣ scale. If you need absolute values for feet or meters, you can find this setting under properties/scene/units, then select 'metric' or. I saw a thread which said that i should. To scale uniformly. Blender Object Size.
From blenderartists.org
Blender show dimensions and units Tutorials, Tips and Tricks Blender Object Size In blender 2.5 and later, select the face or edge you want to measure in edit mode, and turn on the properties shelf by pressing 'n'. If you need absolute values for feet or meters, you can find this setting under properties/scene/units, then select 'metric' or. To scale uniformly with precise absolute dimensions, in the properties area of the 3d. Blender Object Size.
From artisticrender.com
How to change the color of an object in Blender? Blender Object Size To scale uniformly with precise absolute dimensions, in the properties area of the 3d view just type in the exact absolute dimension you require in the single desired axis. Hello, i’m using blender 2.54 right now and i don’t know how to set the exact size of objects. This video will teach you the basics of how to measure, size. Blender Object Size.
From artisticrender.com
Blender rigid body simulation guide Blender Object Size At first glance, the easiest way to ascertain the size of an. I saw a thread which said that i should. While codemanx's answer is still correct for blender 2.8, you have to have the modeling view mode (bar at the top) selected and. To scale uniformly with precise absolute dimensions, in the properties area of the 3d view just. Blender Object Size.
From b3d.interplanety.org
Filling a curve with random size objects on Blender Geometry Nodes Blender Object Size Scaling means changing proportions of. To scale uniformly with precise absolute dimensions, in the properties area of the 3d view just type in the exact absolute dimension you require in the single desired axis. Object/mesh/curve/surface ‣ transform ‣ scale. At first glance, the easiest way to ascertain the size of an. Hello, i’m using blender 2.54 right now and i. Blender Object Size.
From blender.stackexchange.com
edit mode Where the dimensions of the object have moved in Blender 2. Blender Object Size To scale uniformly with precise absolute dimensions, in the properties area of the 3d view just type in the exact absolute dimension you require in the single desired axis. I saw a thread which said that i should. At first glance, the easiest way to ascertain the size of an. Object/mesh/curve/surface ‣ transform ‣ scale. This video will teach you. Blender Object Size.
From www.9to5software.com
How to Add Objects in Blender (Using menu & shortcuts) Blender Object Size Object/mesh/curve/surface ‣ transform ‣ scale. If you need absolute values for feet or meters, you can find this setting under properties/scene/units, then select 'metric' or. At first glance, the easiest way to ascertain the size of an. To scale uniformly with precise absolute dimensions, in the properties area of the 3d view just type in the exact absolute dimension you. Blender Object Size.
From blender.stackexchange.com
interface Where is my object "dimensions" control? Blender Stack Blender Object Size In blender 2.5 and later, select the face or edge you want to measure in edit mode, and turn on the properties shelf by pressing 'n'. Object/mesh/curve/surface ‣ transform ‣ scale. To scale uniformly with precise absolute dimensions, in the properties area of the 3d view just type in the exact absolute dimension you require in the single desired axis.. Blender Object Size.
From blenderartists.org
How can I change the default size of new objects Modeling Blender Blender Object Size This video will teach you the basics of how to measure, size and scale objects in blender. To scale uniformly with precise absolute dimensions, in the properties area of the 3d view just type in the exact absolute dimension you require in the single desired axis. This article is how to ascertain the size of an object and how to. Blender Object Size.
From cgian.com
Blender Object Size and Units Blender Object Size This video will teach you the basics of how to measure, size and scale objects in blender. At first glance, the easiest way to ascertain the size of an. This article is how to ascertain the size of an object and how to use the measure tool. Scaling means changing proportions of. While codemanx's answer is still correct for blender. Blender Object Size.
From www.youtube.com
Dimensions in Blender. Working with my addon. YouTube Blender Object Size If you need absolute values for feet or meters, you can find this setting under properties/scene/units, then select 'metric' or. While codemanx's answer is still correct for blender 2.8, you have to have the modeling view mode (bar at the top) selected and. Object/mesh/curve/surface ‣ transform ‣ scale. At first glance, the easiest way to ascertain the size of an.. Blender Object Size.
From brandonsdrawings.com
How to Rotate Objects in Blender 3D Blender Object Size In blender 2.5 and later, select the face or edge you want to measure in edit mode, and turn on the properties shelf by pressing 'n'. Scaling means changing proportions of. I saw a thread which said that i should. Object/mesh/curve/surface ‣ transform ‣ scale. While codemanx's answer is still correct for blender 2.8, you have to have the modeling. Blender Object Size.
From brandonsdrawings.com
How to Change Units of Measurement in Blender 3D Brandon's Drawings Blender Object Size To scale uniformly with precise absolute dimensions, in the properties area of the 3d view just type in the exact absolute dimension you require in the single desired axis. This video will teach you the basics of how to measure, size and scale objects in blender. Object/mesh/curve/surface ‣ transform ‣ scale. In blender 2.5 and later, select the face or. Blender Object Size.
From www.youtube.com
CAD Style Dimensions...IN BLENDER? YouTube Blender Object Size In blender 2.5 and later, select the face or edge you want to measure in edit mode, and turn on the properties shelf by pressing 'n'. Object/mesh/curve/surface ‣ transform ‣ scale. If you need absolute values for feet or meters, you can find this setting under properties/scene/units, then select 'metric' or. I saw a thread which said that i should.. Blender Object Size.
From blender.stackexchange.com
modeling Check the Object Size Blender Stack Exchange Blender Object Size At first glance, the easiest way to ascertain the size of an. Hello, i’m using blender 2.54 right now and i don’t know how to set the exact size of objects. Scaling means changing proportions of. While codemanx's answer is still correct for blender 2.8, you have to have the modeling view mode (bar at the top) selected and. This. Blender Object Size.
From cgian.com
How to Move Object to Origin in Blender Blender Object Size If you need absolute values for feet or meters, you can find this setting under properties/scene/units, then select 'metric' or. This article is how to ascertain the size of an object and how to use the measure tool. This video will teach you the basics of how to measure, size and scale objects in blender. I saw a thread which. Blender Object Size.
From blender.stackexchange.com
modeling Blender 2.8 Making an object with exact dimensions Blender Blender Object Size This article is how to ascertain the size of an object and how to use the measure tool. While codemanx's answer is still correct for blender 2.8, you have to have the modeling view mode (bar at the top) selected and. Scaling means changing proportions of. In blender 2.5 and later, select the face or edge you want to measure. Blender Object Size.
From artisticrender.com
Scaling and stretching textures in Blender Blender Object Size This article is how to ascertain the size of an object and how to use the measure tool. At first glance, the easiest way to ascertain the size of an. Scaling means changing proportions of. I saw a thread which said that i should. Hello, i’m using blender 2.54 right now and i don’t know how to set the exact. Blender Object Size.
From copyprogramming.com
Size Blender's Object Size Inaccurate Blender Object Size This article is how to ascertain the size of an object and how to use the measure tool. While codemanx's answer is still correct for blender 2.8, you have to have the modeling view mode (bar at the top) selected and. Scaling means changing proportions of. Object/mesh/curve/surface ‣ transform ‣ scale. Hello, i’m using blender 2.54 right now and i. Blender Object Size.
From cgcookie.mavenseed.com
3D Printing Blender Tutorial How to Prepare Objects Using the Suzanne Blender Object Size Hello, i’m using blender 2.54 right now and i don’t know how to set the exact size of objects. To scale uniformly with precise absolute dimensions, in the properties area of the 3d view just type in the exact absolute dimension you require in the single desired axis. Scaling means changing proportions of. At first glance, the easiest way to. Blender Object Size.
From www.reddit.com
Object dimensions make no sense to me r/blender Blender Object Size While codemanx's answer is still correct for blender 2.8, you have to have the modeling view mode (bar at the top) selected and. Object/mesh/curve/surface ‣ transform ‣ scale. I saw a thread which said that i should. At first glance, the easiest way to ascertain the size of an. This article is how to ascertain the size of an object. Blender Object Size.
From blender.stackexchange.com
transforms Can't find dimensions in blender Blender Stack Exchange Blender Object Size This video will teach you the basics of how to measure, size and scale objects in blender. I saw a thread which said that i should. Scaling means changing proportions of. While codemanx's answer is still correct for blender 2.8, you have to have the modeling view mode (bar at the top) selected and. This article is how to ascertain. Blender Object Size.