Labview Picture Array . I am trying to imput an image to labview, then convert it to array and then convert the array to spreadsheet string. Convert the image into a 2d array using the unflatten pixmap vi in the graphics formats palette. To create an array in labview, you must place an array shell on the front panel and then place an element, such as a numeric, boolean, or waveform control or indicator, inside the. To fix this issue, you should create as many references as the number of images you. The first example converts the array to a grayscale image and the second converts the array to a color image. Wire this array into array. This example explains how to create an array of pictures in labview. The best way to convert an image to an array of values is by using either the function imaq imagetoarray or imaq. An easy method of creating an. Extracts (copies) the pixels from an image, or part of an image, into a labview 2d array. This 2d array holds the image's pixel data. The array of images you've created is just an array of references that all point to the same place. This array is encoded in 8 bits, 16 bits, or floating point, as.
from stackoverflow.com
An easy method of creating an. To fix this issue, you should create as many references as the number of images you. The first example converts the array to a grayscale image and the second converts the array to a color image. Wire this array into array. This example explains how to create an array of pictures in labview. To create an array in labview, you must place an array shell on the front panel and then place an element, such as a numeric, boolean, or waveform control or indicator, inside the. The array of images you've created is just an array of references that all point to the same place. Convert the image into a 2d array using the unflatten pixmap vi in the graphics formats palette. I am trying to imput an image to labview, then convert it to array and then convert the array to spreadsheet string. The best way to convert an image to an array of values is by using either the function imaq imagetoarray or imaq.
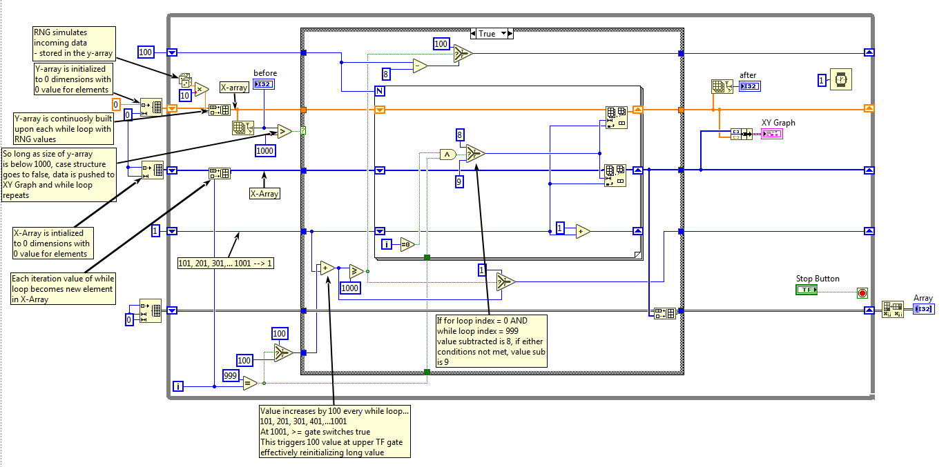
LabVIEW How to clear an array after each iteration in a for loop
Labview Picture Array To fix this issue, you should create as many references as the number of images you. To fix this issue, you should create as many references as the number of images you. The best way to convert an image to an array of values is by using either the function imaq imagetoarray or imaq. This array is encoded in 8 bits, 16 bits, or floating point, as. Extracts (copies) the pixels from an image, or part of an image, into a labview 2d array. Wire this array into array. To create an array in labview, you must place an array shell on the front panel and then place an element, such as a numeric, boolean, or waveform control or indicator, inside the. This 2d array holds the image's pixel data. The first example converts the array to a grayscale image and the second converts the array to a color image. The array of images you've created is just an array of references that all point to the same place. I am trying to imput an image to labview, then convert it to array and then convert the array to spreadsheet string. This example explains how to create an array of pictures in labview. An easy method of creating an. Convert the image into a 2d array using the unflatten pixmap vi in the graphics formats palette.
From labviewprogram.blogspot.com
Array Basic LabVIEW Programming 41 Labview Picture Array Extracts (copies) the pixels from an image, or part of an image, into a labview 2d array. The array of images you've created is just an array of references that all point to the same place. I am trying to imput an image to labview, then convert it to array and then convert the array to spreadsheet string. An easy. Labview Picture Array.
From stackoverflow.com
labview Storing and replacing values in array continuously Stack Labview Picture Array I am trying to imput an image to labview, then convert it to array and then convert the array to spreadsheet string. The array of images you've created is just an array of references that all point to the same place. Extracts (copies) the pixels from an image, or part of an image, into a labview 2d array. The first. Labview Picture Array.
From www.youtube.com
VI High 25 How to use the Array Size and Add Array Elements Functions Labview Picture Array To create an array in labview, you must place an array shell on the front panel and then place an element, such as a numeric, boolean, or waveform control or indicator, inside the. The first example converts the array to a grayscale image and the second converts the array to a color image. I am trying to imput an image. Labview Picture Array.
From microcontrollerslab.com
arrays in labview with examples tutorial 5 Labview Picture Array This 2d array holds the image's pixel data. This example explains how to create an array of pictures in labview. Convert the image into a 2d array using the unflatten pixmap vi in the graphics formats palette. The best way to convert an image to an array of values is by using either the function imaq imagetoarray or imaq. An. Labview Picture Array.
From www.youtube.com
LabView for Data Analysis Chapter 2 Smoothing (Part 1 of 4) YouTube Labview Picture Array The best way to convert an image to an array of values is by using either the function imaq imagetoarray or imaq. To fix this issue, you should create as many references as the number of images you. This example explains how to create an array of pictures in labview. Convert the image into a 2d array using the unflatten. Labview Picture Array.
From www.youtube.com
Arrays in LabVIEW Mathematical operations with arrays YouTube Labview Picture Array This array is encoded in 8 bits, 16 bits, or floating point, as. Convert the image into a 2d array using the unflatten pixmap vi in the graphics formats palette. The first example converts the array to a grayscale image and the second converts the array to a color image. To create an array in labview, you must place an. Labview Picture Array.
From microcontrollerslab.com
Arrays in LabVIEW with Examples Tutorial 5 Labview Picture Array To create an array in labview, you must place an array shell on the front panel and then place an element, such as a numeric, boolean, or waveform control or indicator, inside the. To fix this issue, you should create as many references as the number of images you. The best way to convert an image to an array of. Labview Picture Array.
From labviewprogram.blogspot.com
Array Basic LabVIEW Programming 38 Labview Picture Array Wire this array into array. Convert the image into a 2d array using the unflatten pixmap vi in the graphics formats palette. The best way to convert an image to an array of values is by using either the function imaq imagetoarray or imaq. An easy method of creating an. Extracts (copies) the pixels from an image, or part of. Labview Picture Array.
From owlcation.com
Labview Using Queues to Control Program Flow & Provide Structure Labview Picture Array Wire this array into array. The best way to convert an image to an array of values is by using either the function imaq imagetoarray or imaq. The first example converts the array to a grayscale image and the second converts the array to a color image. This 2d array holds the image's pixel data. This example explains how to. Labview Picture Array.
From www.youtube.com
LabVIEW Custom Arrays YouTube Labview Picture Array This 2d array holds the image's pixel data. Convert the image into a 2d array using the unflatten pixmap vi in the graphics formats palette. To create an array in labview, you must place an array shell on the front panel and then place an element, such as a numeric, boolean, or waveform control or indicator, inside the. Extracts (copies). Labview Picture Array.
From www.youtube.com
LabView Sort 1D Array YouTube Labview Picture Array The array of images you've created is just an array of references that all point to the same place. Wire this array into array. This array is encoded in 8 bits, 16 bits, or floating point, as. This 2d array holds the image's pixel data. I am trying to imput an image to labview, then convert it to array and. Labview Picture Array.
From www.youtube.com
NI LabVIEW Basic image handling techniques YouTube Labview Picture Array This 2d array holds the image's pixel data. The best way to convert an image to an array of values is by using either the function imaq imagetoarray or imaq. Convert the image into a 2d array using the unflatten pixmap vi in the graphics formats palette. To create an array in labview, you must place an array shell on. Labview Picture Array.
From stackoverflow.com
arrays LABVIEW matrix to graylevel picture Stack Overflow Labview Picture Array Wire this array into array. The array of images you've created is just an array of references that all point to the same place. The first example converts the array to a grayscale image and the second converts the array to a color image. Convert the image into a 2d array using the unflatten pixmap vi in the graphics formats. Labview Picture Array.
From www.youtube.com
LABVIEW ARRAYS AND THEIR ARITHMETIC OPERATIONS YouTube Labview Picture Array This array is encoded in 8 bits, 16 bits, or floating point, as. To fix this issue, you should create as many references as the number of images you. The best way to convert an image to an array of values is by using either the function imaq imagetoarray or imaq. The array of images you've created is just an. Labview Picture Array.
From www.youtube.com
labview 2d array to table YouTube Labview Picture Array Convert the image into a 2d array using the unflatten pixmap vi in the graphics formats palette. This example explains how to create an array of pictures in labview. Wire this array into array. This array is encoded in 8 bits, 16 bits, or floating point, as. An easy method of creating an. To create an array in labview, you. Labview Picture Array.
From www.youtube.com
Labview Basic Array and String [Part1] YouTube Labview Picture Array To fix this issue, you should create as many references as the number of images you. This array is encoded in 8 bits, 16 bits, or floating point, as. The best way to convert an image to an array of values is by using either the function imaq imagetoarray or imaq. Extracts (copies) the pixels from an image, or part. Labview Picture Array.
From www.labviewyazilim.com
LabVIEW Boolean Array (2D Array) Labview Picture Array The best way to convert an image to an array of values is by using either the function imaq imagetoarray or imaq. Extracts (copies) the pixels from an image, or part of an image, into a labview 2d array. This 2d array holds the image's pixel data. I am trying to imput an image to labview, then convert it to. Labview Picture Array.
From www.youtube.com
Arrays in LabVIEW Creating arrays YouTube Labview Picture Array Convert the image into a 2d array using the unflatten pixmap vi in the graphics formats palette. This example explains how to create an array of pictures in labview. To create an array in labview, you must place an array shell on the front panel and then place an element, such as a numeric, boolean, or waveform control or indicator,. Labview Picture Array.
From www.youtube.com
labview all array tools in 1 vi YouTube Labview Picture Array To fix this issue, you should create as many references as the number of images you. To create an array in labview, you must place an array shell on the front panel and then place an element, such as a numeric, boolean, or waveform control or indicator, inside the. I am trying to imput an image to labview, then convert. Labview Picture Array.
From www.youtube.com
LabView Basic Tutorial 2 (For Loop, Do While and Arrays) YouTube Labview Picture Array To fix this issue, you should create as many references as the number of images you. To create an array in labview, you must place an array shell on the front panel and then place an element, such as a numeric, boolean, or waveform control or indicator, inside the. An easy method of creating an. Convert the image into a. Labview Picture Array.
From www.youtube.com
LabVIEW Sorting Arrays Basics YouTube Labview Picture Array This 2d array holds the image's pixel data. To fix this issue, you should create as many references as the number of images you. This example explains how to create an array of pictures in labview. The best way to convert an image to an array of values is by using either the function imaq imagetoarray or imaq. The array. Labview Picture Array.
From www.youtube.com
LabView Graph Array YouTube Labview Picture Array The array of images you've created is just an array of references that all point to the same place. The best way to convert an image to an array of values is by using either the function imaq imagetoarray or imaq. This 2d array holds the image's pixel data. This example explains how to create an array of pictures in. Labview Picture Array.
From www.youtube.com
Funciones para Arrays en LabVIEW YouTube Labview Picture Array Wire this array into array. The array of images you've created is just an array of references that all point to the same place. To create an array in labview, you must place an array shell on the front panel and then place an element, such as a numeric, boolean, or waveform control or indicator, inside the. The first example. Labview Picture Array.
From stackoverflow.com
LabVIEW IMAQ colorImage to Array Stack Overflow Labview Picture Array Wire this array into array. The first example converts the array to a grayscale image and the second converts the array to a color image. The best way to convert an image to an array of values is by using either the function imaq imagetoarray or imaq. The array of images you've created is just an array of references that. Labview Picture Array.
From www.youtube.com
Incrementing using Build Array in Labview.mp4 YouTube Labview Picture Array An easy method of creating an. To fix this issue, you should create as many references as the number of images you. This array is encoded in 8 bits, 16 bits, or floating point, as. Wire this array into array. The array of images you've created is just an array of references that all point to the same place. The. Labview Picture Array.
From www.youtube.com
VI High 26 How to Use the Index Array Function in LabVIEW YouTube Labview Picture Array This 2d array holds the image's pixel data. The best way to convert an image to an array of values is by using either the function imaq imagetoarray or imaq. I am trying to imput an image to labview, then convert it to array and then convert the array to spreadsheet string. Wire this array into array. This array is. Labview Picture Array.
From www.youtube.com
Getting Started with LabVIEW, 1.8 Displaying Two Signals on a Graph Labview Picture Array This array is encoded in 8 bits, 16 bits, or floating point, as. The array of images you've created is just an array of references that all point to the same place. Extracts (copies) the pixels from an image, or part of an image, into a labview 2d array. The first example converts the array to a grayscale image and. Labview Picture Array.
From stackoverflow.com
LabVIEW delete array subset with bool array Stack Overflow Labview Picture Array This array is encoded in 8 bits, 16 bits, or floating point, as. To create an array in labview, you must place an array shell on the front panel and then place an element, such as a numeric, boolean, or waveform control or indicator, inside the. Convert the image into a 2d array using the unflatten pixmap vi in the. Labview Picture Array.
From stackoverflow.com
Labview Increasing Array Index with Array Size Limiting Stack Overflow Labview Picture Array The best way to convert an image to an array of values is by using either the function imaq imagetoarray or imaq. This example explains how to create an array of pictures in labview. Convert the image into a 2d array using the unflatten pixmap vi in the graphics formats palette. Wire this array into array. To create an array. Labview Picture Array.
From itestsystem.com
LabVIEW Channel Sorting Cluster Arrays ITM Labview Picture Array Wire this array into array. The first example converts the array to a grayscale image and the second converts the array to a color image. This example explains how to create an array of pictures in labview. I am trying to imput an image to labview, then convert it to array and then convert the array to spreadsheet string. To. Labview Picture Array.
From www.youtube.com
LabVIEW Exercise on Arrays combine 2D arrays YouTube Labview Picture Array The best way to convert an image to an array of values is by using either the function imaq imagetoarray or imaq. Extracts (copies) the pixels from an image, or part of an image, into a labview 2d array. This example explains how to create an array of pictures in labview. I am trying to imput an image to labview,. Labview Picture Array.
From stackoverflow.com
LabVIEW How to clear an array after each iteration in a for loop Labview Picture Array The first example converts the array to a grayscale image and the second converts the array to a color image. Wire this array into array. This array is encoded in 8 bits, 16 bits, or floating point, as. I am trying to imput an image to labview, then convert it to array and then convert the array to spreadsheet string.. Labview Picture Array.
From www.youtube.com
LabVIEW essential programming structures Forloop with arrays YouTube Labview Picture Array To fix this issue, you should create as many references as the number of images you. An easy method of creating an. The best way to convert an image to an array of values is by using either the function imaq imagetoarray or imaq. Wire this array into array. The first example converts the array to a grayscale image and. Labview Picture Array.
From www.youtube.com
Labview Basic Array and String Part3 YouTube Labview Picture Array This array is encoded in 8 bits, 16 bits, or floating point, as. This 2d array holds the image's pixel data. The array of images you've created is just an array of references that all point to the same place. This example explains how to create an array of pictures in labview. An easy method of creating an. To fix. Labview Picture Array.
From stackoverflow.com
search LabVIEW array index Stack Overflow Labview Picture Array To create an array in labview, you must place an array shell on the front panel and then place an element, such as a numeric, boolean, or waveform control or indicator, inside the. This array is encoded in 8 bits, 16 bits, or floating point, as. The best way to convert an image to an array of values is by. Labview Picture Array.