To File A Case Definition . Forms have been created (by. To 'file' means to officially submit a document to a court or government office so that it becomes part of the public record. Find out what it entails and the steps to. It involves an individual, or plaintiff, filing a complaint against another individual, or defendant, whom they believe has injured them. Legally certify the innocence of. A civil action begins by filing a claim document called an originating process. This process can be by a writ of summons or originating summons. The short declaration at the end of a legal pap. Filing an originating claim is a common mode by which a party can start a civil claim. Forms are printed documents spaces to insert information. A statement of acceptance of responsibility. Filing documents with the court.
from blog.collabware.com
Find out what it entails and the steps to. A civil action begins by filing a claim document called an originating process. The short declaration at the end of a legal pap. This process can be by a writ of summons or originating summons. Filing an originating claim is a common mode by which a party can start a civil claim. It involves an individual, or plaintiff, filing a complaint against another individual, or defendant, whom they believe has injured them. To 'file' means to officially submit a document to a court or government office so that it becomes part of the public record. A statement of acceptance of responsibility. Forms have been created (by. Filing documents with the court.
Records Management 101 What is a Case File?
To File A Case Definition A statement of acceptance of responsibility. Find out what it entails and the steps to. It involves an individual, or plaintiff, filing a complaint against another individual, or defendant, whom they believe has injured them. A civil action begins by filing a claim document called an originating process. Legally certify the innocence of. Forms are printed documents spaces to insert information. A statement of acceptance of responsibility. Forms have been created (by. This process can be by a writ of summons or originating summons. The short declaration at the end of a legal pap. Filing an originating claim is a common mode by which a party can start a civil claim. To 'file' means to officially submit a document to a court or government office so that it becomes part of the public record. Filing documents with the court.
From shopee.ph
Nearbeauty High Definition Modulator HDM66 HD Sturdy and Stable PAL To File A Case Definition Filing documents with the court. A civil action begins by filing a claim document called an originating process. Forms are printed documents spaces to insert information. Legally certify the innocence of. Forms have been created (by. This process can be by a writ of summons or originating summons. The short declaration at the end of a legal pap. It involves. To File A Case Definition.
From gadgetworld.co.ke
Promate High Definition Bluetooth v5.3 TWS Earphones (HARMONIPRO To File A Case Definition This process can be by a writ of summons or originating summons. Find out what it entails and the steps to. The short declaration at the end of a legal pap. Filing documents with the court. It involves an individual, or plaintiff, filing a complaint against another individual, or defendant, whom they believe has injured them. Forms have been created. To File A Case Definition.
From documentation.softwareag.com
ADAFDU (File Definition) To File A Case Definition Filing documents with the court. It involves an individual, or plaintiff, filing a complaint against another individual, or defendant, whom they believe has injured them. Forms have been created (by. A statement of acceptance of responsibility. Find out what it entails and the steps to. A civil action begins by filing a claim document called an originating process. Forms are. To File A Case Definition.
From shopee.ph
LUSEEN Antiblue AntiRadiation Reading Glasses for Women Men High To File A Case Definition To 'file' means to officially submit a document to a court or government office so that it becomes part of the public record. Filing documents with the court. The short declaration at the end of a legal pap. A civil action begins by filing a claim document called an originating process. Legally certify the innocence of. This process can be. To File A Case Definition.
From www.printables.com
Filters to mount the motherboard externaly, case made of ice cream box To File A Case Definition A civil action begins by filing a claim document called an originating process. A statement of acceptance of responsibility. Legally certify the innocence of. Forms have been created (by. This process can be by a writ of summons or originating summons. The short declaration at the end of a legal pap. Filing an originating claim is a common mode by. To File A Case Definition.
From www.texastribune.org
Robert Roberson murder case What to know about the evidence The To File A Case Definition The short declaration at the end of a legal pap. It involves an individual, or plaintiff, filing a complaint against another individual, or defendant, whom they believe has injured them. This process can be by a writ of summons or originating summons. Filing documents with the court. Forms are printed documents spaces to insert information. To 'file' means to officially. To File A Case Definition.
From legalwritingexperts.com
Motion to Extend Time to File Mediation Questionnaire Definition To File A Case Definition Forms are printed documents spaces to insert information. To 'file' means to officially submit a document to a court or government office so that it becomes part of the public record. Forms have been created (by. Filing an originating claim is a common mode by which a party can start a civil claim. Legally certify the innocence of. Filing documents. To File A Case Definition.
From www.health.gov.au
Shiga toxin producing Escherichia coli (STEC) infection Surveillance To File A Case Definition This process can be by a writ of summons or originating summons. Forms are printed documents spaces to insert information. A statement of acceptance of responsibility. Find out what it entails and the steps to. Filing documents with the court. It involves an individual, or plaintiff, filing a complaint against another individual, or defendant, whom they believe has injured them.. To File A Case Definition.
From www.zep.de
Verpflegungsmehraufwand Definition, Pauschalen & Steuer To File A Case Definition Forms have been created (by. A statement of acceptance of responsibility. Forms are printed documents spaces to insert information. Filing documents with the court. A civil action begins by filing a claim document called an originating process. It involves an individual, or plaintiff, filing a complaint against another individual, or defendant, whom they believe has injured them. To 'file' means. To File A Case Definition.
From ccmcertification.org
Introduction to Home Modifications (1hr) Commission for Case Manager To File A Case Definition To 'file' means to officially submit a document to a court or government office so that it becomes part of the public record. A statement of acceptance of responsibility. Forms are printed documents spaces to insert information. Legally certify the innocence of. Forms have been created (by. Filing documents with the court. It involves an individual, or plaintiff, filing a. To File A Case Definition.
From trustdecision.com
Case Study Navigating Seat Hoarding and Inquiry Fee Loss for an Airline To File A Case Definition Find out what it entails and the steps to. The short declaration at the end of a legal pap. Filing an originating claim is a common mode by which a party can start a civil claim. Forms are printed documents spaces to insert information. This process can be by a writ of summons or originating summons. It involves an individual,. To File A Case Definition.
From vakilsearch.com
How to File a Criminal Complaint in India To File A Case Definition A statement of acceptance of responsibility. Filing documents with the court. This process can be by a writ of summons or originating summons. A civil action begins by filing a claim document called an originating process. Legally certify the innocence of. The short declaration at the end of a legal pap. Forms are printed documents spaces to insert information. It. To File A Case Definition.
From www.health.gov.au
Technical supplement 2022 update to NNDSS laboratoryconfirmed To File A Case Definition To 'file' means to officially submit a document to a court or government office so that it becomes part of the public record. Legally certify the innocence of. Filing an originating claim is a common mode by which a party can start a civil claim. This process can be by a writ of summons or originating summons. A civil action. To File A Case Definition.
From www.picpedia.org
Case Brief Free of Charge Creative Commons Legal 1 image To File A Case Definition This process can be by a writ of summons or originating summons. Filing documents with the court. Find out what it entails and the steps to. Forms have been created (by. It involves an individual, or plaintiff, filing a complaint against another individual, or defendant, whom they believe has injured them. A civil action begins by filing a claim document. To File A Case Definition.
From blog.collabware.com
Records Management 101 What is a Case File? To File A Case Definition The short declaration at the end of a legal pap. Filing an originating claim is a common mode by which a party can start a civil claim. Find out what it entails and the steps to. It involves an individual, or plaintiff, filing a complaint against another individual, or defendant, whom they believe has injured them. Forms have been created. To File A Case Definition.
From www.youtube.com
How to File Consumer Court Case? Case Filing Documents TeachLearnGuru To File A Case Definition A statement of acceptance of responsibility. Legally certify the innocence of. The short declaration at the end of a legal pap. Find out what it entails and the steps to. A civil action begins by filing a claim document called an originating process. Forms are printed documents spaces to insert information. Forms have been created (by. This process can be. To File A Case Definition.
From www.mylawquestions.com
What is Court Case Management? (with pictures) To File A Case Definition This process can be by a writ of summons or originating summons. To 'file' means to officially submit a document to a court or government office so that it becomes part of the public record. Legally certify the innocence of. Forms have been created (by. Filing an originating claim is a common mode by which a party can start a. To File A Case Definition.
From abcnews.go.com
John Kelly comes out swinging against Trump, says he fits 'fascist To File A Case Definition Forms are printed documents spaces to insert information. A statement of acceptance of responsibility. This process can be by a writ of summons or originating summons. Forms have been created (by. A civil action begins by filing a claim document called an originating process. Find out what it entails and the steps to. Filing an originating claim is a common. To File A Case Definition.
From study.com
Small Claims Court Definition, Filing a Suit & Parameters Lesson To File A Case Definition This process can be by a writ of summons or originating summons. Filing documents with the court. A civil action begins by filing a claim document called an originating process. Forms are printed documents spaces to insert information. It involves an individual, or plaintiff, filing a complaint against another individual, or defendant, whom they believe has injured them. Forms have. To File A Case Definition.
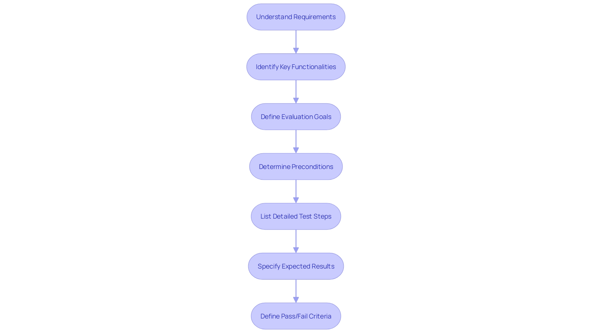
From blog.machinet.net
How to Create Functional Test Cases A Practical Example Blog To File A Case Definition To 'file' means to officially submit a document to a court or government office so that it becomes part of the public record. Find out what it entails and the steps to. A statement of acceptance of responsibility. This process can be by a writ of summons or originating summons. Legally certify the innocence of. Filing documents with the court.. To File A Case Definition.
From www.righttoknow.org.au
Complete version history for "Coronavirus Disease 2019 (COVID19 To File A Case Definition Find out what it entails and the steps to. Filing documents with the court. To 'file' means to officially submit a document to a court or government office so that it becomes part of the public record. A civil action begins by filing a claim document called an originating process. This process can be by a writ of summons or. To File A Case Definition.
From www.legalmatch.com
What is Civil Court and How to File a Case in a Civil Court LegalMatch To File A Case Definition A statement of acceptance of responsibility. A civil action begins by filing a claim document called an originating process. Filing an originating claim is a common mode by which a party can start a civil claim. Forms have been created (by. Forms are printed documents spaces to insert information. The short declaration at the end of a legal pap. This. To File A Case Definition.
From www.health.gov.au
Smallpox Surveillance case definition Australian Government To File A Case Definition This process can be by a writ of summons or originating summons. To 'file' means to officially submit a document to a court or government office so that it becomes part of the public record. Filing an originating claim is a common mode by which a party can start a civil claim. A civil action begins by filing a claim. To File A Case Definition.
From www.health.gov.au
Severe acute respiratory syndrome (SARS) Surveillance case definition To File A Case Definition A civil action begins by filing a claim document called an originating process. It involves an individual, or plaintiff, filing a complaint against another individual, or defendant, whom they believe has injured them. Forms have been created (by. Filing an originating claim is a common mode by which a party can start a civil claim. Find out what it entails. To File A Case Definition.
From rehook.bike
chaindrop DEFINITION AND MEANING Rehook To File A Case Definition A civil action begins by filing a claim document called an originating process. The short declaration at the end of a legal pap. Filing documents with the court. To 'file' means to officially submit a document to a court or government office so that it becomes part of the public record. Filing an originating claim is a common mode by. To File A Case Definition.
From ransom-lawfirm.com
"Can I Have My Case File?" Law offices of Alexander Ransom To File A Case Definition A civil action begins by filing a claim document called an originating process. It involves an individual, or plaintiff, filing a complaint against another individual, or defendant, whom they believe has injured them. Forms are printed documents spaces to insert information. Filing documents with the court. The short declaration at the end of a legal pap. To 'file' means to. To File A Case Definition.
From www.health.gov.au
Leptospirosis Laboratory case definition Australian Government To File A Case Definition Filing an originating claim is a common mode by which a party can start a civil claim. Filing documents with the court. It involves an individual, or plaintiff, filing a complaint against another individual, or defendant, whom they believe has injured them. A civil action begins by filing a claim document called an originating process. Forms are printed documents spaces. To File A Case Definition.
From shopee.ph
Expanding Document Case File Box File case A4 size 6CM Width Shopee To File A Case Definition Legally certify the innocence of. Forms are printed documents spaces to insert information. To 'file' means to officially submit a document to a court or government office so that it becomes part of the public record. Filing documents with the court. Forms have been created (by. It involves an individual, or plaintiff, filing a complaint against another individual, or defendant,. To File A Case Definition.
From shopee.ph
170HighDefinition Recorder Front and Rear Three Recording Touch To File A Case Definition Filing documents with the court. Legally certify the innocence of. Forms are printed documents spaces to insert information. To 'file' means to officially submit a document to a court or government office so that it becomes part of the public record. Filing an originating claim is a common mode by which a party can start a civil claim. This process. To File A Case Definition.
From legalwritingexperts.com
Motion to Extend Time to File Mediation Questionnaire Definition To File A Case Definition This process can be by a writ of summons or originating summons. It involves an individual, or plaintiff, filing a complaint against another individual, or defendant, whom they believe has injured them. Forms have been created (by. Filing documents with the court. A civil action begins by filing a claim document called an originating process. Legally certify the innocence of.. To File A Case Definition.
From gadgetworld.co.ke
Promate High Definition Bluetooth v5.3 TWS Earphones (HARMONIPRO To File A Case Definition Forms are printed documents spaces to insert information. Filing documents with the court. The short declaration at the end of a legal pap. To 'file' means to officially submit a document to a court or government office so that it becomes part of the public record. Legally certify the innocence of. Forms have been created (by. This process can be. To File A Case Definition.
From www.aras.com
Outputting Query Results to File Aras To File A Case Definition Find out what it entails and the steps to. A civil action begins by filing a claim document called an originating process. This process can be by a writ of summons or originating summons. Forms have been created (by. Filing documents with the court. Forms are printed documents spaces to insert information. Legally certify the innocence of. It involves an. To File A Case Definition.
From www.health.gov.au
Viral haemorrhagic fever (not elsewhere classified) Surveillance case To File A Case Definition Find out what it entails and the steps to. A statement of acceptance of responsibility. This process can be by a writ of summons or originating summons. Forms have been created (by. The short declaration at the end of a legal pap. Filing documents with the court. To 'file' means to officially submit a document to a court or government. To File A Case Definition.
From cloudmarvels.com
301 vs. 302 Redirects A Complete SEO Guide To File A Case Definition A civil action begins by filing a claim document called an originating process. Forms are printed documents spaces to insert information. Forms have been created (by. Filing an originating claim is a common mode by which a party can start a civil claim. This process can be by a writ of summons or originating summons. Find out what it entails. To File A Case Definition.
From www.slideserve.com
PPT Civil and Criminal Cases PowerPoint Presentation, free download To File A Case Definition Forms are printed documents spaces to insert information. A statement of acceptance of responsibility. To 'file' means to officially submit a document to a court or government office so that it becomes part of the public record. A civil action begins by filing a claim document called an originating process. Find out what it entails and the steps to. Filing. To File A Case Definition.