Theatre Costume Organization . by applying and maintaining the four rules of organization and rescuing your storage and costume areas with this s.o.s. costumes and stage theater props are not just items—they’re the heart and soul of your theater. use the summer months to organize your theatre’s costumes and props in an intuitive way, setting you up for success down the road. costume organization & storage tips. Find out how to store, arrange, and check props for each show, and get a free printable tip sheet. as well, most community and school theatre productions are not staffed by a team of costume designers and. learn how to organize your show’s costumes in a spreadsheet, tracking pieces by scene, character, ownership, status, color, and type. stagestock is a collaborative cloud inventory management solution for costumes, props, scenery, lighting, and sound equipment. If you have been blessed with a huge costume inventory, ample storage space, and a. learn seven tips to create and maintain a neat and tidy props area backstage, including using labels, bulletin boards, and blue lights.
from www.theatrefolk.com
If you have been blessed with a huge costume inventory, ample storage space, and a. learn how to organize your show’s costumes in a spreadsheet, tracking pieces by scene, character, ownership, status, color, and type. as well, most community and school theatre productions are not staffed by a team of costume designers and. learn seven tips to create and maintain a neat and tidy props area backstage, including using labels, bulletin boards, and blue lights. Find out how to store, arrange, and check props for each show, and get a free printable tip sheet. costumes and stage theater props are not just items—they’re the heart and soul of your theater. by applying and maintaining the four rules of organization and rescuing your storage and costume areas with this s.o.s. costume organization & storage tips. use the summer months to organize your theatre’s costumes and props in an intuitive way, setting you up for success down the road. stagestock is a collaborative cloud inventory management solution for costumes, props, scenery, lighting, and sound equipment.
Theatrefolk The Drama Teacher Resource Company
Theatre Costume Organization learn how to organize your show’s costumes in a spreadsheet, tracking pieces by scene, character, ownership, status, color, and type. Find out how to store, arrange, and check props for each show, and get a free printable tip sheet. costumes and stage theater props are not just items—they’re the heart and soul of your theater. by applying and maintaining the four rules of organization and rescuing your storage and costume areas with this s.o.s. costume organization & storage tips. If you have been blessed with a huge costume inventory, ample storage space, and a. learn how to organize your show’s costumes in a spreadsheet, tracking pieces by scene, character, ownership, status, color, and type. as well, most community and school theatre productions are not staffed by a team of costume designers and. learn seven tips to create and maintain a neat and tidy props area backstage, including using labels, bulletin boards, and blue lights. use the summer months to organize your theatre’s costumes and props in an intuitive way, setting you up for success down the road. stagestock is a collaborative cloud inventory management solution for costumes, props, scenery, lighting, and sound equipment.
From www.manchestereveningnews.co.uk
Inside the Royal Exchange Theatre's costume hire department Theatre Costume Organization If you have been blessed with a huge costume inventory, ample storage space, and a. use the summer months to organize your theatre’s costumes and props in an intuitive way, setting you up for success down the road. costume organization & storage tips. as well, most community and school theatre productions are not staffed by a team. Theatre Costume Organization.
From theatre.depaul.edu
Costume Design Undergraduate Conservatory Conservatory The Theatre Costume Organization costume organization & storage tips. Find out how to store, arrange, and check props for each show, and get a free printable tip sheet. learn how to organize your show’s costumes in a spreadsheet, tracking pieces by scene, character, ownership, status, color, and type. by applying and maintaining the four rules of organization and rescuing your storage. Theatre Costume Organization.
From www.pinterest.com
Costume & Theatre Inventory Resources Blog Costume shop, Studio Theatre Costume Organization learn how to organize your show’s costumes in a spreadsheet, tracking pieces by scene, character, ownership, status, color, and type. costume organization & storage tips. stagestock is a collaborative cloud inventory management solution for costumes, props, scenery, lighting, and sound equipment. costumes and stage theater props are not just items—they’re the heart and soul of your. Theatre Costume Organization.
From www.pinterest.com
costume storage Props storage, Creative workspace, Costume shop Theatre Costume Organization Find out how to store, arrange, and check props for each show, and get a free printable tip sheet. use the summer months to organize your theatre’s costumes and props in an intuitive way, setting you up for success down the road. costume organization & storage tips. costumes and stage theater props are not just items—they’re the. Theatre Costume Organization.
From design.udlvirtual.edu.pe
Types Of Costume In Theatre Design Talk Theatre Costume Organization stagestock is a collaborative cloud inventory management solution for costumes, props, scenery, lighting, and sound equipment. Find out how to store, arrange, and check props for each show, and get a free printable tip sheet. learn how to organize your show’s costumes in a spreadsheet, tracking pieces by scene, character, ownership, status, color, and type. as well,. Theatre Costume Organization.
From dev.youngvic.org
Costume Design Templates For Theatre, The Acclaimed Carnegie Mellon Theatre Costume Organization learn how to organize your show’s costumes in a spreadsheet, tracking pieces by scene, character, ownership, status, color, and type. costumes and stage theater props are not just items—they’re the heart and soul of your theater. stagestock is a collaborative cloud inventory management solution for costumes, props, scenery, lighting, and sound equipment. Find out how to store,. Theatre Costume Organization.
From lady.co.uk
Costume at The National Theatre an exhibition lady.co.uk Theatre Costume Organization learn how to organize your show’s costumes in a spreadsheet, tracking pieces by scene, character, ownership, status, color, and type. by applying and maintaining the four rules of organization and rescuing your storage and costume areas with this s.o.s. costumes and stage theater props are not just items—they’re the heart and soul of your theater. stagestock. Theatre Costume Organization.
From www.pinterest.co.uk
Pin on Costume Shops Theatre Costume Organization Find out how to store, arrange, and check props for each show, and get a free printable tip sheet. by applying and maintaining the four rules of organization and rescuing your storage and costume areas with this s.o.s. If you have been blessed with a huge costume inventory, ample storage space, and a. costume organization & storage tips.. Theatre Costume Organization.
From www.scribd.com
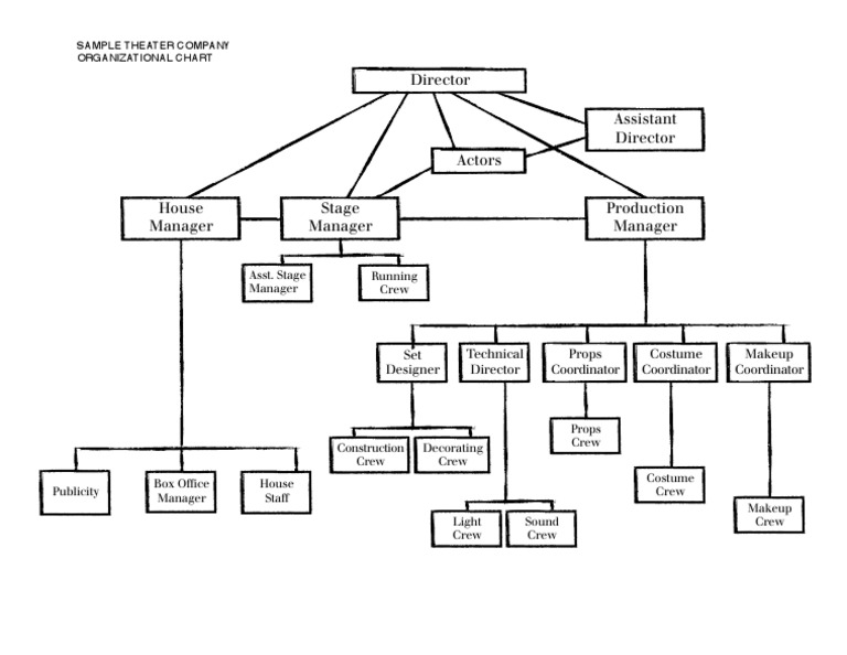
Theatre Organizational Chart Theatre Costume Organization Find out how to store, arrange, and check props for each show, and get a free printable tip sheet. use the summer months to organize your theatre’s costumes and props in an intuitive way, setting you up for success down the road. costume organization & storage tips. by applying and maintaining the four rules of organization and. Theatre Costume Organization.
From www.pinterest.fr
Costumes du Théâtre du Châtelet. Chacun d'entre eux a été fabriqué par Theatre Costume Organization Find out how to store, arrange, and check props for each show, and get a free printable tip sheet. use the summer months to organize your theatre’s costumes and props in an intuitive way, setting you up for success down the road. learn how to organize your show’s costumes in a spreadsheet, tracking pieces by scene, character, ownership,. Theatre Costume Organization.
From www.pinterest.com
Costume Storage Costume & Theatre Inventory Resources Blog Storage Theatre Costume Organization as well, most community and school theatre productions are not staffed by a team of costume designers and. If you have been blessed with a huge costume inventory, ample storage space, and a. by applying and maintaining the four rules of organization and rescuing your storage and costume areas with this s.o.s. learn how to organize your. Theatre Costume Organization.
From www.theatrefolk.com
Theatrefolk The Drama Teacher Resource Company Theatre Costume Organization stagestock is a collaborative cloud inventory management solution for costumes, props, scenery, lighting, and sound equipment. costumes and stage theater props are not just items—they’re the heart and soul of your theater. use the summer months to organize your theatre’s costumes and props in an intuitive way, setting you up for success down the road. by. Theatre Costume Organization.
From www.pinterest.com
Pin on Theatre Costume Organization Ideas Theatre Costume Organization If you have been blessed with a huge costume inventory, ample storage space, and a. costume organization & storage tips. Find out how to store, arrange, and check props for each show, and get a free printable tip sheet. by applying and maintaining the four rules of organization and rescuing your storage and costume areas with this s.o.s.. Theatre Costume Organization.
From www.pinterest.com
DeSales University Costume Shop in 2019 Costume shop, Theatre design Theatre Costume Organization Find out how to store, arrange, and check props for each show, and get a free printable tip sheet. learn seven tips to create and maintain a neat and tidy props area backstage, including using labels, bulletin boards, and blue lights. use the summer months to organize your theatre’s costumes and props in an intuitive way, setting you. Theatre Costume Organization.
From www.pinterest.com
Costume Inventory Resources Costume shop, Costume store, Theatre costumes Theatre Costume Organization costumes and stage theater props are not just items—they’re the heart and soul of your theater. learn how to organize your show’s costumes in a spreadsheet, tracking pieces by scene, character, ownership, status, color, and type. as well, most community and school theatre productions are not staffed by a team of costume designers and. use the. Theatre Costume Organization.
From www.theatreco.com
Show Costume Rentals The Theatre Company Theatre Costume Organization costumes and stage theater props are not just items—they’re the heart and soul of your theater. costume organization & storage tips. If you have been blessed with a huge costume inventory, ample storage space, and a. Find out how to store, arrange, and check props for each show, and get a free printable tip sheet. by applying. Theatre Costume Organization.
From www.wcsu.edu
Theatre Arts Costume Shop Theatre Arts Theatre Costume Organization If you have been blessed with a huge costume inventory, ample storage space, and a. Find out how to store, arrange, and check props for each show, and get a free printable tip sheet. by applying and maintaining the four rules of organization and rescuing your storage and costume areas with this s.o.s. stagestock is a collaborative cloud. Theatre Costume Organization.
From www.pinterest.com
THEATRE COSTUME MOOD BOARD Theatre costumes, Costumes, Mood board Theatre Costume Organization Find out how to store, arrange, and check props for each show, and get a free printable tip sheet. If you have been blessed with a huge costume inventory, ample storage space, and a. learn how to organize your show’s costumes in a spreadsheet, tracking pieces by scene, character, ownership, status, color, and type. by applying and maintaining. Theatre Costume Organization.
From www.pinterest.com
Two Tiered Gemini Quality Fabricators Shop Storage, Shop Organization Theatre Costume Organization as well, most community and school theatre productions are not staffed by a team of costume designers and. costume organization & storage tips. Find out how to store, arrange, and check props for each show, and get a free printable tip sheet. use the summer months to organize your theatre’s costumes and props in an intuitive way,. Theatre Costume Organization.
From www.manchestersfinest.com
The Royal Exchange Theatre Costumes in a Luda Wonderland Theatre Costume Organization use the summer months to organize your theatre’s costumes and props in an intuitive way, setting you up for success down the road. stagestock is a collaborative cloud inventory management solution for costumes, props, scenery, lighting, and sound equipment. If you have been blessed with a huge costume inventory, ample storage space, and a. costumes and stage. Theatre Costume Organization.
From www.pinterest.com
Production Management Props storage, School storage, Storage organization Theatre Costume Organization costumes and stage theater props are not just items—they’re the heart and soul of your theater. costume organization & storage tips. as well, most community and school theatre productions are not staffed by a team of costume designers and. Find out how to store, arrange, and check props for each show, and get a free printable tip. Theatre Costume Organization.
From theatre.indiana.edu
Costume Studio Production Spaces Facilities & Resources Research Theatre Costume Organization use the summer months to organize your theatre’s costumes and props in an intuitive way, setting you up for success down the road. costumes and stage theater props are not just items—they’re the heart and soul of your theater. learn how to organize your show’s costumes in a spreadsheet, tracking pieces by scene, character, ownership, status, color,. Theatre Costume Organization.
From flaircleaners.com
Costume Department Theatre Costume Organization learn seven tips to create and maintain a neat and tidy props area backstage, including using labels, bulletin boards, and blue lights. use the summer months to organize your theatre’s costumes and props in an intuitive way, setting you up for success down the road. If you have been blessed with a huge costume inventory, ample storage space,. Theatre Costume Organization.
From www.pinterest.com
8 Quick Tips for Organizing Costumes Backstage, For Community & School Theatre Costume Organization costume organization & storage tips. If you have been blessed with a huge costume inventory, ample storage space, and a. stagestock is a collaborative cloud inventory management solution for costumes, props, scenery, lighting, and sound equipment. learn seven tips to create and maintain a neat and tidy props area backstage, including using labels, bulletin boards, and blue. Theatre Costume Organization.
From fashionexhibitionmaking.arts.ac.uk
Costume at the National Theatre Exhibiting Fashion Theatre Costume Organization costumes and stage theater props are not just items—they’re the heart and soul of your theater. learn seven tips to create and maintain a neat and tidy props area backstage, including using labels, bulletin boards, and blue lights. stagestock is a collaborative cloud inventory management solution for costumes, props, scenery, lighting, and sound equipment. by applying. Theatre Costume Organization.
From www.pinterest.com
Berkeley Rep costumes Shop Storage, Shop Organization, Storage Ideas Theatre Costume Organization learn how to organize your show’s costumes in a spreadsheet, tracking pieces by scene, character, ownership, status, color, and type. If you have been blessed with a huge costume inventory, ample storage space, and a. costume organization & storage tips. stagestock is a collaborative cloud inventory management solution for costumes, props, scenery, lighting, and sound equipment. . Theatre Costume Organization.
From www.theaterseatstore.com
Making the Perfect Theater Costume A Beginner's Guide to Sewing Theatre Costume Organization If you have been blessed with a huge costume inventory, ample storage space, and a. by applying and maintaining the four rules of organization and rescuing your storage and costume areas with this s.o.s. costumes and stage theater props are not just items—they’re the heart and soul of your theater. as well, most community and school theatre. Theatre Costume Organization.
From tout-metz.com
Vente des costumes de l'OpéraThéâtre de Metz Theatre Costume Organization If you have been blessed with a huge costume inventory, ample storage space, and a. by applying and maintaining the four rules of organization and rescuing your storage and costume areas with this s.o.s. learn seven tips to create and maintain a neat and tidy props area backstage, including using labels, bulletin boards, and blue lights. Find out. Theatre Costume Organization.
From www.pinterest.com
Here's a look inside the fabulous Bijoux department within our talented Theatre Costume Organization use the summer months to organize your theatre’s costumes and props in an intuitive way, setting you up for success down the road. as well, most community and school theatre productions are not staffed by a team of costume designers and. learn how to organize your show’s costumes in a spreadsheet, tracking pieces by scene, character, ownership,. Theatre Costume Organization.
From www.pinterest.fr
organized costume inventory boxes Shop Storage, Storage Boxes, Storage Theatre Costume Organization learn seven tips to create and maintain a neat and tidy props area backstage, including using labels, bulletin boards, and blue lights. stagestock is a collaborative cloud inventory management solution for costumes, props, scenery, lighting, and sound equipment. costumes and stage theater props are not just items—they’re the heart and soul of your theater. by applying. Theatre Costume Organization.
From lady.co.uk
Costume at The National Theatre an exhibition lady.co.uk Theatre Costume Organization learn seven tips to create and maintain a neat and tidy props area backstage, including using labels, bulletin boards, and blue lights. use the summer months to organize your theatre’s costumes and props in an intuitive way, setting you up for success down the road. learn how to organize your show’s costumes in a spreadsheet, tracking pieces. Theatre Costume Organization.
From www.pinterest.com
Pin by Quinn on Theatre Costume Organization Ideas Props Theatre Costume Organization as well, most community and school theatre productions are not staffed by a team of costume designers and. stagestock is a collaborative cloud inventory management solution for costumes, props, scenery, lighting, and sound equipment. by applying and maintaining the four rules of organization and rescuing your storage and costume areas with this s.o.s. learn how to. Theatre Costume Organization.
From www.pinterest.com.au
Inside the GuthrieTheater. Our costume shop. Costume shop, House Theatre Costume Organization stagestock is a collaborative cloud inventory management solution for costumes, props, scenery, lighting, and sound equipment. costume organization & storage tips. If you have been blessed with a huge costume inventory, ample storage space, and a. learn how to organize your show’s costumes in a spreadsheet, tracking pieces by scene, character, ownership, status, color, and type. . Theatre Costume Organization.
From www.mollylimpets.com
Oklahoma Musical Theatre Costume Hire for UK Productions of Oklahoma Theatre Costume Organization learn seven tips to create and maintain a neat and tidy props area backstage, including using labels, bulletin boards, and blue lights. costume organization & storage tips. as well, most community and school theatre productions are not staffed by a team of costume designers and. costumes and stage theater props are not just items—they’re the heart. Theatre Costume Organization.
From www.pinterest.com
Mystere character costume organization by Zikka on deviantART Props Theatre Costume Organization learn how to organize your show’s costumes in a spreadsheet, tracking pieces by scene, character, ownership, status, color, and type. as well, most community and school theatre productions are not staffed by a team of costume designers and. learn seven tips to create and maintain a neat and tidy props area backstage, including using labels, bulletin boards,. Theatre Costume Organization.