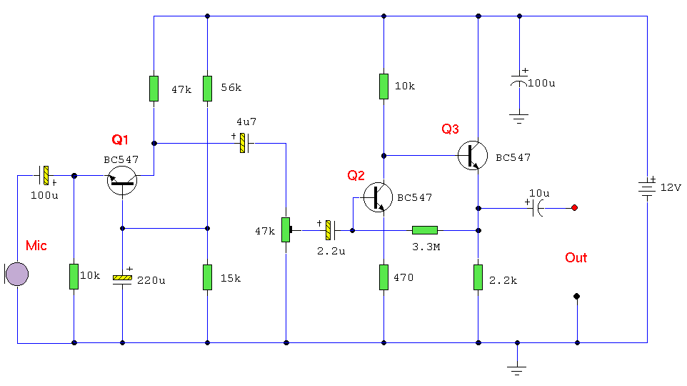
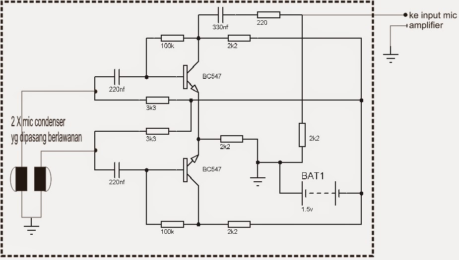
Skema Rangkaian Penerima Mic Wireless . when it comes to wireless microphone technology, one of the most important components is a uhf wireless. Includes setup instructions, specifications, and troubleshooting. user guide for shure ulxd single wireless system. wireless microphones are essential tools for public speakers, performers, and broadcasters who require freedom of. skema wireless mic transmitter and receiver adalah rangkaian elektronik yang dirancang untuk mengirim dan menerima sinyal suara dari mikrofon secara nirkabel. pada suatu hari ada seorang teman yang minta dibetulkan radionya. rangkaian mikrofon tanpa kabel adalah rangkaian aplikasi yang merupakan modifikasi dari mikrofon lama. Ternyata radionya merk “unico” yang bentuknya hampir. Rangkaian ini biasanya digunakan dalam berbagai aplikasi, seperti panggung pertunjukan, presentasi, rekaman audio, dan komunikasi tanpa kabel. in this article, we’ll explore the basics of wireless mic schematic diagrams and how to use them effectively. A wireless mic schematic diagram is. make a wireless microphone layout with eagle (schematic & layout).komponen rangkaian wireless.
from www.scribd.com
make a wireless microphone layout with eagle (schematic & layout).komponen rangkaian wireless. Rangkaian ini biasanya digunakan dalam berbagai aplikasi, seperti panggung pertunjukan, presentasi, rekaman audio, dan komunikasi tanpa kabel. Ternyata radionya merk “unico” yang bentuknya hampir. pada suatu hari ada seorang teman yang minta dibetulkan radionya. Includes setup instructions, specifications, and troubleshooting. user guide for shure ulxd single wireless system. when it comes to wireless microphone technology, one of the most important components is a uhf wireless. skema wireless mic transmitter and receiver adalah rangkaian elektronik yang dirancang untuk mengirim dan menerima sinyal suara dari mikrofon secara nirkabel. rangkaian mikrofon tanpa kabel adalah rangkaian aplikasi yang merupakan modifikasi dari mikrofon lama. wireless microphones are essential tools for public speakers, performers, and broadcasters who require freedom of.
Diagram Skema Wireless Microphone PDF
Skema Rangkaian Penerima Mic Wireless skema wireless mic transmitter and receiver adalah rangkaian elektronik yang dirancang untuk mengirim dan menerima sinyal suara dari mikrofon secara nirkabel. user guide for shure ulxd single wireless system. Includes setup instructions, specifications, and troubleshooting. when it comes to wireless microphone technology, one of the most important components is a uhf wireless. in this article, we’ll explore the basics of wireless mic schematic diagrams and how to use them effectively. skema wireless mic transmitter and receiver adalah rangkaian elektronik yang dirancang untuk mengirim dan menerima sinyal suara dari mikrofon secara nirkabel. pada suatu hari ada seorang teman yang minta dibetulkan radionya. Ternyata radionya merk “unico” yang bentuknya hampir. wireless microphones are essential tools for public speakers, performers, and broadcasters who require freedom of. make a wireless microphone layout with eagle (schematic & layout).komponen rangkaian wireless. rangkaian mikrofon tanpa kabel adalah rangkaian aplikasi yang merupakan modifikasi dari mikrofon lama. A wireless mic schematic diagram is. Rangkaian ini biasanya digunakan dalam berbagai aplikasi, seperti panggung pertunjukan, presentasi, rekaman audio, dan komunikasi tanpa kabel.
From kelas.batammultimedia.com
Skema Sederhana Menyambungkan Mic Wireless Handheld/Meeting ke Laptop Zoom Meeting Kelas Skema Rangkaian Penerima Mic Wireless skema wireless mic transmitter and receiver adalah rangkaian elektronik yang dirancang untuk mengirim dan menerima sinyal suara dari mikrofon secara nirkabel. Ternyata radionya merk “unico” yang bentuknya hampir. in this article, we’ll explore the basics of wireless mic schematic diagrams and how to use them effectively. wireless microphones are essential tools for public speakers, performers, and broadcasters. Skema Rangkaian Penerima Mic Wireless.
From dxohpuaei.blob.core.windows.net
Skema Membuat Mic Wireless at Frances Flores blog Skema Rangkaian Penerima Mic Wireless pada suatu hari ada seorang teman yang minta dibetulkan radionya. A wireless mic schematic diagram is. Includes setup instructions, specifications, and troubleshooting. wireless microphones are essential tools for public speakers, performers, and broadcasters who require freedom of. skema wireless mic transmitter and receiver adalah rangkaian elektronik yang dirancang untuk mengirim dan menerima sinyal suara dari mikrofon secara. Skema Rangkaian Penerima Mic Wireless.
From www.vrogue.co
Elektronikku Rangkaian Mic Wireless Sederhana vrogue.co Skema Rangkaian Penerima Mic Wireless in this article, we’ll explore the basics of wireless mic schematic diagrams and how to use them effectively. user guide for shure ulxd single wireless system. Rangkaian ini biasanya digunakan dalam berbagai aplikasi, seperti panggung pertunjukan, presentasi, rekaman audio, dan komunikasi tanpa kabel. when it comes to wireless microphone technology, one of the most important components is. Skema Rangkaian Penerima Mic Wireless.
From eliotendaru1.blogspot.com
Skema Receiver Mic Wireless Eliot Endaru Skema Rangkaian Penerima Mic Wireless wireless microphones are essential tools for public speakers, performers, and broadcasters who require freedom of. A wireless mic schematic diagram is. pada suatu hari ada seorang teman yang minta dibetulkan radionya. make a wireless microphone layout with eagle (schematic & layout).komponen rangkaian wireless. Includes setup instructions, specifications, and troubleshooting. user guide for shure ulxd single wireless. Skema Rangkaian Penerima Mic Wireless.
From coretanaba.blogspot.com
Skema preamp mic ic 4558 Skema Rangkaian Penerima Mic Wireless skema wireless mic transmitter and receiver adalah rangkaian elektronik yang dirancang untuk mengirim dan menerima sinyal suara dari mikrofon secara nirkabel. make a wireless microphone layout with eagle (schematic & layout).komponen rangkaian wireless. Ternyata radionya merk “unico” yang bentuknya hampir. in this article, we’ll explore the basics of wireless mic schematic diagrams and how to use them. Skema Rangkaian Penerima Mic Wireless.
From eliotendaru1.blogspot.com
Skema Receiver Mic Wireless Eliot Endaru Skema Rangkaian Penerima Mic Wireless in this article, we’ll explore the basics of wireless mic schematic diagrams and how to use them effectively. skema wireless mic transmitter and receiver adalah rangkaian elektronik yang dirancang untuk mengirim dan menerima sinyal suara dari mikrofon secara nirkabel. when it comes to wireless microphone technology, one of the most important components is a uhf wireless. Ternyata. Skema Rangkaian Penerima Mic Wireless.
From ddtek95.blogspot.com
ddtek Skema rangkaian PreAmp Mic Dynamic Low Noise Skema Rangkaian Penerima Mic Wireless skema wireless mic transmitter and receiver adalah rangkaian elektronik yang dirancang untuk mengirim dan menerima sinyal suara dari mikrofon secara nirkabel. when it comes to wireless microphone technology, one of the most important components is a uhf wireless. Includes setup instructions, specifications, and troubleshooting. user guide for shure ulxd single wireless system. A wireless mic schematic diagram. Skema Rangkaian Penerima Mic Wireless.
From www.vrogue.co
Skema Rangkaian Mikrofon Tanpa Kabel Mic Wireless Rev vrogue.co Skema Rangkaian Penerima Mic Wireless skema wireless mic transmitter and receiver adalah rangkaian elektronik yang dirancang untuk mengirim dan menerima sinyal suara dari mikrofon secara nirkabel. rangkaian mikrofon tanpa kabel adalah rangkaian aplikasi yang merupakan modifikasi dari mikrofon lama. Includes setup instructions, specifications, and troubleshooting. Rangkaian ini biasanya digunakan dalam berbagai aplikasi, seperti panggung pertunjukan, presentasi, rekaman audio, dan komunikasi tanpa kabel. . Skema Rangkaian Penerima Mic Wireless.
From autoperkakas.blogspot.com
16+ Skema Rangkaian Anti Feedback Mic Skema Rangkaian Penerima Mic Wireless user guide for shure ulxd single wireless system. wireless microphones are essential tools for public speakers, performers, and broadcasters who require freedom of. pada suatu hari ada seorang teman yang minta dibetulkan radionya. Includes setup instructions, specifications, and troubleshooting. A wireless mic schematic diagram is. rangkaian mikrofon tanpa kabel adalah rangkaian aplikasi yang merupakan modifikasi dari. Skema Rangkaian Penerima Mic Wireless.
From www.kibrispdr.org
Skema Penguat Mic 7 Potensio 58+ Koleksi Gambar Skema Rangkaian Penerima Mic Wireless in this article, we’ll explore the basics of wireless mic schematic diagrams and how to use them effectively. Rangkaian ini biasanya digunakan dalam berbagai aplikasi, seperti panggung pertunjukan, presentasi, rekaman audio, dan komunikasi tanpa kabel. make a wireless microphone layout with eagle (schematic & layout).komponen rangkaian wireless. Ternyata radionya merk “unico” yang bentuknya hampir. pada suatu hari. Skema Rangkaian Penerima Mic Wireless.
From bisamerakit.blogspot.com
Skema Rangkaian Decoder Penerima radio Fm TA 7343 Skema Rangkaian Penerima Mic Wireless when it comes to wireless microphone technology, one of the most important components is a uhf wireless. in this article, we’ll explore the basics of wireless mic schematic diagrams and how to use them effectively. Rangkaian ini biasanya digunakan dalam berbagai aplikasi, seperti panggung pertunjukan, presentasi, rekaman audio, dan komunikasi tanpa kabel. Includes setup instructions, specifications, and troubleshooting.. Skema Rangkaian Penerima Mic Wireless.
From skemadiesel.blogspot.com
28+ Skema Rangkaian Mic Bluetooth Skema Rangkaian Penerima Mic Wireless make a wireless microphone layout with eagle (schematic & layout).komponen rangkaian wireless. rangkaian mikrofon tanpa kabel adalah rangkaian aplikasi yang merupakan modifikasi dari mikrofon lama. wireless microphones are essential tools for public speakers, performers, and broadcasters who require freedom of. in this article, we’ll explore the basics of wireless mic schematic diagrams and how to use. Skema Rangkaian Penerima Mic Wireless.
From dxohpuaei.blob.core.windows.net
Skema Membuat Mic Wireless at Frances Flores blog Skema Rangkaian Penerima Mic Wireless skema wireless mic transmitter and receiver adalah rangkaian elektronik yang dirancang untuk mengirim dan menerima sinyal suara dari mikrofon secara nirkabel. Ternyata radionya merk “unico” yang bentuknya hampir. Rangkaian ini biasanya digunakan dalam berbagai aplikasi, seperti panggung pertunjukan, presentasi, rekaman audio, dan komunikasi tanpa kabel. in this article, we’ll explore the basics of wireless mic schematic diagrams and. Skema Rangkaian Penerima Mic Wireless.
From autoperkakas.blogspot.com
16+ Skema Rangkaian Anti Feedback Mic Skema Rangkaian Penerima Mic Wireless rangkaian mikrofon tanpa kabel adalah rangkaian aplikasi yang merupakan modifikasi dari mikrofon lama. in this article, we’ll explore the basics of wireless mic schematic diagrams and how to use them effectively. A wireless mic schematic diagram is. Rangkaian ini biasanya digunakan dalam berbagai aplikasi, seperti panggung pertunjukan, presentasi, rekaman audio, dan komunikasi tanpa kabel. Ternyata radionya merk “unico”. Skema Rangkaian Penerima Mic Wireless.
From www.vrogue.co
Skema Rangkaian Mikrofon Tanpa Kabel Mic Wireless Rev vrogue.co Skema Rangkaian Penerima Mic Wireless Rangkaian ini biasanya digunakan dalam berbagai aplikasi, seperti panggung pertunjukan, presentasi, rekaman audio, dan komunikasi tanpa kabel. pada suatu hari ada seorang teman yang minta dibetulkan radionya. skema wireless mic transmitter and receiver adalah rangkaian elektronik yang dirancang untuk mengirim dan menerima sinyal suara dari mikrofon secara nirkabel. user guide for shure ulxd single wireless system. . Skema Rangkaian Penerima Mic Wireless.
From www.vrogue.co
Skema Rangkaian Receiver Mic Wireless Skema Diagram vrogue.co Skema Rangkaian Penerima Mic Wireless make a wireless microphone layout with eagle (schematic & layout).komponen rangkaian wireless. in this article, we’ll explore the basics of wireless mic schematic diagrams and how to use them effectively. when it comes to wireless microphone technology, one of the most important components is a uhf wireless. skema wireless mic transmitter and receiver adalah rangkaian elektronik. Skema Rangkaian Penerima Mic Wireless.
From dxohpuaei.blob.core.windows.net
Skema Membuat Mic Wireless at Frances Flores blog Skema Rangkaian Penerima Mic Wireless when it comes to wireless microphone technology, one of the most important components is a uhf wireless. user guide for shure ulxd single wireless system. Includes setup instructions, specifications, and troubleshooting. A wireless mic schematic diagram is. make a wireless microphone layout with eagle (schematic & layout).komponen rangkaian wireless. Ternyata radionya merk “unico” yang bentuknya hampir. Rangkaian. Skema Rangkaian Penerima Mic Wireless.
From durungdarani.blogspot.com
DURUNG DARANI Tulus Kit Rangkaian FM Wireless Microphone Skema Rangkaian Penerima Mic Wireless A wireless mic schematic diagram is. Ternyata radionya merk “unico” yang bentuknya hampir. in this article, we’ll explore the basics of wireless mic schematic diagrams and how to use them effectively. make a wireless microphone layout with eagle (schematic & layout).komponen rangkaian wireless. rangkaian mikrofon tanpa kabel adalah rangkaian aplikasi yang merupakan modifikasi dari mikrofon lama. . Skema Rangkaian Penerima Mic Wireless.
From www.vrogue.co
Skema Rangkaian Mikrofon Tanpa Kabel Mic Wireless Rev vrogue.co Skema Rangkaian Penerima Mic Wireless pada suatu hari ada seorang teman yang minta dibetulkan radionya. make a wireless microphone layout with eagle (schematic & layout).komponen rangkaian wireless. Ternyata radionya merk “unico” yang bentuknya hampir. skema wireless mic transmitter and receiver adalah rangkaian elektronik yang dirancang untuk mengirim dan menerima sinyal suara dari mikrofon secara nirkabel. A wireless mic schematic diagram is. Includes. Skema Rangkaian Penerima Mic Wireless.
From www.youtube.com
Skema Rangkaian Penguat Mic Condensor YouTube Skema Rangkaian Penerima Mic Wireless wireless microphones are essential tools for public speakers, performers, and broadcasters who require freedom of. pada suatu hari ada seorang teman yang minta dibetulkan radionya. skema wireless mic transmitter and receiver adalah rangkaian elektronik yang dirancang untuk mengirim dan menerima sinyal suara dari mikrofon secara nirkabel. Ternyata radionya merk “unico” yang bentuknya hampir. in this article,. Skema Rangkaian Penerima Mic Wireless.
From www.vrogue.co
Skema Rangkaian Amplifier Rangkaian Wireless Micropho vrogue.co Skema Rangkaian Penerima Mic Wireless user guide for shure ulxd single wireless system. A wireless mic schematic diagram is. rangkaian mikrofon tanpa kabel adalah rangkaian aplikasi yang merupakan modifikasi dari mikrofon lama. pada suatu hari ada seorang teman yang minta dibetulkan radionya. skema wireless mic transmitter and receiver adalah rangkaian elektronik yang dirancang untuk mengirim dan menerima sinyal suara dari mikrofon. Skema Rangkaian Penerima Mic Wireless.
From www.vrogue.co
Rangkaian Mic Condenser Tanpa Baterai Eminence Soluti vrogue.co Skema Rangkaian Penerima Mic Wireless when it comes to wireless microphone technology, one of the most important components is a uhf wireless. wireless microphones are essential tools for public speakers, performers, and broadcasters who require freedom of. Rangkaian ini biasanya digunakan dalam berbagai aplikasi, seperti panggung pertunjukan, presentasi, rekaman audio, dan komunikasi tanpa kabel. in this article, we’ll explore the basics of. Skema Rangkaian Penerima Mic Wireless.
From catatan-maras.blogspot.com
Yuk Bahas Skema Wireless Mic Transmitter And Receiver [Terlengkap] Catatan Maras Skema Rangkaian Penerima Mic Wireless Includes setup instructions, specifications, and troubleshooting. user guide for shure ulxd single wireless system. make a wireless microphone layout with eagle (schematic & layout).komponen rangkaian wireless. Ternyata radionya merk “unico” yang bentuknya hampir. pada suatu hari ada seorang teman yang minta dibetulkan radionya. A wireless mic schematic diagram is. rangkaian mikrofon tanpa kabel adalah rangkaian aplikasi. Skema Rangkaian Penerima Mic Wireless.
From gambarelektro.blogspot.com
Skema Rangkaian Preamp Mic Gambar Rangkaian Elektronika Skema Rangkaian Penerima Mic Wireless make a wireless microphone layout with eagle (schematic & layout).komponen rangkaian wireless. skema wireless mic transmitter and receiver adalah rangkaian elektronik yang dirancang untuk mengirim dan menerima sinyal suara dari mikrofon secara nirkabel. A wireless mic schematic diagram is. user guide for shure ulxd single wireless system. pada suatu hari ada seorang teman yang minta dibetulkan. Skema Rangkaian Penerima Mic Wireless.
From www.vrogue.co
Skema Sederhana Menyambungkan Mic Wireless Handheldme vrogue.co Skema Rangkaian Penerima Mic Wireless make a wireless microphone layout with eagle (schematic & layout).komponen rangkaian wireless. pada suatu hari ada seorang teman yang minta dibetulkan radionya. Rangkaian ini biasanya digunakan dalam berbagai aplikasi, seperti panggung pertunjukan, presentasi, rekaman audio, dan komunikasi tanpa kabel. wireless microphones are essential tools for public speakers, performers, and broadcasters who require freedom of. A wireless mic. Skema Rangkaian Penerima Mic Wireless.
From elektronikanalog.blogspot.com
elektronikaanalog Wireless Microphone V2.1 Skema Rangkaian Penerima Mic Wireless make a wireless microphone layout with eagle (schematic & layout).komponen rangkaian wireless. pada suatu hari ada seorang teman yang minta dibetulkan radionya. A wireless mic schematic diagram is. when it comes to wireless microphone technology, one of the most important components is a uhf wireless. in this article, we’ll explore the basics of wireless mic schematic. Skema Rangkaian Penerima Mic Wireless.
From www.scribd.com
Diagram Skema Wireless Microphone PDF Skema Rangkaian Penerima Mic Wireless skema wireless mic transmitter and receiver adalah rangkaian elektronik yang dirancang untuk mengirim dan menerima sinyal suara dari mikrofon secara nirkabel. pada suatu hari ada seorang teman yang minta dibetulkan radionya. rangkaian mikrofon tanpa kabel adalah rangkaian aplikasi yang merupakan modifikasi dari mikrofon lama. A wireless mic schematic diagram is. Includes setup instructions, specifications, and troubleshooting. . Skema Rangkaian Penerima Mic Wireless.
From skemadiesel.blogspot.com
28+ Skema Rangkaian Mic Bluetooth Skema Rangkaian Penerima Mic Wireless make a wireless microphone layout with eagle (schematic & layout).komponen rangkaian wireless. user guide for shure ulxd single wireless system. A wireless mic schematic diagram is. Rangkaian ini biasanya digunakan dalam berbagai aplikasi, seperti panggung pertunjukan, presentasi, rekaman audio, dan komunikasi tanpa kabel. rangkaian mikrofon tanpa kabel adalah rangkaian aplikasi yang merupakan modifikasi dari mikrofon lama. Ternyata. Skema Rangkaian Penerima Mic Wireless.
From www.baharelectronic.com
Skema Penguat Mic Roland 7 Potensio Skema Rangkaian Penerima Mic Wireless user guide for shure ulxd single wireless system. wireless microphones are essential tools for public speakers, performers, and broadcasters who require freedom of. skema wireless mic transmitter and receiver adalah rangkaian elektronik yang dirancang untuk mengirim dan menerima sinyal suara dari mikrofon secara nirkabel. in this article, we’ll explore the basics of wireless mic schematic diagrams. Skema Rangkaian Penerima Mic Wireless.
From rakitefek.blogspot.com
Skema Rangkaian dan PCB Layout Mikrofon / mic preamplifier Skema Rangkaian Penerima Mic Wireless Rangkaian ini biasanya digunakan dalam berbagai aplikasi, seperti panggung pertunjukan, presentasi, rekaman audio, dan komunikasi tanpa kabel. pada suatu hari ada seorang teman yang minta dibetulkan radionya. in this article, we’ll explore the basics of wireless mic schematic diagrams and how to use them effectively. Includes setup instructions, specifications, and troubleshooting. skema wireless mic transmitter and receiver. Skema Rangkaian Penerima Mic Wireless.
From diyelektronikku.blogspot.com
Elektronikku Rangkaian Mic Wireless FM Skema Rangkaian Penerima Mic Wireless rangkaian mikrofon tanpa kabel adalah rangkaian aplikasi yang merupakan modifikasi dari mikrofon lama. Rangkaian ini biasanya digunakan dalam berbagai aplikasi, seperti panggung pertunjukan, presentasi, rekaman audio, dan komunikasi tanpa kabel. make a wireless microphone layout with eagle (schematic & layout).komponen rangkaian wireless. Includes setup instructions, specifications, and troubleshooting. A wireless mic schematic diagram is. skema wireless mic. Skema Rangkaian Penerima Mic Wireless.
From www.vrogue.co
Skema Rangkaian Microphonemic Wireless Rifton Educati vrogue.co Skema Rangkaian Penerima Mic Wireless rangkaian mikrofon tanpa kabel adalah rangkaian aplikasi yang merupakan modifikasi dari mikrofon lama. Includes setup instructions, specifications, and troubleshooting. user guide for shure ulxd single wireless system. Rangkaian ini biasanya digunakan dalam berbagai aplikasi, seperti panggung pertunjukan, presentasi, rekaman audio, dan komunikasi tanpa kabel. make a wireless microphone layout with eagle (schematic & layout).komponen rangkaian wireless. A. Skema Rangkaian Penerima Mic Wireless.
From newidpendidik.blogspot.com
Skema Rangkaian Mic Condenser / Skema Rangkaian Preamp Mic Sederhana Ilmu Listrik Dan Elektronik Skema Rangkaian Penerima Mic Wireless pada suatu hari ada seorang teman yang minta dibetulkan radionya. Ternyata radionya merk “unico” yang bentuknya hampir. Rangkaian ini biasanya digunakan dalam berbagai aplikasi, seperti panggung pertunjukan, presentasi, rekaman audio, dan komunikasi tanpa kabel. make a wireless microphone layout with eagle (schematic & layout).komponen rangkaian wireless. wireless microphones are essential tools for public speakers, performers, and broadcasters. Skema Rangkaian Penerima Mic Wireless.
From www.youtube.com
Skema rangkaian penguat mic sederhana_Suara Manroe YouTube Skema Rangkaian Penerima Mic Wireless user guide for shure ulxd single wireless system. in this article, we’ll explore the basics of wireless mic schematic diagrams and how to use them effectively. Includes setup instructions, specifications, and troubleshooting. pada suatu hari ada seorang teman yang minta dibetulkan radionya. when it comes to wireless microphone technology, one of the most important components is. Skema Rangkaian Penerima Mic Wireless.
From ktbijak2021.blogspot.com
Kumpulan Rangkaian Mic Condenser Pakai Baterai [Terbaru] Kumpulan Rangkaian Mic Condenser Skema Rangkaian Penerima Mic Wireless A wireless mic schematic diagram is. Includes setup instructions, specifications, and troubleshooting. in this article, we’ll explore the basics of wireless mic schematic diagrams and how to use them effectively. when it comes to wireless microphone technology, one of the most important components is a uhf wireless. pada suatu hari ada seorang teman yang minta dibetulkan radionya.. Skema Rangkaian Penerima Mic Wireless.