Keycloak Authentication Redirect Loop . Keycloak after authentication redirects back to angular application with session_state, and code values as url parameters. I already tried the approaches i found in. The way you have configured the keycloak client, it never redirects to angular. I have configured /sso/login as redirect uri. I'm correctly redirected to the idp, but even after. When i run my php app on another machine using xampp and call the secured url, it redirects to keycloak login page correctly. When i hit the app url it redirect to keycloak a… The problem is that after submitting the login form provided by keycloak, the visitor is not redirected to the right page of the client wp site. However, it does seem that after calling /home (redirect) it calls the authentication again in keycloak causing infinite loop. Instead, it redirects to itself (with a slightly. But in this case, this will cause another. But when i enter the username and password and.
from github.com
But when i enter the username and password and. The way you have configured the keycloak client, it never redirects to angular. I'm correctly redirected to the idp, but even after. But in this case, this will cause another. The problem is that after submitting the login form provided by keycloak, the visitor is not redirected to the right page of the client wp site. Keycloak after authentication redirects back to angular application with session_state, and code values as url parameters. However, it does seem that after calling /home (redirect) it calls the authentication again in keycloak causing infinite loop. When i run my php app on another machine using xampp and call the secured url, it redirects to keycloak login page correctly. I have configured /sso/login as redirect uri. Instead, it redirects to itself (with a slightly.
Redirect loop with authentication success but access denied at default
Keycloak Authentication Redirect Loop The way you have configured the keycloak client, it never redirects to angular. The way you have configured the keycloak client, it never redirects to angular. But in this case, this will cause another. I already tried the approaches i found in. But when i enter the username and password and. Instead, it redirects to itself (with a slightly. I have configured /sso/login as redirect uri. The problem is that after submitting the login form provided by keycloak, the visitor is not redirected to the right page of the client wp site. I'm correctly redirected to the idp, but even after. Keycloak after authentication redirects back to angular application with session_state, and code values as url parameters. When i run my php app on another machine using xampp and call the secured url, it redirects to keycloak login page correctly. However, it does seem that after calling /home (redirect) it calls the authentication again in keycloak causing infinite loop. When i hit the app url it redirect to keycloak a…
From github.com
Redirect loop when using silent sign in with OAuth (SSO Keycloak Keycloak Authentication Redirect Loop Keycloak after authentication redirects back to angular application with session_state, and code values as url parameters. Instead, it redirects to itself (with a slightly. When i run my php app on another machine using xampp and call the secured url, it redirects to keycloak login page correctly. I already tried the approaches i found in. The problem is that after. Keycloak Authentication Redirect Loop.
From keycloak.discourse.group
Keycloak SAML authentication redirection Configuring the server Keycloak Authentication Redirect Loop When i run my php app on another machine using xampp and call the secured url, it redirects to keycloak login page correctly. The way you have configured the keycloak client, it never redirects to angular. However, it does seem that after calling /home (redirect) it calls the authentication again in keycloak causing infinite loop. But when i enter the. Keycloak Authentication Redirect Loop.
From lightrun.com
keycloak redirect Keycloak Authentication Redirect Loop However, it does seem that after calling /home (redirect) it calls the authentication again in keycloak causing infinite loop. Keycloak after authentication redirects back to angular application with session_state, and code values as url parameters. Instead, it redirects to itself (with a slightly. When i run my php app on another machine using xampp and call the secured url, it. Keycloak Authentication Redirect Loop.
From walkingtree.tech
Keycloak and MultiFactor Authentication (MFA) Strengthening Security Keycloak Authentication Redirect Loop When i hit the app url it redirect to keycloak a… The problem is that after submitting the login form provided by keycloak, the visitor is not redirected to the right page of the client wp site. I have configured /sso/login as redirect uri. When i run my php app on another machine using xampp and call the secured url,. Keycloak Authentication Redirect Loop.
From uptrace.dev
Keycloak Auth Keycloak Authentication Redirect Loop However, it does seem that after calling /home (redirect) it calls the authentication again in keycloak causing infinite loop. But in this case, this will cause another. But when i enter the username and password and. The way you have configured the keycloak client, it never redirects to angular. Keycloak after authentication redirects back to angular application with session_state, and. Keycloak Authentication Redirect Loop.
From keycloak.discourse.group
Conditional Authenticator Getting advice Keycloak Keycloak Authentication Redirect Loop I already tried the approaches i found in. The way you have configured the keycloak client, it never redirects to angular. I'm correctly redirected to the idp, but even after. Instead, it redirects to itself (with a slightly. However, it does seem that after calling /home (redirect) it calls the authentication again in keycloak causing infinite loop. When i run. Keycloak Authentication Redirect Loop.
From andrevianna-1662831931436.hashnode.dev
Understanding the Powerful Keycloak Tool Keycloak Authentication Redirect Loop When i hit the app url it redirect to keycloak a… But when i enter the username and password and. I'm correctly redirected to the idp, but even after. I already tried the approaches i found in. I have configured /sso/login as redirect uri. However, it does seem that after calling /home (redirect) it calls the authentication again in keycloak. Keycloak Authentication Redirect Loop.
From github.com
Nginx OpenIDC with Keycloak 2.5 Redirect Loop · Issue 32 · zmartzone Keycloak Authentication Redirect Loop Instead, it redirects to itself (with a slightly. But in this case, this will cause another. However, it does seem that after calling /home (redirect) it calls the authentication again in keycloak causing infinite loop. The way you have configured the keycloak client, it never redirects to angular. When i hit the app url it redirect to keycloak a… Keycloak. Keycloak Authentication Redirect Loop.
From securityblog.omegapoint.se
Writeup Keycloak open redirect (CVE20236927) Keycloak Authentication Redirect Loop Instead, it redirects to itself (with a slightly. The problem is that after submitting the login form provided by keycloak, the visitor is not redirected to the right page of the client wp site. But in this case, this will cause another. I already tried the approaches i found in. When i run my php app on another machine using. Keycloak Authentication Redirect Loop.
From github.com
Redirect loop when using silent sign in with OAuth (SSO Keycloak Keycloak Authentication Redirect Loop The problem is that after submitting the login form provided by keycloak, the visitor is not redirected to the right page of the client wp site. However, it does seem that after calling /home (redirect) it calls the authentication again in keycloak causing infinite loop. The way you have configured the keycloak client, it never redirects to angular. Keycloak after. Keycloak Authentication Redirect Loop.
From www.thomasvitale.com
Keycloak Authentication Flows, SSO Protocols and Client Configuration Keycloak Authentication Redirect Loop Keycloak after authentication redirects back to angular application with session_state, and code values as url parameters. But when i enter the username and password and. However, it does seem that after calling /home (redirect) it calls the authentication again in keycloak causing infinite loop. When i hit the app url it redirect to keycloak a… The way you have configured. Keycloak Authentication Redirect Loop.
From stackoverflow.com
OpenID with keycloak, infinite redirect loop after successful login ASP Keycloak Authentication Redirect Loop But when i enter the username and password and. But in this case, this will cause another. I have configured /sso/login as redirect uri. When i run my php app on another machine using xampp and call the secured url, it redirects to keycloak login page correctly. However, it does seem that after calling /home (redirect) it calls the authentication. Keycloak Authentication Redirect Loop.
From stackoverflow.com
OpenID with keycloak, infinite redirect loop after successful login ASP Keycloak Authentication Redirect Loop I already tried the approaches i found in. I'm correctly redirected to the idp, but even after. However, it does seem that after calling /home (redirect) it calls the authentication again in keycloak causing infinite loop. When i run my php app on another machine using xampp and call the secured url, it redirects to keycloak login page correctly. But. Keycloak Authentication Redirect Loop.
From www.keycloak.org
How to Integrate Keycloak for Authentication with Apache APISIX Keycloak Keycloak Authentication Redirect Loop Instead, it redirects to itself (with a slightly. I already tried the approaches i found in. Keycloak after authentication redirects back to angular application with session_state, and code values as url parameters. When i hit the app url it redirect to keycloak a… The problem is that after submitting the login form provided by keycloak, the visitor is not redirected. Keycloak Authentication Redirect Loop.
From blog.tharinduhasthika.com
Authenticating Jitsi Meetings using Keycloak Keycloak Authentication Redirect Loop I already tried the approaches i found in. When i hit the app url it redirect to keycloak a… When i run my php app on another machine using xampp and call the secured url, it redirects to keycloak login page correctly. However, it does seem that after calling /home (redirect) it calls the authentication again in keycloak causing infinite. Keycloak Authentication Redirect Loop.
From docs.geoserver.org
Authentication with Keycloak — GeoServer 2.21.x User Manual Keycloak Authentication Redirect Loop But when i enter the username and password and. Keycloak after authentication redirects back to angular application with session_state, and code values as url parameters. Instead, it redirects to itself (with a slightly. I have configured /sso/login as redirect uri. The way you have configured the keycloak client, it never redirects to angular. I already tried the approaches i found. Keycloak Authentication Redirect Loop.
From help.boldreports.com
Integrating Bold Reports with Keycloak via OpenID Connect. Keycloak Authentication Redirect Loop Keycloak after authentication redirects back to angular application with session_state, and code values as url parameters. But in this case, this will cause another. I have configured /sso/login as redirect uri. However, it does seem that after calling /home (redirect) it calls the authentication again in keycloak causing infinite loop. I'm correctly redirected to the idp, but even after. When. Keycloak Authentication Redirect Loop.
From help.hcltechsw.com
Sample KeyCloak configuration as an OIDC provider for Domino Keycloak Authentication Redirect Loop Instead, it redirects to itself (with a slightly. I already tried the approaches i found in. The way you have configured the keycloak client, it never redirects to angular. But in this case, this will cause another. When i hit the app url it redirect to keycloak a… I'm correctly redirected to the idp, but even after. The problem is. Keycloak Authentication Redirect Loop.
From stackoverflow.com
authentication keycloak, why does backend channels need a redirect Keycloak Authentication Redirect Loop But in this case, this will cause another. The problem is that after submitting the login form provided by keycloak, the visitor is not redirected to the right page of the client wp site. However, it does seem that after calling /home (redirect) it calls the authentication again in keycloak causing infinite loop. Keycloak after authentication redirects back to angular. Keycloak Authentication Redirect Loop.
From headlamp.dev
How to Set Up Headlamp in minikube with Keycloak OIDC Authentication Keycloak Authentication Redirect Loop The problem is that after submitting the login form provided by keycloak, the visitor is not redirected to the right page of the client wp site. When i run my php app on another machine using xampp and call the secured url, it redirects to keycloak login page correctly. I already tried the approaches i found in. Keycloak after authentication. Keycloak Authentication Redirect Loop.
From docs.getunleash.io
How to set up Keycloak and Unleash to sync user groups Unleash Keycloak Authentication Redirect Loop I have configured /sso/login as redirect uri. The way you have configured the keycloak client, it never redirects to angular. I'm correctly redirected to the idp, but even after. The problem is that after submitting the login form provided by keycloak, the visitor is not redirected to the right page of the client wp site. Keycloak after authentication redirects back. Keycloak Authentication Redirect Loop.
From guides.micronaut.io
Secure a Micronaut application with Keycloak Keycloak Authentication Redirect Loop I already tried the approaches i found in. But when i enter the username and password and. Instead, it redirects to itself (with a slightly. The way you have configured the keycloak client, it never redirects to angular. The problem is that after submitting the login form provided by keycloak, the visitor is not redirected to the right page of. Keycloak Authentication Redirect Loop.
From stackoverflow.com
OpenID with keycloak, infinite redirect loop after successful login ASP Keycloak Authentication Redirect Loop When i run my php app on another machine using xampp and call the secured url, it redirects to keycloak login page correctly. The problem is that after submitting the login form provided by keycloak, the visitor is not redirected to the right page of the client wp site. I'm correctly redirected to the idp, but even after. But in. Keycloak Authentication Redirect Loop.
From uptrace.dev
Keycloak Auth Keycloak Authentication Redirect Loop The problem is that after submitting the login form provided by keycloak, the visitor is not redirected to the right page of the client wp site. When i hit the app url it redirect to keycloak a… I'm correctly redirected to the idp, but even after. Keycloak after authentication redirects back to angular application with session_state, and code values as. Keycloak Authentication Redirect Loop.
From walkingtree.tech
Keycloak Identity Access Management Solutions WalkingTree Technologies Keycloak Authentication Redirect Loop The problem is that after submitting the login form provided by keycloak, the visitor is not redirected to the right page of the client wp site. The way you have configured the keycloak client, it never redirects to angular. Keycloak after authentication redirects back to angular application with session_state, and code values as url parameters. But when i enter the. Keycloak Authentication Redirect Loop.
From wilddiary.com
OAuth2 Authentication in Keycloak for Public Clients Keycloak Authentication Redirect Loop Instead, it redirects to itself (with a slightly. I have configured /sso/login as redirect uri. I already tried the approaches i found in. When i run my php app on another machine using xampp and call the secured url, it redirects to keycloak login page correctly. The problem is that after submitting the login form provided by keycloak, the visitor. Keycloak Authentication Redirect Loop.
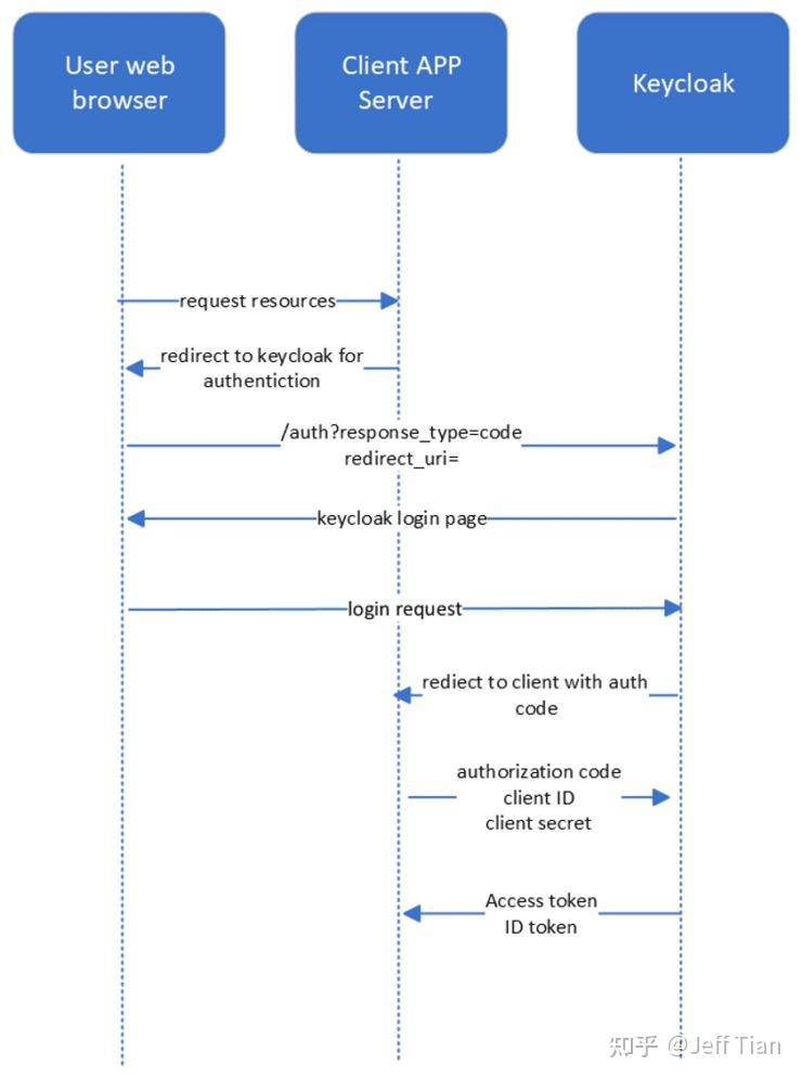
From zhuanlan.zhihu.com
Keycloak 使用授权码换取令牌过程详解 知乎 Keycloak Authentication Redirect Loop I have configured /sso/login as redirect uri. When i run my php app on another machine using xampp and call the secured url, it redirects to keycloak login page correctly. Instead, it redirects to itself (with a slightly. But when i enter the username and password and. Keycloak after authentication redirects back to angular application with session_state, and code values. Keycloak Authentication Redirect Loop.
From github.com
springsecurityoauth2clientforkeycloak/README.md at main · shinyay Keycloak Authentication Redirect Loop When i run my php app on another machine using xampp and call the secured url, it redirects to keycloak login page correctly. But in this case, this will cause another. However, it does seem that after calling /home (redirect) it calls the authentication again in keycloak causing infinite loop. But when i enter the username and password and. I. Keycloak Authentication Redirect Loop.
From stackoverflow.com
OpenID with keycloak, infinite redirect loop after successful login ASP Keycloak Authentication Redirect Loop But when i enter the username and password and. I have configured /sso/login as redirect uri. I already tried the approaches i found in. When i run my php app on another machine using xampp and call the secured url, it redirects to keycloak login page correctly. Keycloak after authentication redirects back to angular application with session_state, and code values. Keycloak Authentication Redirect Loop.
From apisix.apache.org
Accessing APISIXDashboard from Everywhere with Keycloak Authentication Keycloak Authentication Redirect Loop I'm correctly redirected to the idp, but even after. But when i enter the username and password and. However, it does seem that after calling /home (redirect) it calls the authentication again in keycloak causing infinite loop. When i hit the app url it redirect to keycloak a… I have configured /sso/login as redirect uri. The problem is that after. Keycloak Authentication Redirect Loop.
From www.springcloud.io
Unified authentication authorization platform keycloak Introduction Keycloak Authentication Redirect Loop I have configured /sso/login as redirect uri. I'm correctly redirected to the idp, but even after. Keycloak after authentication redirects back to angular application with session_state, and code values as url parameters. The way you have configured the keycloak client, it never redirects to angular. The problem is that after submitting the login form provided by keycloak, the visitor is. Keycloak Authentication Redirect Loop.
From github.com
Redirect loop with authentication success but access denied at default Keycloak Authentication Redirect Loop But in this case, this will cause another. But when i enter the username and password and. I'm correctly redirected to the idp, but even after. Keycloak after authentication redirects back to angular application with session_state, and code values as url parameters. The problem is that after submitting the login form provided by keycloak, the visitor is not redirected to. Keycloak Authentication Redirect Loop.
From www.youtube.com
NodeJS Getting "Invalid parameter redirect_uri" trying NODE.JS Keycloak Authentication Redirect Loop I already tried the approaches i found in. When i run my php app on another machine using xampp and call the secured url, it redirects to keycloak login page correctly. But when i enter the username and password and. Instead, it redirects to itself (with a slightly. Keycloak after authentication redirects back to angular application with session_state, and code. Keycloak Authentication Redirect Loop.
From docs.openfaas.com
Keycloak OpenFaaS Keycloak Authentication Redirect Loop When i hit the app url it redirect to keycloak a… The way you have configured the keycloak client, it never redirects to angular. When i run my php app on another machine using xampp and call the secured url, it redirects to keycloak login page correctly. But in this case, this will cause another. I already tried the approaches. Keycloak Authentication Redirect Loop.
From baptistout.net
Passwordless authentication with Authn, Keycloak and Istio Keycloak Authentication Redirect Loop Instead, it redirects to itself (with a slightly. I'm correctly redirected to the idp, but even after. Keycloak after authentication redirects back to angular application with session_state, and code values as url parameters. I already tried the approaches i found in. However, it does seem that after calling /home (redirect) it calls the authentication again in keycloak causing infinite loop.. Keycloak Authentication Redirect Loop.