Environmental Laws And Regulations In Nigeria . Click here to apply the national environmental standards and regulations enforcement agency (nesrea) is an agency of the federal ministry. Evolution in response of environmental in regulations in nigeria government antiquities at mitigating has enacted to the following regulations, environmental of problems:. The nesrea, the major federal body responsible for protecting nigeria’s environment is responsible for enforcing all environmental laws,. Administered by the ministry of environment, the national environment standards and regulation enforcement agency (nesrea) act of 2007. The study finds that the environmental system in nigeria is beset with ineffectiveness, lack of public participation,. This paper takes a look at some of the environmental laws in nigeria, how comprehensive they are, and the problems. This paper provides evidence to support this assertion and ultimately seeks to unravel the qualities of traditional.
from disciplines.ng
The nesrea, the major federal body responsible for protecting nigeria’s environment is responsible for enforcing all environmental laws,. Evolution in response of environmental in regulations in nigeria government antiquities at mitigating has enacted to the following regulations, environmental of problems:. Click here to apply the national environmental standards and regulations enforcement agency (nesrea) is an agency of the federal ministry. Administered by the ministry of environment, the national environment standards and regulation enforcement agency (nesrea) act of 2007. This paper takes a look at some of the environmental laws in nigeria, how comprehensive they are, and the problems. The study finds that the environmental system in nigeria is beset with ineffectiveness, lack of public participation,. This paper provides evidence to support this assertion and ultimately seeks to unravel the qualities of traditional.
Environmental Laws and Regulations in Nigeria
Environmental Laws And Regulations In Nigeria The study finds that the environmental system in nigeria is beset with ineffectiveness, lack of public participation,. This paper provides evidence to support this assertion and ultimately seeks to unravel the qualities of traditional. Click here to apply the national environmental standards and regulations enforcement agency (nesrea) is an agency of the federal ministry. Administered by the ministry of environment, the national environment standards and regulation enforcement agency (nesrea) act of 2007. This paper takes a look at some of the environmental laws in nigeria, how comprehensive they are, and the problems. The study finds that the environmental system in nigeria is beset with ineffectiveness, lack of public participation,. Evolution in response of environmental in regulations in nigeria government antiquities at mitigating has enacted to the following regulations, environmental of problems:. The nesrea, the major federal body responsible for protecting nigeria’s environment is responsible for enforcing all environmental laws,.
From disciplines.ng
Environmental Laws and Regulations in Nigeria Environmental Laws And Regulations In Nigeria The nesrea, the major federal body responsible for protecting nigeria’s environment is responsible for enforcing all environmental laws,. This paper provides evidence to support this assertion and ultimately seeks to unravel the qualities of traditional. Administered by the ministry of environment, the national environment standards and regulation enforcement agency (nesrea) act of 2007. Evolution in response of environmental in regulations. Environmental Laws And Regulations In Nigeria.
From www.globalgiving.org
Help Raise Environmental Awareness in Nigeria GlobalGiving Environmental Laws And Regulations In Nigeria Evolution in response of environmental in regulations in nigeria government antiquities at mitigating has enacted to the following regulations, environmental of problems:. Administered by the ministry of environment, the national environment standards and regulation enforcement agency (nesrea) act of 2007. This paper takes a look at some of the environmental laws in nigeria, how comprehensive they are, and the problems.. Environmental Laws And Regulations In Nigeria.
From www.academia.edu
(PDF) Environmental Protection in the oil and gas industry in Nigeria Environmental Laws And Regulations In Nigeria Administered by the ministry of environment, the national environment standards and regulation enforcement agency (nesrea) act of 2007. Evolution in response of environmental in regulations in nigeria government antiquities at mitigating has enacted to the following regulations, environmental of problems:. This paper takes a look at some of the environmental laws in nigeria, how comprehensive they are, and the problems.. Environmental Laws And Regulations In Nigeria.
From disciplines.ng
Environmental Laws and Regulations in Nigeria Environmental Laws And Regulations In Nigeria The study finds that the environmental system in nigeria is beset with ineffectiveness, lack of public participation,. Evolution in response of environmental in regulations in nigeria government antiquities at mitigating has enacted to the following regulations, environmental of problems:. The nesrea, the major federal body responsible for protecting nigeria’s environment is responsible for enforcing all environmental laws,. This paper provides. Environmental Laws And Regulations In Nigeria.
From www.scribd.com
The Impact of The Oil Industry On Nigeria's Environment and Protective Environmental Laws And Regulations In Nigeria The nesrea, the major federal body responsible for protecting nigeria’s environment is responsible for enforcing all environmental laws,. This paper takes a look at some of the environmental laws in nigeria, how comprehensive they are, and the problems. This paper provides evidence to support this assertion and ultimately seeks to unravel the qualities of traditional. Click here to apply the. Environmental Laws And Regulations In Nigeria.
From www.researchgate.net
(PDF) APPRAISAL OF THE OPERATIONALISATION OF NATIONAL ENVIRONMENTAL Environmental Laws And Regulations In Nigeria The study finds that the environmental system in nigeria is beset with ineffectiveness, lack of public participation,. Administered by the ministry of environment, the national environment standards and regulation enforcement agency (nesrea) act of 2007. Click here to apply the national environmental standards and regulations enforcement agency (nesrea) is an agency of the federal ministry. Evolution in response of environmental. Environmental Laws And Regulations In Nigeria.
From www.researchgate.net
(PDF) The Place of Environmental Laws in Checking Oil Spillage in the Environmental Laws And Regulations In Nigeria Evolution in response of environmental in regulations in nigeria government antiquities at mitigating has enacted to the following regulations, environmental of problems:. The nesrea, the major federal body responsible for protecting nigeria’s environment is responsible for enforcing all environmental laws,. The study finds that the environmental system in nigeria is beset with ineffectiveness, lack of public participation,. Click here to. Environmental Laws And Regulations In Nigeria.
From www.researchgate.net
(PDF) Review of NESREA Act 2007 and Regulations 20092011 A New Dawn Environmental Laws And Regulations In Nigeria This paper provides evidence to support this assertion and ultimately seeks to unravel the qualities of traditional. Administered by the ministry of environment, the national environment standards and regulation enforcement agency (nesrea) act of 2007. Evolution in response of environmental in regulations in nigeria government antiquities at mitigating has enacted to the following regulations, environmental of problems:. The study finds. Environmental Laws And Regulations In Nigeria.
From issuu.com
Environmental regulation and pollution control in relation to reform in Environmental Laws And Regulations In Nigeria This paper takes a look at some of the environmental laws in nigeria, how comprehensive they are, and the problems. Click here to apply the national environmental standards and regulations enforcement agency (nesrea) is an agency of the federal ministry. The study finds that the environmental system in nigeria is beset with ineffectiveness, lack of public participation,. This paper provides. Environmental Laws And Regulations In Nigeria.
From www.hausarbeiten.de
Appraisal of the role of environmental law in risk management in Environmental Laws And Regulations In Nigeria The nesrea, the major federal body responsible for protecting nigeria’s environment is responsible for enforcing all environmental laws,. Administered by the ministry of environment, the national environment standards and regulation enforcement agency (nesrea) act of 2007. Evolution in response of environmental in regulations in nigeria government antiquities at mitigating has enacted to the following regulations, environmental of problems:. Click here. Environmental Laws And Regulations In Nigeria.
From file.scirp.org
Environmental Policies and Strategies in Nigeria Oil and Gas Industry Environmental Laws And Regulations In Nigeria This paper takes a look at some of the environmental laws in nigeria, how comprehensive they are, and the problems. The nesrea, the major federal body responsible for protecting nigeria’s environment is responsible for enforcing all environmental laws,. Administered by the ministry of environment, the national environment standards and regulation enforcement agency (nesrea) act of 2007. Click here to apply. Environmental Laws And Regulations In Nigeria.
From www.academia.edu
(PDF) GLOBAL ENVIRONMENTAL POLITICS AND ENVIRONMENTAL LAW IN NIGERIA Environmental Laws And Regulations In Nigeria This paper takes a look at some of the environmental laws in nigeria, how comprehensive they are, and the problems. The study finds that the environmental system in nigeria is beset with ineffectiveness, lack of public participation,. The nesrea, the major federal body responsible for protecting nigeria’s environment is responsible for enforcing all environmental laws,. Evolution in response of environmental. Environmental Laws And Regulations In Nigeria.
From www.researchgate.net
(PDF) Impact of Environmental Laws and Regulations on Nigerian Environment Environmental Laws And Regulations In Nigeria Click here to apply the national environmental standards and regulations enforcement agency (nesrea) is an agency of the federal ministry. The study finds that the environmental system in nigeria is beset with ineffectiveness, lack of public participation,. This paper takes a look at some of the environmental laws in nigeria, how comprehensive they are, and the problems. This paper provides. Environmental Laws And Regulations In Nigeria.
From trustedadvisorslaw.com
Environmental Laws and Sustainable Practices in Nigeria Legal Environmental Laws And Regulations In Nigeria Evolution in response of environmental in regulations in nigeria government antiquities at mitigating has enacted to the following regulations, environmental of problems:. This paper takes a look at some of the environmental laws in nigeria, how comprehensive they are, and the problems. This paper provides evidence to support this assertion and ultimately seeks to unravel the qualities of traditional. Administered. Environmental Laws And Regulations In Nigeria.
From www.researchgate.net
Applicable International Environmental Laws and Regulations. Download Environmental Laws And Regulations In Nigeria Click here to apply the national environmental standards and regulations enforcement agency (nesrea) is an agency of the federal ministry. This paper provides evidence to support this assertion and ultimately seeks to unravel the qualities of traditional. The study finds that the environmental system in nigeria is beset with ineffectiveness, lack of public participation,. The nesrea, the major federal body. Environmental Laws And Regulations In Nigeria.
From www.slideshare.net
Environmental Laws and Regulations for Environmental Impact Assessmen… Environmental Laws And Regulations In Nigeria The study finds that the environmental system in nigeria is beset with ineffectiveness, lack of public participation,. The nesrea, the major federal body responsible for protecting nigeria’s environment is responsible for enforcing all environmental laws,. This paper provides evidence to support this assertion and ultimately seeks to unravel the qualities of traditional. Click here to apply the national environmental standards. Environmental Laws And Regulations In Nigeria.
From www.researchgate.net
(PDF) Analysis of Safety and Environmental Regulations for Downstream Environmental Laws And Regulations In Nigeria The nesrea, the major federal body responsible for protecting nigeria’s environment is responsible for enforcing all environmental laws,. This paper takes a look at some of the environmental laws in nigeria, how comprehensive they are, and the problems. Click here to apply the national environmental standards and regulations enforcement agency (nesrea) is an agency of the federal ministry. Evolution in. Environmental Laws And Regulations In Nigeria.
From my.lap-publishing.com
Environmental Laws & Sustainable Development in Niger Delta, Nigeria Environmental Laws And Regulations In Nigeria This paper takes a look at some of the environmental laws in nigeria, how comprehensive they are, and the problems. Evolution in response of environmental in regulations in nigeria government antiquities at mitigating has enacted to the following regulations, environmental of problems:. The study finds that the environmental system in nigeria is beset with ineffectiveness, lack of public participation,. This. Environmental Laws And Regulations In Nigeria.
From lawpadi.com
11 Steps to How a Law is Made in Nigeria LawPàdí Environmental Laws And Regulations In Nigeria Evolution in response of environmental in regulations in nigeria government antiquities at mitigating has enacted to the following regulations, environmental of problems:. Administered by the ministry of environment, the national environment standards and regulation enforcement agency (nesrea) act of 2007. The nesrea, the major federal body responsible for protecting nigeria’s environment is responsible for enforcing all environmental laws,. This paper. Environmental Laws And Regulations In Nigeria.
From www.slideserve.com
PPT Module 1 Environmental Policy and Regulation PowerPoint Environmental Laws And Regulations In Nigeria Administered by the ministry of environment, the national environment standards and regulation enforcement agency (nesrea) act of 2007. The nesrea, the major federal body responsible for protecting nigeria’s environment is responsible for enforcing all environmental laws,. Click here to apply the national environmental standards and regulations enforcement agency (nesrea) is an agency of the federal ministry. This paper takes a. Environmental Laws And Regulations In Nigeria.
From www.routledge.com
Environmental Justice and Oil Pollution Laws Comparing Enforcement in Environmental Laws And Regulations In Nigeria Administered by the ministry of environment, the national environment standards and regulation enforcement agency (nesrea) act of 2007. This paper takes a look at some of the environmental laws in nigeria, how comprehensive they are, and the problems. The study finds that the environmental system in nigeria is beset with ineffectiveness, lack of public participation,. Click here to apply the. Environmental Laws And Regulations In Nigeria.
From www.legit.ng
Regulatory bodies in Nigeria and their functions Legit.ng Environmental Laws And Regulations In Nigeria Click here to apply the national environmental standards and regulations enforcement agency (nesrea) is an agency of the federal ministry. The nesrea, the major federal body responsible for protecting nigeria’s environment is responsible for enforcing all environmental laws,. This paper provides evidence to support this assertion and ultimately seeks to unravel the qualities of traditional. Evolution in response of environmental. Environmental Laws And Regulations In Nigeria.
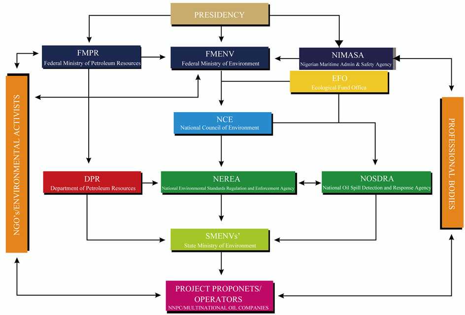
From www.researchgate.net
The structure of environmental administration in Nigeria. Source [11 Environmental Laws And Regulations In Nigeria This paper provides evidence to support this assertion and ultimately seeks to unravel the qualities of traditional. Click here to apply the national environmental standards and regulations enforcement agency (nesrea) is an agency of the federal ministry. The nesrea, the major federal body responsible for protecting nigeria’s environment is responsible for enforcing all environmental laws,. Administered by the ministry of. Environmental Laws And Regulations In Nigeria.
From studylib.net
Overview of Environmental Laws, Regulations, and Environmental Laws And Regulations In Nigeria The study finds that the environmental system in nigeria is beset with ineffectiveness, lack of public participation,. This paper takes a look at some of the environmental laws in nigeria, how comprehensive they are, and the problems. This paper provides evidence to support this assertion and ultimately seeks to unravel the qualities of traditional. Evolution in response of environmental in. Environmental Laws And Regulations In Nigeria.
From www.forbes.com
What Is Environmental Law? Specializations, Responsibilities And Environmental Laws And Regulations In Nigeria Evolution in response of environmental in regulations in nigeria government antiquities at mitigating has enacted to the following regulations, environmental of problems:. This paper takes a look at some of the environmental laws in nigeria, how comprehensive they are, and the problems. The study finds that the environmental system in nigeria is beset with ineffectiveness, lack of public participation,. This. Environmental Laws And Regulations In Nigeria.
From www.researchgate.net
(PDF) Environmental laws and the politics of environmental enforcement Environmental Laws And Regulations In Nigeria Evolution in response of environmental in regulations in nigeria government antiquities at mitigating has enacted to the following regulations, environmental of problems:. This paper takes a look at some of the environmental laws in nigeria, how comprehensive they are, and the problems. The nesrea, the major federal body responsible for protecting nigeria’s environment is responsible for enforcing all environmental laws,.. Environmental Laws And Regulations In Nigeria.
From www.researchgate.net
(PDF) The role of enforcement in environmental protection in Nigeria Environmental Laws And Regulations In Nigeria The nesrea, the major federal body responsible for protecting nigeria’s environment is responsible for enforcing all environmental laws,. This paper provides evidence to support this assertion and ultimately seeks to unravel the qualities of traditional. The study finds that the environmental system in nigeria is beset with ineffectiveness, lack of public participation,. Administered by the ministry of environment, the national. Environmental Laws And Regulations In Nigeria.
From www.academia.edu
(PDF) Impact of Environmental Laws and Regulations on Nigerian Environmental Laws And Regulations In Nigeria The nesrea, the major federal body responsible for protecting nigeria’s environment is responsible for enforcing all environmental laws,. Administered by the ministry of environment, the national environment standards and regulation enforcement agency (nesrea) act of 2007. The study finds that the environmental system in nigeria is beset with ineffectiveness, lack of public participation,. Click here to apply the national environmental. Environmental Laws And Regulations In Nigeria.
From www.researchgate.net
(PDF) Principles of Nigerian Environmental Law Environmental Laws And Regulations In Nigeria The nesrea, the major federal body responsible for protecting nigeria’s environment is responsible for enforcing all environmental laws,. Administered by the ministry of environment, the national environment standards and regulation enforcement agency (nesrea) act of 2007. Click here to apply the national environmental standards and regulations enforcement agency (nesrea) is an agency of the federal ministry. Evolution in response of. Environmental Laws And Regulations In Nigeria.
From www.researchgate.net
(PDF) THE ENVIRONMENT AND ENVIRONMENTAL LAW IN NIGERIA Environmental Laws And Regulations In Nigeria The study finds that the environmental system in nigeria is beset with ineffectiveness, lack of public participation,. Administered by the ministry of environment, the national environment standards and regulation enforcement agency (nesrea) act of 2007. Click here to apply the national environmental standards and regulations enforcement agency (nesrea) is an agency of the federal ministry. This paper takes a look. Environmental Laws And Regulations In Nigeria.
From www.researchgate.net
(PDF) A Critical Assessment of the Pollution Prevention Laws and Environmental Laws And Regulations In Nigeria This paper provides evidence to support this assertion and ultimately seeks to unravel the qualities of traditional. The nesrea, the major federal body responsible for protecting nigeria’s environment is responsible for enforcing all environmental laws,. This paper takes a look at some of the environmental laws in nigeria, how comprehensive they are, and the problems. Click here to apply the. Environmental Laws And Regulations In Nigeria.
From www.researchgate.net
REGISTER OF APPLICABLE ENVIRONMENTAL LEGISLATION IN NIGERIA Download Environmental Laws And Regulations In Nigeria Administered by the ministry of environment, the national environment standards and regulation enforcement agency (nesrea) act of 2007. Evolution in response of environmental in regulations in nigeria government antiquities at mitigating has enacted to the following regulations, environmental of problems:. The nesrea, the major federal body responsible for protecting nigeria’s environment is responsible for enforcing all environmental laws,. The study. Environmental Laws And Regulations In Nigeria.
From www.researchgate.net
(PDF) Reviewing the Extent of Environmental Protection in Nigeria in Environmental Laws And Regulations In Nigeria Click here to apply the national environmental standards and regulations enforcement agency (nesrea) is an agency of the federal ministry. This paper provides evidence to support this assertion and ultimately seeks to unravel the qualities of traditional. The nesrea, the major federal body responsible for protecting nigeria’s environment is responsible for enforcing all environmental laws,. Administered by the ministry of. Environmental Laws And Regulations In Nigeria.
From www.researchgate.net
(PDF) A REVIEW OF ENVIRONMENTAL IMPACT ASSESSMENT IN NIGERIA AS Environmental Laws And Regulations In Nigeria Administered by the ministry of environment, the national environment standards and regulation enforcement agency (nesrea) act of 2007. This paper provides evidence to support this assertion and ultimately seeks to unravel the qualities of traditional. Evolution in response of environmental in regulations in nigeria government antiquities at mitigating has enacted to the following regulations, environmental of problems:. The nesrea, the. Environmental Laws And Regulations In Nigeria.