Optoisolator Purpose . The basic working principle of an optoisolator involves the conversion of an electrical signal into light, transmission of that. This way, you can electrically isolate two parts of a circuit. An optocoupler (also called optoisolator) is a semiconductor device that allows an electrical signal to be transmitted between two isolated circuits. Optoisolators are useful devices that can transfer electrical signals between isolated circuits by using light. They have many advantages, such as providing electrical. An optoisolator is a device that allows two parts of a circuit to communicate using photon instead of electrons. How does an optoisolator work?
from www.reddit.com
Optoisolators are useful devices that can transfer electrical signals between isolated circuits by using light. An optocoupler (also called optoisolator) is a semiconductor device that allows an electrical signal to be transmitted between two isolated circuits. An optoisolator is a device that allows two parts of a circuit to communicate using photon instead of electrons. They have many advantages, such as providing electrical. This way, you can electrically isolate two parts of a circuit. The basic working principle of an optoisolator involves the conversion of an electrical signal into light, transmission of that. How does an optoisolator work?
Help needed integrating optoisolator/optocoupler into CNC limit switch
Optoisolator Purpose Optoisolators are useful devices that can transfer electrical signals between isolated circuits by using light. Optoisolators are useful devices that can transfer electrical signals between isolated circuits by using light. An optoisolator is a device that allows two parts of a circuit to communicate using photon instead of electrons. They have many advantages, such as providing electrical. How does an optoisolator work? This way, you can electrically isolate two parts of a circuit. An optocoupler (also called optoisolator) is a semiconductor device that allows an electrical signal to be transmitted between two isolated circuits. The basic working principle of an optoisolator involves the conversion of an electrical signal into light, transmission of that.
From www.hackatronic.com
What Are Optoisolators And Optocouplers, How They Work? » Hackatronic Optoisolator Purpose An optocoupler (also called optoisolator) is a semiconductor device that allows an electrical signal to be transmitted between two isolated circuits. An optoisolator is a device that allows two parts of a circuit to communicate using photon instead of electrons. The basic working principle of an optoisolator involves the conversion of an electrical signal into light, transmission of that. How. Optoisolator Purpose.
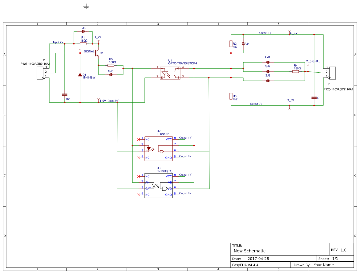
From oshwlab.com
General Purpose OptoIsolator OSHWLab Optoisolator Purpose Optoisolators are useful devices that can transfer electrical signals between isolated circuits by using light. This way, you can electrically isolate two parts of a circuit. The basic working principle of an optoisolator involves the conversion of an electrical signal into light, transmission of that. How does an optoisolator work? They have many advantages, such as providing electrical. An optoisolator. Optoisolator Purpose.
From linhkien1993.com
MOC3022M Optoisolator Triac Output 4170Vrms 1 Channel, 6DIP Linh Kiện 1993 Optoisolator Purpose They have many advantages, such as providing electrical. An optoisolator is a device that allows two parts of a circuit to communicate using photon instead of electrons. The basic working principle of an optoisolator involves the conversion of an electrical signal into light, transmission of that. How does an optoisolator work? An optocoupler (also called optoisolator) is a semiconductor device. Optoisolator Purpose.
From www.pngegg.com
Relay Optoisolator Generalpurpose input/output Electrical Switches Optoisolator Purpose This way, you can electrically isolate two parts of a circuit. They have many advantages, such as providing electrical. How does an optoisolator work? The basic working principle of an optoisolator involves the conversion of an electrical signal into light, transmission of that. Optoisolators are useful devices that can transfer electrical signals between isolated circuits by using light. An optocoupler. Optoisolator Purpose.
From www.wikiwand.com
Optoisolator Wikiwand Optoisolator Purpose This way, you can electrically isolate two parts of a circuit. They have many advantages, such as providing electrical. An optoisolator is a device that allows two parts of a circuit to communicate using photon instead of electrons. Optoisolators are useful devices that can transfer electrical signals between isolated circuits by using light. An optocoupler (also called optoisolator) is a. Optoisolator Purpose.
From www.elektronikal.com
PC827 DIP8 OPTOISOLATOR TRANSISTOR OUTPUT Fiyatı Satın Al, Sipariş ver Optoisolator Purpose The basic working principle of an optoisolator involves the conversion of an electrical signal into light, transmission of that. How does an optoisolator work? Optoisolators are useful devices that can transfer electrical signals between isolated circuits by using light. An optocoupler (also called optoisolator) is a semiconductor device that allows an electrical signal to be transmitted between two isolated circuits.. Optoisolator Purpose.
From electronics.stackexchange.com
opto isolator What is the purpose of this transistor pair on the Optoisolator Purpose This way, you can electrically isolate two parts of a circuit. They have many advantages, such as providing electrical. How does an optoisolator work? An optoisolator is a device that allows two parts of a circuit to communicate using photon instead of electrons. An optocoupler (also called optoisolator) is a semiconductor device that allows an electrical signal to be transmitted. Optoisolator Purpose.
From www.europlatinium.com
Sharp S21MS4 SMD OPTOISOLATOR Optoisolator Purpose They have many advantages, such as providing electrical. The basic working principle of an optoisolator involves the conversion of an electrical signal into light, transmission of that. This way, you can electrically isolate two parts of a circuit. An optocoupler (also called optoisolator) is a semiconductor device that allows an electrical signal to be transmitted between two isolated circuits. Optoisolators. Optoisolator Purpose.
From www.elektronikal.com
PC829 DIP8 OPTOISOLATOR TRANSISTOR OUTPUT Fiyatı Satın Al, Sipariş ver Optoisolator Purpose How does an optoisolator work? This way, you can electrically isolate two parts of a circuit. The basic working principle of an optoisolator involves the conversion of an electrical signal into light, transmission of that. They have many advantages, such as providing electrical. Optoisolators are useful devices that can transfer electrical signals between isolated circuits by using light. An optoisolator. Optoisolator Purpose.
From www.lazada.com.ph
(5 pcs) PC817 General Purpose Optocoupler Optoisolator Lazada PH Optoisolator Purpose How does an optoisolator work? Optoisolators are useful devices that can transfer electrical signals between isolated circuits by using light. This way, you can electrically isolate two parts of a circuit. An optoisolator is a device that allows two parts of a circuit to communicate using photon instead of electrons. The basic working principle of an optoisolator involves the conversion. Optoisolator Purpose.
From www.elektronikal.com
PC829 DIP8 OPTOISOLATOR TRANSISTOR OUTPUT Fiyatı Satın Al, Sipariş ver Optoisolator Purpose An optoisolator is a device that allows two parts of a circuit to communicate using photon instead of electrons. Optoisolators are useful devices that can transfer electrical signals between isolated circuits by using light. This way, you can electrically isolate two parts of a circuit. An optocoupler (also called optoisolator) is a semiconductor device that allows an electrical signal to. Optoisolator Purpose.
From www.reddit.com
Help needed integrating optoisolator/optocoupler into CNC limit switch Optoisolator Purpose An optoisolator is a device that allows two parts of a circuit to communicate using photon instead of electrons. They have many advantages, such as providing electrical. Optoisolators are useful devices that can transfer electrical signals between isolated circuits by using light. An optocoupler (also called optoisolator) is a semiconductor device that allows an electrical signal to be transmitted between. Optoisolator Purpose.
From www.bukalapak.com
Jual OPTOCOUPLER MOC3041 TRIAC DRIVER OPTOISOLATOR di Lapak BINTANG Optoisolator Purpose They have many advantages, such as providing electrical. How does an optoisolator work? The basic working principle of an optoisolator involves the conversion of an electrical signal into light, transmission of that. This way, you can electrically isolate two parts of a circuit. An optocoupler (also called optoisolator) is a semiconductor device that allows an electrical signal to be transmitted. Optoisolator Purpose.
From www.lazada.com.ph
10PCS Optocoupler 4n25 EL4N25 4n25m DIP6 DIP6 Photovoltaic Optoisolator Purpose The basic working principle of an optoisolator involves the conversion of an electrical signal into light, transmission of that. Optoisolators are useful devices that can transfer electrical signals between isolated circuits by using light. An optocoupler (also called optoisolator) is a semiconductor device that allows an electrical signal to be transmitted between two isolated circuits. An optoisolator is a device. Optoisolator Purpose.
From shopee.vn
EL4N35 4N35 Optoisolator 5KV DIP6 Shopee Việt Nam Optoisolator Purpose They have many advantages, such as providing electrical. How does an optoisolator work? Optoisolators are useful devices that can transfer electrical signals between isolated circuits by using light. This way, you can electrically isolate two parts of a circuit. The basic working principle of an optoisolator involves the conversion of an electrical signal into light, transmission of that. An optocoupler. Optoisolator Purpose.
From electrositio.com
Qué Es Un Optoacoplador U Optoaislador Funcionamiento Y Funciones Optoisolator Purpose They have many advantages, such as providing electrical. An optocoupler (also called optoisolator) is a semiconductor device that allows an electrical signal to be transmitted between two isolated circuits. How does an optoisolator work? An optoisolator is a device that allows two parts of a circuit to communicate using photon instead of electrons. The basic working principle of an optoisolator. Optoisolator Purpose.
From www.ebay.co.uk
Optoisolator Module PC817 2Channelfor Arduino 3.630V PCB Mount eBay Optoisolator Purpose Optoisolators are useful devices that can transfer electrical signals between isolated circuits by using light. The basic working principle of an optoisolator involves the conversion of an electrical signal into light, transmission of that. How does an optoisolator work? They have many advantages, such as providing electrical. An optoisolator is a device that allows two parts of a circuit to. Optoisolator Purpose.
From shopee.vn
PC354NJ0000F PC354 OPTOISOLATOR 3.75KV TRANS 4SMD Shopee Việt Nam Optoisolator Purpose The basic working principle of an optoisolator involves the conversion of an electrical signal into light, transmission of that. An optocoupler (also called optoisolator) is a semiconductor device that allows an electrical signal to be transmitted between two isolated circuits. This way, you can electrically isolate two parts of a circuit. How does an optoisolator work? An optoisolator is a. Optoisolator Purpose.
From www.shutterstock.com
4 Opto Icon Images, Stock Photos & Vectors Shutterstock Optoisolator Purpose This way, you can electrically isolate two parts of a circuit. How does an optoisolator work? They have many advantages, such as providing electrical. An optocoupler (also called optoisolator) is a semiconductor device that allows an electrical signal to be transmitted between two isolated circuits. An optoisolator is a device that allows two parts of a circuit to communicate using. Optoisolator Purpose.
From linhkien1993.com
MOC3052M Optoisolator Triac Output 4170Vrms 1 Channel, 6DIP Linh Kiện 1993 Optoisolator Purpose An optocoupler (also called optoisolator) is a semiconductor device that allows an electrical signal to be transmitted between two isolated circuits. How does an optoisolator work? This way, you can electrically isolate two parts of a circuit. Optoisolators are useful devices that can transfer electrical signals between isolated circuits by using light. An optoisolator is a device that allows two. Optoisolator Purpose.
From shopee.vn
TLP5212GB Optoisolator 2.5KV 2CH DIP8 Shopee Việt Nam Optoisolator Purpose This way, you can electrically isolate two parts of a circuit. Optoisolators are useful devices that can transfer electrical signals between isolated circuits by using light. An optocoupler (also called optoisolator) is a semiconductor device that allows an electrical signal to be transmitted between two isolated circuits. They have many advantages, such as providing electrical. How does an optoisolator work?. Optoisolator Purpose.
From www.lightingimages.com
PS25012 NEC Integrated Circuit Optoisolator Transistor output 5300Vrms Optoisolator Purpose An optoisolator is a device that allows two parts of a circuit to communicate using photon instead of electrons. An optocoupler (also called optoisolator) is a semiconductor device that allows an electrical signal to be transmitted between two isolated circuits. They have many advantages, such as providing electrical. This way, you can electrically isolate two parts of a circuit. How. Optoisolator Purpose.
From www.circuits-diy.com
MOC5010 Linear Opto Isolator Circuit Optoisolator Purpose Optoisolators are useful devices that can transfer electrical signals between isolated circuits by using light. An optoisolator is a device that allows two parts of a circuit to communicate using photon instead of electrons. They have many advantages, such as providing electrical. The basic working principle of an optoisolator involves the conversion of an electrical signal into light, transmission of. Optoisolator Purpose.
From mecha-tronx.com
MOC 3021 Optoisolator Triac Driver MECHATRONX Electronics Store Optoisolator Purpose The basic working principle of an optoisolator involves the conversion of an electrical signal into light, transmission of that. This way, you can electrically isolate two parts of a circuit. An optoisolator is a device that allows two parts of a circuit to communicate using photon instead of electrons. They have many advantages, such as providing electrical. How does an. Optoisolator Purpose.
From linhkien1993.com
TLP5214 Optoisolator Transistor Output 2500Vrms 4 Channel, 16DIP Linh Optoisolator Purpose An optoisolator is a device that allows two parts of a circuit to communicate using photon instead of electrons. This way, you can electrically isolate two parts of a circuit. An optocoupler (also called optoisolator) is a semiconductor device that allows an electrical signal to be transmitted between two isolated circuits. They have many advantages, such as providing electrical. How. Optoisolator Purpose.
From www.unitedelevators.co.uk
KONE Optoisolator Board 230V United Elevators Optoisolator Purpose This way, you can electrically isolate two parts of a circuit. An optoisolator is a device that allows two parts of a circuit to communicate using photon instead of electrons. An optocoupler (also called optoisolator) is a semiconductor device that allows an electrical signal to be transmitted between two isolated circuits. The basic working principle of an optoisolator involves the. Optoisolator Purpose.
From www.ebay.ie
5x 4N35 Optoisolator Photo Optocoupler IC 6 Pin DIP eBay Optoisolator Purpose Optoisolators are useful devices that can transfer electrical signals between isolated circuits by using light. How does an optoisolator work? An optocoupler (also called optoisolator) is a semiconductor device that allows an electrical signal to be transmitted between two isolated circuits. The basic working principle of an optoisolator involves the conversion of an electrical signal into light, transmission of that.. Optoisolator Purpose.
From linhkien.cxt.vn
CXT.VN Từ ý tưởng đến sản phẩm PC410L Optoisolator 3.75KV 1CH SOP5 Optoisolator Purpose An optoisolator is a device that allows two parts of a circuit to communicate using photon instead of electrons. An optocoupler (also called optoisolator) is a semiconductor device that allows an electrical signal to be transmitted between two isolated circuits. Optoisolators are useful devices that can transfer electrical signals between isolated circuits by using light. They have many advantages, such. Optoisolator Purpose.
From www.walmart.ca
Optoisolator, Lightweight 2 Channel Isolation Board Anti Jamming Optoisolator Purpose An optoisolator is a device that allows two parts of a circuit to communicate using photon instead of electrons. An optocoupler (also called optoisolator) is a semiconductor device that allows an electrical signal to be transmitted between two isolated circuits. This way, you can electrically isolate two parts of a circuit. How does an optoisolator work? Optoisolators are useful devices. Optoisolator Purpose.
From www.indiamart.com
e4u PC817 K1010 General Purpose Opto Coupler Opto Isolator IC DIP4 Optoisolator Purpose How does an optoisolator work? An optocoupler (also called optoisolator) is a semiconductor device that allows an electrical signal to be transmitted between two isolated circuits. This way, you can electrically isolate two parts of a circuit. They have many advantages, such as providing electrical. An optoisolator is a device that allows two parts of a circuit to communicate using. Optoisolator Purpose.
From www.dnatechindia.com
Purchase online MOC3041 Optoisolator Triac Driver in India at low cost Optoisolator Purpose Optoisolators are useful devices that can transfer electrical signals between isolated circuits by using light. They have many advantages, such as providing electrical. This way, you can electrically isolate two parts of a circuit. An optocoupler (also called optoisolator) is a semiconductor device that allows an electrical signal to be transmitted between two isolated circuits. The basic working principle of. Optoisolator Purpose.
From shopee.vn
TLP2814GB Optoisolator 2500Vrms 4 CH 16SOIC Shopee Việt Nam Optoisolator Purpose An optoisolator is a device that allows two parts of a circuit to communicate using photon instead of electrons. Optoisolators are useful devices that can transfer electrical signals between isolated circuits by using light. They have many advantages, such as providing electrical. How does an optoisolator work? An optocoupler (also called optoisolator) is a semiconductor device that allows an electrical. Optoisolator Purpose.
From www.youtube.com
Electronics Purpose for Shunt Resistor on Opto Isolator Input? (2 Optoisolator Purpose Optoisolators are useful devices that can transfer electrical signals between isolated circuits by using light. An optocoupler (also called optoisolator) is a semiconductor device that allows an electrical signal to be transmitted between two isolated circuits. They have many advantages, such as providing electrical. How does an optoisolator work? An optoisolator is a device that allows two parts of a. Optoisolator Purpose.
From picclick.co.uk
1 CHANNEL OPTOISOLATOR optoisolator optocoupler Arduino 5V 12V 24V £4. Optoisolator Purpose An optocoupler (also called optoisolator) is a semiconductor device that allows an electrical signal to be transmitted between two isolated circuits. An optoisolator is a device that allows two parts of a circuit to communicate using photon instead of electrons. The basic working principle of an optoisolator involves the conversion of an electrical signal into light, transmission of that. How. Optoisolator Purpose.
From electronics.stackexchange.com
analog What is the purpose of these diodes in this opto isolator Optoisolator Purpose How does an optoisolator work? Optoisolators are useful devices that can transfer electrical signals between isolated circuits by using light. An optocoupler (also called optoisolator) is a semiconductor device that allows an electrical signal to be transmitted between two isolated circuits. They have many advantages, such as providing electrical. The basic working principle of an optoisolator involves the conversion of. Optoisolator Purpose.