Kafka Partition Key Consumer . Kafka divides all partitions among the consumers in a group, where any given partition is always consumed once by a group. You are confirming record arrivals, and you'd like to read from a specific offset in a topic partition. In this tutorial, you'll learn how to use the kafka console consumer to quickly. To consume data from specific partitions in kafka on the consumer side, we can specify the partitions we want to subscribe to using the kafkaconsumer.assign(). When creating a new kafka consumer, we can configure the strategy that will be used to assign the partitions amongst the consumer instances. If you start a consumer to consume from a topic using the kafka cli command, then a new random consumer group is created with. Partitions play a key role in shaping kafka’s efficiency and robustness. Kafka partitioning allows for parallel data processing, enabling multiple consumers to work on different partitions simultaneously. There are two ways to tell what topic/partitions you want to consume: They facilitate data distribution across kafka brokers, allowing for horizontal scaling.
from ashimjk.github.io
When creating a new kafka consumer, we can configure the strategy that will be used to assign the partitions amongst the consumer instances. If you start a consumer to consume from a topic using the kafka cli command, then a new random consumer group is created with. Kafka divides all partitions among the consumers in a group, where any given partition is always consumed once by a group. In this tutorial, you'll learn how to use the kafka console consumer to quickly. They facilitate data distribution across kafka brokers, allowing for horizontal scaling. Kafka partitioning allows for parallel data processing, enabling multiple consumers to work on different partitions simultaneously. You are confirming record arrivals, and you'd like to read from a specific offset in a topic partition. There are two ways to tell what topic/partitions you want to consume: To consume data from specific partitions in kafka on the consumer side, we can specify the partitions we want to subscribe to using the kafkaconsumer.assign(). Partitions play a key role in shaping kafka’s efficiency and robustness.
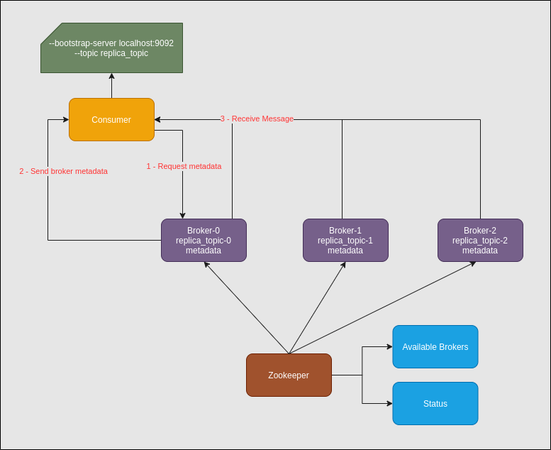
Part 2 Kafka Partitions Apache Kafka Series
Kafka Partition Key Consumer Kafka partitioning allows for parallel data processing, enabling multiple consumers to work on different partitions simultaneously. When creating a new kafka consumer, we can configure the strategy that will be used to assign the partitions amongst the consumer instances. Kafka divides all partitions among the consumers in a group, where any given partition is always consumed once by a group. To consume data from specific partitions in kafka on the consumer side, we can specify the partitions we want to subscribe to using the kafkaconsumer.assign(). There are two ways to tell what topic/partitions you want to consume: Kafka partitioning allows for parallel data processing, enabling multiple consumers to work on different partitions simultaneously. They facilitate data distribution across kafka brokers, allowing for horizontal scaling. Partitions play a key role in shaping kafka’s efficiency and robustness. If you start a consumer to consume from a topic using the kafka cli command, then a new random consumer group is created with. You are confirming record arrivals, and you'd like to read from a specific offset in a topic partition. In this tutorial, you'll learn how to use the kafka console consumer to quickly.
From www.igfasouza.com
Kafka producer & Consumer Overview Kafka Partition Key Consumer In this tutorial, you'll learn how to use the kafka console consumer to quickly. You are confirming record arrivals, and you'd like to read from a specific offset in a topic partition. Kafka partitioning allows for parallel data processing, enabling multiple consumers to work on different partitions simultaneously. There are two ways to tell what topic/partitions you want to consume:. Kafka Partition Key Consumer.
From tutorialspedia.com
Kafka Introduction, Kafka Architecture, Kafka UseCases Kafka Partition Key Consumer You are confirming record arrivals, and you'd like to read from a specific offset in a topic partition. Partitions play a key role in shaping kafka’s efficiency and robustness. In this tutorial, you'll learn how to use the kafka console consumer to quickly. Kafka partitioning allows for parallel data processing, enabling multiple consumers to work on different partitions simultaneously. To. Kafka Partition Key Consumer.
From newbedev.com
Understanding Kafka Topics and Partitions Kafka Partition Key Consumer When creating a new kafka consumer, we can configure the strategy that will be used to assign the partitions amongst the consumer instances. There are two ways to tell what topic/partitions you want to consume: They facilitate data distribution across kafka brokers, allowing for horizontal scaling. Partitions play a key role in shaping kafka’s efficiency and robustness. You are confirming. Kafka Partition Key Consumer.
From onlinehelp.informatica.com
Kafka partitions Kafka Partition Key Consumer To consume data from specific partitions in kafka on the consumer side, we can specify the partitions we want to subscribe to using the kafkaconsumer.assign(). Partitions play a key role in shaping kafka’s efficiency and robustness. There are two ways to tell what topic/partitions you want to consume: When creating a new kafka consumer, we can configure the strategy that. Kafka Partition Key Consumer.
From www.openlogic.com
Kafka Partition Strategies OpenLogic by Perforce Kafka Partition Key Consumer Kafka divides all partitions among the consumers in a group, where any given partition is always consumed once by a group. When creating a new kafka consumer, we can configure the strategy that will be used to assign the partitions amongst the consumer instances. You are confirming record arrivals, and you'd like to read from a specific offset in a. Kafka Partition Key Consumer.
From www.geeksforgeeks.org
Apache Kafka Message Keys Kafka Partition Key Consumer There are two ways to tell what topic/partitions you want to consume: In this tutorial, you'll learn how to use the kafka console consumer to quickly. Partitions play a key role in shaping kafka’s efficiency and robustness. Kafka partitioning allows for parallel data processing, enabling multiple consumers to work on different partitions simultaneously. You are confirming record arrivals, and you'd. Kafka Partition Key Consumer.
From codingharbour.com
An Introduction to Kafka Topics and Partitions Coding Harbour Kafka Partition Key Consumer To consume data from specific partitions in kafka on the consumer side, we can specify the partitions we want to subscribe to using the kafkaconsumer.assign(). They facilitate data distribution across kafka brokers, allowing for horizontal scaling. Kafka partitioning allows for parallel data processing, enabling multiple consumers to work on different partitions simultaneously. When creating a new kafka consumer, we can. Kafka Partition Key Consumer.
From www.casesup.com
An Introduction to Apache Kafka Kafka Partition Key Consumer Kafka partitioning allows for parallel data processing, enabling multiple consumers to work on different partitions simultaneously. Partitions play a key role in shaping kafka’s efficiency and robustness. They facilitate data distribution across kafka brokers, allowing for horizontal scaling. When creating a new kafka consumer, we can configure the strategy that will be used to assign the partitions amongst the consumer. Kafka Partition Key Consumer.
From linuxhint.com
Apache Kafka using Keys for Partition Kafka Partition Key Consumer In this tutorial, you'll learn how to use the kafka console consumer to quickly. Kafka divides all partitions among the consumers in a group, where any given partition is always consumed once by a group. There are two ways to tell what topic/partitions you want to consume: To consume data from specific partitions in kafka on the consumer side, we. Kafka Partition Key Consumer.
From livebook.manning.com
5 Consumers unlocking data · Kafka in Action MEAP V14 Kafka Partition Key Consumer You are confirming record arrivals, and you'd like to read from a specific offset in a topic partition. When creating a new kafka consumer, we can configure the strategy that will be used to assign the partitions amongst the consumer instances. Partitions play a key role in shaping kafka’s efficiency and robustness. Kafka divides all partitions among the consumers in. Kafka Partition Key Consumer.
From www.cloudkarafka.com
Part 1 Apache Kafka for beginners What is Apache Kafka Kafka Partition Key Consumer There are two ways to tell what topic/partitions you want to consume: To consume data from specific partitions in kafka on the consumer side, we can specify the partitions we want to subscribe to using the kafkaconsumer.assign(). You are confirming record arrivals, and you'd like to read from a specific offset in a topic partition. If you start a consumer. Kafka Partition Key Consumer.
From www.confluent.io
Apache Kafka as an EventDriven Backbone for Service Architectures Kafka Partition Key Consumer In this tutorial, you'll learn how to use the kafka console consumer to quickly. They facilitate data distribution across kafka brokers, allowing for horizontal scaling. When creating a new kafka consumer, we can configure the strategy that will be used to assign the partitions amongst the consumer instances. Kafka partitioning allows for parallel data processing, enabling multiple consumers to work. Kafka Partition Key Consumer.
From tenusha.medium.com
Managing Kafka Partitions Efficiently for Consumer Groups Kafka Partition Key Consumer There are two ways to tell what topic/partitions you want to consume: Kafka partitioning allows for parallel data processing, enabling multiple consumers to work on different partitions simultaneously. They facilitate data distribution across kafka brokers, allowing for horizontal scaling. When creating a new kafka consumer, we can configure the strategy that will be used to assign the partitions amongst the. Kafka Partition Key Consumer.
From data-flair.training
Kafka Architecture and Its Fundamental Concepts DataFlair Kafka Partition Key Consumer Kafka divides all partitions among the consumers in a group, where any given partition is always consumed once by a group. There are two ways to tell what topic/partitions you want to consume: In this tutorial, you'll learn how to use the kafka console consumer to quickly. Partitions play a key role in shaping kafka’s efficiency and robustness. To consume. Kafka Partition Key Consumer.
From www.cloud4u.com
What Is Apache Kafka? How Kafka Works Kafka Partition Key Consumer In this tutorial, you'll learn how to use the kafka console consumer to quickly. If you start a consumer to consume from a topic using the kafka cli command, then a new random consumer group is created with. They facilitate data distribution across kafka brokers, allowing for horizontal scaling. To consume data from specific partitions in kafka on the consumer. Kafka Partition Key Consumer.
From www.alternatestack.com
Kafka Introduction and Terminologies Alternate Stack Kafka Partition Key Consumer Kafka divides all partitions among the consumers in a group, where any given partition is always consumed once by a group. You are confirming record arrivals, and you'd like to read from a specific offset in a topic partition. There are two ways to tell what topic/partitions you want to consume: To consume data from specific partitions in kafka on. Kafka Partition Key Consumer.
From data-flair.training
Apache Kafka Topic Architecture & Partitions DataFlair Kafka Partition Key Consumer To consume data from specific partitions in kafka on the consumer side, we can specify the partitions we want to subscribe to using the kafkaconsumer.assign(). If you start a consumer to consume from a topic using the kafka cli command, then a new random consumer group is created with. Kafka partitioning allows for parallel data processing, enabling multiple consumers to. Kafka Partition Key Consumer.
From levelup.gitconnected.com
Rackaware Partition Assignment for Kafka Producers and Consumers by Kafka Partition Key Consumer You are confirming record arrivals, and you'd like to read from a specific offset in a topic partition. Partitions play a key role in shaping kafka’s efficiency and robustness. Kafka partitioning allows for parallel data processing, enabling multiple consumers to work on different partitions simultaneously. They facilitate data distribution across kafka brokers, allowing for horizontal scaling. Kafka divides all partitions. Kafka Partition Key Consumer.
From cloudurable.com
Kafka Topic Architecture Kafka Partition Key Consumer In this tutorial, you'll learn how to use the kafka console consumer to quickly. Kafka divides all partitions among the consumers in a group, where any given partition is always consumed once by a group. Partitions play a key role in shaping kafka’s efficiency and robustness. Kafka partitioning allows for parallel data processing, enabling multiple consumers to work on different. Kafka Partition Key Consumer.
From ashimjk.github.io
Part 2 Kafka Partitions Apache Kafka Series Kafka Partition Key Consumer They facilitate data distribution across kafka brokers, allowing for horizontal scaling. To consume data from specific partitions in kafka on the consumer side, we can specify the partitions we want to subscribe to using the kafkaconsumer.assign(). Partitions play a key role in shaping kafka’s efficiency and robustness. If you start a consumer to consume from a topic using the kafka. Kafka Partition Key Consumer.
From www.arecadata.com
Kafka Consumer Groups Kafka Partition Key Consumer They facilitate data distribution across kafka brokers, allowing for horizontal scaling. Kafka partitioning allows for parallel data processing, enabling multiple consumers to work on different partitions simultaneously. You are confirming record arrivals, and you'd like to read from a specific offset in a topic partition. When creating a new kafka consumer, we can configure the strategy that will be used. Kafka Partition Key Consumer.
From www.codeproject.com
Beginner’s Guide to Understand Kafka CodeProject Kafka Partition Key Consumer They facilitate data distribution across kafka brokers, allowing for horizontal scaling. Kafka partitioning allows for parallel data processing, enabling multiple consumers to work on different partitions simultaneously. If you start a consumer to consume from a topic using the kafka cli command, then a new random consumer group is created with. When creating a new kafka consumer, we can configure. Kafka Partition Key Consumer.
From swsmile.info
【Kafka】消费过程(Consume)西维蜀黍的博客 西维蜀黍 Blog Kafka Partition Key Consumer In this tutorial, you'll learn how to use the kafka console consumer to quickly. Kafka partitioning allows for parallel data processing, enabling multiple consumers to work on different partitions simultaneously. When creating a new kafka consumer, we can configure the strategy that will be used to assign the partitions amongst the consumer instances. Kafka divides all partitions among the consumers. Kafka Partition Key Consumer.
From javabender.blogspot.com
..JavaBendeR... Kafka Basics, Producer, Consumer, Partitions, Topic Kafka Partition Key Consumer You are confirming record arrivals, and you'd like to read from a specific offset in a topic partition. Partitions play a key role in shaping kafka’s efficiency and robustness. If you start a consumer to consume from a topic using the kafka cli command, then a new random consumer group is created with. When creating a new kafka consumer, we. Kafka Partition Key Consumer.
From openmeter.io
Building a Consistent Kafka Consumer OpenMeter Kafka Partition Key Consumer There are two ways to tell what topic/partitions you want to consume: To consume data from specific partitions in kafka on the consumer side, we can specify the partitions we want to subscribe to using the kafkaconsumer.assign(). In this tutorial, you'll learn how to use the kafka console consumer to quickly. Kafka partitioning allows for parallel data processing, enabling multiple. Kafka Partition Key Consumer.
From programmer.ink
Kafka Core API Consumer Consumer Kafka Partition Key Consumer If you start a consumer to consume from a topic using the kafka cli command, then a new random consumer group is created with. You are confirming record arrivals, and you'd like to read from a specific offset in a topic partition. When creating a new kafka consumer, we can configure the strategy that will be used to assign the. Kafka Partition Key Consumer.
From javabender.blogspot.com
..JavaBendeR... Kafka Basics, Producer, Consumer, Partitions, Topic Kafka Partition Key Consumer Kafka divides all partitions among the consumers in a group, where any given partition is always consumed once by a group. Kafka partitioning allows for parallel data processing, enabling multiple consumers to work on different partitions simultaneously. You are confirming record arrivals, and you'd like to read from a specific offset in a topic partition. There are two ways to. Kafka Partition Key Consumer.
From talentify.com
How to Consume Kafka Events Using springkafka Talentify Kafka Partition Key Consumer There are two ways to tell what topic/partitions you want to consume: In this tutorial, you'll learn how to use the kafka console consumer to quickly. If you start a consumer to consume from a topic using the kafka cli command, then a new random consumer group is created with. To consume data from specific partitions in kafka on the. Kafka Partition Key Consumer.
From mavink.com
Apache Kafka Diagram Kafka Partition Key Consumer If you start a consumer to consume from a topic using the kafka cli command, then a new random consumer group is created with. They facilitate data distribution across kafka brokers, allowing for horizontal scaling. There are two ways to tell what topic/partitions you want to consume: To consume data from specific partitions in kafka on the consumer side, we. Kafka Partition Key Consumer.
From dzone.com
Kafka Consumer Architecture Consumer Groups and Subscriptions DZone Kafka Partition Key Consumer If you start a consumer to consume from a topic using the kafka cli command, then a new random consumer group is created with. To consume data from specific partitions in kafka on the consumer side, we can specify the partitions we want to subscribe to using the kafkaconsumer.assign(). When creating a new kafka consumer, we can configure the strategy. Kafka Partition Key Consumer.
From www.youtube.com
Understanding Kafka Consumer Groups Handling 1 Partition with 2 Kafka Partition Key Consumer They facilitate data distribution across kafka brokers, allowing for horizontal scaling. You are confirming record arrivals, and you'd like to read from a specific offset in a topic partition. Kafka partitioning allows for parallel data processing, enabling multiple consumers to work on different partitions simultaneously. Kafka divides all partitions among the consumers in a group, where any given partition is. Kafka Partition Key Consumer.
From www.cloudduggu.com
Apache Kafka Producers Tutorial CloudDuggu Kafka Partition Key Consumer Kafka divides all partitions among the consumers in a group, where any given partition is always consumed once by a group. If you start a consumer to consume from a topic using the kafka cli command, then a new random consumer group is created with. In this tutorial, you'll learn how to use the kafka console consumer to quickly. Kafka. Kafka Partition Key Consumer.
From redpanda.com
Kafka Partition Strategy Kafka Partition Key Consumer To consume data from specific partitions in kafka on the consumer side, we can specify the partitions we want to subscribe to using the kafkaconsumer.assign(). They facilitate data distribution across kafka brokers, allowing for horizontal scaling. There are two ways to tell what topic/partitions you want to consume: In this tutorial, you'll learn how to use the kafka console consumer. Kafka Partition Key Consumer.
From javabender.blogspot.com
..JavaBendeR... Kafka Basics, Producer, Consumer, Partitions, Topic Kafka Partition Key Consumer In this tutorial, you'll learn how to use the kafka console consumer to quickly. There are two ways to tell what topic/partitions you want to consume: Kafka divides all partitions among the consumers in a group, where any given partition is always consumed once by a group. To consume data from specific partitions in kafka on the consumer side, we. Kafka Partition Key Consumer.
From thepracticaldeveloper.com
Spring Boot and Kafka Practical Example Kafka Partition Key Consumer Partitions play a key role in shaping kafka’s efficiency and robustness. Kafka partitioning allows for parallel data processing, enabling multiple consumers to work on different partitions simultaneously. If you start a consumer to consume from a topic using the kafka cli command, then a new random consumer group is created with. They facilitate data distribution across kafka brokers, allowing for. Kafka Partition Key Consumer.