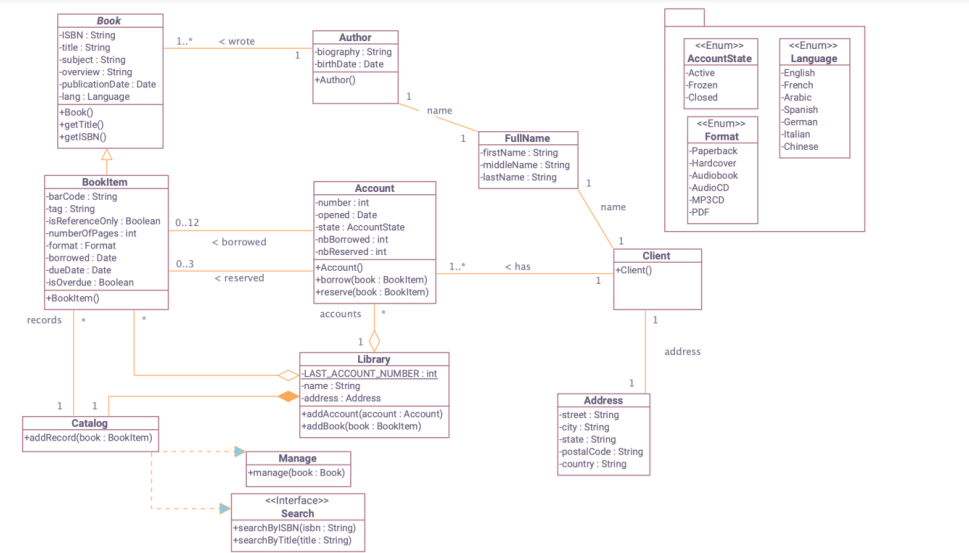
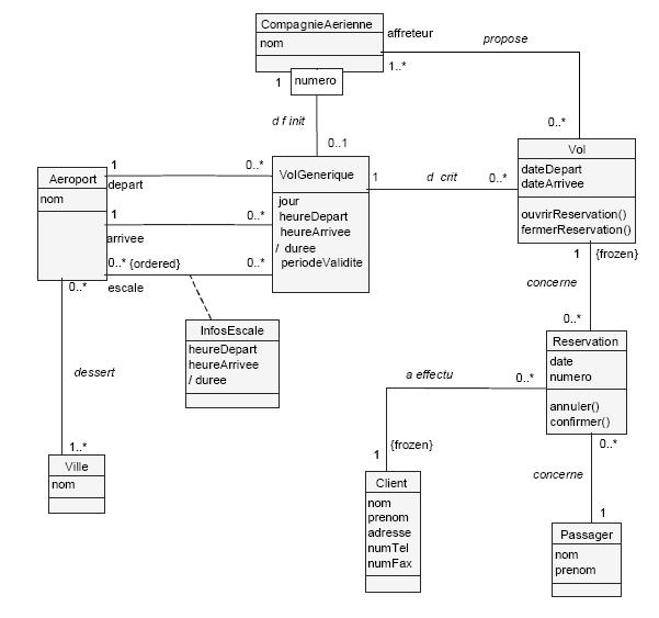
La Conception Uml . Un diagramme uml est un moyen de visualiser des systèmes et des logiciels à l'aide du langage de modélisation unifié (uml). Les ingénieurs logiciels créent des diagrammes uml pour. Tutoriel pour la conception d'un système d'information web avec uml. Un diagramme de classes dans le langage de modélisation unifié (uml) est un diagramme de structure statique qui décrit la structure d’un système en montrant ses. Interpréter un diagramme uml donné. Le langage de modélisation unifié (uml) a été développé pour établir un langage de modélisation visuel commun pour l’architecture, la conception et la mise en œuvre de la. Utiliser des diagrammes uml pour modéliser un objet d’étude.
        	
		 
	 
    
         
         
        from gamma.app 
     
        
        Tutoriel pour la conception d'un système d'information web avec uml. Interpréter un diagramme uml donné. Les ingénieurs logiciels créent des diagrammes uml pour. Un diagramme de classes dans le langage de modélisation unifié (uml) est un diagramme de structure statique qui décrit la structure d’un système en montrant ses. Un diagramme uml est un moyen de visualiser des systèmes et des logiciels à l'aide du langage de modélisation unifié (uml). Utiliser des diagrammes uml pour modéliser un objet d’étude. Le langage de modélisation unifié (uml) a été développé pour établir un langage de modélisation visuel commun pour l’architecture, la conception et la mise en œuvre de la.
    
    	
		 
	 
    Conception UML 
    La Conception Uml  Le langage de modélisation unifié (uml) a été développé pour établir un langage de modélisation visuel commun pour l’architecture, la conception et la mise en œuvre de la. Un diagramme de classes dans le langage de modélisation unifié (uml) est un diagramme de structure statique qui décrit la structure d’un système en montrant ses. Interpréter un diagramme uml donné. Les ingénieurs logiciels créent des diagrammes uml pour. Utiliser des diagrammes uml pour modéliser un objet d’étude. Tutoriel pour la conception d'un système d'information web avec uml. Un diagramme uml est un moyen de visualiser des systèmes et des logiciels à l'aide du langage de modélisation unifié (uml). Le langage de modélisation unifié (uml) a été développé pour établir un langage de modélisation visuel commun pour l’architecture, la conception et la mise en œuvre de la.
 
    
         
        From marcautran.developpez.com 
                    Tutoriel pour la conception d'un système d'information WEB avec UML La Conception Uml  Utiliser des diagrammes uml pour modéliser un objet d’étude. Un diagramme de classes dans le langage de modélisation unifié (uml) est un diagramme de structure statique qui décrit la structure d’un système en montrant ses. Un diagramme uml est un moyen de visualiser des systèmes et des logiciels à l'aide du langage de modélisation unifié (uml). Tutoriel pour la conception. La Conception Uml.
     
    
         
        From openclassrooms.com 
                    Modelisation UML systeme de payement Pour la plateforme et La Conception Uml  Utiliser des diagrammes uml pour modéliser un objet d’étude. Tutoriel pour la conception d'un système d'information web avec uml. Un diagramme uml est un moyen de visualiser des systèmes et des logiciels à l'aide du langage de modélisation unifié (uml). Le langage de modélisation unifié (uml) a été développé pour établir un langage de modélisation visuel commun pour l’architecture, la. La Conception Uml.
     
    
         
        From www.lucidchart.com 
                    Logiciel UML online gratuit Lucidchart La Conception Uml  Un diagramme uml est un moyen de visualiser des systèmes et des logiciels à l'aide du langage de modélisation unifié (uml). Les ingénieurs logiciels créent des diagrammes uml pour. Tutoriel pour la conception d'un système d'information web avec uml. Un diagramme de classes dans le langage de modélisation unifié (uml) est un diagramme de structure statique qui décrit la structure. La Conception Uml.
     
    
         
        From www.developpez.net 
                    aide conception en UML La Conception Uml  Le langage de modélisation unifié (uml) a été développé pour établir un langage de modélisation visuel commun pour l’architecture, la conception et la mise en œuvre de la. Utiliser des diagrammes uml pour modéliser un objet d’étude. Tutoriel pour la conception d'un système d'information web avec uml. Interpréter un diagramme uml donné. Les ingénieurs logiciels créent des diagrammes uml pour.. La Conception Uml.
     
    
         
        From openclassrooms.com 
                    Avis sur une Conception UML Diagramme de classe par hawaa page 1 La Conception Uml  Interpréter un diagramme uml donné. Les ingénieurs logiciels créent des diagrammes uml pour. Un diagramme uml est un moyen de visualiser des systèmes et des logiciels à l'aide du langage de modélisation unifié (uml). Tutoriel pour la conception d'un système d'information web avec uml. Un diagramme de classes dans le langage de modélisation unifié (uml) est un diagramme de structure. La Conception Uml.
     
    
         
        From www.slideserve.com 
                    PPT Modèle, Méthode et Conception PowerPoint Presentation, free La Conception Uml  Interpréter un diagramme uml donné. Le langage de modélisation unifié (uml) a été développé pour établir un langage de modélisation visuel commun pour l’architecture, la conception et la mise en œuvre de la. Utiliser des diagrammes uml pour modéliser un objet d’étude. Un diagramme uml est un moyen de visualiser des systèmes et des logiciels à l'aide du langage de. La Conception Uml.
     
    
         
        From www.developpez.net 
                    Passage du Diagramme de classes UML vers le Modèle Physique de Données La Conception Uml  Un diagramme uml est un moyen de visualiser des systèmes et des logiciels à l'aide du langage de modélisation unifié (uml). Les ingénieurs logiciels créent des diagrammes uml pour. Le langage de modélisation unifié (uml) a été développé pour établir un langage de modélisation visuel commun pour l’architecture, la conception et la mise en œuvre de la. Utiliser des diagrammes. La Conception Uml.
     
    
         
        From www.ionos.es 
                    Cómo se crean diagramas de clases con notación UML IONOS España La Conception Uml  Interpréter un diagramme uml donné. Tutoriel pour la conception d'un système d'information web avec uml. Utiliser des diagrammes uml pour modéliser un objet d’étude. Un diagramme de classes dans le langage de modélisation unifié (uml) est un diagramme de structure statique qui décrit la structure d’un système en montrant ses. Le langage de modélisation unifié (uml) a été développé pour. La Conception Uml.
     
    
         
        From www.exelib.net 
                    Conception d'un système de suivi des projets UML Cours et Exercices La Conception Uml  Tutoriel pour la conception d'un système d'information web avec uml. Interpréter un diagramme uml donné. Les ingénieurs logiciels créent des diagrammes uml pour. Utiliser des diagrammes uml pour modéliser un objet d’étude. Un diagramme de classes dans le langage de modélisation unifié (uml) est un diagramme de structure statique qui décrit la structure d’un système en montrant ses. Un diagramme. La Conception Uml.
     
    
         
        From www.case-france.com 
                    Conception UML La Conception Uml  Un diagramme de classes dans le langage de modélisation unifié (uml) est un diagramme de structure statique qui décrit la structure d’un système en montrant ses. Tutoriel pour la conception d'un système d'information web avec uml. Utiliser des diagrammes uml pour modéliser un objet d’étude. Interpréter un diagramme uml donné. Le langage de modélisation unifié (uml) a été développé pour. La Conception Uml.
     
    
         
        From www.freehali.com 
                    Je vais réaliser la conception Uml pour vos projets (diagramme de class La Conception Uml  Interpréter un diagramme uml donné. Un diagramme de classes dans le langage de modélisation unifié (uml) est un diagramme de structure statique qui décrit la structure d’un système en montrant ses. Le langage de modélisation unifié (uml) a été développé pour établir un langage de modélisation visuel commun pour l’architecture, la conception et la mise en œuvre de la. Tutoriel. La Conception Uml.
     
    
         
        From sylvainspeh.blogspot.com 
                    blog éclectique de Sylvain Speh Rétroconception UML de classes par La Conception Uml  Interpréter un diagramme uml donné. Utiliser des diagrammes uml pour modéliser un objet d’étude. Tutoriel pour la conception d'un système d'information web avec uml. Un diagramme uml est un moyen de visualiser des systèmes et des logiciels à l'aide du langage de modélisation unifié (uml). Le langage de modélisation unifié (uml) a été développé pour établir un langage de modélisation. La Conception Uml.
     
    
         
        From www.exelib.net 
                    Conception d'un système de suivi des projets UML Cours et Exercices La Conception Uml  Les ingénieurs logiciels créent des diagrammes uml pour. Un diagramme de classes dans le langage de modélisation unifié (uml) est un diagramme de structure statique qui décrit la structure d’un système en montrant ses. Tutoriel pour la conception d'un système d'information web avec uml. Utiliser des diagrammes uml pour modéliser un objet d’étude. Le langage de modélisation unifié (uml) a. La Conception Uml.
     
    
         
        From schematiclibdecares123.z21.web.core.windows.net 
                    Define Uml Diagrams In Detail La Conception Uml  Utiliser des diagrammes uml pour modéliser un objet d’étude. Le langage de modélisation unifié (uml) a été développé pour établir un langage de modélisation visuel commun pour l’architecture, la conception et la mise en œuvre de la. Interpréter un diagramme uml donné. Les ingénieurs logiciels créent des diagrammes uml pour. Un diagramme de classes dans le langage de modélisation unifié. La Conception Uml.
     
    
         
        From gamma.app 
                    Conception UML La Conception Uml  Le langage de modélisation unifié (uml) a été développé pour établir un langage de modélisation visuel commun pour l’architecture, la conception et la mise en œuvre de la. Un diagramme de classes dans le langage de modélisation unifié (uml) est un diagramme de structure statique qui décrit la structure d’un système en montrant ses. Tutoriel pour la conception d'un système. La Conception Uml.
     
    
         
        From www.developpez.net 
                    Conception uml réservation de vol UML La Conception Uml  Utiliser des diagrammes uml pour modéliser un objet d’étude. Le langage de modélisation unifié (uml) a été développé pour établir un langage de modélisation visuel commun pour l’architecture, la conception et la mise en œuvre de la. Les ingénieurs logiciels créent des diagrammes uml pour. Tutoriel pour la conception d'un système d'information web avec uml. Un diagramme uml est un. La Conception Uml.
     
    
         
        From openclassrooms.com 
                    Conception UML Diagramme de classe par Feriiel page 1 OpenClassrooms La Conception Uml  Interpréter un diagramme uml donné. Un diagramme de classes dans le langage de modélisation unifié (uml) est un diagramme de structure statique qui décrit la structure d’un système en montrant ses. Tutoriel pour la conception d'un système d'information web avec uml. Un diagramme uml est un moyen de visualiser des systèmes et des logiciels à l'aide du langage de modélisation. La Conception Uml.
     
    
         
        From www.freehali.com 
                    Je vais réaliser la conception Uml pour vos projets (diagramme de class La Conception Uml  Le langage de modélisation unifié (uml) a été développé pour établir un langage de modélisation visuel commun pour l’architecture, la conception et la mise en œuvre de la. Les ingénieurs logiciels créent des diagrammes uml pour. Un diagramme uml est un moyen de visualiser des systèmes et des logiciels à l'aide du langage de modélisation unifié (uml). Tutoriel pour la. La Conception Uml.
     
    
         
        From www.pinterest.com 
                    10 example Diagramme De Classe Uml La Conception Uml  Utiliser des diagrammes uml pour modéliser un objet d’étude. Interpréter un diagramme uml donné. Les ingénieurs logiciels créent des diagrammes uml pour. Le langage de modélisation unifié (uml) a été développé pour établir un langage de modélisation visuel commun pour l’architecture, la conception et la mise en œuvre de la. Un diagramme de classes dans le langage de modélisation unifié. La Conception Uml.
     
    
         
        From forums.futura-sciences.com 
                    conception UML La Conception Uml  Utiliser des diagrammes uml pour modéliser un objet d’étude. Interpréter un diagramme uml donné. Le langage de modélisation unifié (uml) a été développé pour établir un langage de modélisation visuel commun pour l’architecture, la conception et la mise en œuvre de la. Un diagramme de classes dans le langage de modélisation unifié (uml) est un diagramme de structure statique qui. La Conception Uml.
     
    
         
        From docplayer.fr 
                    RAPPORT DE CONCEPTION UML PDF Free Download La Conception Uml  Un diagramme de classes dans le langage de modélisation unifié (uml) est un diagramme de structure statique qui décrit la structure d’un système en montrant ses. Tutoriel pour la conception d'un système d'information web avec uml. Utiliser des diagrammes uml pour modéliser un objet d’étude. Interpréter un diagramme uml donné. Les ingénieurs logiciels créent des diagrammes uml pour. Le langage. La Conception Uml.
     
    
         
        From slides.com 
                    Formation UML La Conception Uml  Un diagramme uml est un moyen de visualiser des systèmes et des logiciels à l'aide du langage de modélisation unifié (uml). Les ingénieurs logiciels créent des diagrammes uml pour. Utiliser des diagrammes uml pour modéliser un objet d’étude. Tutoriel pour la conception d'un système d'information web avec uml. Le langage de modélisation unifié (uml) a été développé pour établir un. La Conception Uml.
     
    
         
        From www.uml-sysml.org 
                    L'analyse et la conception architecturale — UML SysML La Conception Uml  Interpréter un diagramme uml donné. Un diagramme de classes dans le langage de modélisation unifié (uml) est un diagramme de structure statique qui décrit la structure d’un système en montrant ses. Utiliser des diagrammes uml pour modéliser un objet d’étude. Les ingénieurs logiciels créent des diagrammes uml pour. Un diagramme uml est un moyen de visualiser des systèmes et des. La Conception Uml.
     
    
         
        From www.youtube.com 
                    UML Lecture 24 Diagramme De Classe Exercices Resolues Gestion des La Conception Uml  Un diagramme de classes dans le langage de modélisation unifié (uml) est un diagramme de structure statique qui décrit la structure d’un système en montrant ses. Le langage de modélisation unifié (uml) a été développé pour établir un langage de modélisation visuel commun pour l’architecture, la conception et la mise en œuvre de la. Utiliser des diagrammes uml pour modéliser. La Conception Uml.
     
    
         
        From www.developpez.net 
                    aide à la conception d'une BDD UML La Conception Uml  Un diagramme de classes dans le langage de modélisation unifié (uml) est un diagramme de structure statique qui décrit la structure d’un système en montrant ses. Le langage de modélisation unifié (uml) a été développé pour établir un langage de modélisation visuel commun pour l’architecture, la conception et la mise en œuvre de la. Un diagramme uml est un moyen. La Conception Uml.
     
    
         
        From marcautran.developpez.com 
                    Tutoriel pour la conception d'un système d'information WEB avec UML La Conception Uml  Interpréter un diagramme uml donné. Utiliser des diagrammes uml pour modéliser un objet d’étude. Un diagramme de classes dans le langage de modélisation unifié (uml) est un diagramme de structure statique qui décrit la structure d’un système en montrant ses. Tutoriel pour la conception d'un système d'information web avec uml. Le langage de modélisation unifié (uml) a été développé pour. La Conception Uml.
     
    
         
        From dartagnan.cg.helmo.be 
                    Tutoriel UML Diag. séq. sys. Analyse INFO B1 La Conception Uml  Un diagramme uml est un moyen de visualiser des systèmes et des logiciels à l'aide du langage de modélisation unifié (uml). Utiliser des diagrammes uml pour modéliser un objet d’étude. Un diagramme de classes dans le langage de modélisation unifié (uml) est un diagramme de structure statique qui décrit la structure d’un système en montrant ses. Interpréter un diagramme uml. La Conception Uml.
     
    
         
        From www.studypool.com 
                    SOLUTION Conception d une bd diagramme de classe uml 2 Studypool La Conception Uml  Les ingénieurs logiciels créent des diagrammes uml pour. Utiliser des diagrammes uml pour modéliser un objet d’étude. Tutoriel pour la conception d'un système d'information web avec uml. Interpréter un diagramme uml donné. Un diagramme uml est un moyen de visualiser des systèmes et des logiciels à l'aide du langage de modélisation unifié (uml). Le langage de modélisation unifié (uml) a. La Conception Uml.
     
    
         
        From marcautran.developpez.com 
                    Tutoriel pour la conception d'un système d'information WEB avec UML La Conception Uml  Les ingénieurs logiciels créent des diagrammes uml pour. Interpréter un diagramme uml donné. Un diagramme uml est un moyen de visualiser des systèmes et des logiciels à l'aide du langage de modélisation unifié (uml). Le langage de modélisation unifié (uml) a été développé pour établir un langage de modélisation visuel commun pour l’architecture, la conception et la mise en œuvre. La Conception Uml.
     
    
         
        From www.blog-nouvelles-technologies.fr 
                    Les raisons d’utiliser ou non l’UML dans vos phases de conception pour La Conception Uml  Un diagramme uml est un moyen de visualiser des systèmes et des logiciels à l'aide du langage de modélisation unifié (uml). Interpréter un diagramme uml donné. Un diagramme de classes dans le langage de modélisation unifié (uml) est un diagramme de structure statique qui décrit la structure d’un système en montrant ses. Les ingénieurs logiciels créent des diagrammes uml pour.. La Conception Uml.
     
    
         
        From marcautran.developpez.com 
                    Tutoriel pour la conception d'un système d'information WEB avec UML La Conception Uml  Le langage de modélisation unifié (uml) a été développé pour établir un langage de modélisation visuel commun pour l’architecture, la conception et la mise en œuvre de la. Les ingénieurs logiciels créent des diagrammes uml pour. Tutoriel pour la conception d'un système d'information web avec uml. Interpréter un diagramme uml donné. Un diagramme uml est un moyen de visualiser des. La Conception Uml.
     
    
         
        From www.kirschpm.fr 
                    Modélisation UML La Conception Uml  Tutoriel pour la conception d'un système d'information web avec uml. Les ingénieurs logiciels créent des diagrammes uml pour. Un diagramme de classes dans le langage de modélisation unifié (uml) est un diagramme de structure statique qui décrit la structure d’un système en montrant ses. Le langage de modélisation unifié (uml) a été développé pour établir un langage de modélisation visuel. La Conception Uml.
     
    
         
        From manurnx.wp.imt.fr 
                    Modélisation UML d’applications logicielles Emmanuel Renaux La Conception Uml  Les ingénieurs logiciels créent des diagrammes uml pour. Un diagramme de classes dans le langage de modélisation unifié (uml) est un diagramme de structure statique qui décrit la structure d’un système en montrant ses. Tutoriel pour la conception d'un système d'information web avec uml. Le langage de modélisation unifié (uml) a été développé pour établir un langage de modélisation visuel. La Conception Uml.
     
    
         
        From marcautran.developpez.com 
                    Tutoriel pour la conception d'un système d'information WEB avec UML La Conception Uml  Un diagramme uml est un moyen de visualiser des systèmes et des logiciels à l'aide du langage de modélisation unifié (uml). Tutoriel pour la conception d'un système d'information web avec uml. Un diagramme de classes dans le langage de modélisation unifié (uml) est un diagramme de structure statique qui décrit la structure d’un système en montrant ses. Utiliser des diagrammes. La Conception Uml.
     
    
         
        From www.developpez.net 
                    conception d'un projet parc Informatique UML La Conception Uml  Tutoriel pour la conception d'un système d'information web avec uml. Les ingénieurs logiciels créent des diagrammes uml pour. Un diagramme uml est un moyen de visualiser des systèmes et des logiciels à l'aide du langage de modélisation unifié (uml). Le langage de modélisation unifié (uml) a été développé pour établir un langage de modélisation visuel commun pour l’architecture, la conception. La Conception Uml.