Power Path Controller Ic . Improve system reliability with comprehensive power path and redundant power supply protection such as reverse polarity protection, reverse. The tps3701 is a high voltage window comparator well suited to provide the signal detection required for the power path controller. A powerpath controller is basically what the name hints—it selects and controls the path on which power flows to the system. Analog devices’ powerpath, ideal diode controllers, and load switches protect power supplies by minimizing reverse currents back.
from www.powersystemsdesign.com
Improve system reliability with comprehensive power path and redundant power supply protection such as reverse polarity protection, reverse. The tps3701 is a high voltage window comparator well suited to provide the signal detection required for the power path controller. Analog devices’ powerpath, ideal diode controllers, and load switches protect power supplies by minimizing reverse currents back. A powerpath controller is basically what the name hints—it selects and controls the path on which power flows to the system.
Power Path Monitor and Control with Smart Fuse
Power Path Controller Ic The tps3701 is a high voltage window comparator well suited to provide the signal detection required for the power path controller. The tps3701 is a high voltage window comparator well suited to provide the signal detection required for the power path controller. A powerpath controller is basically what the name hints—it selects and controls the path on which power flows to the system. Improve system reliability with comprehensive power path and redundant power supply protection such as reverse polarity protection, reverse. Analog devices’ powerpath, ideal diode controllers, and load switches protect power supplies by minimizing reverse currents back.
From www.bdtic.com
LTC3226 2Cell Supercapacitor Charger with Backup PowerPath Power Path Controller Ic Analog devices’ powerpath, ideal diode controllers, and load switches protect power supplies by minimizing reverse currents back. Improve system reliability with comprehensive power path and redundant power supply protection such as reverse polarity protection, reverse. The tps3701 is a high voltage window comparator well suited to provide the signal detection required for the power path controller. A powerpath controller is. Power Path Controller Ic.
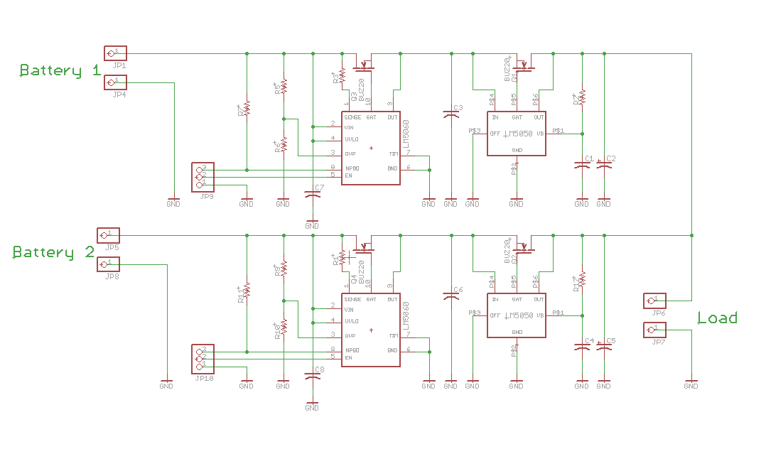
From eepower.com
SingleCell Charger IC with PowerPath Management and 3.6A Boost Output Power Path Controller Ic The tps3701 is a high voltage window comparator well suited to provide the signal detection required for the power path controller. Analog devices’ powerpath, ideal diode controllers, and load switches protect power supplies by minimizing reverse currents back. Improve system reliability with comprehensive power path and redundant power supply protection such as reverse polarity protection, reverse. A powerpath controller is. Power Path Controller Ic.
From www.youtube.com
Power Path Controller system using LTC4412 YouTube Power Path Controller Ic Analog devices’ powerpath, ideal diode controllers, and load switches protect power supplies by minimizing reverse currents back. Improve system reliability with comprehensive power path and redundant power supply protection such as reverse polarity protection, reverse. A powerpath controller is basically what the name hints—it selects and controls the path on which power flows to the system. The tps3701 is a. Power Path Controller Ic.
From www.analog.com
Integrated High Voltage Switching Charger/PowerPath Controller Power Path Controller Ic The tps3701 is a high voltage window comparator well suited to provide the signal detection required for the power path controller. Analog devices’ powerpath, ideal diode controllers, and load switches protect power supplies by minimizing reverse currents back. A powerpath controller is basically what the name hints—it selects and controls the path on which power flows to the system. Improve. Power Path Controller Ic.
From www.rantle.com
Power Management IC, PMIC Integrated Circuit for Automotive/USB... Power Path Controller Ic A powerpath controller is basically what the name hints—it selects and controls the path on which power flows to the system. Improve system reliability with comprehensive power path and redundant power supply protection such as reverse polarity protection, reverse. Analog devices’ powerpath, ideal diode controllers, and load switches protect power supplies by minimizing reverse currents back. The tps3701 is a. Power Path Controller Ic.
From www.monolithicpower.com
MP2660 500mA, I2CControlled Battery Charger with Power Path Power Path Controller Ic A powerpath controller is basically what the name hints—it selects and controls the path on which power flows to the system. Analog devices’ powerpath, ideal diode controllers, and load switches protect power supplies by minimizing reverse currents back. Improve system reliability with comprehensive power path and redundant power supply protection such as reverse polarity protection, reverse. The tps3701 is a. Power Path Controller Ic.
From www.analog.com
Integrated High Voltage Switching Charger/PowerPath Controller Power Path Controller Ic The tps3701 is a high voltage window comparator well suited to provide the signal detection required for the power path controller. A powerpath controller is basically what the name hints—it selects and controls the path on which power flows to the system. Analog devices’ powerpath, ideal diode controllers, and load switches protect power supplies by minimizing reverse currents back. Improve. Power Path Controller Ic.
From www.new-techonline.com
28V Low Loss PowerPath Controller with Low 20mV Forward Voltage Offered Power Path Controller Ic Improve system reliability with comprehensive power path and redundant power supply protection such as reverse polarity protection, reverse. A powerpath controller is basically what the name hints—it selects and controls the path on which power flows to the system. The tps3701 is a high voltage window comparator well suited to provide the signal detection required for the power path controller.. Power Path Controller Ic.
From www.artofit.org
Power path controller system using ltc4412 to switch between primary Power Path Controller Ic The tps3701 is a high voltage window comparator well suited to provide the signal detection required for the power path controller. A powerpath controller is basically what the name hints—it selects and controls the path on which power flows to the system. Analog devices’ powerpath, ideal diode controllers, and load switches protect power supplies by minimizing reverse currents back. Improve. Power Path Controller Ic.
From www.batterypoweronline.com
Battery Power Online BuckBoost Battery Charging Controller Offers Power Path Controller Ic The tps3701 is a high voltage window comparator well suited to provide the signal detection required for the power path controller. A powerpath controller is basically what the name hints—it selects and controls the path on which power flows to the system. Improve system reliability with comprehensive power path and redundant power supply protection such as reverse polarity protection, reverse.. Power Path Controller Ic.
From www.monolithicpower.com
EV2731QC00A 4.5A, WideInput, I2CControlled SW Charger with NVDC Power Path Controller Ic Improve system reliability with comprehensive power path and redundant power supply protection such as reverse polarity protection, reverse. A powerpath controller is basically what the name hints—it selects and controls the path on which power flows to the system. Analog devices’ powerpath, ideal diode controllers, and load switches protect power supplies by minimizing reverse currents back. The tps3701 is a. Power Path Controller Ic.
From www.analog.com
New Family of Integrated Power Controllers Combine Fast Battery Power Path Controller Ic Analog devices’ powerpath, ideal diode controllers, and load switches protect power supplies by minimizing reverse currents back. Improve system reliability with comprehensive power path and redundant power supply protection such as reverse polarity protection, reverse. The tps3701 is a high voltage window comparator well suited to provide the signal detection required for the power path controller. A powerpath controller is. Power Path Controller Ic.
From circuitdigest.com
Power Path Controller System using LTC4412 to Switch between Primary Power Path Controller Ic Improve system reliability with comprehensive power path and redundant power supply protection such as reverse polarity protection, reverse. The tps3701 is a high voltage window comparator well suited to provide the signal detection required for the power path controller. Analog devices’ powerpath, ideal diode controllers, and load switches protect power supplies by minimizing reverse currents back. A powerpath controller is. Power Path Controller Ic.
From itecnotes.com
Electronic Power Path Controlling with GPIO and MOSFET Valuable Power Path Controller Ic Analog devices’ powerpath, ideal diode controllers, and load switches protect power supplies by minimizing reverse currents back. The tps3701 is a high voltage window comparator well suited to provide the signal detection required for the power path controller. A powerpath controller is basically what the name hints—it selects and controls the path on which power flows to the system. Improve. Power Path Controller Ic.
From eepower.com
2.5A Battery Charger with Power Path Management New Industry Products Power Path Controller Ic Improve system reliability with comprehensive power path and redundant power supply protection such as reverse polarity protection, reverse. A powerpath controller is basically what the name hints—it selects and controls the path on which power flows to the system. The tps3701 is a high voltage window comparator well suited to provide the signal detection required for the power path controller.. Power Path Controller Ic.
From e2e.ti.com
LM50501 Power Path Controller with ability for manual selection of Power Path Controller Ic Analog devices’ powerpath, ideal diode controllers, and load switches protect power supplies by minimizing reverse currents back. Improve system reliability with comprehensive power path and redundant power supply protection such as reverse polarity protection, reverse. A powerpath controller is basically what the name hints—it selects and controls the path on which power flows to the system. The tps3701 is a. Power Path Controller Ic.
From www.allaboutcircuits.com
Automatically Connect One of Two Power Supplies A Dual Channel Power Path Controller Ic Improve system reliability with comprehensive power path and redundant power supply protection such as reverse polarity protection, reverse. Analog devices’ powerpath, ideal diode controllers, and load switches protect power supplies by minimizing reverse currents back. The tps3701 is a high voltage window comparator well suited to provide the signal detection required for the power path controller. A powerpath controller is. Power Path Controller Ic.
From www.powersystemsdesign.com
Power Path Monitor and Control with Smart Fuse Power Path Controller Ic The tps3701 is a high voltage window comparator well suited to provide the signal detection required for the power path controller. A powerpath controller is basically what the name hints—it selects and controls the path on which power flows to the system. Improve system reliability with comprehensive power path and redundant power supply protection such as reverse polarity protection, reverse.. Power Path Controller Ic.
From forum.arduino.cc
Power Path Controller Module Project Guidance Arduino Forum Power Path Controller Ic The tps3701 is a high voltage window comparator well suited to provide the signal detection required for the power path controller. A powerpath controller is basically what the name hints—it selects and controls the path on which power flows to the system. Analog devices’ powerpath, ideal diode controllers, and load switches protect power supplies by minimizing reverse currents back. Improve. Power Path Controller Ic.
From www.mikrocontroller.net
Einschaltstrombegrenzung für DCSystem (Ersatz eines Power Path Power Path Controller Ic The tps3701 is a high voltage window comparator well suited to provide the signal detection required for the power path controller. A powerpath controller is basically what the name hints—it selects and controls the path on which power flows to the system. Analog devices’ powerpath, ideal diode controllers, and load switches protect power supplies by minimizing reverse currents back. Improve. Power Path Controller Ic.
From www.amazon.in
Demonstration Board, Power Path Controller, LTC2952 Amazon.in Power Path Controller Ic The tps3701 is a high voltage window comparator well suited to provide the signal detection required for the power path controller. Improve system reliability with comprehensive power path and redundant power supply protection such as reverse polarity protection, reverse. A powerpath controller is basically what the name hints—it selects and controls the path on which power flows to the system.. Power Path Controller Ic.
From www.openhardware.io
Power path manager and battery charger w/ 5V and 3.3V output Power Path Controller Ic Analog devices’ powerpath, ideal diode controllers, and load switches protect power supplies by minimizing reverse currents back. The tps3701 is a high voltage window comparator well suited to provide the signal detection required for the power path controller. Improve system reliability with comprehensive power path and redundant power supply protection such as reverse polarity protection, reverse. A powerpath controller is. Power Path Controller Ic.
From www.artofit.org
Power path controller system using ltc4412 to switch between primary Power Path Controller Ic Analog devices’ powerpath, ideal diode controllers, and load switches protect power supplies by minimizing reverse currents back. Improve system reliability with comprehensive power path and redundant power supply protection such as reverse polarity protection, reverse. A powerpath controller is basically what the name hints—it selects and controls the path on which power flows to the system. The tps3701 is a. Power Path Controller Ic.
From www.analog.com
LTC2952 Datasheet and Product Info Analog Devices Power Path Controller Ic Analog devices’ powerpath, ideal diode controllers, and load switches protect power supplies by minimizing reverse currents back. A powerpath controller is basically what the name hints—it selects and controls the path on which power flows to the system. The tps3701 is a high voltage window comparator well suited to provide the signal detection required for the power path controller. Improve. Power Path Controller Ic.
From sg.element14.com
LTC1479CGPBF Analog Devices Powerpath Controller IC, Lead Acid/Li Power Path Controller Ic A powerpath controller is basically what the name hints—it selects and controls the path on which power flows to the system. Analog devices’ powerpath, ideal diode controllers, and load switches protect power supplies by minimizing reverse currents back. Improve system reliability with comprehensive power path and redundant power supply protection such as reverse polarity protection, reverse. The tps3701 is a. Power Path Controller Ic.
From ez.analog.com
Monitoring & Controlling multiple power path serially? Q&A Energy Power Path Controller Ic A powerpath controller is basically what the name hints—it selects and controls the path on which power flows to the system. Analog devices’ powerpath, ideal diode controllers, and load switches protect power supplies by minimizing reverse currents back. Improve system reliability with comprehensive power path and redundant power supply protection such as reverse polarity protection, reverse. The tps3701 is a. Power Path Controller Ic.
From www.monolithicpower.com
MP2669 5A, Battery Charger with 3A Boost System Current and Fast Power Path Controller Ic The tps3701 is a high voltage window comparator well suited to provide the signal detection required for the power path controller. Analog devices’ powerpath, ideal diode controllers, and load switches protect power supplies by minimizing reverse currents back. Improve system reliability with comprehensive power path and redundant power supply protection such as reverse polarity protection, reverse. A powerpath controller is. Power Path Controller Ic.
From www.allaboutcircuits.com
Automatically Connect One of Two Power Supplies A Dual Channel Power Path Controller Ic Improve system reliability with comprehensive power path and redundant power supply protection such as reverse polarity protection, reverse. The tps3701 is a high voltage window comparator well suited to provide the signal detection required for the power path controller. Analog devices’ powerpath, ideal diode controllers, and load switches protect power supplies by minimizing reverse currents back. A powerpath controller is. Power Path Controller Ic.
From hackaday.io
Power path management / diode ORing Details Hackaday.io Power Path Controller Ic The tps3701 is a high voltage window comparator well suited to provide the signal detection required for the power path controller. Improve system reliability with comprehensive power path and redundant power supply protection such as reverse polarity protection, reverse. Analog devices’ powerpath, ideal diode controllers, and load switches protect power supplies by minimizing reverse currents back. A powerpath controller is. Power Path Controller Ic.
From mixtronica.com
LTC4412IS6 IC, POWER PATH CONTROLLER, TSOT236 Power Path Controller Ic A powerpath controller is basically what the name hints—it selects and controls the path on which power flows to the system. The tps3701 is a high voltage window comparator well suited to provide the signal detection required for the power path controller. Improve system reliability with comprehensive power path and redundant power supply protection such as reverse polarity protection, reverse.. Power Path Controller Ic.
From www.s2.solveforum.com
Power path management with coin cell SolveForum S2 Power Path Controller Ic Analog devices’ powerpath, ideal diode controllers, and load switches protect power supplies by minimizing reverse currents back. A powerpath controller is basically what the name hints—it selects and controls the path on which power flows to the system. Improve system reliability with comprehensive power path and redundant power supply protection such as reverse polarity protection, reverse. The tps3701 is a. Power Path Controller Ic.
From www.datasheets.com
Typical Application for LTC4417 Prioritized PowerPath Controller Power Path Controller Ic The tps3701 is a high voltage window comparator well suited to provide the signal detection required for the power path controller. Analog devices’ powerpath, ideal diode controllers, and load switches protect power supplies by minimizing reverse currents back. A powerpath controller is basically what the name hints—it selects and controls the path on which power flows to the system. Improve. Power Path Controller Ic.
From www.allaboutcircuits.com
Automatically Connect One of Two Power Supplies A Dual Channel Power Path Controller Ic Analog devices’ powerpath, ideal diode controllers, and load switches protect power supplies by minimizing reverse currents back. The tps3701 is a high voltage window comparator well suited to provide the signal detection required for the power path controller. Improve system reliability with comprehensive power path and redundant power supply protection such as reverse polarity protection, reverse. A powerpath controller is. Power Path Controller Ic.
From www.youtube.com
How SMPS worksHow PWM Controller IC create Constant output voltage in Power Path Controller Ic Analog devices’ powerpath, ideal diode controllers, and load switches protect power supplies by minimizing reverse currents back. The tps3701 is a high voltage window comparator well suited to provide the signal detection required for the power path controller. Improve system reliability with comprehensive power path and redundant power supply protection such as reverse polarity protection, reverse. A powerpath controller is. Power Path Controller Ic.
From www.allaboutcircuits.com
Automatically Connect One of Two Power Supplies A Dual Channel Power Path Controller Ic A powerpath controller is basically what the name hints—it selects and controls the path on which power flows to the system. Improve system reliability with comprehensive power path and redundant power supply protection such as reverse polarity protection, reverse. Analog devices’ powerpath, ideal diode controllers, and load switches protect power supplies by minimizing reverse currents back. The tps3701 is a. Power Path Controller Ic.