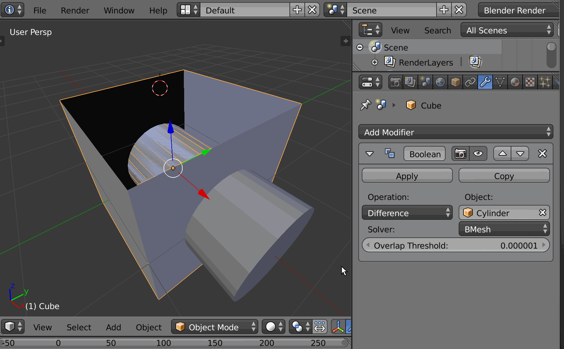
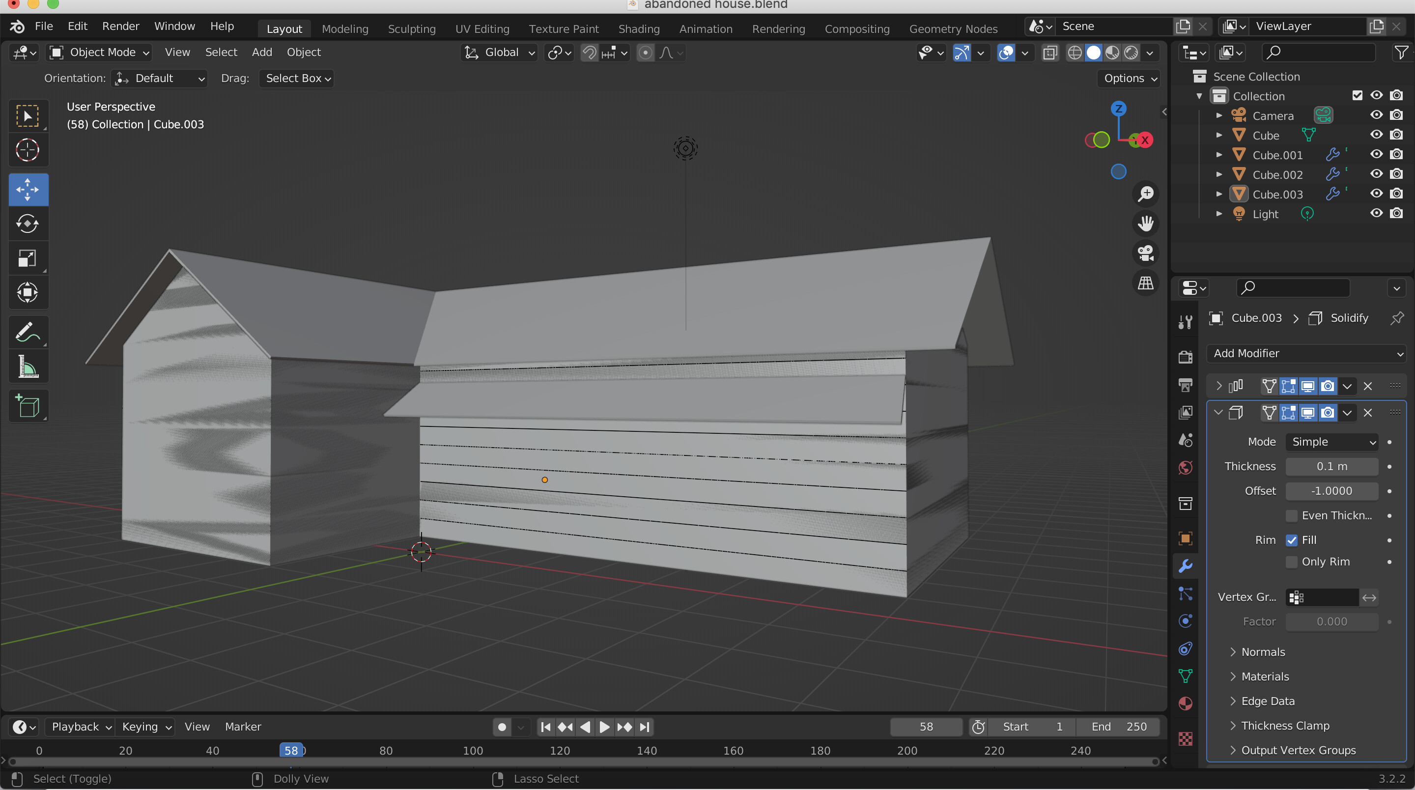
Blender Boolean Cut Not Working . There are several common errors that might cause blender's boolean modifier to not work as expected: I'm trying to model an m16, but it's not going so well when it comes to the magazine of the weapon. The following is a list of reasons why the boolean modifier may not be working for you in your case. Try putting a weighted normals modifier on it. In your file objects are. Now the “stripes” are almost gone. I want to cut holes in the mag with that mesh. If you need to apply a boolean modifier, check wireframe viewport mode first and see if you can spot any details or loose edges that float off. Another fix would be to separate the. The easiest fix is to add a solidify modifier to the roof object above the boolean modifier. Next to the magazine is a mesh. I also deleted the subdivision modifier. This refers to an object that has faces or edges. How modifiers work in blender, an overview. If you need a beginner guide to modifiers you can read this article to learn how to get going.
from blender.stackexchange.com
If you need a beginner guide to modifiers you can read this article to learn how to get going. I'm trying to model an m16, but it's not going so well when it comes to the magazine of the weapon. I also deleted the subdivision modifier. In your file objects are. Next to the magazine is a mesh. How modifiers work in blender, an overview. This refers to an object that has faces or edges. Now the “stripes” are almost gone. If you need to apply a boolean modifier, check wireframe viewport mode first and see if you can spot any details or loose edges that float off. The easiest fix is to add a solidify modifier to the roof object above the boolean modifier.
modifiers Blender boolean difference not working as expected
Blender Boolean Cut Not Working This refers to an object that has faces or edges. I'm trying to model an m16, but it's not going so well when it comes to the magazine of the weapon. I also deleted the subdivision modifier. Now the “stripes” are almost gone. How modifiers work in blender, an overview. If you need a beginner guide to modifiers you can read this article to learn how to get going. The easiest fix is to add a solidify modifier to the roof object above the boolean modifier. In your file objects are. If you need to apply a boolean modifier, check wireframe viewport mode first and see if you can spot any details or loose edges that float off. There are several common errors that might cause blender's boolean modifier to not work as expected: This refers to an object that has faces or edges. Next to the magazine is a mesh. Another fix would be to separate the. Try putting a weighted normals modifier on it. I want to cut holes in the mag with that mesh. The following is a list of reasons why the boolean modifier may not be working for you in your case.
From blender.stackexchange.com
modifiers Boolean cut not working Blender Stack Exchange Blender Boolean Cut Not Working In your file objects are. Next to the magazine is a mesh. Another fix would be to separate the. There are several common errors that might cause blender's boolean modifier to not work as expected: If you need to apply a boolean modifier, check wireframe viewport mode first and see if you can spot any details or loose edges that. Blender Boolean Cut Not Working.
From blenderartists.org
Slicing apart a model with booleans not working consistently Modeling Blender Boolean Cut Not Working I'm trying to model an m16, but it's not going so well when it comes to the magazine of the weapon. This refers to an object that has faces or edges. In your file objects are. The following is a list of reasons why the boolean modifier may not be working for you in your case. There are several common. Blender Boolean Cut Not Working.
From blender.stackexchange.com
Boolean difference not works! model object linked Blender Stack Exchange Blender Boolean Cut Not Working Try putting a weighted normals modifier on it. There are several common errors that might cause blender's boolean modifier to not work as expected: The easiest fix is to add a solidify modifier to the roof object above the boolean modifier. In your file objects are. I'm trying to model an m16, but it's not going so well when it. Blender Boolean Cut Not Working.
From blender.stackexchange.com
Bevel modifier not working on round boolean cut Blender Stack Exchange Blender Boolean Cut Not Working Another fix would be to separate the. Try putting a weighted normals modifier on it. The easiest fix is to add a solidify modifier to the roof object above the boolean modifier. If you need to apply a boolean modifier, check wireframe viewport mode first and see if you can spot any details or loose edges that float off. In. Blender Boolean Cut Not Working.
From blender.stackexchange.com
Bevel modifier not working on round boolean cut Blender Stack Exchange Blender Boolean Cut Not Working How modifiers work in blender, an overview. Next to the magazine is a mesh. I want to cut holes in the mag with that mesh. If you need a beginner guide to modifiers you can read this article to learn how to get going. The following is a list of reasons why the boolean modifier may not be working for. Blender Boolean Cut Not Working.
From blenderartists.org
Boolean not working properly Modeling Blender Artists Community Blender Boolean Cut Not Working I'm trying to model an m16, but it's not going so well when it comes to the magazine of the weapon. This refers to an object that has faces or edges. I also deleted the subdivision modifier. The easiest fix is to add a solidify modifier to the roof object above the boolean modifier. In your file objects are. If. Blender Boolean Cut Not Working.
From www.reddit.com
Boolean modifier not working. (Wanting to cut a hole) r/blender Blender Boolean Cut Not Working I want to cut holes in the mag with that mesh. Another fix would be to separate the. Next to the magazine is a mesh. There are several common errors that might cause blender's boolean modifier to not work as expected: This refers to an object that has faces or edges. How modifiers work in blender, an overview. Now the. Blender Boolean Cut Not Working.
From www.reddit.com
Boolean suddenly not working anymore r/blender Blender Boolean Cut Not Working If you need to apply a boolean modifier, check wireframe viewport mode first and see if you can spot any details or loose edges that float off. Next to the magazine is a mesh. The following is a list of reasons why the boolean modifier may not be working for you in your case. Now the “stripes” are almost gone.. Blender Boolean Cut Not Working.
From blender.stackexchange.com
modeling Boolean to cut a hole in a face does not appear to be Blender Boolean Cut Not Working How modifiers work in blender, an overview. Another fix would be to separate the. I want to cut holes in the mag with that mesh. In your file objects are. I also deleted the subdivision modifier. The following is a list of reasons why the boolean modifier may not be working for you in your case. Now the “stripes” are. Blender Boolean Cut Not Working.
From www.reddit.com
Boolean not working r/blender Blender Boolean Cut Not Working This refers to an object that has faces or edges. Another fix would be to separate the. If you need to apply a boolean modifier, check wireframe viewport mode first and see if you can spot any details or loose edges that float off. Next to the magazine is a mesh. I also deleted the subdivision modifier. The following is. Blender Boolean Cut Not Working.
From www.reddit.com
Why does my boolean difference not work to cut away this zig zag mesh Blender Boolean Cut Not Working The easiest fix is to add a solidify modifier to the roof object above the boolean modifier. I'm trying to model an m16, but it's not going so well when it comes to the magazine of the weapon. In your file objects are. Another fix would be to separate the. Next to the magazine is a mesh. The following is. Blender Boolean Cut Not Working.
From www.reddit.com
Why does my boolean difference not work to cut away this zig zag mesh Blender Boolean Cut Not Working How modifiers work in blender, an overview. Now the “stripes” are almost gone. The following is a list of reasons why the boolean modifier may not be working for you in your case. Try putting a weighted normals modifier on it. I want to cut holes in the mag with that mesh. Next to the magazine is a mesh. This. Blender Boolean Cut Not Working.
From blender.stackexchange.com
modifiers Blender boolean difference not working as expected Blender Boolean Cut Not Working Another fix would be to separate the. I want to cut holes in the mag with that mesh. I also deleted the subdivision modifier. The easiest fix is to add a solidify modifier to the roof object above the boolean modifier. How modifiers work in blender, an overview. There are several common errors that might cause blender's boolean modifier to. Blender Boolean Cut Not Working.
From blender.stackexchange.com
modifiers Boolean not working not sure why Blender Stack Exchange Blender Boolean Cut Not Working Another fix would be to separate the. I also deleted the subdivision modifier. Next to the magazine is a mesh. Try putting a weighted normals modifier on it. The following is a list of reasons why the boolean modifier may not be working for you in your case. I want to cut holes in the mag with that mesh. I'm. Blender Boolean Cut Not Working.
From blender.stackexchange.com
mesh Why does boolean cut not work Blender Stack Exchange Blender Boolean Cut Not Working The following is a list of reasons why the boolean modifier may not be working for you in your case. Next to the magazine is a mesh. Try putting a weighted normals modifier on it. How modifiers work in blender, an overview. The easiest fix is to add a solidify modifier to the roof object above the boolean modifier. In. Blender Boolean Cut Not Working.
From blender.stackexchange.com
modeling Boolean to cut a hole in a face does not appear to be Blender Boolean Cut Not Working If you need a beginner guide to modifiers you can read this article to learn how to get going. This refers to an object that has faces or edges. Try putting a weighted normals modifier on it. Now the “stripes” are almost gone. If you need to apply a boolean modifier, check wireframe viewport mode first and see if you. Blender Boolean Cut Not Working.
From www.9to5software.com
How to fix blender cannot execute boolean operation error? Blender Boolean Cut Not Working If you need a beginner guide to modifiers you can read this article to learn how to get going. I also deleted the subdivision modifier. The following is a list of reasons why the boolean modifier may not be working for you in your case. How modifiers work in blender, an overview. Another fix would be to separate the. Now. Blender Boolean Cut Not Working.
From www.tpsearchtool.com
Boolean Modifier Not Working Correctly With All Vertices Blender Images Blender Boolean Cut Not Working If you need to apply a boolean modifier, check wireframe viewport mode first and see if you can spot any details or loose edges that float off. If you need a beginner guide to modifiers you can read this article to learn how to get going. This refers to an object that has faces or edges. Now the “stripes” are. Blender Boolean Cut Not Working.
From blender.stackexchange.com
modifiers Blender boolean difference not working as expected Blender Boolean Cut Not Working If you need to apply a boolean modifier, check wireframe viewport mode first and see if you can spot any details or loose edges that float off. How modifiers work in blender, an overview. There are several common errors that might cause blender's boolean modifier to not work as expected: Another fix would be to separate the. This refers to. Blender Boolean Cut Not Working.
From blenderartists.org
Boolean cut out not working on export to obj Basics & Interface Blender Boolean Cut Not Working This refers to an object that has faces or edges. Try putting a weighted normals modifier on it. I'm trying to model an m16, but it's not going so well when it comes to the magazine of the weapon. Another fix would be to separate the. Next to the magazine is a mesh. In your file objects are. The following. Blender Boolean Cut Not Working.
From blender.stackexchange.com
modifiers Blender boolean difference not working as expected Blender Boolean Cut Not Working In your file objects are. How modifiers work in blender, an overview. Another fix would be to separate the. Try putting a weighted normals modifier on it. The following is a list of reasons why the boolean modifier may not be working for you in your case. I want to cut holes in the mag with that mesh. If you. Blender Boolean Cut Not Working.
From blender.stackexchange.com
modifiers Boolean union not working properly Blender Stack Exchange Blender Boolean Cut Not Working Next to the magazine is a mesh. In your file objects are. I want to cut holes in the mag with that mesh. Another fix would be to separate the. Now the “stripes” are almost gone. I'm trying to model an m16, but it's not going so well when it comes to the magazine of the weapon. The easiest fix. Blender Boolean Cut Not Working.
From blender.stackexchange.com
Bevel modifier not working on round boolean cut Blender Stack Exchange Blender Boolean Cut Not Working In your file objects are. If you need a beginner guide to modifiers you can read this article to learn how to get going. If you need to apply a boolean modifier, check wireframe viewport mode first and see if you can spot any details or loose edges that float off. The easiest fix is to add a solidify modifier. Blender Boolean Cut Not Working.
From www.reddit.com
Why boolean is not Working properly r/blender Blender Boolean Cut Not Working Next to the magazine is a mesh. I want to cut holes in the mag with that mesh. In your file objects are. If you need a beginner guide to modifiers you can read this article to learn how to get going. The easiest fix is to add a solidify modifier to the roof object above the boolean modifier. Now. Blender Boolean Cut Not Working.
From www.youtube.com
Boolean Modifier Not Working Right Blender Tutorial YouTube Blender Boolean Cut Not Working The easiest fix is to add a solidify modifier to the roof object above the boolean modifier. Try putting a weighted normals modifier on it. There are several common errors that might cause blender's boolean modifier to not work as expected: How modifiers work in blender, an overview. I'm trying to model an m16, but it's not going so well. Blender Boolean Cut Not Working.
From www.reddit.com
Boolean not working r/blenderhelp Blender Boolean Cut Not Working If you need to apply a boolean modifier, check wireframe viewport mode first and see if you can spot any details or loose edges that float off. Next to the magazine is a mesh. Try putting a weighted normals modifier on it. The following is a list of reasons why the boolean modifier may not be working for you in. Blender Boolean Cut Not Working.
From www.tpsearchtool.com
Boolean Modifier Not Working Correctly With All Vertices Blender Images Blender Boolean Cut Not Working This refers to an object that has faces or edges. Another fix would be to separate the. If you need to apply a boolean modifier, check wireframe viewport mode first and see if you can spot any details or loose edges that float off. I also deleted the subdivision modifier. In your file objects are. There are several common errors. Blender Boolean Cut Not Working.
From blender.stackexchange.com
Bevel modifier not working on round boolean cut Blender Stack Exchange Blender Boolean Cut Not Working The following is a list of reasons why the boolean modifier may not be working for you in your case. This refers to an object that has faces or edges. I also deleted the subdivision modifier. The easiest fix is to add a solidify modifier to the roof object above the boolean modifier. If you need a beginner guide to. Blender Boolean Cut Not Working.
From blenderartists.org
Help please Boolean not working / Modeling Blender Artists Blender Boolean Cut Not Working If you need to apply a boolean modifier, check wireframe viewport mode first and see if you can spot any details or loose edges that float off. I want to cut holes in the mag with that mesh. In your file objects are. I also deleted the subdivision modifier. This refers to an object that has faces or edges. If. Blender Boolean Cut Not Working.
From blender.stackexchange.com
modifiers Boolean union not working properly Blender Stack Exchange Blender Boolean Cut Not Working Now the “stripes” are almost gone. I'm trying to model an m16, but it's not going so well when it comes to the magazine of the weapon. How modifiers work in blender, an overview. This refers to an object that has faces or edges. Next to the magazine is a mesh. Another fix would be to separate the. Try putting. Blender Boolean Cut Not Working.
From www.youtube.com
Blender BOOLEAN MODIFIER Tutorial Cut Holes, Combine Objects, and Blender Boolean Cut Not Working The easiest fix is to add a solidify modifier to the roof object above the boolean modifier. This refers to an object that has faces or edges. I also deleted the subdivision modifier. Now the “stripes” are almost gone. I want to cut holes in the mag with that mesh. I'm trying to model an m16, but it's not going. Blender Boolean Cut Not Working.
From www.reddit.com
Help!! Boolean not working r/blender Blender Boolean Cut Not Working I want to cut holes in the mag with that mesh. I also deleted the subdivision modifier. Now the “stripes” are almost gone. How modifiers work in blender, an overview. If you need to apply a boolean modifier, check wireframe viewport mode first and see if you can spot any details or loose edges that float off. There are several. Blender Boolean Cut Not Working.
From blender.stackexchange.com
Boolean difference modifier not working correctly (Not cutting a hole Blender Boolean Cut Not Working I also deleted the subdivision modifier. The following is a list of reasons why the boolean modifier may not be working for you in your case. If you need a beginner guide to modifiers you can read this article to learn how to get going. I'm trying to model an m16, but it's not going so well when it comes. Blender Boolean Cut Not Working.
From blenderartists.org
Boolean not working right Modeling Blender Artists Community Blender Boolean Cut Not Working How modifiers work in blender, an overview. I want to cut holes in the mag with that mesh. If you need to apply a boolean modifier, check wireframe viewport mode first and see if you can spot any details or loose edges that float off. There are several common errors that might cause blender's boolean modifier to not work as. Blender Boolean Cut Not Working.
From blenderartists.org
Boolean not working properly Works in Progress Blender Artists Blender Boolean Cut Not Working In your file objects are. I'm trying to model an m16, but it's not going so well when it comes to the magazine of the weapon. If you need a beginner guide to modifiers you can read this article to learn how to get going. How modifiers work in blender, an overview. The following is a list of reasons why. Blender Boolean Cut Not Working.