Fishbone Diagram Kesehatan . video pembelajaran untuk mata kuliah manajemen pelayanan kesehatan. the research uses a literature review method using a qualitative approach analysis, through a fishbone diagram that includes. fishbone diagram bertujuan untuk mengidentifikasi dan mengorganisir penyebab potensial dari suatu masalah secara sistematis. In health care, using a fishbone diagram to simplify medical diagnoses can help patients gain a better understanding of their medical conditions.
from templatelab.com
In health care, using a fishbone diagram to simplify medical diagnoses can help patients gain a better understanding of their medical conditions. video pembelajaran untuk mata kuliah manajemen pelayanan kesehatan. fishbone diagram bertujuan untuk mengidentifikasi dan mengorganisir penyebab potensial dari suatu masalah secara sistematis. the research uses a literature review method using a qualitative approach analysis, through a fishbone diagram that includes.
25 Great Fishbone Diagram Templates & Examples [Word, Excel, PPT]
Fishbone Diagram Kesehatan video pembelajaran untuk mata kuliah manajemen pelayanan kesehatan. fishbone diagram bertujuan untuk mengidentifikasi dan mengorganisir penyebab potensial dari suatu masalah secara sistematis. the research uses a literature review method using a qualitative approach analysis, through a fishbone diagram that includes. video pembelajaran untuk mata kuliah manajemen pelayanan kesehatan. In health care, using a fishbone diagram to simplify medical diagnoses can help patients gain a better understanding of their medical conditions.
From www.scribd.com
Diagram Fishbone Hipertensi Fishbone Diagram Kesehatan the research uses a literature review method using a qualitative approach analysis, through a fishbone diagram that includes. In health care, using a fishbone diagram to simplify medical diagnoses can help patients gain a better understanding of their medical conditions. video pembelajaran untuk mata kuliah manajemen pelayanan kesehatan. fishbone diagram bertujuan untuk mengidentifikasi dan mengorganisir penyebab potensial. Fishbone Diagram Kesehatan.
From 1001176.blogspot.com
PENDIDIKANKU MENGENAL DIAGRAM FISHBONE ATAU DIAGRAM ISHIKAWA Fishbone Diagram Kesehatan video pembelajaran untuk mata kuliah manajemen pelayanan kesehatan. In health care, using a fishbone diagram to simplify medical diagnoses can help patients gain a better understanding of their medical conditions. the research uses a literature review method using a qualitative approach analysis, through a fishbone diagram that includes. fishbone diagram bertujuan untuk mengidentifikasi dan mengorganisir penyebab potensial. Fishbone Diagram Kesehatan.
From berbagaicontoh.com
Contoh Diagram Tulang Ikan Masalah Kesehatan Berbagai Contoh Fishbone Diagram Kesehatan fishbone diagram bertujuan untuk mengidentifikasi dan mengorganisir penyebab potensial dari suatu masalah secara sistematis. the research uses a literature review method using a qualitative approach analysis, through a fishbone diagram that includes. In health care, using a fishbone diagram to simplify medical diagnoses can help patients gain a better understanding of their medical conditions. video pembelajaran untuk. Fishbone Diagram Kesehatan.
From www.its.ac.id
Fishbone Diagram Roadmap Zoorek 20202030_page0001 Departemen Biologi Fishbone Diagram Kesehatan the research uses a literature review method using a qualitative approach analysis, through a fishbone diagram that includes. fishbone diagram bertujuan untuk mengidentifikasi dan mengorganisir penyebab potensial dari suatu masalah secara sistematis. In health care, using a fishbone diagram to simplify medical diagnoses can help patients gain a better understanding of their medical conditions. video pembelajaran untuk. Fishbone Diagram Kesehatan.
From mungfali.com
Fishbone Diagram HealthCare Fishbone Diagram Kesehatan fishbone diagram bertujuan untuk mengidentifikasi dan mengorganisir penyebab potensial dari suatu masalah secara sistematis. the research uses a literature review method using a qualitative approach analysis, through a fishbone diagram that includes. video pembelajaran untuk mata kuliah manajemen pelayanan kesehatan. In health care, using a fishbone diagram to simplify medical diagnoses can help patients gain a better. Fishbone Diagram Kesehatan.
From www.studentterpelajar.com
Cara Membuat Fishbone Diagram (Diagram Tulang Ikan) Student Fishbone Diagram Kesehatan fishbone diagram bertujuan untuk mengidentifikasi dan mengorganisir penyebab potensial dari suatu masalah secara sistematis. video pembelajaran untuk mata kuliah manajemen pelayanan kesehatan. In health care, using a fishbone diagram to simplify medical diagnoses can help patients gain a better understanding of their medical conditions. the research uses a literature review method using a qualitative approach analysis, through. Fishbone Diagram Kesehatan.
From www.saskhealthquality.ca
Fishbone diagrams Finding cause and effect Health Quality Council Fishbone Diagram Kesehatan the research uses a literature review method using a qualitative approach analysis, through a fishbone diagram that includes. video pembelajaran untuk mata kuliah manajemen pelayanan kesehatan. In health care, using a fishbone diagram to simplify medical diagnoses can help patients gain a better understanding of their medical conditions. fishbone diagram bertujuan untuk mengidentifikasi dan mengorganisir penyebab potensial. Fishbone Diagram Kesehatan.
From venngage.com
How to Create a Fishbone Diagram for Medical Diagnosis Venngage Fishbone Diagram Kesehatan fishbone diagram bertujuan untuk mengidentifikasi dan mengorganisir penyebab potensial dari suatu masalah secara sistematis. In health care, using a fishbone diagram to simplify medical diagnoses can help patients gain a better understanding of their medical conditions. the research uses a literature review method using a qualitative approach analysis, through a fishbone diagram that includes. video pembelajaran untuk. Fishbone Diagram Kesehatan.
From necteo.com
Fishbone Diagram Example In Healthcare Fishbone Diagram Kesehatan In health care, using a fishbone diagram to simplify medical diagnoses can help patients gain a better understanding of their medical conditions. the research uses a literature review method using a qualitative approach analysis, through a fishbone diagram that includes. video pembelajaran untuk mata kuliah manajemen pelayanan kesehatan. fishbone diagram bertujuan untuk mengidentifikasi dan mengorganisir penyebab potensial. Fishbone Diagram Kesehatan.
From mavink.com
Contoh Analisis Fishbone Diagram Fishbone Diagram Kesehatan video pembelajaran untuk mata kuliah manajemen pelayanan kesehatan. In health care, using a fishbone diagram to simplify medical diagnoses can help patients gain a better understanding of their medical conditions. the research uses a literature review method using a qualitative approach analysis, through a fishbone diagram that includes. fishbone diagram bertujuan untuk mengidentifikasi dan mengorganisir penyebab potensial. Fishbone Diagram Kesehatan.
From templatelab.com
25 Great Fishbone Diagram Templates & Examples [Word, Excel, PPT] Fishbone Diagram Kesehatan video pembelajaran untuk mata kuliah manajemen pelayanan kesehatan. In health care, using a fishbone diagram to simplify medical diagnoses can help patients gain a better understanding of their medical conditions. fishbone diagram bertujuan untuk mengidentifikasi dan mengorganisir penyebab potensial dari suatu masalah secara sistematis. the research uses a literature review method using a qualitative approach analysis, through. Fishbone Diagram Kesehatan.
From templatelab.com
25 Great Fishbone Diagram Templates & Examples [Word, Excel, PPT] Fishbone Diagram Kesehatan fishbone diagram bertujuan untuk mengidentifikasi dan mengorganisir penyebab potensial dari suatu masalah secara sistematis. the research uses a literature review method using a qualitative approach analysis, through a fishbone diagram that includes. In health care, using a fishbone diagram to simplify medical diagnoses can help patients gain a better understanding of their medical conditions. video pembelajaran untuk. Fishbone Diagram Kesehatan.
From ilmupromosikesehatan.blogspot.com
Promosi Kesehatan LangkahLangkah Menentukan Masalah Gizi Masyarakat Fishbone Diagram Kesehatan video pembelajaran untuk mata kuliah manajemen pelayanan kesehatan. In health care, using a fishbone diagram to simplify medical diagnoses can help patients gain a better understanding of their medical conditions. fishbone diagram bertujuan untuk mengidentifikasi dan mengorganisir penyebab potensial dari suatu masalah secara sistematis. the research uses a literature review method using a qualitative approach analysis, through. Fishbone Diagram Kesehatan.
From kedokteranebook.blogspot.com
Pemeriksaan Jentik Berkala, PJB Medical Articles Fishbone Diagram Kesehatan fishbone diagram bertujuan untuk mengidentifikasi dan mengorganisir penyebab potensial dari suatu masalah secara sistematis. video pembelajaran untuk mata kuliah manajemen pelayanan kesehatan. In health care, using a fishbone diagram to simplify medical diagnoses can help patients gain a better understanding of their medical conditions. the research uses a literature review method using a qualitative approach analysis, through. Fishbone Diagram Kesehatan.
From edit.org
Fishbone diagram (Ishikawa) for cause and effect analysis editable online Fishbone Diagram Kesehatan In health care, using a fishbone diagram to simplify medical diagnoses can help patients gain a better understanding of their medical conditions. video pembelajaran untuk mata kuliah manajemen pelayanan kesehatan. fishbone diagram bertujuan untuk mengidentifikasi dan mengorganisir penyebab potensial dari suatu masalah secara sistematis. the research uses a literature review method using a qualitative approach analysis, through. Fishbone Diagram Kesehatan.
From wasildragonl.blogspot.com
39 fishbone diagram medical labs Diagram Online Source Fishbone Diagram Kesehatan the research uses a literature review method using a qualitative approach analysis, through a fishbone diagram that includes. video pembelajaran untuk mata kuliah manajemen pelayanan kesehatan. fishbone diagram bertujuan untuk mengidentifikasi dan mengorganisir penyebab potensial dari suatu masalah secara sistematis. In health care, using a fishbone diagram to simplify medical diagnoses can help patients gain a better. Fishbone Diagram Kesehatan.
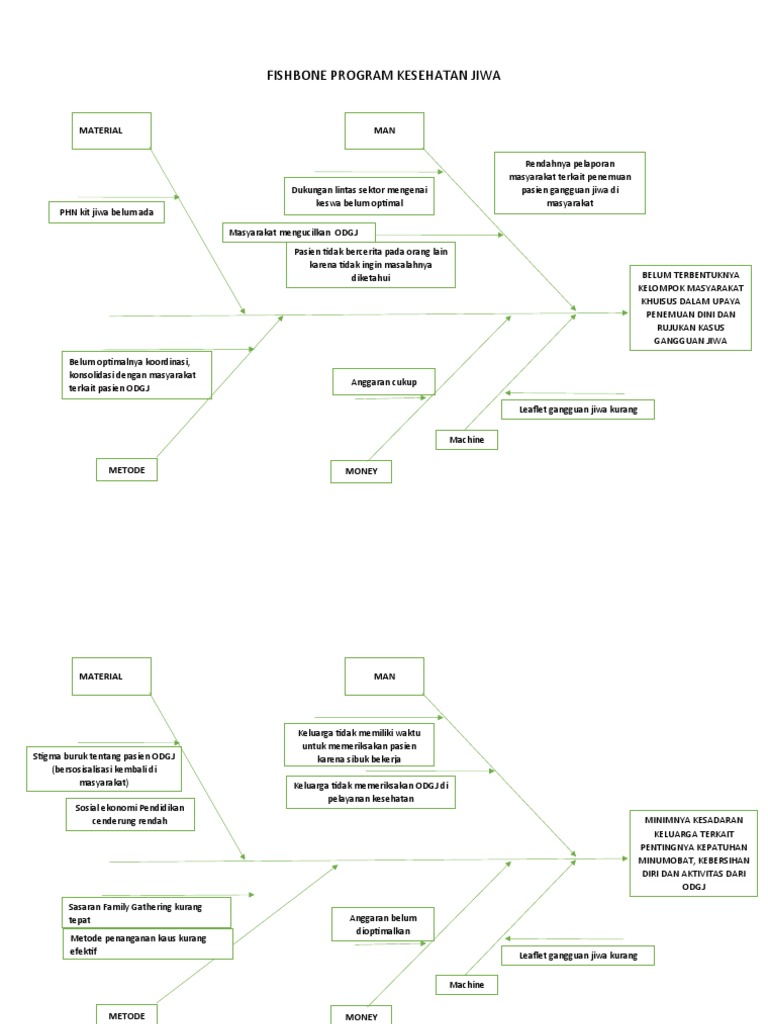
From id.scribd.com
Fishbone Kesehatan Jiwa PDF Fishbone Diagram Kesehatan the research uses a literature review method using a qualitative approach analysis, through a fishbone diagram that includes. video pembelajaran untuk mata kuliah manajemen pelayanan kesehatan. fishbone diagram bertujuan untuk mengidentifikasi dan mengorganisir penyebab potensial dari suatu masalah secara sistematis. In health care, using a fishbone diagram to simplify medical diagnoses can help patients gain a better. Fishbone Diagram Kesehatan.
From mungfali.com
Fishbone Diagram HealthCare Fishbone Diagram Kesehatan In health care, using a fishbone diagram to simplify medical diagnoses can help patients gain a better understanding of their medical conditions. video pembelajaran untuk mata kuliah manajemen pelayanan kesehatan. the research uses a literature review method using a qualitative approach analysis, through a fishbone diagram that includes. fishbone diagram bertujuan untuk mengidentifikasi dan mengorganisir penyebab potensial. Fishbone Diagram Kesehatan.
From www.vrogue.co
Analisa Akar Masalah Dengan Fishbone Diagram Shift In vrogue.co Fishbone Diagram Kesehatan the research uses a literature review method using a qualitative approach analysis, through a fishbone diagram that includes. fishbone diagram bertujuan untuk mengidentifikasi dan mengorganisir penyebab potensial dari suatu masalah secara sistematis. video pembelajaran untuk mata kuliah manajemen pelayanan kesehatan. In health care, using a fishbone diagram to simplify medical diagnoses can help patients gain a better. Fishbone Diagram Kesehatan.
From www.vrogue.co
25 Great Fishbone Diagram Templates Examples Word Exc vrogue.co Fishbone Diagram Kesehatan the research uses a literature review method using a qualitative approach analysis, through a fishbone diagram that includes. video pembelajaran untuk mata kuliah manajemen pelayanan kesehatan. In health care, using a fishbone diagram to simplify medical diagnoses can help patients gain a better understanding of their medical conditions. fishbone diagram bertujuan untuk mengidentifikasi dan mengorganisir penyebab potensial. Fishbone Diagram Kesehatan.
From edrawmind.wondershare.com
Fishbone Diagram for Medical Improving Patient Healthcare Fishbone Diagram Kesehatan the research uses a literature review method using a qualitative approach analysis, through a fishbone diagram that includes. fishbone diagram bertujuan untuk mengidentifikasi dan mengorganisir penyebab potensial dari suatu masalah secara sistematis. video pembelajaran untuk mata kuliah manajemen pelayanan kesehatan. In health care, using a fishbone diagram to simplify medical diagnoses can help patients gain a better. Fishbone Diagram Kesehatan.
From www.panritaslide.com
Contoh Fishbone Diagram dan Cara Membuatnya Menggunakan PowerPoint Fishbone Diagram Kesehatan In health care, using a fishbone diagram to simplify medical diagnoses can help patients gain a better understanding of their medical conditions. video pembelajaran untuk mata kuliah manajemen pelayanan kesehatan. fishbone diagram bertujuan untuk mengidentifikasi dan mengorganisir penyebab potensial dari suatu masalah secara sistematis. the research uses a literature review method using a qualitative approach analysis, through. Fishbone Diagram Kesehatan.
From mungfali.com
Fishbone Diagram Causes And Effects Fishbone Diagram Kesehatan In health care, using a fishbone diagram to simplify medical diagnoses can help patients gain a better understanding of their medical conditions. the research uses a literature review method using a qualitative approach analysis, through a fishbone diagram that includes. video pembelajaran untuk mata kuliah manajemen pelayanan kesehatan. fishbone diagram bertujuan untuk mengidentifikasi dan mengorganisir penyebab potensial. Fishbone Diagram Kesehatan.
From caraguna.com
Diagram Fishbone Pengertian, Fungsi dan Contohnya Caraguna Fishbone Diagram Kesehatan the research uses a literature review method using a qualitative approach analysis, through a fishbone diagram that includes. video pembelajaran untuk mata kuliah manajemen pelayanan kesehatan. fishbone diagram bertujuan untuk mengidentifikasi dan mengorganisir penyebab potensial dari suatu masalah secara sistematis. In health care, using a fishbone diagram to simplify medical diagnoses can help patients gain a better. Fishbone Diagram Kesehatan.
From www.swifdoo.com
The Ultimate Guide to Use Fishbone Diagram Meaning, Templates, and Fishbone Diagram Kesehatan In health care, using a fishbone diagram to simplify medical diagnoses can help patients gain a better understanding of their medical conditions. the research uses a literature review method using a qualitative approach analysis, through a fishbone diagram that includes. fishbone diagram bertujuan untuk mengidentifikasi dan mengorganisir penyebab potensial dari suatu masalah secara sistematis. video pembelajaran untuk. Fishbone Diagram Kesehatan.
From templatelab.com
25 Great Fishbone Diagram Templates & Examples [Word, Excel, PPT] Fishbone Diagram Kesehatan the research uses a literature review method using a qualitative approach analysis, through a fishbone diagram that includes. video pembelajaran untuk mata kuliah manajemen pelayanan kesehatan. In health care, using a fishbone diagram to simplify medical diagnoses can help patients gain a better understanding of their medical conditions. fishbone diagram bertujuan untuk mengidentifikasi dan mengorganisir penyebab potensial. Fishbone Diagram Kesehatan.
From www.gurusumedang.com
Diagram Fishbone Cara Mudah Mereview Buku GURU SUMEDANG Fishbone Diagram Kesehatan In health care, using a fishbone diagram to simplify medical diagnoses can help patients gain a better understanding of their medical conditions. video pembelajaran untuk mata kuliah manajemen pelayanan kesehatan. the research uses a literature review method using a qualitative approach analysis, through a fishbone diagram that includes. fishbone diagram bertujuan untuk mengidentifikasi dan mengorganisir penyebab potensial. Fishbone Diagram Kesehatan.
From www.vecteezy.com
Fishbone Diagram Cause and Effect Template 12370998 Vector Art at Vecteezy Fishbone Diagram Kesehatan video pembelajaran untuk mata kuliah manajemen pelayanan kesehatan. In health care, using a fishbone diagram to simplify medical diagnoses can help patients gain a better understanding of their medical conditions. fishbone diagram bertujuan untuk mengidentifikasi dan mengorganisir penyebab potensial dari suatu masalah secara sistematis. the research uses a literature review method using a qualitative approach analysis, through. Fishbone Diagram Kesehatan.
From mungfali.com
Fishbone Diagram HealthCare Fishbone Diagram Kesehatan fishbone diagram bertujuan untuk mengidentifikasi dan mengorganisir penyebab potensial dari suatu masalah secara sistematis. video pembelajaran untuk mata kuliah manajemen pelayanan kesehatan. the research uses a literature review method using a qualitative approach analysis, through a fishbone diagram that includes. In health care, using a fishbone diagram to simplify medical diagnoses can help patients gain a better. Fishbone Diagram Kesehatan.
From templatelab.com
25 Great Fishbone Diagram Templates & Examples [Word, Excel, PPT] Fishbone Diagram Kesehatan the research uses a literature review method using a qualitative approach analysis, through a fishbone diagram that includes. In health care, using a fishbone diagram to simplify medical diagnoses can help patients gain a better understanding of their medical conditions. fishbone diagram bertujuan untuk mengidentifikasi dan mengorganisir penyebab potensial dari suatu masalah secara sistematis. video pembelajaran untuk. Fishbone Diagram Kesehatan.
From lembaredu.github.io
Contoh Fishbone Diagram LEMBAR EDU Fishbone Diagram Kesehatan In health care, using a fishbone diagram to simplify medical diagnoses can help patients gain a better understanding of their medical conditions. the research uses a literature review method using a qualitative approach analysis, through a fishbone diagram that includes. video pembelajaran untuk mata kuliah manajemen pelayanan kesehatan. fishbone diagram bertujuan untuk mengidentifikasi dan mengorganisir penyebab potensial. Fishbone Diagram Kesehatan.
From templatelab.com
25 Great Fishbone Diagram Templates & Examples [Word, Excel, PPT] Fishbone Diagram Kesehatan video pembelajaran untuk mata kuliah manajemen pelayanan kesehatan. In health care, using a fishbone diagram to simplify medical diagnoses can help patients gain a better understanding of their medical conditions. fishbone diagram bertujuan untuk mengidentifikasi dan mengorganisir penyebab potensial dari suatu masalah secara sistematis. the research uses a literature review method using a qualitative approach analysis, through. Fishbone Diagram Kesehatan.
From conceptboard.com
Fishbone Diagram Guide and Free Template with Examples Fishbone Diagram Kesehatan fishbone diagram bertujuan untuk mengidentifikasi dan mengorganisir penyebab potensial dari suatu masalah secara sistematis. the research uses a literature review method using a qualitative approach analysis, through a fishbone diagram that includes. video pembelajaran untuk mata kuliah manajemen pelayanan kesehatan. In health care, using a fishbone diagram to simplify medical diagnoses can help patients gain a better. Fishbone Diagram Kesehatan.
From mavink.com
Fishbone Diagram Healthcare Fishbone Diagram Kesehatan video pembelajaran untuk mata kuliah manajemen pelayanan kesehatan. the research uses a literature review method using a qualitative approach analysis, through a fishbone diagram that includes. In health care, using a fishbone diagram to simplify medical diagnoses can help patients gain a better understanding of their medical conditions. fishbone diagram bertujuan untuk mengidentifikasi dan mengorganisir penyebab potensial. Fishbone Diagram Kesehatan.
From www.infoteknikindustri.com
√ Pengertian Fishbone Diagram dan Cara Membuatnya Dengan Visio Fishbone Diagram Kesehatan In health care, using a fishbone diagram to simplify medical diagnoses can help patients gain a better understanding of their medical conditions. video pembelajaran untuk mata kuliah manajemen pelayanan kesehatan. fishbone diagram bertujuan untuk mengidentifikasi dan mengorganisir penyebab potensial dari suatu masalah secara sistematis. the research uses a literature review method using a qualitative approach analysis, through. Fishbone Diagram Kesehatan.