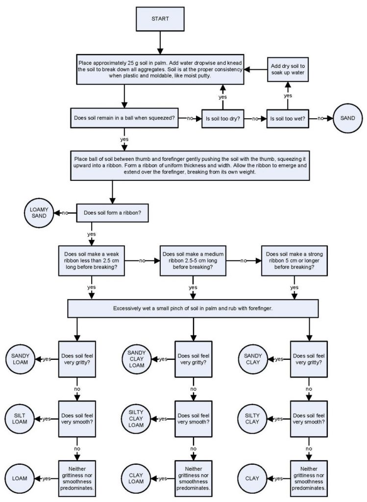
Ribbon Chart Soil . Below is a flow chart to determine soil texture by feel. This webpage explains why soil texture is important and how soil texture affects drainage, structure and plant growth. That is, how much sand, silt and clay it contains. Soil texture is a measure of the relative proportion of the various soil particle size fractions in soil. Place ball of soil between thumb and forefinger and gently push it with thumb, squeezing it upward into a ribbon. Scientists use the soil texture triangle to help determine the texture of a specific soil. Field texturing is a quick. Soil texture affects the physical and chemical properties of a soil. Texture has a major influence on how much. Form a ribbon of uniform. Place ball of soil between thumb and forefinger, gently pushing the soil with your thumb, squeezing it upward into a ribbon. The soil ribbon test is a fast way to remotely assess soil type in the field. Soil texture refers to how coarse or fine a soil is: Form a ribbon of uniform.
from jakobvala.com
Form a ribbon of uniform. Scientists use the soil texture triangle to help determine the texture of a specific soil. Place ball of soil between thumb and forefinger, gently pushing the soil with your thumb, squeezing it upward into a ribbon. Below is a flow chart to determine soil texture by feel. Soil texture is a measure of the relative proportion of the various soil particle size fractions in soil. Place ball of soil between thumb and forefinger and gently push it with thumb, squeezing it upward into a ribbon. Form a ribbon of uniform. The soil ribbon test is a fast way to remotely assess soil type in the field. Field texturing is a quick. Soil texture refers to how coarse or fine a soil is:
Infographics
Ribbon Chart Soil This webpage explains why soil texture is important and how soil texture affects drainage, structure and plant growth. Texture has a major influence on how much. Below is a flow chart to determine soil texture by feel. Soil texture refers to how coarse or fine a soil is: Form a ribbon of uniform. Scientists use the soil texture triangle to help determine the texture of a specific soil. Field texturing is a quick. That is, how much sand, silt and clay it contains. Place ball of soil between thumb and forefinger and gently push it with thumb, squeezing it upward into a ribbon. Soil texture is a measure of the relative proportion of the various soil particle size fractions in soil. This webpage explains why soil texture is important and how soil texture affects drainage, structure and plant growth. The soil ribbon test is a fast way to remotely assess soil type in the field. Soil texture affects the physical and chemical properties of a soil. Form a ribbon of uniform. Place ball of soil between thumb and forefinger, gently pushing the soil with your thumb, squeezing it upward into a ribbon.
From www.animalia-life.club
Types Of Soil Chart Ribbon Chart Soil Place ball of soil between thumb and forefinger and gently push it with thumb, squeezing it upward into a ribbon. Soil texture affects the physical and chemical properties of a soil. Texture has a major influence on how much. Place ball of soil between thumb and forefinger, gently pushing the soil with your thumb, squeezing it upward into a ribbon.. Ribbon Chart Soil.
From bceweb.org
Soil Ribbon Test Chart A Visual Reference of Charts Chart Master Ribbon Chart Soil That is, how much sand, silt and clay it contains. Field texturing is a quick. Form a ribbon of uniform. This webpage explains why soil texture is important and how soil texture affects drainage, structure and plant growth. Form a ribbon of uniform. Soil texture affects the physical and chemical properties of a soil. Place ball of soil between thumb. Ribbon Chart Soil.
From www.agric.wa.gov.au
Estimating soil texture by hand Agriculture and Food Ribbon Chart Soil Field texturing is a quick. This webpage explains why soil texture is important and how soil texture affects drainage, structure and plant growth. Soil texture refers to how coarse or fine a soil is: Soil texture affects the physical and chemical properties of a soil. Form a ribbon of uniform. Place ball of soil between thumb and forefinger and gently. Ribbon Chart Soil.
From www.youtube.com
How do you identify your soil type? A simple ribbon test Soil Ribbon Chart Soil Soil texture is a measure of the relative proportion of the various soil particle size fractions in soil. That is, how much sand, silt and clay it contains. Form a ribbon of uniform. Soil texture affects the physical and chemical properties of a soil. Scientists use the soil texture triangle to help determine the texture of a specific soil. Place. Ribbon Chart Soil.
From growitbuildit.com
Testing Soil Texture by Hand The Soil Ribbon Test GrowIt BuildIT Ribbon Chart Soil That is, how much sand, silt and clay it contains. The soil ribbon test is a fast way to remotely assess soil type in the field. Scientists use the soil texture triangle to help determine the texture of a specific soil. This webpage explains why soil texture is important and how soil texture affects drainage, structure and plant growth. Soil. Ribbon Chart Soil.
From www.youtube.com
Soil Ribbon Test for Soil Texture Determination Tutorial YouTube Ribbon Chart Soil Form a ribbon of uniform. That is, how much sand, silt and clay it contains. Soil texture affects the physical and chemical properties of a soil. Scientists use the soil texture triangle to help determine the texture of a specific soil. Place ball of soil between thumb and forefinger and gently push it with thumb, squeezing it upward into a. Ribbon Chart Soil.
From www.ag.ndsu.edu
Evaluating, Preparing and Amending Lawn and Garden Soil — Publications Ribbon Chart Soil The soil ribbon test is a fast way to remotely assess soil type in the field. That is, how much sand, silt and clay it contains. Soil texture affects the physical and chemical properties of a soil. Form a ribbon of uniform. Below is a flow chart to determine soil texture by feel. Place ball of soil between thumb and. Ribbon Chart Soil.
From www.slideserve.com
PPT Understanding Soil Texture and Structure PowerPoint Presentation Ribbon Chart Soil Field texturing is a quick. Texture has a major influence on how much. The soil ribbon test is a fast way to remotely assess soil type in the field. Place ball of soil between thumb and forefinger, gently pushing the soil with your thumb, squeezing it upward into a ribbon. Soil texture affects the physical and chemical properties of a. Ribbon Chart Soil.
From jakobvala.com
Infographics Ribbon Chart Soil Soil texture affects the physical and chemical properties of a soil. Soil texture refers to how coarse or fine a soil is: Texture has a major influence on how much. Place ball of soil between thumb and forefinger, gently pushing the soil with your thumb, squeezing it upward into a ribbon. That is, how much sand, silt and clay it. Ribbon Chart Soil.
From www.youtube.com
Soil Science Ribbon Project YouTube Ribbon Chart Soil That is, how much sand, silt and clay it contains. Form a ribbon of uniform. This webpage explains why soil texture is important and how soil texture affects drainage, structure and plant growth. Place ball of soil between thumb and forefinger and gently push it with thumb, squeezing it upward into a ribbon. Place ball of soil between thumb and. Ribbon Chart Soil.
From www.embassylandscape.com
Digging into Dirt, Part 2 What Kind Is It? Blog Embassy Landscape Ribbon Chart Soil Soil texture refers to how coarse or fine a soil is: Field texturing is a quick. Texture has a major influence on how much. Place ball of soil between thumb and forefinger, gently pushing the soil with your thumb, squeezing it upward into a ribbon. Soil texture affects the physical and chemical properties of a soil. That is, how much. Ribbon Chart Soil.
From lawntolakemidwest.org
Know Your Soil Lawn to Lake Ribbon Chart Soil Scientists use the soil texture triangle to help determine the texture of a specific soil. Place ball of soil between thumb and forefinger, gently pushing the soil with your thumb, squeezing it upward into a ribbon. Soil texture is a measure of the relative proportion of the various soil particle size fractions in soil. Soil texture affects the physical and. Ribbon Chart Soil.
From www.studocu.com
Aashto Soil Classification System Aashto Chart AASHTO Soil Ribbon Chart Soil Form a ribbon of uniform. Texture has a major influence on how much. The soil ribbon test is a fast way to remotely assess soil type in the field. Field texturing is a quick. Form a ribbon of uniform. This webpage explains why soil texture is important and how soil texture affects drainage, structure and plant growth. Soil texture affects. Ribbon Chart Soil.
From www.youtube.com
Soil Ribbon, Ball and Feel Test 🌎🌋🌳🌐 Simple Way to Measure Soil Texture Ribbon Chart Soil The soil ribbon test is a fast way to remotely assess soil type in the field. Scientists use the soil texture triangle to help determine the texture of a specific soil. Form a ribbon of uniform. Place ball of soil between thumb and forefinger, gently pushing the soil with your thumb, squeezing it upward into a ribbon. Soil texture refers. Ribbon Chart Soil.
From www.teachstarter.com
Types of Soil Chart Teach Starter Ribbon Chart Soil Form a ribbon of uniform. Form a ribbon of uniform. Field texturing is a quick. Soil texture is a measure of the relative proportion of the various soil particle size fractions in soil. The soil ribbon test is a fast way to remotely assess soil type in the field. Scientists use the soil texture triangle to help determine the texture. Ribbon Chart Soil.
From www.youtube.com
The Ribbon Test / 5 Key Soil Components for lawns YouTube Ribbon Chart Soil Scientists use the soil texture triangle to help determine the texture of a specific soil. Soil texture refers to how coarse or fine a soil is: Texture has a major influence on how much. The soil ribbon test is a fast way to remotely assess soil type in the field. Soil texture affects the physical and chemical properties of a. Ribbon Chart Soil.
From www.pngkey.com
Here Are Those Measurements, Charted Out To Easily Sandy Loam Soil Ribbon Chart Soil Form a ribbon of uniform. Form a ribbon of uniform. Field texturing is a quick. Scientists use the soil texture triangle to help determine the texture of a specific soil. That is, how much sand, silt and clay it contains. The soil ribbon test is a fast way to remotely assess soil type in the field. Soil texture refers to. Ribbon Chart Soil.
From bceweb.org
Soil Ribbon Test Chart A Visual Reference of Charts Chart Master Ribbon Chart Soil Place ball of soil between thumb and forefinger and gently push it with thumb, squeezing it upward into a ribbon. Field texturing is a quick. Form a ribbon of uniform. Texture has a major influence on how much. Place ball of soil between thumb and forefinger, gently pushing the soil with your thumb, squeezing it upward into a ribbon. This. Ribbon Chart Soil.
From www.youtube.com
SOIL CLASSIFICATION USDA or TRIANGULAR CHART METHOD YouTube Ribbon Chart Soil The soil ribbon test is a fast way to remotely assess soil type in the field. Place ball of soil between thumb and forefinger and gently push it with thumb, squeezing it upward into a ribbon. Scientists use the soil texture triangle to help determine the texture of a specific soil. Soil texture is a measure of the relative proportion. Ribbon Chart Soil.
From www.forestry-suppliers.com
USDA Soil Texturing Field Flow Chart Forestry Suppliers, Inc. Ribbon Chart Soil Texture has a major influence on how much. Place ball of soil between thumb and forefinger and gently push it with thumb, squeezing it upward into a ribbon. The soil ribbon test is a fast way to remotely assess soil type in the field. Form a ribbon of uniform. This webpage explains why soil texture is important and how soil. Ribbon Chart Soil.
From www.sciencefriday.com
Soil Engineering The Relationship Between Soil Texture and Function Ribbon Chart Soil Soil texture refers to how coarse or fine a soil is: Scientists use the soil texture triangle to help determine the texture of a specific soil. The soil ribbon test is a fast way to remotely assess soil type in the field. Form a ribbon of uniform. Form a ribbon of uniform. Field texturing is a quick. Texture has a. Ribbon Chart Soil.
From open.library.okstate.edu
2.6 Scale of Primary Soil Particles Rain or Shine Ribbon Chart Soil That is, how much sand, silt and clay it contains. Soil texture refers to how coarse or fine a soil is: Place ball of soil between thumb and forefinger and gently push it with thumb, squeezing it upward into a ribbon. Field texturing is a quick. This webpage explains why soil texture is important and how soil texture affects drainage,. Ribbon Chart Soil.
From www.researchgate.net
USDA soil textural triangle [36]. Download Scientific Diagram Ribbon Chart Soil Scientists use the soil texture triangle to help determine the texture of a specific soil. Texture has a major influence on how much. Form a ribbon of uniform. Soil texture is a measure of the relative proportion of the various soil particle size fractions in soil. Soil texture refers to how coarse or fine a soil is: That is, how. Ribbon Chart Soil.
From www.youtube.com
Ribbon Chart OriginPro Graphing OriginPro YouTube Ribbon Chart Soil Below is a flow chart to determine soil texture by feel. This webpage explains why soil texture is important and how soil texture affects drainage, structure and plant growth. Form a ribbon of uniform. Soil texture affects the physical and chemical properties of a soil. That is, how much sand, silt and clay it contains. Place ball of soil between. Ribbon Chart Soil.
From ironic3d.com.au
Unraveling Ribbon Charts Power BI's Powerful Visualization Tool IRONIC3D Ribbon Chart Soil Form a ribbon of uniform. The soil ribbon test is a fast way to remotely assess soil type in the field. That is, how much sand, silt and clay it contains. Scientists use the soil texture triangle to help determine the texture of a specific soil. Place ball of soil between thumb and forefinger and gently push it with thumb,. Ribbon Chart Soil.
From gardentutor.com
Soil Garden Tutor Ribbon Chart Soil This webpage explains why soil texture is important and how soil texture affects drainage, structure and plant growth. Soil texture is a measure of the relative proportion of the various soil particle size fractions in soil. Soil texture affects the physical and chemical properties of a soil. That is, how much sand, silt and clay it contains. Below is a. Ribbon Chart Soil.
From www.agric.wa.gov.au
Estimating soil texture by hand Agriculture and Food Ribbon Chart Soil This webpage explains why soil texture is important and how soil texture affects drainage, structure and plant growth. Place ball of soil between thumb and forefinger, gently pushing the soil with your thumb, squeezing it upward into a ribbon. Below is a flow chart to determine soil texture by feel. Soil texture refers to how coarse or fine a soil. Ribbon Chart Soil.
From fashionplants.com
soil_texture_infographic Fashion Plants Ribbon Chart Soil This webpage explains why soil texture is important and how soil texture affects drainage, structure and plant growth. Scientists use the soil texture triangle to help determine the texture of a specific soil. Texture has a major influence on how much. Place ball of soil between thumb and forefinger and gently push it with thumb, squeezing it upward into a. Ribbon Chart Soil.
From www.youtube.com
Soil Ribbons YouTube Ribbon Chart Soil The soil ribbon test is a fast way to remotely assess soil type in the field. This webpage explains why soil texture is important and how soil texture affects drainage, structure and plant growth. Place ball of soil between thumb and forefinger, gently pushing the soil with your thumb, squeezing it upward into a ribbon. Texture has a major influence. Ribbon Chart Soil.
From growitbuildit.com
Testing Soil Texture by Hand The Soil Ribbon Test GrowIt BuildIT Ribbon Chart Soil Texture has a major influence on how much. This webpage explains why soil texture is important and how soil texture affects drainage, structure and plant growth. Place ball of soil between thumb and forefinger, gently pushing the soil with your thumb, squeezing it upward into a ribbon. The soil ribbon test is a fast way to remotely assess soil type. Ribbon Chart Soil.
From www.soils.org
Soil Basics Soil Science Society of America Ribbon Chart Soil Soil texture refers to how coarse or fine a soil is: Field texturing is a quick. Form a ribbon of uniform. The soil ribbon test is a fast way to remotely assess soil type in the field. Place ball of soil between thumb and forefinger, gently pushing the soil with your thumb, squeezing it upward into a ribbon. Soil texture. Ribbon Chart Soil.
From mavink.com
Soil Ribbon Test Chart Ribbon Chart Soil That is, how much sand, silt and clay it contains. The soil ribbon test is a fast way to remotely assess soil type in the field. Soil texture is a measure of the relative proportion of the various soil particle size fractions in soil. Below is a flow chart to determine soil texture by feel. Texture has a major influence. Ribbon Chart Soil.
From www.youtube.com
Classify Soils using Unified Soil Classification System(USCS)Group Ribbon Chart Soil Texture has a major influence on how much. The soil ribbon test is a fast way to remotely assess soil type in the field. Form a ribbon of uniform. Soil texture is a measure of the relative proportion of the various soil particle size fractions in soil. Below is a flow chart to determine soil texture by feel. Place ball. Ribbon Chart Soil.
From www.biorender.com
Soil Texture Chart BioRender Science Templates Ribbon Chart Soil Texture has a major influence on how much. Soil texture is a measure of the relative proportion of the various soil particle size fractions in soil. Place ball of soil between thumb and forefinger, gently pushing the soil with your thumb, squeezing it upward into a ribbon. Below is a flow chart to determine soil texture by feel. Form a. Ribbon Chart Soil.
From www.researchgate.net
Demonstration of ribbon test for soil texture assessment (Image Ribbon Chart Soil The soil ribbon test is a fast way to remotely assess soil type in the field. That is, how much sand, silt and clay it contains. Texture has a major influence on how much. This webpage explains why soil texture is important and how soil texture affects drainage, structure and plant growth. Soil texture refers to how coarse or fine. Ribbon Chart Soil.