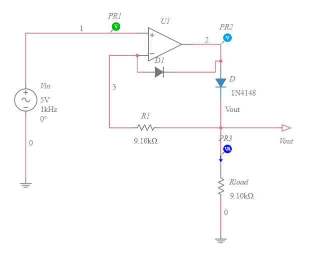
Precision Rectifier Half Wave . The precision rectifier, sometimes called a super diode, is an operational amplifier (opamp) circuit configuration that behaves like an ideal diode and rectifier. When its output is rising, the capacitor, \(c\), is. Here is how it works: Use ±12 v supply for the op amp. With a sinusoidal input vi (1 v peak, 100 hz), observe.
from www.youtube.com
Here is how it works: The precision rectifier, sometimes called a super diode, is an operational amplifier (opamp) circuit configuration that behaves like an ideal diode and rectifier. When its output is rising, the capacitor, \(c\), is. Use ±12 v supply for the op amp. With a sinusoidal input vi (1 v peak, 100 hz), observe.
Half Wave Rectifiers YouTube
Precision Rectifier Half Wave The precision rectifier, sometimes called a super diode, is an operational amplifier (opamp) circuit configuration that behaves like an ideal diode and rectifier. When its output is rising, the capacitor, \(c\), is. Use ±12 v supply for the op amp. Here is how it works: With a sinusoidal input vi (1 v peak, 100 hz), observe. The precision rectifier, sometimes called a super diode, is an operational amplifier (opamp) circuit configuration that behaves like an ideal diode and rectifier.
From captainwerliuber.wordpress.com
Precision Full Wave Rectifier Circuit « THE HOMEPAGE Precision Rectifier Half Wave Here is how it works: With a sinusoidal input vi (1 v peak, 100 hz), observe. When its output is rising, the capacitor, \(c\), is. The precision rectifier, sometimes called a super diode, is an operational amplifier (opamp) circuit configuration that behaves like an ideal diode and rectifier. Use ±12 v supply for the op amp. Precision Rectifier Half Wave.
From usermanualboatsmen.z21.web.core.windows.net
Full Wave Rectification Circuit Diagram Precision Rectifier Half Wave When its output is rising, the capacitor, \(c\), is. Use ±12 v supply for the op amp. Here is how it works: With a sinusoidal input vi (1 v peak, 100 hz), observe. The precision rectifier, sometimes called a super diode, is an operational amplifier (opamp) circuit configuration that behaves like an ideal diode and rectifier. Precision Rectifier Half Wave.
From www.multisim.com
Precision HalfWave Rectifier Multisim Live Precision Rectifier Half Wave When its output is rising, the capacitor, \(c\), is. The precision rectifier, sometimes called a super diode, is an operational amplifier (opamp) circuit configuration that behaves like an ideal diode and rectifier. Here is how it works: With a sinusoidal input vi (1 v peak, 100 hz), observe. Use ±12 v supply for the op amp. Precision Rectifier Half Wave.
From circuitn2z1i2galo.z13.web.core.windows.net
Circuit Of Full Wave Rectifier Precision Rectifier Half Wave The precision rectifier, sometimes called a super diode, is an operational amplifier (opamp) circuit configuration that behaves like an ideal diode and rectifier. Use ±12 v supply for the op amp. With a sinusoidal input vi (1 v peak, 100 hz), observe. Here is how it works: When its output is rising, the capacitor, \(c\), is. Precision Rectifier Half Wave.
From www.etechnog.com
Rectifier Circuit Diagram Half Wave, Full Wave, Bridge ETechnoG Precision Rectifier Half Wave The precision rectifier, sometimes called a super diode, is an operational amplifier (opamp) circuit configuration that behaves like an ideal diode and rectifier. With a sinusoidal input vi (1 v peak, 100 hz), observe. When its output is rising, the capacitor, \(c\), is. Use ±12 v supply for the op amp. Here is how it works: Precision Rectifier Half Wave.
From circuitdigest.com
Half Wave and Full Wave Precision Rectifier Circuit using OpAmp Precision Rectifier Half Wave Use ±12 v supply for the op amp. When its output is rising, the capacitor, \(c\), is. Here is how it works: The precision rectifier, sometimes called a super diode, is an operational amplifier (opamp) circuit configuration that behaves like an ideal diode and rectifier. With a sinusoidal input vi (1 v peak, 100 hz), observe. Precision Rectifier Half Wave.
From www.analog.com
HalfWave Rectifier Circuit Collection Analog Devices Precision Rectifier Half Wave Here is how it works: The precision rectifier, sometimes called a super diode, is an operational amplifier (opamp) circuit configuration that behaves like an ideal diode and rectifier. Use ±12 v supply for the op amp. When its output is rising, the capacitor, \(c\), is. With a sinusoidal input vi (1 v peak, 100 hz), observe. Precision Rectifier Half Wave.
From schools.aglasem.com
CBSE Class 12 Physics Notes Semiconductor Electronics Semiconductor Precision Rectifier Half Wave Here is how it works: When its output is rising, the capacitor, \(c\), is. With a sinusoidal input vi (1 v peak, 100 hz), observe. The precision rectifier, sometimes called a super diode, is an operational amplifier (opamp) circuit configuration that behaves like an ideal diode and rectifier. Use ±12 v supply for the op amp. Precision Rectifier Half Wave.
From electricalacademia.com
Half Wave & Full Wave Rectifier Working Principle Circuit Diagram Precision Rectifier Half Wave When its output is rising, the capacitor, \(c\), is. With a sinusoidal input vi (1 v peak, 100 hz), observe. Here is how it works: Use ±12 v supply for the op amp. The precision rectifier, sometimes called a super diode, is an operational amplifier (opamp) circuit configuration that behaves like an ideal diode and rectifier. Precision Rectifier Half Wave.
From circuitglobe.com
What is Half Wave and Full Wave Rectifier? Operation & Circuit Precision Rectifier Half Wave When its output is rising, the capacitor, \(c\), is. With a sinusoidal input vi (1 v peak, 100 hz), observe. Use ±12 v supply for the op amp. The precision rectifier, sometimes called a super diode, is an operational amplifier (opamp) circuit configuration that behaves like an ideal diode and rectifier. Here is how it works: Precision Rectifier Half Wave.
From guidepartexplored.z21.web.core.windows.net
Circuit Diagram For Full Wave Rectifier Precision Rectifier Half Wave The precision rectifier, sometimes called a super diode, is an operational amplifier (opamp) circuit configuration that behaves like an ideal diode and rectifier. With a sinusoidal input vi (1 v peak, 100 hz), observe. When its output is rising, the capacitor, \(c\), is. Use ±12 v supply for the op amp. Here is how it works: Precision Rectifier Half Wave.
From www.slideserve.com
PPT PowerPoint Presentation ID137761 Precision Rectifier Half Wave When its output is rising, the capacitor, \(c\), is. Use ±12 v supply for the op amp. Here is how it works: The precision rectifier, sometimes called a super diode, is an operational amplifier (opamp) circuit configuration that behaves like an ideal diode and rectifier. With a sinusoidal input vi (1 v peak, 100 hz), observe. Precision Rectifier Half Wave.
From mydiagram.online
[DIAGRAM] Circuit Diagram Half Wave Rectifier Precision Rectifier Half Wave The precision rectifier, sometimes called a super diode, is an operational amplifier (opamp) circuit configuration that behaves like an ideal diode and rectifier. Here is how it works: When its output is rising, the capacitor, \(c\), is. Use ±12 v supply for the op amp. With a sinusoidal input vi (1 v peak, 100 hz), observe. Precision Rectifier Half Wave.
From www.youtube.com
Half Wave Rectifiers YouTube Precision Rectifier Half Wave Here is how it works: Use ±12 v supply for the op amp. With a sinusoidal input vi (1 v peak, 100 hz), observe. The precision rectifier, sometimes called a super diode, is an operational amplifier (opamp) circuit configuration that behaves like an ideal diode and rectifier. When its output is rising, the capacitor, \(c\), is. Precision Rectifier Half Wave.
From circuitspedia.com
Half Wave Rectifier Half Wave Rectifier Circuit Working Precision Rectifier Half Wave The precision rectifier, sometimes called a super diode, is an operational amplifier (opamp) circuit configuration that behaves like an ideal diode and rectifier. With a sinusoidal input vi (1 v peak, 100 hz), observe. Use ±12 v supply for the op amp. Here is how it works: When its output is rising, the capacitor, \(c\), is. Precision Rectifier Half Wave.
From circuitengineberob101.z21.web.core.windows.net
Draw Circuit Diagram Of A Full Wave Rectifier Precision Rectifier Half Wave Use ±12 v supply for the op amp. When its output is rising, the capacitor, \(c\), is. Here is how it works: The precision rectifier, sometimes called a super diode, is an operational amplifier (opamp) circuit configuration that behaves like an ideal diode and rectifier. With a sinusoidal input vi (1 v peak, 100 hz), observe. Precision Rectifier Half Wave.
From mavink.com
Half Wave Rectifier Op Amp Precision Rectifier Half Wave When its output is rising, the capacitor, \(c\), is. Here is how it works: Use ±12 v supply for the op amp. With a sinusoidal input vi (1 v peak, 100 hz), observe. The precision rectifier, sometimes called a super diode, is an operational amplifier (opamp) circuit configuration that behaves like an ideal diode and rectifier. Precision Rectifier Half Wave.
From www.electricalvolt.com
Single Phase Half Wave Rectifier Circuit Diagram,Theory & Applications Precision Rectifier Half Wave The precision rectifier, sometimes called a super diode, is an operational amplifier (opamp) circuit configuration that behaves like an ideal diode and rectifier. Use ±12 v supply for the op amp. Here is how it works: With a sinusoidal input vi (1 v peak, 100 hz), observe. When its output is rising, the capacitor, \(c\), is. Precision Rectifier Half Wave.
From how2electronics.com
Half Wave Rectifier Basics, Circuit, Working & Applications Precision Rectifier Half Wave Here is how it works: Use ±12 v supply for the op amp. The precision rectifier, sometimes called a super diode, is an operational amplifier (opamp) circuit configuration that behaves like an ideal diode and rectifier. With a sinusoidal input vi (1 v peak, 100 hz), observe. When its output is rising, the capacitor, \(c\), is. Precision Rectifier Half Wave.
From www.hackatronic.com
Precision Rectifier Circuit using OPAMP working and applications Precision Rectifier Half Wave Here is how it works: When its output is rising, the capacitor, \(c\), is. With a sinusoidal input vi (1 v peak, 100 hz), observe. Use ±12 v supply for the op amp. The precision rectifier, sometimes called a super diode, is an operational amplifier (opamp) circuit configuration that behaves like an ideal diode and rectifier. Precision Rectifier Half Wave.
From enginedatakaiser.z19.web.core.windows.net
Half Rectifier Circuit Diagram Precision Rectifier Half Wave The precision rectifier, sometimes called a super diode, is an operational amplifier (opamp) circuit configuration that behaves like an ideal diode and rectifier. Here is how it works: With a sinusoidal input vi (1 v peak, 100 hz), observe. Use ±12 v supply for the op amp. When its output is rising, the capacitor, \(c\), is. Precision Rectifier Half Wave.
From www.vedantu.com
Half Wave Rectifier Learn Important Terms and Concepts Precision Rectifier Half Wave The precision rectifier, sometimes called a super diode, is an operational amplifier (opamp) circuit configuration that behaves like an ideal diode and rectifier. Here is how it works: When its output is rising, the capacitor, \(c\), is. Use ±12 v supply for the op amp. With a sinusoidal input vi (1 v peak, 100 hz), observe. Precision Rectifier Half Wave.
From www.youtube.com
Half Wave Controlled Rectifier using SCR (Working with Waveforms Precision Rectifier Half Wave Use ±12 v supply for the op amp. The precision rectifier, sometimes called a super diode, is an operational amplifier (opamp) circuit configuration that behaves like an ideal diode and rectifier. Here is how it works: With a sinusoidal input vi (1 v peak, 100 hz), observe. When its output is rising, the capacitor, \(c\), is. Precision Rectifier Half Wave.
From www.theengineeringknowledge.com
Half Wave Rectifier Definition, Working, Circuit Diagram, Theory Precision Rectifier Half Wave The precision rectifier, sometimes called a super diode, is an operational amplifier (opamp) circuit configuration that behaves like an ideal diode and rectifier. Here is how it works: With a sinusoidal input vi (1 v peak, 100 hz), observe. Use ±12 v supply for the op amp. When its output is rising, the capacitor, \(c\), is. Precision Rectifier Half Wave.
From www.chegg.com
For the halfwave rectifier circuit illustrated in Precision Rectifier Half Wave When its output is rising, the capacitor, \(c\), is. With a sinusoidal input vi (1 v peak, 100 hz), observe. The precision rectifier, sometimes called a super diode, is an operational amplifier (opamp) circuit configuration that behaves like an ideal diode and rectifier. Here is how it works: Use ±12 v supply for the op amp. Precision Rectifier Half Wave.
From www.youtube.com
half wave and full wave rectifier half wave vs full wave rectifiers Precision Rectifier Half Wave The precision rectifier, sometimes called a super diode, is an operational amplifier (opamp) circuit configuration that behaves like an ideal diode and rectifier. When its output is rising, the capacitor, \(c\), is. With a sinusoidal input vi (1 v peak, 100 hz), observe. Use ±12 v supply for the op amp. Here is how it works: Precision Rectifier Half Wave.
From circuitlistrhomboi.z14.web.core.windows.net
Draw Circuit Diagram Of A Full Wave Rectifier Precision Rectifier Half Wave When its output is rising, the capacitor, \(c\), is. The precision rectifier, sometimes called a super diode, is an operational amplifier (opamp) circuit configuration that behaves like an ideal diode and rectifier. Use ±12 v supply for the op amp. With a sinusoidal input vi (1 v peak, 100 hz), observe. Here is how it works: Precision Rectifier Half Wave.
From studylib.net
HalfWave Rectifier Precision Rectifier Half Wave When its output is rising, the capacitor, \(c\), is. With a sinusoidal input vi (1 v peak, 100 hz), observe. Use ±12 v supply for the op amp. The precision rectifier, sometimes called a super diode, is an operational amplifier (opamp) circuit configuration that behaves like an ideal diode and rectifier. Here is how it works: Precision Rectifier Half Wave.
From electronics.stackexchange.com
op amp OpAmp Precision Half Wave Rectifier Electrical Engineering Precision Rectifier Half Wave Here is how it works: When its output is rising, the capacitor, \(c\), is. With a sinusoidal input vi (1 v peak, 100 hz), observe. Use ±12 v supply for the op amp. The precision rectifier, sometimes called a super diode, is an operational amplifier (opamp) circuit configuration that behaves like an ideal diode and rectifier. Precision Rectifier Half Wave.
From cloe-jolpbloghurley.blogspot.com
Describe the Half Wave Rectifier Using Diode Precision Rectifier Half Wave Here is how it works: The precision rectifier, sometimes called a super diode, is an operational amplifier (opamp) circuit configuration that behaves like an ideal diode and rectifier. Use ±12 v supply for the op amp. With a sinusoidal input vi (1 v peak, 100 hz), observe. When its output is rising, the capacitor, \(c\), is. Precision Rectifier Half Wave.
From studylib.net
Half Wave Rectifier Applied Precision Ltd. Precision Rectifier Half Wave The precision rectifier, sometimes called a super diode, is an operational amplifier (opamp) circuit configuration that behaves like an ideal diode and rectifier. With a sinusoidal input vi (1 v peak, 100 hz), observe. Here is how it works: Use ±12 v supply for the op amp. When its output is rising, the capacitor, \(c\), is. Precision Rectifier Half Wave.
From www.hackatronic.com
Precision Rectifier Circuit using OPAMP working and applications Precision Rectifier Half Wave The precision rectifier, sometimes called a super diode, is an operational amplifier (opamp) circuit configuration that behaves like an ideal diode and rectifier. With a sinusoidal input vi (1 v peak, 100 hz), observe. When its output is rising, the capacitor, \(c\), is. Use ±12 v supply for the op amp. Here is how it works: Precision Rectifier Half Wave.
From abaday.com
Half Wave and Full Wave Precision Rectifier Circuit using OpAmp Precision Rectifier Half Wave The precision rectifier, sometimes called a super diode, is an operational amplifier (opamp) circuit configuration that behaves like an ideal diode and rectifier. Here is how it works: When its output is rising, the capacitor, \(c\), is. Use ±12 v supply for the op amp. With a sinusoidal input vi (1 v peak, 100 hz), observe. Precision Rectifier Half Wave.
From userlibraryheike.z19.web.core.windows.net
Half Wave Rectifier Circuit Diagram Precision Rectifier Half Wave Use ±12 v supply for the op amp. When its output is rising, the capacitor, \(c\), is. Here is how it works: The precision rectifier, sometimes called a super diode, is an operational amplifier (opamp) circuit configuration that behaves like an ideal diode and rectifier. With a sinusoidal input vi (1 v peak, 100 hz), observe. Precision Rectifier Half Wave.
From www.multisim.com
Precision Half wave rectifier Multisim Live Precision Rectifier Half Wave With a sinusoidal input vi (1 v peak, 100 hz), observe. The precision rectifier, sometimes called a super diode, is an operational amplifier (opamp) circuit configuration that behaves like an ideal diode and rectifier. When its output is rising, the capacitor, \(c\), is. Here is how it works: Use ±12 v supply for the op amp. Precision Rectifier Half Wave.