Plate Tectonics Mars . On mars, plate tectonics never got going. Unlike earth, mars has no tectonic plates; But faults, or rock fractures, still form in the martian. Now, a university of california, los angeles (ucla), scientist has discovered that the geological phenomenon, which involves the movement of huge crustal plates beneath a planet’s surface, also. Its crust is instead like one giant plate. So, while some areas of the planet have been transformed in a way that keeps us from studying the earliest periods of mars'. Mars lacks plate tectonics and has undergone relatively little true polar wander, so the latitudes, elevations and relative positions of. Scientists have long believed that plate tectonics — in which huge crustal plates pull apart, smash together and dive under one another — exist nowhere in our solar system.
from www.britannica.com
Its crust is instead like one giant plate. On mars, plate tectonics never got going. But faults, or rock fractures, still form in the martian. So, while some areas of the planet have been transformed in a way that keeps us from studying the earliest periods of mars'. Mars lacks plate tectonics and has undergone relatively little true polar wander, so the latitudes, elevations and relative positions of. Now, a university of california, los angeles (ucla), scientist has discovered that the geological phenomenon, which involves the movement of huge crustal plates beneath a planet’s surface, also. Unlike earth, mars has no tectonic plates; Scientists have long believed that plate tectonics — in which huge crustal plates pull apart, smash together and dive under one another — exist nowhere in our solar system.
Plate tectonics Seafloor Spreading, Continental Drift, Subduction
Plate Tectonics Mars But faults, or rock fractures, still form in the martian. Unlike earth, mars has no tectonic plates; Now, a university of california, los angeles (ucla), scientist has discovered that the geological phenomenon, which involves the movement of huge crustal plates beneath a planet’s surface, also. Mars lacks plate tectonics and has undergone relatively little true polar wander, so the latitudes, elevations and relative positions of. Scientists have long believed that plate tectonics — in which huge crustal plates pull apart, smash together and dive under one another — exist nowhere in our solar system. But faults, or rock fractures, still form in the martian. Its crust is instead like one giant plate. So, while some areas of the planet have been transformed in a way that keeps us from studying the earliest periods of mars'. On mars, plate tectonics never got going.
From opentextbc.ca
4.1 Plate Tectonics and Volcanism Physical Geology 2nd Edition Plate Tectonics Mars But faults, or rock fractures, still form in the martian. Its crust is instead like one giant plate. So, while some areas of the planet have been transformed in a way that keeps us from studying the earliest periods of mars'. Mars lacks plate tectonics and has undergone relatively little true polar wander, so the latitudes, elevations and relative positions. Plate Tectonics Mars.
From www.britannica.com
plate geology Britannica Plate Tectonics Mars Unlike earth, mars has no tectonic plates; But faults, or rock fractures, still form in the martian. On mars, plate tectonics never got going. Now, a university of california, los angeles (ucla), scientist has discovered that the geological phenomenon, which involves the movement of huge crustal plates beneath a planet’s surface, also. Scientists have long believed that plate tectonics —. Plate Tectonics Mars.
From www.youtube.com
D Plate Tectonics Mars & Earth YouTube Plate Tectonics Mars Unlike earth, mars has no tectonic plates; Mars lacks plate tectonics and has undergone relatively little true polar wander, so the latitudes, elevations and relative positions of. Its crust is instead like one giant plate. Scientists have long believed that plate tectonics — in which huge crustal plates pull apart, smash together and dive under one another — exist nowhere. Plate Tectonics Mars.
From earthhow.com
7 Major Tectonic Plates The World's Largest Plate Tectonics Earth How Plate Tectonics Mars Now, a university of california, los angeles (ucla), scientist has discovered that the geological phenomenon, which involves the movement of huge crustal plates beneath a planet’s surface, also. But faults, or rock fractures, still form in the martian. Its crust is instead like one giant plate. Scientists have long believed that plate tectonics — in which huge crustal plates pull. Plate Tectonics Mars.
From www.news.uzh.ch
Advancing to the core thanks to marsquakes UZH Plate Tectonics Mars Its crust is instead like one giant plate. Scientists have long believed that plate tectonics — in which huge crustal plates pull apart, smash together and dive under one another — exist nowhere in our solar system. So, while some areas of the planet have been transformed in a way that keeps us from studying the earliest periods of mars'.. Plate Tectonics Mars.
From cmapspublic.ihmc.us
Mars and Plate Tectonics Was there plate tectonics on Mars in the past? Plate Tectonics Mars On mars, plate tectonics never got going. Mars lacks plate tectonics and has undergone relatively little true polar wander, so the latitudes, elevations and relative positions of. Its crust is instead like one giant plate. Now, a university of california, los angeles (ucla), scientist has discovered that the geological phenomenon, which involves the movement of huge crustal plates beneath a. Plate Tectonics Mars.
From phys.org
Mars had its own version of plate tectonics Plate Tectonics Mars Mars lacks plate tectonics and has undergone relatively little true polar wander, so the latitudes, elevations and relative positions of. So, while some areas of the planet have been transformed in a way that keeps us from studying the earliest periods of mars'. Unlike earth, mars has no tectonic plates; Now, a university of california, los angeles (ucla), scientist has. Plate Tectonics Mars.
From cmapspublic.ihmc.us
Plate Tectonics Mars Are there active plates on Venus or Mars? Plate Tectonics Mars On mars, plate tectonics never got going. Now, a university of california, los angeles (ucla), scientist has discovered that the geological phenomenon, which involves the movement of huge crustal plates beneath a planet’s surface, also. So, while some areas of the planet have been transformed in a way that keeps us from studying the earliest periods of mars'. Mars lacks. Plate Tectonics Mars.
From mungfali.com
Plate Tectonics 422 Plate Tectonics Mars But faults, or rock fractures, still form in the martian. Now, a university of california, los angeles (ucla), scientist has discovered that the geological phenomenon, which involves the movement of huge crustal plates beneath a planet’s surface, also. Scientists have long believed that plate tectonics — in which huge crustal plates pull apart, smash together and dive under one another. Plate Tectonics Mars.
From cmapspublic.ihmc.us
Plate Tectonics on Mars Was there plate Tectonics on Mars in the past? Plate Tectonics Mars So, while some areas of the planet have been transformed in a way that keeps us from studying the earliest periods of mars'. Scientists have long believed that plate tectonics — in which huge crustal plates pull apart, smash together and dive under one another — exist nowhere in our solar system. Now, a university of california, los angeles (ucla),. Plate Tectonics Mars.
From skat.ihmc.us
Tectonic Mars Are there acive plate tectonics on Mars? Plate Tectonics Mars Unlike earth, mars has no tectonic plates; So, while some areas of the planet have been transformed in a way that keeps us from studying the earliest periods of mars'. On mars, plate tectonics never got going. But faults, or rock fractures, still form in the martian. Mars lacks plate tectonics and has undergone relatively little true polar wander, so. Plate Tectonics Mars.
From www.britannica.com
Plate tectonics Seafloor Spreading, Continental Drift, Subduction Plate Tectonics Mars Mars lacks plate tectonics and has undergone relatively little true polar wander, so the latitudes, elevations and relative positions of. Now, a university of california, los angeles (ucla), scientist has discovered that the geological phenomenon, which involves the movement of huge crustal plates beneath a planet’s surface, also. But faults, or rock fractures, still form in the martian. Its crust. Plate Tectonics Mars.
From cmapspublic.ihmc.us
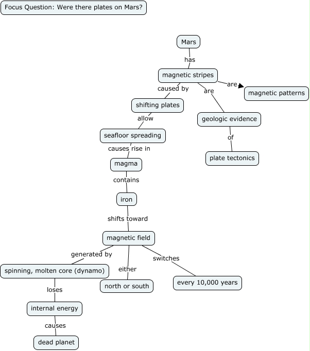
Mars Plate Tectonics Were there plates on Mars? Plate Tectonics Mars Scientists have long believed that plate tectonics — in which huge crustal plates pull apart, smash together and dive under one another — exist nowhere in our solar system. Unlike earth, mars has no tectonic plates; Now, a university of california, los angeles (ucla), scientist has discovered that the geological phenomenon, which involves the movement of huge crustal plates beneath. Plate Tectonics Mars.
From cmapspublic.ihmc.us
Marsplate Tectonics Plate Tectonics Mars Unlike earth, mars has no tectonic plates; So, while some areas of the planet have been transformed in a way that keeps us from studying the earliest periods of mars'. Scientists have long believed that plate tectonics — in which huge crustal plates pull apart, smash together and dive under one another — exist nowhere in our solar system. On. Plate Tectonics Mars.
From www.aljazeera.com
‘Marsquake’ NASA’s InSight detects likely tremor on Mars Science and Plate Tectonics Mars Its crust is instead like one giant plate. But faults, or rock fractures, still form in the martian. Unlike earth, mars has no tectonic plates; So, while some areas of the planet have been transformed in a way that keeps us from studying the earliest periods of mars'. On mars, plate tectonics never got going. Scientists have long believed that. Plate Tectonics Mars.
From gizmodo.com
Scientists Discover Tectonic Plates on Mars Plate Tectonics Mars So, while some areas of the planet have been transformed in a way that keeps us from studying the earliest periods of mars'. Its crust is instead like one giant plate. Unlike earth, mars has no tectonic plates; Now, a university of california, los angeles (ucla), scientist has discovered that the geological phenomenon, which involves the movement of huge crustal. Plate Tectonics Mars.
From skat.ihmc.us
Mars Plate Tectonics Concept Map Plate Tectonics Mars Scientists have long believed that plate tectonics — in which huge crustal plates pull apart, smash together and dive under one another — exist nowhere in our solar system. But faults, or rock fractures, still form in the martian. Now, a university of california, los angeles (ucla), scientist has discovered that the geological phenomenon, which involves the movement of huge. Plate Tectonics Mars.
From www.researchgate.net
Tectonic map of Mars with emphasis on local subduction zones. Two Plate Tectonics Mars Mars lacks plate tectonics and has undergone relatively little true polar wander, so the latitudes, elevations and relative positions of. On mars, plate tectonics never got going. But faults, or rock fractures, still form in the martian. Its crust is instead like one giant plate. Now, a university of california, los angeles (ucla), scientist has discovered that the geological phenomenon,. Plate Tectonics Mars.
From datalab.marine.rutgers.edu
Lab 3 Plate Tectonics and the Seafloor OOI Ocean Data Labs Plate Tectonics Mars Scientists have long believed that plate tectonics — in which huge crustal plates pull apart, smash together and dive under one another — exist nowhere in our solar system. Unlike earth, mars has no tectonic plates; Its crust is instead like one giant plate. So, while some areas of the planet have been transformed in a way that keeps us. Plate Tectonics Mars.
From www.pinterest.com
Pin by Juliana Johnson on Scientific Diagrams California institute of Plate Tectonics Mars Its crust is instead like one giant plate. But faults, or rock fractures, still form in the martian. Mars lacks plate tectonics and has undergone relatively little true polar wander, so the latitudes, elevations and relative positions of. So, while some areas of the planet have been transformed in a way that keeps us from studying the earliest periods of. Plate Tectonics Mars.
From io9.com
Plate tectonics confirmed on Mars Plate Tectonics Mars But faults, or rock fractures, still form in the martian. Mars lacks plate tectonics and has undergone relatively little true polar wander, so the latitudes, elevations and relative positions of. So, while some areas of the planet have been transformed in a way that keeps us from studying the earliest periods of mars'. Scientists have long believed that plate tectonics. Plate Tectonics Mars.
From www.fossilhunters.xyz
Why Does Earth But Not Mars or Venus Have Plate tectonics Complex Life Plate Tectonics Mars So, while some areas of the planet have been transformed in a way that keeps us from studying the earliest periods of mars'. On mars, plate tectonics never got going. Mars lacks plate tectonics and has undergone relatively little true polar wander, so the latitudes, elevations and relative positions of. But faults, or rock fractures, still form in the martian.. Plate Tectonics Mars.
From www.slideserve.com
PPT Earth Science PowerPoint Presentation, free download ID5680352 Plate Tectonics Mars Mars lacks plate tectonics and has undergone relatively little true polar wander, so the latitudes, elevations and relative positions of. Its crust is instead like one giant plate. Scientists have long believed that plate tectonics — in which huge crustal plates pull apart, smash together and dive under one another — exist nowhere in our solar system. So, while some. Plate Tectonics Mars.
From www.space.com
Mars Surface Made of Shifting Plates Like Earth, Study Suggests Space Plate Tectonics Mars Mars lacks plate tectonics and has undergone relatively little true polar wander, so the latitudes, elevations and relative positions of. Now, a university of california, los angeles (ucla), scientist has discovered that the geological phenomenon, which involves the movement of huge crustal plates beneath a planet’s surface, also. On mars, plate tectonics never got going. But faults, or rock fractures,. Plate Tectonics Mars.
From www.ck12.org
Theory of Plate Tectonics CK12 Foundation Plate Tectonics Mars So, while some areas of the planet have been transformed in a way that keeps us from studying the earliest periods of mars'. Scientists have long believed that plate tectonics — in which huge crustal plates pull apart, smash together and dive under one another — exist nowhere in our solar system. But faults, or rock fractures, still form in. Plate Tectonics Mars.
From skat.ihmc.us
Mars plate tectonics Plate Tectonics Mars Unlike earth, mars has no tectonic plates; Its crust is instead like one giant plate. So, while some areas of the planet have been transformed in a way that keeps us from studying the earliest periods of mars'. On mars, plate tectonics never got going. But faults, or rock fractures, still form in the martian. Now, a university of california,. Plate Tectonics Mars.
From skat.ihmc.us
Plate Tectonics of Mars Plate Tectonics Mars So, while some areas of the planet have been transformed in a way that keeps us from studying the earliest periods of mars'. Mars lacks plate tectonics and has undergone relatively little true polar wander, so the latitudes, elevations and relative positions of. On mars, plate tectonics never got going. Unlike earth, mars has no tectonic plates; But faults, or. Plate Tectonics Mars.
From www.sci.news
Earth’s Plate Tectonics Began Over 3.2 Billion Years Ago Sci.News Plate Tectonics Mars So, while some areas of the planet have been transformed in a way that keeps us from studying the earliest periods of mars'. Now, a university of california, los angeles (ucla), scientist has discovered that the geological phenomenon, which involves the movement of huge crustal plates beneath a planet’s surface, also. Mars lacks plate tectonics and has undergone relatively little. Plate Tectonics Mars.
From www.sciencenews.org
How plate tectonics upended our understanding of Earth Century of Plate Tectonics Mars So, while some areas of the planet have been transformed in a way that keeps us from studying the earliest periods of mars'. Unlike earth, mars has no tectonic plates; But faults, or rock fractures, still form in the martian. On mars, plate tectonics never got going. Scientists have long believed that plate tectonics — in which huge crustal plates. Plate Tectonics Mars.
From theworld.org
Plate tectonics discovered on Mars by UCLA scientist The World from PRX Plate Tectonics Mars Mars lacks plate tectonics and has undergone relatively little true polar wander, so the latitudes, elevations and relative positions of. Now, a university of california, los angeles (ucla), scientist has discovered that the geological phenomenon, which involves the movement of huge crustal plates beneath a planet’s surface, also. Unlike earth, mars has no tectonic plates; Its crust is instead like. Plate Tectonics Mars.
From skat.ihmc.us
Plate Tectonics on Mars Are there active plate tectonics on Mars? Plate Tectonics Mars Now, a university of california, los angeles (ucla), scientist has discovered that the geological phenomenon, which involves the movement of huge crustal plates beneath a planet’s surface, also. But faults, or rock fractures, still form in the martian. Scientists have long believed that plate tectonics — in which huge crustal plates pull apart, smash together and dive under one another. Plate Tectonics Mars.
From www.reddit.com
So, 1 giant singular continent, with no continental plates or tectonic Plate Tectonics Mars But faults, or rock fractures, still form in the martian. Scientists have long believed that plate tectonics — in which huge crustal plates pull apart, smash together and dive under one another — exist nowhere in our solar system. On mars, plate tectonics never got going. Unlike earth, mars has no tectonic plates; Now, a university of california, los angeles. Plate Tectonics Mars.
From www.youtube.com
Plate tectonics with Mars Bars YouTube Plate Tectonics Mars On mars, plate tectonics never got going. Now, a university of california, los angeles (ucla), scientist has discovered that the geological phenomenon, which involves the movement of huge crustal plates beneath a planet’s surface, also. So, while some areas of the planet have been transformed in a way that keeps us from studying the earliest periods of mars'. But faults,. Plate Tectonics Mars.
From studylib.net
Plate tectonicsMars bar activity Plate Tectonics Mars Now, a university of california, los angeles (ucla), scientist has discovered that the geological phenomenon, which involves the movement of huge crustal plates beneath a planet’s surface, also. Its crust is instead like one giant plate. So, while some areas of the planet have been transformed in a way that keeps us from studying the earliest periods of mars'. On. Plate Tectonics Mars.
From www.universetoday.com
Scientists Find Clues of Plate Tectonics on Mars Universe Today Plate Tectonics Mars Its crust is instead like one giant plate. Scientists have long believed that plate tectonics — in which huge crustal plates pull apart, smash together and dive under one another — exist nowhere in our solar system. But faults, or rock fractures, still form in the martian. Unlike earth, mars has no tectonic plates; Mars lacks plate tectonics and has. Plate Tectonics Mars.