Tourism Promotion Fund . The fund was established to provide financial support to the. Tourism promotion fund is a government fund that supports tourism development, promotion and branding in kenya. To streamline dmos, support the tourism sector and drive more local investment, dcms will provide £4 million over the next three years to fund a new accreditation scheme, developed. Tourism promotion fund (tpf) is mandated to provide funds to support development, promotion and branding of tourism sector in kenya. It offers funds to tourism. The tourism recovery plan sets out the role that the uk government will play in assisting and accelerating the tourism sector's recovery. 267 likes · 3 talking about this · 4 were here. A tourism implementing agency shall be eligible to apply for funding from the fund if— (a) in the case of a state.
from www.tpf.go.ke
267 likes · 3 talking about this · 4 were here. Tourism promotion fund (tpf) is mandated to provide funds to support development, promotion and branding of tourism sector in kenya. A tourism implementing agency shall be eligible to apply for funding from the fund if— (a) in the case of a state. To streamline dmos, support the tourism sector and drive more local investment, dcms will provide £4 million over the next three years to fund a new accreditation scheme, developed. The tourism recovery plan sets out the role that the uk government will play in assisting and accelerating the tourism sector's recovery. The fund was established to provide financial support to the. Tourism promotion fund is a government fund that supports tourism development, promotion and branding in kenya. It offers funds to tourism.
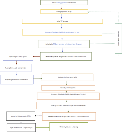
2. Funding process Tourism Promotion Fund
Tourism Promotion Fund A tourism implementing agency shall be eligible to apply for funding from the fund if— (a) in the case of a state. Tourism promotion fund (tpf) is mandated to provide funds to support development, promotion and branding of tourism sector in kenya. The tourism recovery plan sets out the role that the uk government will play in assisting and accelerating the tourism sector's recovery. 267 likes · 3 talking about this · 4 were here. To streamline dmos, support the tourism sector and drive more local investment, dcms will provide £4 million over the next three years to fund a new accreditation scheme, developed. A tourism implementing agency shall be eligible to apply for funding from the fund if— (a) in the case of a state. Tourism promotion fund is a government fund that supports tourism development, promotion and branding in kenya. It offers funds to tourism. The fund was established to provide financial support to the.
From www.slideserve.com
PPT DOMESTIC TOURISM PROMOTION FUND PowerPoint Presentation, free Tourism Promotion Fund Tourism promotion fund is a government fund that supports tourism development, promotion and branding in kenya. To streamline dmos, support the tourism sector and drive more local investment, dcms will provide £4 million over the next three years to fund a new accreditation scheme, developed. Tourism promotion fund (tpf) is mandated to provide funds to support development, promotion and branding. Tourism Promotion Fund.
From www.tpf.go.ke
Home Tourism Promotion Fund Tourism Promotion Fund Tourism promotion fund (tpf) is mandated to provide funds to support development, promotion and branding of tourism sector in kenya. A tourism implementing agency shall be eligible to apply for funding from the fund if— (a) in the case of a state. The fund was established to provide financial support to the. It offers funds to tourism. To streamline dmos,. Tourism Promotion Fund.
From baodanang.vn
Tourism stimulus programme 2020 launched in the city Da Nang Today Tourism Promotion Fund 267 likes · 3 talking about this · 4 were here. To streamline dmos, support the tourism sector and drive more local investment, dcms will provide £4 million over the next three years to fund a new accreditation scheme, developed. The fund was established to provide financial support to the. The tourism recovery plan sets out the role that the. Tourism Promotion Fund.
From www.slideserve.com
PPT DOMESTIC TOURISM PROMOTION FUND PowerPoint Presentation, free Tourism Promotion Fund Tourism promotion fund is a government fund that supports tourism development, promotion and branding in kenya. The tourism recovery plan sets out the role that the uk government will play in assisting and accelerating the tourism sector's recovery. Tourism promotion fund (tpf) is mandated to provide funds to support development, promotion and branding of tourism sector in kenya. A tourism. Tourism Promotion Fund.
From www.slideserve.com
PPT DOMESTIC TOURISM PROMOTION FUND PowerPoint Presentation, free Tourism Promotion Fund The tourism recovery plan sets out the role that the uk government will play in assisting and accelerating the tourism sector's recovery. 267 likes · 3 talking about this · 4 were here. The fund was established to provide financial support to the. Tourism promotion fund (tpf) is mandated to provide funds to support development, promotion and branding of tourism. Tourism Promotion Fund.
From ynygrowthhub.com
Tourism Business Booster Marketing Planning 2024 Y&NY Growth Hub Tourism Promotion Fund 267 likes · 3 talking about this · 4 were here. It offers funds to tourism. To streamline dmos, support the tourism sector and drive more local investment, dcms will provide £4 million over the next three years to fund a new accreditation scheme, developed. Tourism promotion fund is a government fund that supports tourism development, promotion and branding in. Tourism Promotion Fund.
From www.tpf.go.ke
Service Charter Tourism Promotion Fund Tourism Promotion Fund Tourism promotion fund is a government fund that supports tourism development, promotion and branding in kenya. The fund was established to provide financial support to the. To streamline dmos, support the tourism sector and drive more local investment, dcms will provide £4 million over the next three years to fund a new accreditation scheme, developed. Tourism promotion fund (tpf) is. Tourism Promotion Fund.
From www.tpf.go.ke
Hon.Penina Malonza Tourism Promotion Fund Tourism Promotion Fund 267 likes · 3 talking about this · 4 were here. Tourism promotion fund (tpf) is mandated to provide funds to support development, promotion and branding of tourism sector in kenya. The tourism recovery plan sets out the role that the uk government will play in assisting and accelerating the tourism sector's recovery. The fund was established to provide financial. Tourism Promotion Fund.
From www.tpf.go.ke
Home Tourism Promotion Fund Tourism Promotion Fund Tourism promotion fund is a government fund that supports tourism development, promotion and branding in kenya. It offers funds to tourism. 267 likes · 3 talking about this · 4 were here. A tourism implementing agency shall be eligible to apply for funding from the fund if— (a) in the case of a state. The fund was established to provide. Tourism Promotion Fund.
From www.theborneopost.com
Gamelan Malaysia fund for tourism promotion Tourism Promotion Fund Tourism promotion fund (tpf) is mandated to provide funds to support development, promotion and branding of tourism sector in kenya. Tourism promotion fund is a government fund that supports tourism development, promotion and branding in kenya. A tourism implementing agency shall be eligible to apply for funding from the fund if— (a) in the case of a state. The fund. Tourism Promotion Fund.
From www.tpf.go.ke
Home Tourism Promotion Fund Tourism Promotion Fund To streamline dmos, support the tourism sector and drive more local investment, dcms will provide £4 million over the next three years to fund a new accreditation scheme, developed. The fund was established to provide financial support to the. Tourism promotion fund is a government fund that supports tourism development, promotion and branding in kenya. A tourism implementing agency shall. Tourism Promotion Fund.
From www.tpf.go.ke
Home Tourism Promotion Fund Tourism Promotion Fund A tourism implementing agency shall be eligible to apply for funding from the fund if— (a) in the case of a state. It offers funds to tourism. The fund was established to provide financial support to the. To streamline dmos, support the tourism sector and drive more local investment, dcms will provide £4 million over the next three years to. Tourism Promotion Fund.
From www.slideserve.com
PPT DOMESTIC TOURISM PROMOTION FUND PowerPoint Presentation, free Tourism Promotion Fund 267 likes · 3 talking about this · 4 were here. Tourism promotion fund (tpf) is mandated to provide funds to support development, promotion and branding of tourism sector in kenya. To streamline dmos, support the tourism sector and drive more local investment, dcms will provide £4 million over the next three years to fund a new accreditation scheme, developed.. Tourism Promotion Fund.
From www.tpf.go.ke
Organogram Tourism Promotion Fund Tourism Promotion Fund 267 likes · 3 talking about this · 4 were here. To streamline dmos, support the tourism sector and drive more local investment, dcms will provide £4 million over the next three years to fund a new accreditation scheme, developed. The tourism recovery plan sets out the role that the uk government will play in assisting and accelerating the tourism. Tourism Promotion Fund.
From studylib.net
tourism promotion City of Anacortes Tourism Promotion Fund Tourism promotion fund is a government fund that supports tourism development, promotion and branding in kenya. The tourism recovery plan sets out the role that the uk government will play in assisting and accelerating the tourism sector's recovery. It offers funds to tourism. Tourism promotion fund (tpf) is mandated to provide funds to support development, promotion and branding of tourism. Tourism Promotion Fund.
From www.tourism.gov.za
Tourism Relief Fund open for applications Tourism Promotion Fund It offers funds to tourism. 267 likes · 3 talking about this · 4 were here. To streamline dmos, support the tourism sector and drive more local investment, dcms will provide £4 million over the next three years to fund a new accreditation scheme, developed. Tourism promotion fund is a government fund that supports tourism development, promotion and branding in. Tourism Promotion Fund.
From www.slideserve.com
PPT TOURISM PROMOTIONS BOARD PowerPoint Presentation, free download Tourism Promotion Fund Tourism promotion fund (tpf) is mandated to provide funds to support development, promotion and branding of tourism sector in kenya. Tourism promotion fund is a government fund that supports tourism development, promotion and branding in kenya. To streamline dmos, support the tourism sector and drive more local investment, dcms will provide £4 million over the next three years to fund. Tourism Promotion Fund.
From www.freepik.com
Premium PSD Travel and tourism promotion with social media post Tourism Promotion Fund To streamline dmos, support the tourism sector and drive more local investment, dcms will provide £4 million over the next three years to fund a new accreditation scheme, developed. Tourism promotion fund is a government fund that supports tourism development, promotion and branding in kenya. 267 likes · 3 talking about this · 4 were here. A tourism implementing agency. Tourism Promotion Fund.
From www.slideserve.com
PPT DOMESTIC TOURISM PROMOTION FUND PowerPoint Presentation, free Tourism Promotion Fund Tourism promotion fund is a government fund that supports tourism development, promotion and branding in kenya. 267 likes · 3 talking about this · 4 were here. Tourism promotion fund (tpf) is mandated to provide funds to support development, promotion and branding of tourism sector in kenya. The tourism recovery plan sets out the role that the uk government will. Tourism Promotion Fund.
From mexiconewsdaily.com
Government plans tourism promotion fund of 50 million pesos Tourism Promotion Fund The fund was established to provide financial support to the. It offers funds to tourism. The tourism recovery plan sets out the role that the uk government will play in assisting and accelerating the tourism sector's recovery. 267 likes · 3 talking about this · 4 were here. Tourism promotion fund (tpf) is mandated to provide funds to support development,. Tourism Promotion Fund.
From www.slideserve.com
PPT DOMESTIC TOURISM PROMOTION FUND PowerPoint Presentation, free Tourism Promotion Fund 267 likes · 3 talking about this · 4 were here. Tourism promotion fund (tpf) is mandated to provide funds to support development, promotion and branding of tourism sector in kenya. To streamline dmos, support the tourism sector and drive more local investment, dcms will provide £4 million over the next three years to fund a new accreditation scheme, developed.. Tourism Promotion Fund.
From www.tpf.go.ke
2. Funding process Tourism Promotion Fund Tourism Promotion Fund The fund was established to provide financial support to the. To streamline dmos, support the tourism sector and drive more local investment, dcms will provide £4 million over the next three years to fund a new accreditation scheme, developed. The tourism recovery plan sets out the role that the uk government will play in assisting and accelerating the tourism sector's. Tourism Promotion Fund.
From www.tourismfund.go.ke
Who we are Tourism Fund Tourism Promotion Fund Tourism promotion fund is a government fund that supports tourism development, promotion and branding in kenya. Tourism promotion fund (tpf) is mandated to provide funds to support development, promotion and branding of tourism sector in kenya. 267 likes · 3 talking about this · 4 were here. The tourism recovery plan sets out the role that the uk government will. Tourism Promotion Fund.
From www.aad.kmitl.ac.th
กองทุนเพื่อส่งเสริมการท่องเที่ยวไทย (Thailand’s Tourism Promotion Fund Tourism Promotion Fund The tourism recovery plan sets out the role that the uk government will play in assisting and accelerating the tourism sector's recovery. Tourism promotion fund is a government fund that supports tourism development, promotion and branding in kenya. To streamline dmos, support the tourism sector and drive more local investment, dcms will provide £4 million over the next three years. Tourism Promotion Fund.
From www.tpf.go.ke
Home Tourism Promotion Fund Tourism Promotion Fund It offers funds to tourism. Tourism promotion fund is a government fund that supports tourism development, promotion and branding in kenya. To streamline dmos, support the tourism sector and drive more local investment, dcms will provide £4 million over the next three years to fund a new accreditation scheme, developed. A tourism implementing agency shall be eligible to apply for. Tourism Promotion Fund.
From greatplacetowork.me
Tourism Development Fund (TDF) Great Place to Work Tourism Promotion Fund To streamline dmos, support the tourism sector and drive more local investment, dcms will provide £4 million over the next three years to fund a new accreditation scheme, developed. Tourism promotion fund is a government fund that supports tourism development, promotion and branding in kenya. The fund was established to provide financial support to the. A tourism implementing agency shall. Tourism Promotion Fund.
From www.tpf.go.ke
Home Tourism Promotion Fund Tourism Promotion Fund Tourism promotion fund (tpf) is mandated to provide funds to support development, promotion and branding of tourism sector in kenya. It offers funds to tourism. 267 likes · 3 talking about this · 4 were here. To streamline dmos, support the tourism sector and drive more local investment, dcms will provide £4 million over the next three years to fund. Tourism Promotion Fund.
From www.slideserve.com
PPT TOURISM PROMOTIONS BOARD PowerPoint Presentation, free download Tourism Promotion Fund Tourism promotion fund (tpf) is mandated to provide funds to support development, promotion and branding of tourism sector in kenya. To streamline dmos, support the tourism sector and drive more local investment, dcms will provide £4 million over the next three years to fund a new accreditation scheme, developed. Tourism promotion fund is a government fund that supports tourism development,. Tourism Promotion Fund.
From baodanang.vn
Logo of Da Nang Tourism Development Fund released Da Nang Today Tourism Promotion Fund Tourism promotion fund is a government fund that supports tourism development, promotion and branding in kenya. 267 likes · 3 talking about this · 4 were here. A tourism implementing agency shall be eligible to apply for funding from the fund if— (a) in the case of a state. Tourism promotion fund (tpf) is mandated to provide funds to support. Tourism Promotion Fund.
From www.tpf.go.ke
Home Tourism Promotion Fund Tourism Promotion Fund The tourism recovery plan sets out the role that the uk government will play in assisting and accelerating the tourism sector's recovery. A tourism implementing agency shall be eligible to apply for funding from the fund if— (a) in the case of a state. To streamline dmos, support the tourism sector and drive more local investment, dcms will provide £4. Tourism Promotion Fund.
From www.tpf.go.ke
Home Tourism Promotion Fund Tourism Promotion Fund A tourism implementing agency shall be eligible to apply for funding from the fund if— (a) in the case of a state. Tourism promotion fund (tpf) is mandated to provide funds to support development, promotion and branding of tourism sector in kenya. 267 likes · 3 talking about this · 4 were here. The tourism recovery plan sets out the. Tourism Promotion Fund.
From www.easypromosapp.com
Tourism Marketing Examples Tourism Promotion Fund Tourism promotion fund is a government fund that supports tourism development, promotion and branding in kenya. To streamline dmos, support the tourism sector and drive more local investment, dcms will provide £4 million over the next three years to fund a new accreditation scheme, developed. The fund was established to provide financial support to the. A tourism implementing agency shall. Tourism Promotion Fund.
From tnt.abante.com.ph
P1.26B tourism promotion fund gamitin para targetin turistang pupunta Tourism Promotion Fund Tourism promotion fund is a government fund that supports tourism development, promotion and branding in kenya. The tourism recovery plan sets out the role that the uk government will play in assisting and accelerating the tourism sector's recovery. To streamline dmos, support the tourism sector and drive more local investment, dcms will provide £4 million over the next three years. Tourism Promotion Fund.
From www.slideserve.com
PPT DOMESTIC TOURISM PROMOTION FUND PowerPoint Presentation, free Tourism Promotion Fund The tourism recovery plan sets out the role that the uk government will play in assisting and accelerating the tourism sector's recovery. A tourism implementing agency shall be eligible to apply for funding from the fund if— (a) in the case of a state. It offers funds to tourism. To streamline dmos, support the tourism sector and drive more local. Tourism Promotion Fund.
From www.slideserve.com
PPT DOMESTIC TOURISM PROMOTION FUND PowerPoint Presentation, free Tourism Promotion Fund A tourism implementing agency shall be eligible to apply for funding from the fund if— (a) in the case of a state. Tourism promotion fund is a government fund that supports tourism development, promotion and branding in kenya. The fund was established to provide financial support to the. 267 likes · 3 talking about this · 4 were here. It. Tourism Promotion Fund.