Javafx Nested Table . In this chapter, you learn how to perform basic operations with tables in javafx applications, such as adding a table, populating the table. Support for multiple column sorting by clicking the column. It’s possible that you’ll have a situation where you really need the components of productid to be properties themselves. With javafx table view we can easily create nested column. Tablecolumn citycol = new tablecolumn(city);. It is possible to create a table that contains other subtables in javafx like in the picture? Creating nested columns of tableview. This is common when a single entity has multiple. In this chapter, you learn how to perform basic operations with tables in javafx applications, such as adding a table, populating the table with data, and editing table rows. The program in the photo is written in. Different resizing policies to dictate what happens when the user resizes columns. Suppose we want to add two sub columns to the address column.
from www.hotzxgirl.com
Support for multiple column sorting by clicking the column. Creating nested columns of tableview. In this chapter, you learn how to perform basic operations with tables in javafx applications, such as adding a table, populating the table with data, and editing table rows. It is possible to create a table that contains other subtables in javafx like in the picture? Suppose we want to add two sub columns to the address column. It’s possible that you’ll have a situation where you really need the components of productid to be properties themselves. In this chapter, you learn how to perform basic operations with tables in javafx applications, such as adding a table, populating the table. The program in the photo is written in. This is common when a single entity has multiple. Different resizing policies to dictate what happens when the user resizes columns.
Java How To Work With Javafx Tableview With Custom Table Cell Using Hot Sex Picture
Javafx Nested Table The program in the photo is written in. Creating nested columns of tableview. Tablecolumn citycol = new tablecolumn(city);. The program in the photo is written in. With javafx table view we can easily create nested column. Suppose we want to add two sub columns to the address column. In this chapter, you learn how to perform basic operations with tables in javafx applications, such as adding a table, populating the table. It’s possible that you’ll have a situation where you really need the components of productid to be properties themselves. Different resizing policies to dictate what happens when the user resizes columns. This is common when a single entity has multiple. It is possible to create a table that contains other subtables in javafx like in the picture? Support for multiple column sorting by clicking the column. In this chapter, you learn how to perform basic operations with tables in javafx applications, such as adding a table, populating the table with data, and editing table rows.
From www.scaler.com
How to Create Nested Table HTML? Scaler Topics Javafx Nested Table It’s possible that you’ll have a situation where you really need the components of productid to be properties themselves. It is possible to create a table that contains other subtables in javafx like in the picture? Creating nested columns of tableview. The program in the photo is written in. Different resizing policies to dictate what happens when the user resizes. Javafx Nested Table.
From dribbble.com
Nested Data Table by Jon Moore on Dribbble Javafx Nested Table With javafx table view we can easily create nested column. The program in the photo is written in. Creating nested columns of tableview. Support for multiple column sorting by clicking the column. In this chapter, you learn how to perform basic operations with tables in javafx applications, such as adding a table, populating the table. It is possible to create. Javafx Nested Table.
From datatables.net
Nested Tables design doesn't work on print button. — DataTables forums Javafx Nested Table Support for multiple column sorting by clicking the column. In this chapter, you learn how to perform basic operations with tables in javafx applications, such as adding a table, populating the table. The program in the photo is written in. With javafx table view we can easily create nested column. Different resizing policies to dictate what happens when the user. Javafx Nested Table.
From courses.bekwam.net
Bekwam Courses Beginning JavaFX TableView in Kotlin Javafx Nested Table In this chapter, you learn how to perform basic operations with tables in javafx applications, such as adding a table, populating the table. Different resizing policies to dictate what happens when the user resizes columns. It is possible to create a table that contains other subtables in javafx like in the picture? Suppose we want to add two sub columns. Javafx Nested Table.
From community.coda.io
Nested tables Display the most recent Coda Maker Community Javafx Nested Table The program in the photo is written in. Suppose we want to add two sub columns to the address column. Creating nested columns of tableview. Tablecolumn citycol = new tablecolumn(city);. In this chapter, you learn how to perform basic operations with tables in javafx applications, such as adding a table, populating the table. This is common when a single entity. Javafx Nested Table.
From stackoverflow.com
java Binding two tableviews together but due to content row heights are different that causes Javafx Nested Table It is possible to create a table that contains other subtables in javafx like in the picture? The program in the photo is written in. It’s possible that you’ll have a situation where you really need the components of productid to be properties themselves. In this chapter, you learn how to perform basic operations with tables in javafx applications, such. Javafx Nested Table.
From stackoverflow.com
java Better practice for custom rows and cells in a tableview JavaFX Stack Overflow Javafx Nested Table With javafx table view we can easily create nested column. The program in the photo is written in. Tablecolumn citycol = new tablecolumn(city);. It is possible to create a table that contains other subtables in javafx like in the picture? Different resizing policies to dictate what happens when the user resizes columns. Creating nested columns of tableview. It’s possible that. Javafx Nested Table.
From stackoverflow.com
JavaFX TableView open detail information between rows on click Stack Overflow Javafx Nested Table Creating nested columns of tableview. In this chapter, you learn how to perform basic operations with tables in javafx applications, such as adding a table, populating the table with data, and editing table rows. Suppose we want to add two sub columns to the address column. Different resizing policies to dictate what happens when the user resizes columns. It is. Javafx Nested Table.
From www.java2s.com
Nested Tables Demo Table Nested « PDF RTF « Java Javafx Nested Table With javafx table view we can easily create nested column. In this chapter, you learn how to perform basic operations with tables in javafx applications, such as adding a table, populating the table. Tablecolumn citycol = new tablecolumn(city);. Different resizing policies to dictate what happens when the user resizes columns. Creating nested columns of tableview. This is common when a. Javafx Nested Table.
From stackoverflow.com
java JavaFX Nested TableView Spacing Stack Overflow Javafx Nested Table Creating nested columns of tableview. Suppose we want to add two sub columns to the address column. It is possible to create a table that contains other subtables in javafx like in the picture? It’s possible that you’ll have a situation where you really need the components of productid to be properties themselves. Support for multiple column sorting by clicking. Javafx Nested Table.
From kita-note.com
【JavaFX】棒グラフを作成・表示する方法(BarChart) kitanote Javafx Nested Table Tablecolumn citycol = new tablecolumn(city);. In this chapter, you learn how to perform basic operations with tables in javafx applications, such as adding a table, populating the table. It is possible to create a table that contains other subtables in javafx like in the picture? Different resizing policies to dictate what happens when the user resizes columns. It’s possible that. Javafx Nested Table.
From stackoverflow.com
JavaFX tableview fill the values in nested columns which are created dynamically Stack Overflow Javafx Nested Table With javafx table view we can easily create nested column. It’s possible that you’ll have a situation where you really need the components of productid to be properties themselves. In this chapter, you learn how to perform basic operations with tables in javafx applications, such as adding a table, populating the table with data, and editing table rows. In this. Javafx Nested Table.
From brokeasshome.com
Nested Table Example Javafx Nested Table Different resizing policies to dictate what happens when the user resizes columns. Tablecolumn citycol = new tablecolumn(city);. With javafx table view we can easily create nested column. Creating nested columns of tableview. In this chapter, you learn how to perform basic operations with tables in javafx applications, such as adding a table, populating the table with data, and editing table. Javafx Nested Table.
From www.youtube.com
JavaFX Tutorial Tab Pane and nested FXML Files YouTube Javafx Nested Table In this chapter, you learn how to perform basic operations with tables in javafx applications, such as adding a table, populating the table with data, and editing table rows. It’s possible that you’ll have a situation where you really need the components of productid to be properties themselves. Suppose we want to add two sub columns to the address column.. Javafx Nested Table.
From www.reddit.com
Nested tables SQL Javafx Nested Table The program in the photo is written in. With javafx table view we can easily create nested column. This is common when a single entity has multiple. In this chapter, you learn how to perform basic operations with tables in javafx applications, such as adding a table, populating the table with data, and editing table rows. Creating nested columns of. Javafx Nested Table.
From stackoverflow.com
How to update JavaFX TableView if nested object binding changes? Stack Overflow Javafx Nested Table In this chapter, you learn how to perform basic operations with tables in javafx applications, such as adding a table, populating the table. Different resizing policies to dictate what happens when the user resizes columns. With javafx table view we can easily create nested column. This is common when a single entity has multiple. Support for multiple column sorting by. Javafx Nested Table.
From www.figma.com
Data table with nested rows Figma Javafx Nested Table Different resizing policies to dictate what happens when the user resizes columns. This is common when a single entity has multiple. With javafx table view we can easily create nested column. Creating nested columns of tableview. Suppose we want to add two sub columns to the address column. Tablecolumn citycol = new tablecolumn(city);. It’s possible that you’ll have a situation. Javafx Nested Table.
From mcleodmaidne62.blogspot.com
Javafx How to Change the Color Back and Forth Gridpane Using an Event, McLeod Maidne62 Javafx Nested Table Different resizing policies to dictate what happens when the user resizes columns. With javafx table view we can easily create nested column. In this chapter, you learn how to perform basic operations with tables in javafx applications, such as adding a table, populating the table. It’s possible that you’ll have a situation where you really need the components of productid. Javafx Nested Table.
From www.slideserve.com
PPT CS422 Principles of Database Systems ObjectOriented Features in DBMS PowerPoint Javafx Nested Table Suppose we want to add two sub columns to the address column. With javafx table view we can easily create nested column. It’s possible that you’ll have a situation where you really need the components of productid to be properties themselves. This is common when a single entity has multiple. Different resizing policies to dictate what happens when the user. Javafx Nested Table.
From stackoverflow.com
java JavaFX Nested TableView Spacing Stack Overflow Javafx Nested Table Support for multiple column sorting by clicking the column. In this chapter, you learn how to perform basic operations with tables in javafx applications, such as adding a table, populating the table. In this chapter, you learn how to perform basic operations with tables in javafx applications, such as adding a table, populating the table with data, and editing table. Javafx Nested Table.
From csveda.com
HTML Nested Table CSVeda Javafx Nested Table In this chapter, you learn how to perform basic operations with tables in javafx applications, such as adding a table, populating the table. The program in the photo is written in. Support for multiple column sorting by clicking the column. It’s possible that you’ll have a situation where you really need the components of productid to be properties themselves. Tablecolumn. Javafx Nested Table.
From stackoverflow.com
java Nested Paths to JavaFX TreeView Stack Overflow Javafx Nested Table With javafx table view we can easily create nested column. Creating nested columns of tableview. This is common when a single entity has multiple. Support for multiple column sorting by clicking the column. In this chapter, you learn how to perform basic operations with tables in javafx applications, such as adding a table, populating the table. In this chapter, you. Javafx Nested Table.
From www.youtube.com
JavaFX Hide Empty Rows From Tableview YouTube Javafx Nested Table Different resizing policies to dictate what happens when the user resizes columns. The program in the photo is written in. Suppose we want to add two sub columns to the address column. In this chapter, you learn how to perform basic operations with tables in javafx applications, such as adding a table, populating the table with data, and editing table. Javafx Nested Table.
From www.hotzxgirl.com
Java How To Work With Javafx Tableview With Custom Table Cell Using Hot Sex Picture Javafx Nested Table This is common when a single entity has multiple. Different resizing policies to dictate what happens when the user resizes columns. In this chapter, you learn how to perform basic operations with tables in javafx applications, such as adding a table, populating the table. The program in the photo is written in. It is possible to create a table that. Javafx Nested Table.
From www.youtube.com
TableView with Nested Column JavaFX YouTube Javafx Nested Table The program in the photo is written in. Different resizing policies to dictate what happens when the user resizes columns. It is possible to create a table that contains other subtables in javafx like in the picture? This is common when a single entity has multiple. Creating nested columns of tableview. Support for multiple column sorting by clicking the column.. Javafx Nested Table.
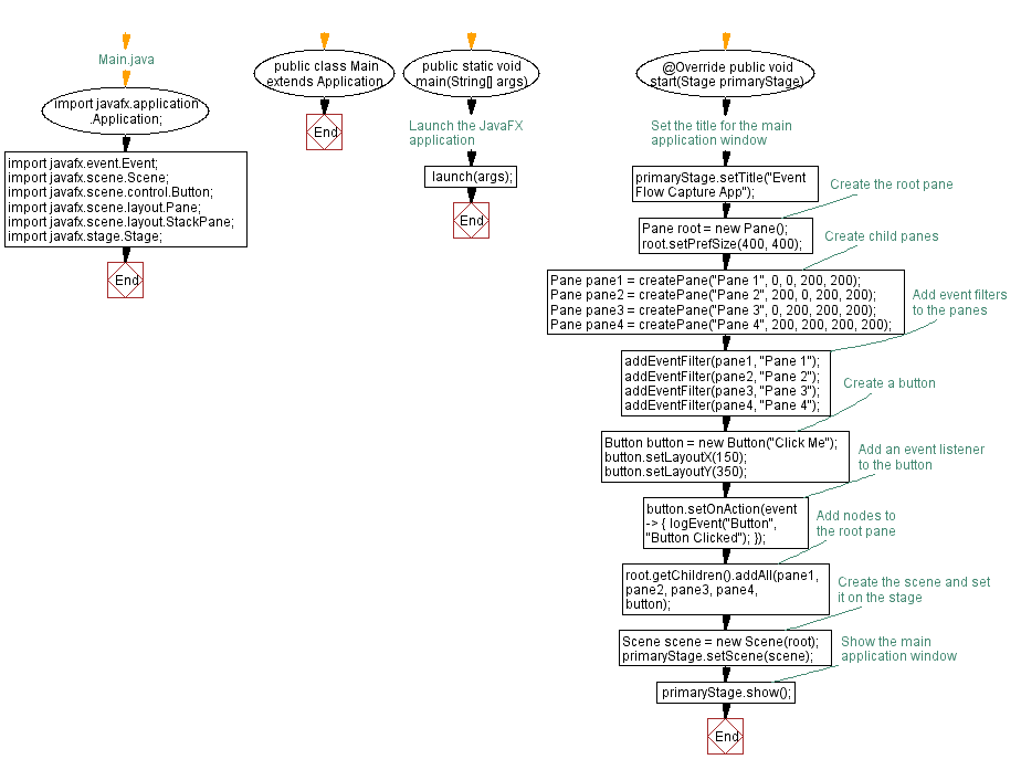
From www.w3resource.com
JavaFX event flow capture with nested panes Javafx Nested Table Different resizing policies to dictate what happens when the user resizes columns. Tablecolumn citycol = new tablecolumn(city);. Suppose we want to add two sub columns to the address column. It’s possible that you’ll have a situation where you really need the components of productid to be properties themselves. It is possible to create a table that contains other subtables in. Javafx Nested Table.
From www.java2s.com
Two Nested Tables Table Nested « PDF RTF « Java Javafx Nested Table Tablecolumn citycol = new tablecolumn(city);. In this chapter, you learn how to perform basic operations with tables in javafx applications, such as adding a table, populating the table. Different resizing policies to dictate what happens when the user resizes columns. Suppose we want to add two sub columns to the address column. It’s possible that you’ll have a situation where. Javafx Nested Table.
From fievus.blogspot.com
once again JavaFX TableView Nested TableColumn Javafx Nested Table This is common when a single entity has multiple. Different resizing policies to dictate what happens when the user resizes columns. In this chapter, you learn how to perform basic operations with tables in javafx applications, such as adding a table, populating the table with data, and editing table rows. Support for multiple column sorting by clicking the column. With. Javafx Nested Table.
From www.scaler.com
How to Create Nested Table HTML? Scaler Topics Javafx Nested Table The program in the photo is written in. Support for multiple column sorting by clicking the column. Tablecolumn citycol = new tablecolumn(city);. It’s possible that you’ll have a situation where you really need the components of productid to be properties themselves. Suppose we want to add two sub columns to the address column. This is common when a single entity. Javafx Nested Table.
From www.youtube.com
Adding TextField in tableView Cell TableView in JavaFX YouTube Javafx Nested Table It’s possible that you’ll have a situation where you really need the components of productid to be properties themselves. Different resizing policies to dictate what happens when the user resizes columns. It is possible to create a table that contains other subtables in javafx like in the picture? In this chapter, you learn how to perform basic operations with tables. Javafx Nested Table.
From www.p2html.com
Mastering Nested Tables in HTML A Comprehensive Guide P2HTML Javafx Nested Table Tablecolumn citycol = new tablecolumn(city);. In this chapter, you learn how to perform basic operations with tables in javafx applications, such as adding a table, populating the table. Creating nested columns of tableview. This is common when a single entity has multiple. It is possible to create a table that contains other subtables in javafx like in the picture? Support. Javafx Nested Table.
From www.slideserve.com
PPT Section 1 PowerPoint Presentation, free download ID1059036 Javafx Nested Table Suppose we want to add two sub columns to the address column. The program in the photo is written in. In this chapter, you learn how to perform basic operations with tables in javafx applications, such as adding a table, populating the table. It is possible to create a table that contains other subtables in javafx like in the picture?. Javafx Nested Table.
From fxexperience.com
Cell spanning in TableView JavaFX News, Demos and Insight // FX Experience Javafx Nested Table It is possible to create a table that contains other subtables in javafx like in the picture? The program in the photo is written in. It’s possible that you’ll have a situation where you really need the components of productid to be properties themselves. Different resizing policies to dictate what happens when the user resizes columns. Tablecolumn citycol = new. Javafx Nested Table.
From datatables.net
Nested Data table with Sorting feature without Onclick — DataTables forums Javafx Nested Table Creating nested columns of tableview. The program in the photo is written in. In this chapter, you learn how to perform basic operations with tables in javafx applications, such as adding a table, populating the table with data, and editing table rows. With javafx table view we can easily create nested column. Tablecolumn citycol = new tablecolumn(city);. This is common. Javafx Nested Table.
From www.youtube.com
17 Nested Table in PDF iText Java YouTube Javafx Nested Table With javafx table view we can easily create nested column. The program in the photo is written in. In this chapter, you learn how to perform basic operations with tables in javafx applications, such as adding a table, populating the table. Support for multiple column sorting by clicking the column. Different resizing policies to dictate what happens when the user. Javafx Nested Table.