Pulse Generator Design . In this project we will design and build a pulse generator using a ltc6992 from linear technology. It can be used during the design, development, or checkout of logic or microprocessor circuits. The pulse generator is used to create logic level signals that are needed to check out electronic projects. Voltage has been passed, the. I’ll cover each and every part of a pulse motor generator system and how to maximize its potential, as well as how difficult and costly it is to implement. What are we optimizing for? In this first part we will test the. It requires six integrated circuits and two transistors. This paper discusses a pulse generator implemented by cmos flipped on a glass substrate aiming at low power applications with low duty cycle. The generator is fairly easy to build and uses a straightforward design.
from www.youtube.com
This paper discusses a pulse generator implemented by cmos flipped on a glass substrate aiming at low power applications with low duty cycle. What are we optimizing for? It requires six integrated circuits and two transistors. The generator is fairly easy to build and uses a straightforward design. It can be used during the design, development, or checkout of logic or microprocessor circuits. The pulse generator is used to create logic level signals that are needed to check out electronic projects. Voltage has been passed, the. In this project we will design and build a pulse generator using a ltc6992 from linear technology. I’ll cover each and every part of a pulse motor generator system and how to maximize its potential, as well as how difficult and costly it is to implement. In this first part we will test the.
How To Make Pulse Generator Using IC555 YouTube
Pulse Generator Design What are we optimizing for? What are we optimizing for? Voltage has been passed, the. The pulse generator is used to create logic level signals that are needed to check out electronic projects. I’ll cover each and every part of a pulse motor generator system and how to maximize its potential, as well as how difficult and costly it is to implement. In this first part we will test the. In this project we will design and build a pulse generator using a ltc6992 from linear technology. It can be used during the design, development, or checkout of logic or microprocessor circuits. It requires six integrated circuits and two transistors. This paper discusses a pulse generator implemented by cmos flipped on a glass substrate aiming at low power applications with low duty cycle. The generator is fairly easy to build and uses a straightforward design.
From www.lambdasystem.pl
9520 series DELAY PULSE GENERATORS Optoelectronics Offer LAMBDA Pulse Generator Design This paper discusses a pulse generator implemented by cmos flipped on a glass substrate aiming at low power applications with low duty cycle. The generator is fairly easy to build and uses a straightforward design. I’ll cover each and every part of a pulse motor generator system and how to maximize its potential, as well as how difficult and costly. Pulse Generator Design.
From bugsandresistors.blogspot.com
Electronic projects and more Nanosecond pulse generator Pulse Generator Design In this first part we will test the. What are we optimizing for? The generator is fairly easy to build and uses a straightforward design. This paper discusses a pulse generator implemented by cmos flipped on a glass substrate aiming at low power applications with low duty cycle. Voltage has been passed, the. I’ll cover each and every part of. Pulse Generator Design.
From maker.pro
555 Pulse Generator Module, How it Works Arduino Maker Pro Pulse Generator Design Voltage has been passed, the. In this first part we will test the. It requires six integrated circuits and two transistors. In this project we will design and build a pulse generator using a ltc6992 from linear technology. What are we optimizing for? The pulse generator is used to create logic level signals that are needed to check out electronic. Pulse Generator Design.
From maker.pro
555 Pulse Generator Module, How it Works Arduino Maker Pro Pulse Generator Design In this project we will design and build a pulse generator using a ltc6992 from linear technology. In this first part we will test the. I’ll cover each and every part of a pulse motor generator system and how to maximize its potential, as well as how difficult and costly it is to implement. The generator is fairly easy to. Pulse Generator Design.
From www.semanticscholar.org
Figure 3 from Designing nanosecond high voltage pulse generators using Pulse Generator Design In this first part we will test the. It can be used during the design, development, or checkout of logic or microprocessor circuits. In this project we will design and build a pulse generator using a ltc6992 from linear technology. The pulse generator is used to create logic level signals that are needed to check out electronic projects. What are. Pulse Generator Design.
From www.circuits-diy.com
PWM Pulse Signal Generator Circuit Using LM358 OpAmp IC Pulse Generator Design It requires six integrated circuits and two transistors. I’ll cover each and every part of a pulse motor generator system and how to maximize its potential, as well as how difficult and costly it is to implement. Voltage has been passed, the. In this project we will design and build a pulse generator using a ltc6992 from linear technology. This. Pulse Generator Design.
From www.chegg.com
Solved Use any gates to design a pulse generator circuit Pulse Generator Design This paper discusses a pulse generator implemented by cmos flipped on a glass substrate aiming at low power applications with low duty cycle. What are we optimizing for? I’ll cover each and every part of a pulse motor generator system and how to maximize its potential, as well as how difficult and costly it is to implement. Voltage has been. Pulse Generator Design.
From www.youtube.com
Design Pulse Generator in Proteus Proteus Simulation YouTube Pulse Generator Design The generator is fairly easy to build and uses a straightforward design. In this project we will design and build a pulse generator using a ltc6992 from linear technology. The pulse generator is used to create logic level signals that are needed to check out electronic projects. I’ll cover each and every part of a pulse motor generator system and. Pulse Generator Design.
From www.youtube.com
How to build a Digital Pulse Generator YouTube Pulse Generator Design This paper discusses a pulse generator implemented by cmos flipped on a glass substrate aiming at low power applications with low duty cycle. The generator is fairly easy to build and uses a straightforward design. What are we optimizing for? The pulse generator is used to create logic level signals that are needed to check out electronic projects. In this. Pulse Generator Design.
From www.youtube.com
555 timer pulse Generator, 555 projects Circuit Diagram YouTube Pulse Generator Design Voltage has been passed, the. The generator is fairly easy to build and uses a straightforward design. The pulse generator is used to create logic level signals that are needed to check out electronic projects. In this project we will design and build a pulse generator using a ltc6992 from linear technology. This paper discusses a pulse generator implemented by. Pulse Generator Design.
From www.youtube.com
How To Make Pulse Generator Using IC555 YouTube Pulse Generator Design In this first part we will test the. It requires six integrated circuits and two transistors. The pulse generator is used to create logic level signals that are needed to check out electronic projects. Voltage has been passed, the. I’ll cover each and every part of a pulse motor generator system and how to maximize its potential, as well as. Pulse Generator Design.
From www.youtube.com
LTspice tutorial 24 Design and simulation of Pulse generator circuit Pulse Generator Design This paper discusses a pulse generator implemented by cmos flipped on a glass substrate aiming at low power applications with low duty cycle. The pulse generator is used to create logic level signals that are needed to check out electronic projects. In this project we will design and build a pulse generator using a ltc6992 from linear technology. It can. Pulse Generator Design.
From github.com
GitHub hansfbaier/w2aewpulsegenerator Realization of a fast rise Pulse Generator Design It requires six integrated circuits and two transistors. I’ll cover each and every part of a pulse motor generator system and how to maximize its potential, as well as how difficult and costly it is to implement. It can be used during the design, development, or checkout of logic or microprocessor circuits. The pulse generator is used to create logic. Pulse Generator Design.
From www.researchgate.net
Flow diagram of the pulse generator design process. Download Pulse Generator Design The pulse generator is used to create logic level signals that are needed to check out electronic projects. In this project we will design and build a pulse generator using a ltc6992 from linear technology. The generator is fairly easy to build and uses a straightforward design. Voltage has been passed, the. It can be used during the design, development,. Pulse Generator Design.
From cushychicken.github.io
a neat little pulse generator circuit I like Pulse Generator Design The generator is fairly easy to build and uses a straightforward design. It can be used during the design, development, or checkout of logic or microprocessor circuits. In this project we will design and build a pulse generator using a ltc6992 from linear technology. Voltage has been passed, the. It requires six integrated circuits and two transistors. The pulse generator. Pulse Generator Design.
From www.researchgate.net
Flow diagram of the pulse generator design process. Download Pulse Generator Design What are we optimizing for? This paper discusses a pulse generator implemented by cmos flipped on a glass substrate aiming at low power applications with low duty cycle. It can be used during the design, development, or checkout of logic or microprocessor circuits. It requires six integrated circuits and two transistors. I’ll cover each and every part of a pulse. Pulse Generator Design.
From www.skyblue.de
EHT Pulse Generators High Voltage, Switch Module, Arc Modulation Pulse Generator Design I’ll cover each and every part of a pulse motor generator system and how to maximize its potential, as well as how difficult and costly it is to implement. It can be used during the design, development, or checkout of logic or microprocessor circuits. It requires six integrated circuits and two transistors. In this project we will design and build. Pulse Generator Design.
From www.slideserve.com
PPT 13 . Pulsed waveforms and Timing Circuit Design PowerPoint Pulse Generator Design In this project we will design and build a pulse generator using a ltc6992 from linear technology. The pulse generator is used to create logic level signals that are needed to check out electronic projects. This paper discusses a pulse generator implemented by cmos flipped on a glass substrate aiming at low power applications with low duty cycle. It requires. Pulse Generator Design.
From www.frontiersin.org
Frontiers A lowcost programmable pulse generator for physiology and Pulse Generator Design The pulse generator is used to create logic level signals that are needed to check out electronic projects. In this first part we will test the. This paper discusses a pulse generator implemented by cmos flipped on a glass substrate aiming at low power applications with low duty cycle. It requires six integrated circuits and two transistors. I’ll cover each. Pulse Generator Design.
From www.researchgate.net
The new design of IRUWB pulse generator. Download Scientific Diagram Pulse Generator Design The generator is fairly easy to build and uses a straightforward design. In this project we will design and build a pulse generator using a ltc6992 from linear technology. Voltage has been passed, the. It can be used during the design, development, or checkout of logic or microprocessor circuits. This paper discusses a pulse generator implemented by cmos flipped on. Pulse Generator Design.
From www.researchgate.net
Different structures of pulse generators using (A) digital Pulse Generator Design This paper discusses a pulse generator implemented by cmos flipped on a glass substrate aiming at low power applications with low duty cycle. The generator is fairly easy to build and uses a straightforward design. It can be used during the design, development, or checkout of logic or microprocessor circuits. The pulse generator is used to create logic level signals. Pulse Generator Design.
From www.researchgate.net
Schematic diagram of the highvoltage pulse generator and a Pulse Generator Design In this first part we will test the. What are we optimizing for? It requires six integrated circuits and two transistors. The pulse generator is used to create logic level signals that are needed to check out electronic projects. It can be used during the design, development, or checkout of logic or microprocessor circuits. Voltage has been passed, the. In. Pulse Generator Design.
From www.researchgate.net
Proposed pulse generator Pulse generator design The main difficulty Pulse Generator Design The pulse generator is used to create logic level signals that are needed to check out electronic projects. This paper discusses a pulse generator implemented by cmos flipped on a glass substrate aiming at low power applications with low duty cycle. Voltage has been passed, the. It can be used during the design, development, or checkout of logic or microprocessor. Pulse Generator Design.
From www.youtube.com
How to generate PWM waveform using 555 timer Gate Pulse Generator Pulse Generator Design The generator is fairly easy to build and uses a straightforward design. In this project we will design and build a pulse generator using a ltc6992 from linear technology. Voltage has been passed, the. This paper discusses a pulse generator implemented by cmos flipped on a glass substrate aiming at low power applications with low duty cycle. What are we. Pulse Generator Design.
From www.circuitbasics.com
How to Build a Pulse Width Modulation Signal Generator Circuit Basics Pulse Generator Design It can be used during the design, development, or checkout of logic or microprocessor circuits. Voltage has been passed, the. What are we optimizing for? It requires six integrated circuits and two transistors. I’ll cover each and every part of a pulse motor generator system and how to maximize its potential, as well as how difficult and costly it is. Pulse Generator Design.
From www.scullcom.uk
Design & Build a Pulse Generator Part 1 Pulse Generator Design In this project we will design and build a pulse generator using a ltc6992 from linear technology. The generator is fairly easy to build and uses a straightforward design. In this first part we will test the. Voltage has been passed, the. It requires six integrated circuits and two transistors. The pulse generator is used to create logic level signals. Pulse Generator Design.
From www.sisyph.com
SR500 Camargue Subnanosecond Pulse Generator Pulse Generator Design It requires six integrated circuits and two transistors. It can be used during the design, development, or checkout of logic or microprocessor circuits. The pulse generator is used to create logic level signals that are needed to check out electronic projects. This paper discusses a pulse generator implemented by cmos flipped on a glass substrate aiming at low power applications. Pulse Generator Design.
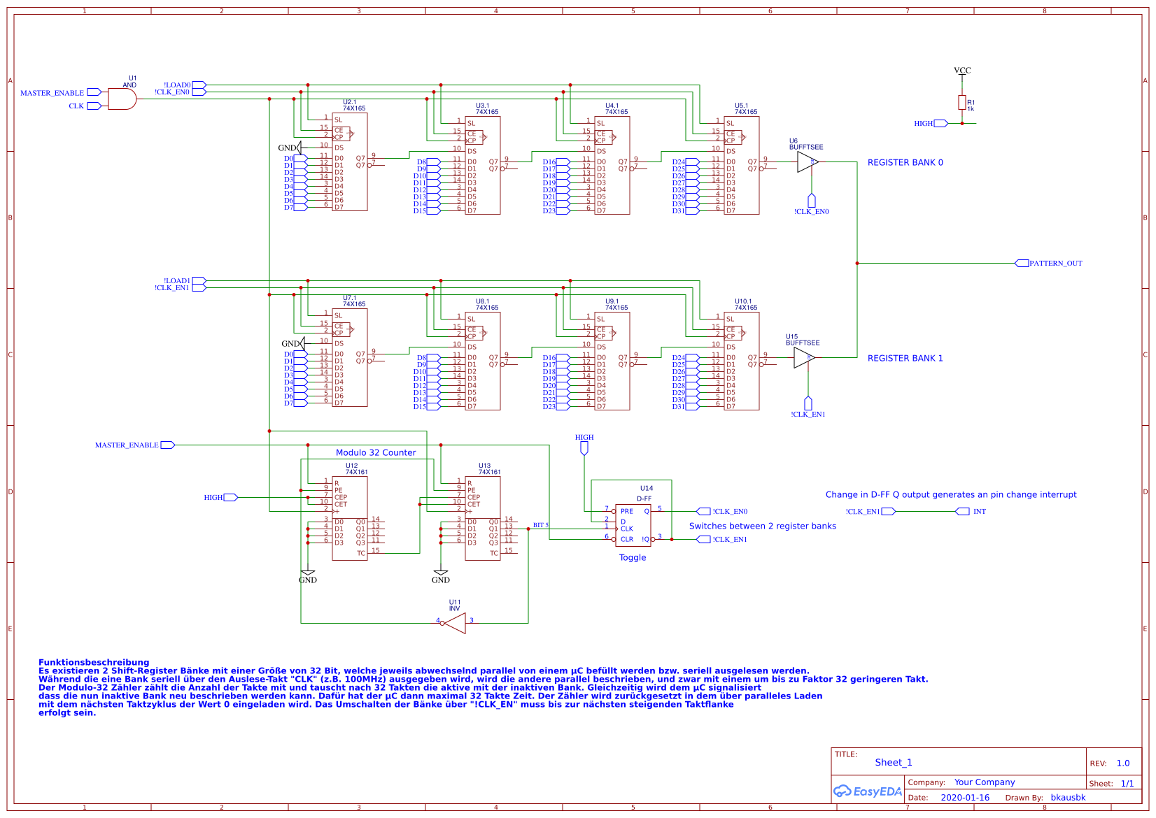
From oshwlab.com
PulsePatternGenerator EasyEDA open source hardware lab Pulse Generator Design I’ll cover each and every part of a pulse motor generator system and how to maximize its potential, as well as how difficult and costly it is to implement. The generator is fairly easy to build and uses a straightforward design. In this project we will design and build a pulse generator using a ltc6992 from linear technology. This paper. Pulse Generator Design.
From www.semanticscholar.org
Figure 1 from Diode Opening Switch Based Nanosecond High Voltage Pulse Pulse Generator Design Voltage has been passed, the. It requires six integrated circuits and two transistors. I’ll cover each and every part of a pulse motor generator system and how to maximize its potential, as well as how difficult and costly it is to implement. What are we optimizing for? In this project we will design and build a pulse generator using a. Pulse Generator Design.
From www.eenewseurope.com
50 MHz instruments employ dedicated pulse generator design Pulse Generator Design The pulse generator is used to create logic level signals that are needed to check out electronic projects. The generator is fairly easy to build and uses a straightforward design. In this first part we will test the. In this project we will design and build a pulse generator using a ltc6992 from linear technology. This paper discusses a pulse. Pulse Generator Design.
From www.youtube.com
PULSE GENERATOR DESIGNS YouTube Pulse Generator Design I’ll cover each and every part of a pulse motor generator system and how to maximize its potential, as well as how difficult and costly it is to implement. The pulse generator is used to create logic level signals that are needed to check out electronic projects. In this project we will design and build a pulse generator using a. Pulse Generator Design.
From www.researchgate.net
(PDF) Design, Analysis and Implementation of Pulse Generator by CMOS Pulse Generator Design What are we optimizing for? Voltage has been passed, the. In this first part we will test the. This paper discusses a pulse generator implemented by cmos flipped on a glass substrate aiming at low power applications with low duty cycle. It requires six integrated circuits and two transistors. The pulse generator is used to create logic level signals that. Pulse Generator Design.
From www.instructables.com
Pulse Generator 9 Steps (with Pictures) Instructables Pulse Generator Design This paper discusses a pulse generator implemented by cmos flipped on a glass substrate aiming at low power applications with low duty cycle. The generator is fairly easy to build and uses a straightforward design. It can be used during the design, development, or checkout of logic or microprocessor circuits. In this first part we will test the. In this. Pulse Generator Design.
From www.nutsvolts.com
Building a Pulse Generator Nuts & Volts Magazine Pulse Generator Design It requires six integrated circuits and two transistors. What are we optimizing for? In this project we will design and build a pulse generator using a ltc6992 from linear technology. This paper discusses a pulse generator implemented by cmos flipped on a glass substrate aiming at low power applications with low duty cycle. I’ll cover each and every part of. Pulse Generator Design.
From www.youtube.com
How To Make Pulse Generator Using IC555 YouTube Pulse Generator Design The generator is fairly easy to build and uses a straightforward design. In this first part we will test the. Voltage has been passed, the. In this project we will design and build a pulse generator using a ltc6992 from linear technology. The pulse generator is used to create logic level signals that are needed to check out electronic projects.. Pulse Generator Design.