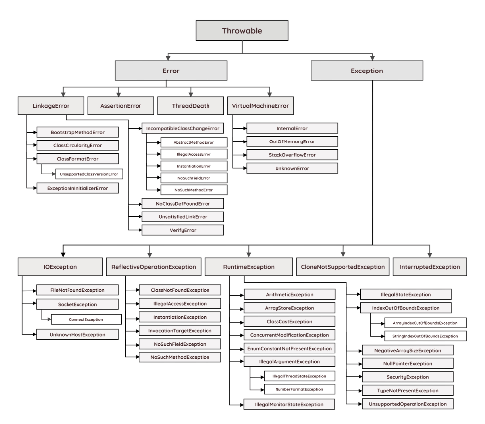
Java Class Exception . Java provides java.lang.exception class for handling the exceptions which inherit the properties and methods of object and. Java defines several types of exceptions that relate to its various class libraries. Coding errors made by the programmer, errors due to wrong input, or. The class exception and its subclasses are a form of throwable that indicates conditions that a reasonable application might want to catch. When executing java code, different errors can occur: Handling exceptions in java is one of the most basic and fundamental things a developer should know by heart. Here's a list of different approaches to handle exceptions in java. Java also allows users to define their own exceptions. The class exception and its subclasses are a form of throwable that indicates conditions that a reasonable application might want to catch.
from data-flair.training
Coding errors made by the programmer, errors due to wrong input, or. Java also allows users to define their own exceptions. The class exception and its subclasses are a form of throwable that indicates conditions that a reasonable application might want to catch. Java defines several types of exceptions that relate to its various class libraries. When executing java code, different errors can occur: The class exception and its subclasses are a form of throwable that indicates conditions that a reasonable application might want to catch. Java provides java.lang.exception class for handling the exceptions which inherit the properties and methods of object and. Handling exceptions in java is one of the most basic and fundamental things a developer should know by heart. Here's a list of different approaches to handle exceptions in java.
Java Exception Explore Checked & Unchecked Exception With Examples
Java Class Exception Java defines several types of exceptions that relate to its various class libraries. Java provides java.lang.exception class for handling the exceptions which inherit the properties and methods of object and. When executing java code, different errors can occur: Coding errors made by the programmer, errors due to wrong input, or. Here's a list of different approaches to handle exceptions in java. The class exception and its subclasses are a form of throwable that indicates conditions that a reasonable application might want to catch. Handling exceptions in java is one of the most basic and fundamental things a developer should know by heart. Java defines several types of exceptions that relate to its various class libraries. The class exception and its subclasses are a form of throwable that indicates conditions that a reasonable application might want to catch. Java also allows users to define their own exceptions.
From www.btechsmartclass.com
Java Tutorials Exception Types in Java Java Class Exception When executing java code, different errors can occur: Here's a list of different approaches to handle exceptions in java. Java defines several types of exceptions that relate to its various class libraries. The class exception and its subclasses are a form of throwable that indicates conditions that a reasonable application might want to catch. Java also allows users to define. Java Class Exception.
From medium.com
Head First Java Chapter 11 Summary — Risky Behavior by Manisha Java Class Exception The class exception and its subclasses are a form of throwable that indicates conditions that a reasonable application might want to catch. Java also allows users to define their own exceptions. Coding errors made by the programmer, errors due to wrong input, or. Java defines several types of exceptions that relate to its various class libraries. Here's a list of. Java Class Exception.
From medium.com
Java Collections Framework A Comprehensive Guide by Stephen Omondi Java Class Exception Java defines several types of exceptions that relate to its various class libraries. Java also allows users to define their own exceptions. Coding errors made by the programmer, errors due to wrong input, or. Java provides java.lang.exception class for handling the exceptions which inherit the properties and methods of object and. When executing java code, different errors can occur: Here's. Java Class Exception.
From blog.51cto.com
java获取exception报错日志_mob64ca13fa2f9e的技术博客_51CTO博客 Java Class Exception The class exception and its subclasses are a form of throwable that indicates conditions that a reasonable application might want to catch. When executing java code, different errors can occur: Coding errors made by the programmer, errors due to wrong input, or. Handling exceptions in java is one of the most basic and fundamental things a developer should know by. Java Class Exception.
From www.btechsmartclass.com
Java Tutorials Exception Types in Java Java Class Exception The class exception and its subclasses are a form of throwable that indicates conditions that a reasonable application might want to catch. Java also allows users to define their own exceptions. Java defines several types of exceptions that relate to its various class libraries. The class exception and its subclasses are a form of throwable that indicates conditions that a. Java Class Exception.
From mail.java4coding.com
try catch in Java java4coding Java Class Exception Here's a list of different approaches to handle exceptions in java. The class exception and its subclasses are a form of throwable that indicates conditions that a reasonable application might want to catch. Handling exceptions in java is one of the most basic and fundamental things a developer should know by heart. When executing java code, different errors can occur:. Java Class Exception.
From www.javatutoronline.com
Java Exception Handling Tutorial. Understanding Java Exception Handling. Java Class Exception Java also allows users to define their own exceptions. Coding errors made by the programmer, errors due to wrong input, or. The class exception and its subclasses are a form of throwable that indicates conditions that a reasonable application might want to catch. Java provides java.lang.exception class for handling the exceptions which inherit the properties and methods of object and.. Java Class Exception.
From data-flair.training
Exception Handling in Java Exception Hierarchy and Catching Java Class Exception Java provides java.lang.exception class for handling the exceptions which inherit the properties and methods of object and. Java defines several types of exceptions that relate to its various class libraries. When executing java code, different errors can occur: The class exception and its subclasses are a form of throwable that indicates conditions that a reasonable application might want to catch.. Java Class Exception.
From erim1005.tistory.com
java.lang.ClassNotFoundException javax.xml.bind.DatatypeConverter Java Class Exception Here's a list of different approaches to handle exceptions in java. Java defines several types of exceptions that relate to its various class libraries. The class exception and its subclasses are a form of throwable that indicates conditions that a reasonable application might want to catch. The class exception and its subclasses are a form of throwable that indicates conditions. Java Class Exception.
From somoshackersdelaprogramacion.es
Excepciones en Java Somos Hackers de la Programación Java Class Exception Here's a list of different approaches to handle exceptions in java. The class exception and its subclasses are a form of throwable that indicates conditions that a reasonable application might want to catch. The class exception and its subclasses are a form of throwable that indicates conditions that a reasonable application might want to catch. Handling exceptions in java is. Java Class Exception.
From learn.teluguwebguru.in
Inheritance in Java TELUGUWEBGURU Java Class Exception Coding errors made by the programmer, errors due to wrong input, or. The class exception and its subclasses are a form of throwable that indicates conditions that a reasonable application might want to catch. Java defines several types of exceptions that relate to its various class libraries. Handling exceptions in java is one of the most basic and fundamental things. Java Class Exception.
From javatrainingschool.com
Java Exception Types Java Training School Java Class Exception Java also allows users to define their own exceptions. Java defines several types of exceptions that relate to its various class libraries. The class exception and its subclasses are a form of throwable that indicates conditions that a reasonable application might want to catch. Handling exceptions in java is one of the most basic and fundamental things a developer should. Java Class Exception.
From atonce.com
The Ultimate Guide to Java Exception Types 2024 Java Class Exception Java defines several types of exceptions that relate to its various class libraries. Java also allows users to define their own exceptions. Here's a list of different approaches to handle exceptions in java. The class exception and its subclasses are a form of throwable that indicates conditions that a reasonable application might want to catch. Handling exceptions in java is. Java Class Exception.
From iq.opengenus.org
Exceptions in java Java Class Exception Here's a list of different approaches to handle exceptions in java. When executing java code, different errors can occur: Java defines several types of exceptions that relate to its various class libraries. The class exception and its subclasses are a form of throwable that indicates conditions that a reasonable application might want to catch. Handling exceptions in java is one. Java Class Exception.
From robhosking.com
14+ Exception Hierarchy In Java Diagram Robhosking Diagram Java Class Exception Coding errors made by the programmer, errors due to wrong input, or. When executing java code, different errors can occur: Java provides java.lang.exception class for handling the exceptions which inherit the properties and methods of object and. Here's a list of different approaches to handle exceptions in java. Java defines several types of exceptions that relate to its various class. Java Class Exception.
From open-skill-community.gitbook.io
Day 08 13 Sep OOP start 🚀 Java Notes Java Class Exception Java also allows users to define their own exceptions. The class exception and its subclasses are a form of throwable that indicates conditions that a reasonable application might want to catch. Here's a list of different approaches to handle exceptions in java. When executing java code, different errors can occur: Java defines several types of exceptions that relate to its. Java Class Exception.
From exogqyuns.blob.core.windows.net
Java Throwable Error Code at Chelsea Bailey blog Java Class Exception Java also allows users to define their own exceptions. Java defines several types of exceptions that relate to its various class libraries. When executing java code, different errors can occur: Here's a list of different approaches to handle exceptions in java. The class exception and its subclasses are a form of throwable that indicates conditions that a reasonable application might. Java Class Exception.
From data-flair.training
Java Exception Explore Checked & Unchecked Exception With Examples Java Class Exception Java defines several types of exceptions that relate to its various class libraries. The class exception and its subclasses are a form of throwable that indicates conditions that a reasonable application might want to catch. Coding errors made by the programmer, errors due to wrong input, or. Java provides java.lang.exception class for handling the exceptions which inherit the properties and. Java Class Exception.
From javagyansite.com
All about Java Exceptions Javagyansite Java Class Exception Java defines several types of exceptions that relate to its various class libraries. Java provides java.lang.exception class for handling the exceptions which inherit the properties and methods of object and. Coding errors made by the programmer, errors due to wrong input, or. Java also allows users to define their own exceptions. When executing java code, different errors can occur: Handling. Java Class Exception.
From data-flair.training
Java Exception Explore Checked & Unchecked Exception With Examples Java Class Exception Java defines several types of exceptions that relate to its various class libraries. The class exception and its subclasses are a form of throwable that indicates conditions that a reasonable application might want to catch. Here's a list of different approaches to handle exceptions in java. When executing java code, different errors can occur: Handling exceptions in java is one. Java Class Exception.
From www.edureka.co
Exception Handling in Java A Beginners Guide to Java Exceptions Java Class Exception The class exception and its subclasses are a form of throwable that indicates conditions that a reasonable application might want to catch. Java also allows users to define their own exceptions. The class exception and its subclasses are a form of throwable that indicates conditions that a reasonable application might want to catch. Java defines several types of exceptions that. Java Class Exception.
From prao.tistory.com
[Java] 예외 처리 Java Class Exception Java defines several types of exceptions that relate to its various class libraries. Java provides java.lang.exception class for handling the exceptions which inherit the properties and methods of object and. Java also allows users to define their own exceptions. Handling exceptions in java is one of the most basic and fundamental things a developer should know by heart. The class. Java Class Exception.
From codenboxautomationlab.com
How to handle Exception in Java? CodenBox AutomationLab Java Class Exception The class exception and its subclasses are a form of throwable that indicates conditions that a reasonable application might want to catch. The class exception and its subclasses are a form of throwable that indicates conditions that a reasonable application might want to catch. When executing java code, different errors can occur: Here's a list of different approaches to handle. Java Class Exception.
From vataliyasoft-tech.weebly.com
ADAVANCED JAVA CLASSES IN VADODARA Java Class Exception Here's a list of different approaches to handle exceptions in java. Handling exceptions in java is one of the most basic and fundamental things a developer should know by heart. Java also allows users to define their own exceptions. The class exception and its subclasses are a form of throwable that indicates conditions that a reasonable application might want to. Java Class Exception.
From sematext.com
How to Handle Exceptions in Java Tutorial with Examples Sematext Java Class Exception The class exception and its subclasses are a form of throwable that indicates conditions that a reasonable application might want to catch. Handling exceptions in java is one of the most basic and fundamental things a developer should know by heart. Here's a list of different approaches to handle exceptions in java. Java provides java.lang.exception class for handling the exceptions. Java Class Exception.
From open-skill-community.gitbook.io
Day 15 10 Oct Exception handling start 🚀 Java Notes Java Class Exception The class exception and its subclasses are a form of throwable that indicates conditions that a reasonable application might want to catch. Java provides java.lang.exception class for handling the exceptions which inherit the properties and methods of object and. When executing java code, different errors can occur: The class exception and its subclasses are a form of throwable that indicates. Java Class Exception.
From velog.io
예외 처리 (Exception) Java Class Exception Coding errors made by the programmer, errors due to wrong input, or. The class exception and its subclasses are a form of throwable that indicates conditions that a reasonable application might want to catch. Handling exceptions in java is one of the most basic and fundamental things a developer should know by heart. The class exception and its subclasses are. Java Class Exception.
From towardsdev.com
Custom Exceptions in Java. In Java, exceptions are a way to handle Java Class Exception Here's a list of different approaches to handle exceptions in java. Java also allows users to define their own exceptions. Java provides java.lang.exception class for handling the exceptions which inherit the properties and methods of object and. Coding errors made by the programmer, errors due to wrong input, or. The class exception and its subclasses are a form of throwable. Java Class Exception.
From www.btechsmartclass.com
Java Tutorials Exception Types in Java Java Class Exception Java provides java.lang.exception class for handling the exceptions which inherit the properties and methods of object and. Here's a list of different approaches to handle exceptions in java. Handling exceptions in java is one of the most basic and fundamental things a developer should know by heart. Java defines several types of exceptions that relate to its various class libraries.. Java Class Exception.
From www.automationtestinginsider.com
Automation Testing Insider Exception Handling in Java Java Class Exception Java provides java.lang.exception class for handling the exceptions which inherit the properties and methods of object and. The class exception and its subclasses are a form of throwable that indicates conditions that a reasonable application might want to catch. When executing java code, different errors can occur: Java defines several types of exceptions that relate to its various class libraries.. Java Class Exception.
From convincedcoder.com
Basic Java exception handling Convinced Coder Java Class Exception When executing java code, different errors can occur: Java provides java.lang.exception class for handling the exceptions which inherit the properties and methods of object and. Here's a list of different approaches to handle exceptions in java. Java defines several types of exceptions that relate to its various class libraries. The class exception and its subclasses are a form of throwable. Java Class Exception.
From www.fity.club
Exceptionhandler Java Java Class Exception Java also allows users to define their own exceptions. Coding errors made by the programmer, errors due to wrong input, or. The class exception and its subclasses are a form of throwable that indicates conditions that a reasonable application might want to catch. Here's a list of different approaches to handle exceptions in java. Handling exceptions in java is one. Java Class Exception.
From towardsdev.com
Custom Exceptions in Java. In Java, exceptions are a way to handle Java Class Exception Java also allows users to define their own exceptions. The class exception and its subclasses are a form of throwable that indicates conditions that a reasonable application might want to catch. Handling exceptions in java is one of the most basic and fundamental things a developer should know by heart. Coding errors made by the programmer, errors due to wrong. Java Class Exception.
From mail.java4coding.com
JPA Architecture Class Level Architecture java4coding Java Class Exception When executing java code, different errors can occur: The class exception and its subclasses are a form of throwable that indicates conditions that a reasonable application might want to catch. The class exception and its subclasses are a form of throwable that indicates conditions that a reasonable application might want to catch. Java defines several types of exceptions that relate. Java Class Exception.
From towardsdev.com
Custom Exceptions in Java. In Java, exceptions are a way to handle Java Class Exception Java also allows users to define their own exceptions. Coding errors made by the programmer, errors due to wrong input, or. The class exception and its subclasses are a form of throwable that indicates conditions that a reasonable application might want to catch. Java provides java.lang.exception class for handling the exceptions which inherit the properties and methods of object and.. Java Class Exception.