Transceiver-3-Init_Failure C0/0 Iomd . Detected for transceiver module in. Detected for transceiver module in gigabitethernet0/0/3, module disabled router. Learn how to fix the error logs caused by inserting unsupported gbics or sfps on a catalyst 3850 switch. Detected for transceiver module in hundredgigabitethernet The switch cannot find the image, the image is corrupt, no image is present in the bootflash device, or the boot variable is set. Hello guys, a catalyst 9410r of ours has recently been receiving the following log's concerning an empty transceiver.
from kr.element14.com
Detected for transceiver module in hundredgigabitethernet The switch cannot find the image, the image is corrupt, no image is present in the bootflash device, or the boot variable is set. Learn how to fix the error logs caused by inserting unsupported gbics or sfps on a catalyst 3850 switch. Detected for transceiver module in gigabitethernet0/0/3, module disabled router. Hello guys, a catalyst 9410r of ours has recently been receiving the following log's concerning an empty transceiver. Detected for transceiver module in.
MAX148X1EVKIT Analog Devices Evaluation Kit, Isolated RS485
Transceiver-3-Init_Failure C0/0 Iomd Detected for transceiver module in hundredgigabitethernet The switch cannot find the image, the image is corrupt, no image is present in the bootflash device, or the boot variable is set. Hello guys, a catalyst 9410r of ours has recently been receiving the following log's concerning an empty transceiver. Detected for transceiver module in. Detected for transceiver module in gigabitethernet0/0/3, module disabled router. Learn how to fix the error logs caused by inserting unsupported gbics or sfps on a catalyst 3850 switch. Detected for transceiver module in hundredgigabitethernet
From fyopaqvch.blob.core.windows.net
Transceiver3Init_Failure R0/0 at Renee Woodward blog Transceiver-3-Init_Failure C0/0 Iomd Detected for transceiver module in gigabitethernet0/0/3, module disabled router. Detected for transceiver module in hundredgigabitethernet Detected for transceiver module in. The switch cannot find the image, the image is corrupt, no image is present in the bootflash device, or the boot variable is set. Learn how to fix the error logs caused by inserting unsupported gbics or sfps on a. Transceiver-3-Init_Failure C0/0 Iomd.
From support.edge-core.com
How to set the alarm/warning thresholds of the transceiver, and monitor Transceiver-3-Init_Failure C0/0 Iomd Detected for transceiver module in hundredgigabitethernet The switch cannot find the image, the image is corrupt, no image is present in the bootflash device, or the boot variable is set. Detected for transceiver module in. Detected for transceiver module in gigabitethernet0/0/3, module disabled router. Learn how to fix the error logs caused by inserting unsupported gbics or sfps on a. Transceiver-3-Init_Failure C0/0 Iomd.
From www.mouser.com
TCAN33x 3.3V CAN Transceivers TI Mouser Transceiver-3-Init_Failure C0/0 Iomd Detected for transceiver module in gigabitethernet0/0/3, module disabled router. Detected for transceiver module in. Learn how to fix the error logs caused by inserting unsupported gbics or sfps on a catalyst 3850 switch. Hello guys, a catalyst 9410r of ours has recently been receiving the following log's concerning an empty transceiver. Detected for transceiver module in hundredgigabitethernet The switch cannot. Transceiver-3-Init_Failure C0/0 Iomd.
From e2e.ti.com
SN65HVD233 SN65HVD233 CAN Transceiver problem.. Interface forum Transceiver-3-Init_Failure C0/0 Iomd Detected for transceiver module in gigabitethernet0/0/3, module disabled router. Detected for transceiver module in hundredgigabitethernet Detected for transceiver module in. Learn how to fix the error logs caused by inserting unsupported gbics or sfps on a catalyst 3850 switch. Hello guys, a catalyst 9410r of ours has recently been receiving the following log's concerning an empty transceiver. The switch cannot. Transceiver-3-Init_Failure C0/0 Iomd.
From exohxquke.blob.core.windows.net
Transceiver3Init_Failure R0/0 Iomd at Johna Guido blog Transceiver-3-Init_Failure C0/0 Iomd Learn how to fix the error logs caused by inserting unsupported gbics or sfps on a catalyst 3850 switch. Detected for transceiver module in. The switch cannot find the image, the image is corrupt, no image is present in the bootflash device, or the boot variable is set. Hello guys, a catalyst 9410r of ours has recently been receiving the. Transceiver-3-Init_Failure C0/0 Iomd.
From studylib.net
±60V Fault Protected 3.3V/5V CAN Transceiver Transceiver-3-Init_Failure C0/0 Iomd Detected for transceiver module in hundredgigabitethernet Detected for transceiver module in. Learn how to fix the error logs caused by inserting unsupported gbics or sfps on a catalyst 3850 switch. Hello guys, a catalyst 9410r of ours has recently been receiving the following log's concerning an empty transceiver. The switch cannot find the image, the image is corrupt, no image. Transceiver-3-Init_Failure C0/0 Iomd.
From www.nxp.com
3.3 V / 5 V IO CAN Transceivers NXP Semiconductors Transceiver-3-Init_Failure C0/0 Iomd Detected for transceiver module in gigabitethernet0/0/3, module disabled router. Learn how to fix the error logs caused by inserting unsupported gbics or sfps on a catalyst 3850 switch. Hello guys, a catalyst 9410r of ours has recently been receiving the following log's concerning an empty transceiver. The switch cannot find the image, the image is corrupt, no image is present. Transceiver-3-Init_Failure C0/0 Iomd.
From lz7dp.blogspot.com
LZ7DP LZ1DPNCW2 QRP Transceiver with Si5351 Transceiver-3-Init_Failure C0/0 Iomd Hello guys, a catalyst 9410r of ours has recently been receiving the following log's concerning an empty transceiver. Detected for transceiver module in gigabitethernet0/0/3, module disabled router. Detected for transceiver module in. Learn how to fix the error logs caused by inserting unsupported gbics or sfps on a catalyst 3850 switch. The switch cannot find the image, the image is. Transceiver-3-Init_Failure C0/0 Iomd.
From kr.element14.com
MAX148X1EVKIT Analog Devices Evaluation Kit, Isolated RS485 Transceiver-3-Init_Failure C0/0 Iomd Detected for transceiver module in. Detected for transceiver module in hundredgigabitethernet Learn how to fix the error logs caused by inserting unsupported gbics or sfps on a catalyst 3850 switch. Detected for transceiver module in gigabitethernet0/0/3, module disabled router. Hello guys, a catalyst 9410r of ours has recently been receiving the following log's concerning an empty transceiver. The switch cannot. Transceiver-3-Init_Failure C0/0 Iomd.
From components101.com
SP3485 Transceiver Pinout, Datasheet, Features and Specs Transceiver-3-Init_Failure C0/0 Iomd Detected for transceiver module in. Hello guys, a catalyst 9410r of ours has recently been receiving the following log's concerning an empty transceiver. The switch cannot find the image, the image is corrupt, no image is present in the bootflash device, or the boot variable is set. Detected for transceiver module in hundredgigabitethernet Detected for transceiver module in gigabitethernet0/0/3, module. Transceiver-3-Init_Failure C0/0 Iomd.
From www.ebay.com
2PCS SN65HVD230DR SOP8 SN65HVD230D SN65HVD230 VP230 CAN TRANSCEIVER 3. Transceiver-3-Init_Failure C0/0 Iomd Learn how to fix the error logs caused by inserting unsupported gbics or sfps on a catalyst 3850 switch. Detected for transceiver module in. Hello guys, a catalyst 9410r of ours has recently been receiving the following log's concerning an empty transceiver. Detected for transceiver module in gigabitethernet0/0/3, module disabled router. Detected for transceiver module in hundredgigabitethernet The switch cannot. Transceiver-3-Init_Failure C0/0 Iomd.
From www.elecbee.com
RS485 SP3485 RS485 to TTL Communication Module Transceiver 3.3V Transceiver-3-Init_Failure C0/0 Iomd Hello guys, a catalyst 9410r of ours has recently been receiving the following log's concerning an empty transceiver. Detected for transceiver module in. The switch cannot find the image, the image is corrupt, no image is present in the bootflash device, or the boot variable is set. Detected for transceiver module in gigabitethernet0/0/3, module disabled router. Learn how to fix. Transceiver-3-Init_Failure C0/0 Iomd.
From www.nxp.com
CAN Transceiver and ControllersNXP Transceiver-3-Init_Failure C0/0 Iomd Hello guys, a catalyst 9410r of ours has recently been receiving the following log's concerning an empty transceiver. The switch cannot find the image, the image is corrupt, no image is present in the bootflash device, or the boot variable is set. Detected for transceiver module in. Learn how to fix the error logs caused by inserting unsupported gbics or. Transceiver-3-Init_Failure C0/0 Iomd.
From www.nxp.com
3.3 V / 5 V IO CAN Transceivers NXP Semiconductors Transceiver-3-Init_Failure C0/0 Iomd Hello guys, a catalyst 9410r of ours has recently been receiving the following log's concerning an empty transceiver. Detected for transceiver module in hundredgigabitethernet Detected for transceiver module in gigabitethernet0/0/3, module disabled router. Detected for transceiver module in. Learn how to fix the error logs caused by inserting unsupported gbics or sfps on a catalyst 3850 switch. The switch cannot. Transceiver-3-Init_Failure C0/0 Iomd.
From circuitcellar.com
3.3V/5V 4Mbps CAN Transceiver Circuit Cellar Transceiver-3-Init_Failure C0/0 Iomd The switch cannot find the image, the image is corrupt, no image is present in the bootflash device, or the boot variable is set. Detected for transceiver module in hundredgigabitethernet Detected for transceiver module in. Detected for transceiver module in gigabitethernet0/0/3, module disabled router. Hello guys, a catalyst 9410r of ours has recently been receiving the following log's concerning an. Transceiver-3-Init_Failure C0/0 Iomd.
From html.alldatasheetcn.com
RHRAC164245K01V datasheet(2/22 Pages) STMICROELECTRONICS Radhard 16 Transceiver-3-Init_Failure C0/0 Iomd Learn how to fix the error logs caused by inserting unsupported gbics or sfps on a catalyst 3850 switch. The switch cannot find the image, the image is corrupt, no image is present in the bootflash device, or the boot variable is set. Detected for transceiver module in. Hello guys, a catalyst 9410r of ours has recently been receiving the. Transceiver-3-Init_Failure C0/0 Iomd.
From yc3lvx.blogspot.com
BITX VER.3G SSB TRANSCEIVER YC3LVX Transceiver-3-Init_Failure C0/0 Iomd Detected for transceiver module in gigabitethernet0/0/3, module disabled router. The switch cannot find the image, the image is corrupt, no image is present in the bootflash device, or the boot variable is set. Hello guys, a catalyst 9410r of ours has recently been receiving the following log's concerning an empty transceiver. Learn how to fix the error logs caused by. Transceiver-3-Init_Failure C0/0 Iomd.
From www.arrow.com
LTM2884_Typical Application Reference Design USB Transceiver Transceiver-3-Init_Failure C0/0 Iomd Detected for transceiver module in. Hello guys, a catalyst 9410r of ours has recently been receiving the following log's concerning an empty transceiver. Learn how to fix the error logs caused by inserting unsupported gbics or sfps on a catalyst 3850 switch. Detected for transceiver module in gigabitethernet0/0/3, module disabled router. The switch cannot find the image, the image is. Transceiver-3-Init_Failure C0/0 Iomd.
From exohxquke.blob.core.windows.net
Transceiver3Init_Failure R0/0 Iomd at Johna Guido blog Transceiver-3-Init_Failure C0/0 Iomd Learn how to fix the error logs caused by inserting unsupported gbics or sfps on a catalyst 3850 switch. Detected for transceiver module in hundredgigabitethernet Detected for transceiver module in gigabitethernet0/0/3, module disabled router. Detected for transceiver module in. Hello guys, a catalyst 9410r of ours has recently been receiving the following log's concerning an empty transceiver. The switch cannot. Transceiver-3-Init_Failure C0/0 Iomd.
From studylib.net
Low voltage CMOS octal bus transceiver (3 Transceiver-3-Init_Failure C0/0 Iomd Hello guys, a catalyst 9410r of ours has recently been receiving the following log's concerning an empty transceiver. The switch cannot find the image, the image is corrupt, no image is present in the bootflash device, or the boot variable is set. Learn how to fix the error logs caused by inserting unsupported gbics or sfps on a catalyst 3850. Transceiver-3-Init_Failure C0/0 Iomd.
From uk.rs-online.com
Silicon Labs EFR32FG1V131F256GM32C0 RF Transceiver, 32Pin QFN RS Transceiver-3-Init_Failure C0/0 Iomd The switch cannot find the image, the image is corrupt, no image is present in the bootflash device, or the boot variable is set. Detected for transceiver module in. Detected for transceiver module in gigabitethernet0/0/3, module disabled router. Detected for transceiver module in hundredgigabitethernet Learn how to fix the error logs caused by inserting unsupported gbics or sfps on a. Transceiver-3-Init_Failure C0/0 Iomd.
From www.aliexpress.com
Original Free Shipping 20PCS SN65HVD233DR SN65HVD233D SN65HVD233 IC CAN Transceiver-3-Init_Failure C0/0 Iomd Detected for transceiver module in gigabitethernet0/0/3, module disabled router. Learn how to fix the error logs caused by inserting unsupported gbics or sfps on a catalyst 3850 switch. Detected for transceiver module in. Detected for transceiver module in hundredgigabitethernet Hello guys, a catalyst 9410r of ours has recently been receiving the following log's concerning an empty transceiver. The switch cannot. Transceiver-3-Init_Failure C0/0 Iomd.
From exohxquke.blob.core.windows.net
Transceiver3Init_Failure R0/0 Iomd at Johna Guido blog Transceiver-3-Init_Failure C0/0 Iomd Detected for transceiver module in hundredgigabitethernet Hello guys, a catalyst 9410r of ours has recently been receiving the following log's concerning an empty transceiver. The switch cannot find the image, the image is corrupt, no image is present in the bootflash device, or the boot variable is set. Detected for transceiver module in gigabitethernet0/0/3, module disabled router. Learn how to. Transceiver-3-Init_Failure C0/0 Iomd.
From www.mouser.in
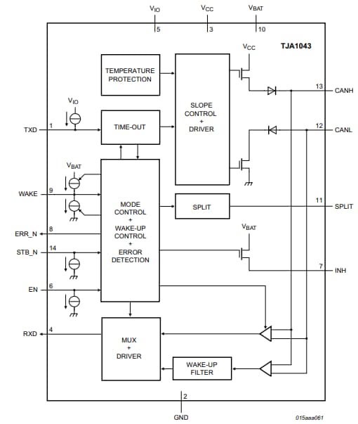
TJA1043 HighSpeed CAN Transceivers NXP Semiconductors Mouser Transceiver-3-Init_Failure C0/0 Iomd Detected for transceiver module in. Learn how to fix the error logs caused by inserting unsupported gbics or sfps on a catalyst 3850 switch. The switch cannot find the image, the image is corrupt, no image is present in the bootflash device, or the boot variable is set. Hello guys, a catalyst 9410r of ours has recently been receiving the. Transceiver-3-Init_Failure C0/0 Iomd.
From www.mtronpti.com
Functional Block Diagrams MtronPTI Transceiver-3-Init_Failure C0/0 Iomd Detected for transceiver module in gigabitethernet0/0/3, module disabled router. Detected for transceiver module in. Hello guys, a catalyst 9410r of ours has recently been receiving the following log's concerning an empty transceiver. Learn how to fix the error logs caused by inserting unsupported gbics or sfps on a catalyst 3850 switch. The switch cannot find the image, the image is. Transceiver-3-Init_Failure C0/0 Iomd.
From estheryudina.blogspot.com
NRF24L01 Adapter Module 2.4GHz Wireless Transceiver 3.3V/5V For UNO R3 Transceiver-3-Init_Failure C0/0 Iomd Detected for transceiver module in. Detected for transceiver module in gigabitethernet0/0/3, module disabled router. Detected for transceiver module in hundredgigabitethernet The switch cannot find the image, the image is corrupt, no image is present in the bootflash device, or the boot variable is set. Hello guys, a catalyst 9410r of ours has recently been receiving the following log's concerning an. Transceiver-3-Init_Failure C0/0 Iomd.
From www.researchgate.net
A 28 GHz 32element phasedarray transceiver IC architecture and Transceiver-3-Init_Failure C0/0 Iomd Detected for transceiver module in hundredgigabitethernet Detected for transceiver module in. Learn how to fix the error logs caused by inserting unsupported gbics or sfps on a catalyst 3850 switch. Hello guys, a catalyst 9410r of ours has recently been receiving the following log's concerning an empty transceiver. Detected for transceiver module in gigabitethernet0/0/3, module disabled router. The switch cannot. Transceiver-3-Init_Failure C0/0 Iomd.
From www.mdpi.com
Sensors Free FullText A Secure LongRange Transceiver for Transceiver-3-Init_Failure C0/0 Iomd Detected for transceiver module in hundredgigabitethernet Hello guys, a catalyst 9410r of ours has recently been receiving the following log's concerning an empty transceiver. The switch cannot find the image, the image is corrupt, no image is present in the bootflash device, or the boot variable is set. Learn how to fix the error logs caused by inserting unsupported gbics. Transceiver-3-Init_Failure C0/0 Iomd.
From www.alibaba.com
Sn65hvd234dr Sn65hvd234 Marking Idvp234 Ic Can Transceiver 3.3v 8soic Transceiver-3-Init_Failure C0/0 Iomd Detected for transceiver module in. Detected for transceiver module in hundredgigabitethernet Hello guys, a catalyst 9410r of ours has recently been receiving the following log's concerning an empty transceiver. Detected for transceiver module in gigabitethernet0/0/3, module disabled router. The switch cannot find the image, the image is corrupt, no image is present in the bootflash device, or the boot variable. Transceiver-3-Init_Failure C0/0 Iomd.
From exohxquke.blob.core.windows.net
Transceiver3Init_Failure R0/0 Iomd at Johna Guido blog Transceiver-3-Init_Failure C0/0 Iomd The switch cannot find the image, the image is corrupt, no image is present in the bootflash device, or the boot variable is set. Detected for transceiver module in hundredgigabitethernet Learn how to fix the error logs caused by inserting unsupported gbics or sfps on a catalyst 3850 switch. Detected for transceiver module in gigabitethernet0/0/3, module disabled router. Hello guys,. Transceiver-3-Init_Failure C0/0 Iomd.
From www.howto-connect.com
Fix "VIDEO_DRIVER_INIT_FAILURE" in Windows 10 Transceiver-3-Init_Failure C0/0 Iomd Hello guys, a catalyst 9410r of ours has recently been receiving the following log's concerning an empty transceiver. The switch cannot find the image, the image is corrupt, no image is present in the bootflash device, or the boot variable is set. Detected for transceiver module in gigabitethernet0/0/3, module disabled router. Detected for transceiver module in. Learn how to fix. Transceiver-3-Init_Failure C0/0 Iomd.
From www.mouser.mx
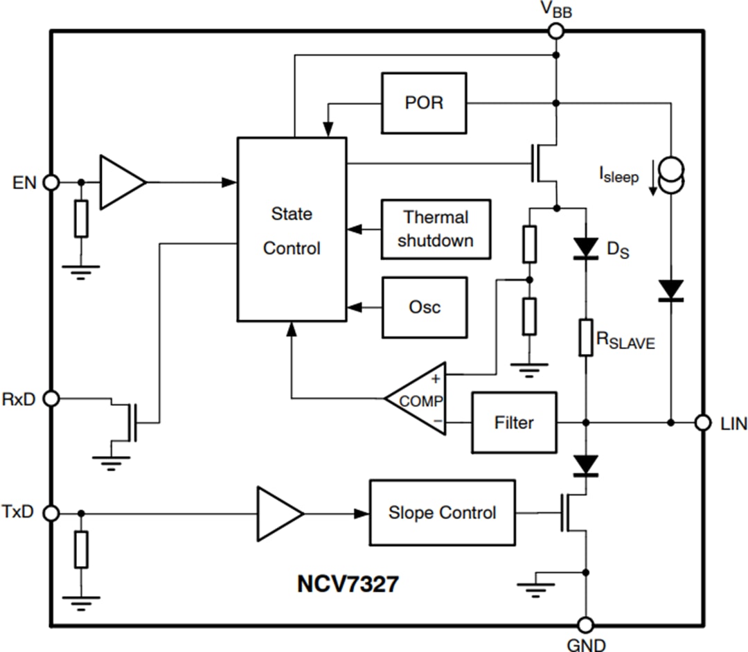
NCV7327 StandAlone LIN Transceiver ON Semi Mouser Transceiver-3-Init_Failure C0/0 Iomd The switch cannot find the image, the image is corrupt, no image is present in the bootflash device, or the boot variable is set. Detected for transceiver module in gigabitethernet0/0/3, module disabled router. Detected for transceiver module in hundredgigabitethernet Hello guys, a catalyst 9410r of ours has recently been receiving the following log's concerning an empty transceiver. Detected for transceiver. Transceiver-3-Init_Failure C0/0 Iomd.
From support.edge-core.com
How to set the alarm/warning thresholds of the transceiver, and monitor Transceiver-3-Init_Failure C0/0 Iomd Detected for transceiver module in. Hello guys, a catalyst 9410r of ours has recently been receiving the following log's concerning an empty transceiver. Detected for transceiver module in gigabitethernet0/0/3, module disabled router. The switch cannot find the image, the image is corrupt, no image is present in the bootflash device, or the boot variable is set. Detected for transceiver module. Transceiver-3-Init_Failure C0/0 Iomd.
From estheryudina.blogspot.com
NRF24L01 Adapter Module 2.4GHz Wireless Transceiver 3.3V/5V For UNO R3 Transceiver-3-Init_Failure C0/0 Iomd Detected for transceiver module in gigabitethernet0/0/3, module disabled router. Detected for transceiver module in. Hello guys, a catalyst 9410r of ours has recently been receiving the following log's concerning an empty transceiver. Detected for transceiver module in hundredgigabitethernet The switch cannot find the image, the image is corrupt, no image is present in the bootflash device, or the boot variable. Transceiver-3-Init_Failure C0/0 Iomd.
From www.geocities.ws
1. 2m FM transceiver in PDF 2m.rar (880kb) Transceiver-3-Init_Failure C0/0 Iomd Learn how to fix the error logs caused by inserting unsupported gbics or sfps on a catalyst 3850 switch. Detected for transceiver module in hundredgigabitethernet Detected for transceiver module in gigabitethernet0/0/3, module disabled router. Hello guys, a catalyst 9410r of ours has recently been receiving the following log's concerning an empty transceiver. The switch cannot find the image, the image. Transceiver-3-Init_Failure C0/0 Iomd.