Darlington Switch Circuit . Get an idea about darlington transistor as switch and its applications. Learn about the darlington transistor, its working principles, circuit configurations, types (npn and pnp),. A darlington transistor (also known as a darlington pair) is an electronics component made via the combination of two bjts (bipolar junction transistor) connected in such a way that it allows a very high amount of current gain. The darlington transistor switch simply contains npn or pnp are connected together so that the current gain of the first transistor is multiplied to the current gain of the second transistor to produce the device which work as a single switch. A darlington pair is used to offer high current gain even with low base current. The first transistor gain will be 30 and the second. A 60w load with 15v input voltage needs to be switched using two npn transistors, creating a darlington pair.
from itecnotes.com
Learn about the darlington transistor, its working principles, circuit configurations, types (npn and pnp),. Get an idea about darlington transistor as switch and its applications. The first transistor gain will be 30 and the second. The darlington transistor switch simply contains npn or pnp are connected together so that the current gain of the first transistor is multiplied to the current gain of the second transistor to produce the device which work as a single switch. A darlington transistor (also known as a darlington pair) is an electronics component made via the combination of two bjts (bipolar junction transistor) connected in such a way that it allows a very high amount of current gain. A 60w load with 15v input voltage needs to be switched using two npn transistors, creating a darlington pair. A darlington pair is used to offer high current gain even with low base current.
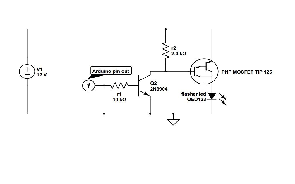
How to avoid NPN leakage current turning on a PNP darlington has high
Darlington Switch Circuit A darlington transistor (also known as a darlington pair) is an electronics component made via the combination of two bjts (bipolar junction transistor) connected in such a way that it allows a very high amount of current gain. The darlington transistor switch simply contains npn or pnp are connected together so that the current gain of the first transistor is multiplied to the current gain of the second transistor to produce the device which work as a single switch. The first transistor gain will be 30 and the second. A 60w load with 15v input voltage needs to be switched using two npn transistors, creating a darlington pair. A darlington pair is used to offer high current gain even with low base current. Learn about the darlington transistor, its working principles, circuit configurations, types (npn and pnp),. A darlington transistor (also known as a darlington pair) is an electronics component made via the combination of two bjts (bipolar junction transistor) connected in such a way that it allows a very high amount of current gain. Get an idea about darlington transistor as switch and its applications.
From manuallibcorals.z13.web.core.windows.net
How To Make A Darlington Pair Transistor Darlington Switch Circuit A 60w load with 15v input voltage needs to be switched using two npn transistors, creating a darlington pair. The darlington transistor switch simply contains npn or pnp are connected together so that the current gain of the first transistor is multiplied to the current gain of the second transistor to produce the device which work as a single switch.. Darlington Switch Circuit.
From leap.tardate.com
LEAP130 Darlington Switch Circuit Learn about the darlington transistor, its working principles, circuit configurations, types (npn and pnp),. The darlington transistor switch simply contains npn or pnp are connected together so that the current gain of the first transistor is multiplied to the current gain of the second transistor to produce the device which work as a single switch. A darlington pair is used. Darlington Switch Circuit.
From www.circuitbasics.com
How to Control DC Motors With an Arduino and a TIP120 Darlington Darlington Switch Circuit The first transistor gain will be 30 and the second. Learn about the darlington transistor, its working principles, circuit configurations, types (npn and pnp),. A 60w load with 15v input voltage needs to be switched using two npn transistors, creating a darlington pair. Get an idea about darlington transistor as switch and its applications. A darlington pair is used to. Darlington Switch Circuit.
From www.youtube.com
Darlington Transistor in Emitter Follower Circuit YouTube Darlington Switch Circuit A darlington transistor (also known as a darlington pair) is an electronics component made via the combination of two bjts (bipolar junction transistor) connected in such a way that it allows a very high amount of current gain. Learn about the darlington transistor, its working principles, circuit configurations, types (npn and pnp),. A darlington pair is used to offer high. Darlington Switch Circuit.
From analyseameter.com
Darlington Transistor Switch and configuration Analyse A Meter Darlington Switch Circuit Get an idea about darlington transistor as switch and its applications. A darlington pair is used to offer high current gain even with low base current. A darlington transistor (also known as a darlington pair) is an electronics component made via the combination of two bjts (bipolar junction transistor) connected in such a way that it allows a very high. Darlington Switch Circuit.
From www.eleccircuit.com
555 PWM DC motor controller circuit Darlington Switch Circuit The first transistor gain will be 30 and the second. A darlington pair is used to offer high current gain even with low base current. A 60w load with 15v input voltage needs to be switched using two npn transistors, creating a darlington pair. A darlington transistor (also known as a darlington pair) is an electronics component made via the. Darlington Switch Circuit.
From circuitcellar.com
Darlington vs. Sziklai Pair Circuit Cellar Darlington Switch Circuit Learn about the darlington transistor, its working principles, circuit configurations, types (npn and pnp),. A darlington transistor (also known as a darlington pair) is an electronics component made via the combination of two bjts (bipolar junction transistor) connected in such a way that it allows a very high amount of current gain. The darlington transistor switch simply contains npn or. Darlington Switch Circuit.
From studylib.net
Darlington Circuit Darlington Switch Circuit Get an idea about darlington transistor as switch and its applications. Learn about the darlington transistor, its working principles, circuit configurations, types (npn and pnp),. A 60w load with 15v input voltage needs to be switched using two npn transistors, creating a darlington pair. The first transistor gain will be 30 and the second. The darlington transistor switch simply contains. Darlington Switch Circuit.
From www.worldofelectronicsstudy.com
darlingtonpair,configuration,current gain,transistor,relays,motors Darlington Switch Circuit Get an idea about darlington transistor as switch and its applications. A darlington pair is used to offer high current gain even with low base current. Learn about the darlington transistor, its working principles, circuit configurations, types (npn and pnp),. A 60w load with 15v input voltage needs to be switched using two npn transistors, creating a darlington pair. The. Darlington Switch Circuit.
From analyseameter.com
Darlington Transistor Definition, Configuration, Switch Explained Darlington Switch Circuit The first transistor gain will be 30 and the second. The darlington transistor switch simply contains npn or pnp are connected together so that the current gain of the first transistor is multiplied to the current gain of the second transistor to produce the device which work as a single switch. A darlington transistor (also known as a darlington pair). Darlington Switch Circuit.
From www.circuits-diy.com
Proximity Sensor Switch Using BC517 Darlington Transistor Darlington Switch Circuit Get an idea about darlington transistor as switch and its applications. A darlington transistor (also known as a darlington pair) is an electronics component made via the combination of two bjts (bipolar junction transistor) connected in such a way that it allows a very high amount of current gain. A darlington pair is used to offer high current gain even. Darlington Switch Circuit.
From www.next.gr
SN75064 SN75067 current Darlington circuit diagram of a switch under Darlington Switch Circuit Learn about the darlington transistor, its working principles, circuit configurations, types (npn and pnp),. A 60w load with 15v input voltage needs to be switched using two npn transistors, creating a darlington pair. A darlington pair is used to offer high current gain even with low base current. Get an idea about darlington transistor as switch and its applications. The. Darlington Switch Circuit.
From www.theengineeringknowledge.com
Introduction to Darlington Pair The Engineering Knowledge Darlington Switch Circuit The darlington transistor switch simply contains npn or pnp are connected together so that the current gain of the first transistor is multiplied to the current gain of the second transistor to produce the device which work as a single switch. The first transistor gain will be 30 and the second. A darlington pair is used to offer high current. Darlington Switch Circuit.
From homediyelectronics.com
Darlington Transistor Touch Switch Simple Science Project Darlington Switch Circuit A 60w load with 15v input voltage needs to be switched using two npn transistors, creating a darlington pair. Learn about the darlington transistor, its working principles, circuit configurations, types (npn and pnp),. The first transistor gain will be 30 and the second. Get an idea about darlington transistor as switch and its applications. A darlington transistor (also known as. Darlington Switch Circuit.
From itecnotes.com
How to perform circuit calculations for the darlington pair Valuable Darlington Switch Circuit Get an idea about darlington transistor as switch and its applications. A darlington pair is used to offer high current gain even with low base current. The first transistor gain will be 30 and the second. Learn about the darlington transistor, its working principles, circuit configurations, types (npn and pnp),. A darlington transistor (also known as a darlington pair) is. Darlington Switch Circuit.
From en.f-alpha.net
Experiment 8 PNP Darlington Transistor Darlington Switch Circuit A darlington pair is used to offer high current gain even with low base current. Learn about the darlington transistor, its working principles, circuit configurations, types (npn and pnp),. A darlington transistor (also known as a darlington pair) is an electronics component made via the combination of two bjts (bipolar junction transistor) connected in such a way that it allows. Darlington Switch Circuit.
From electronica.guru
HBridge con BJT de Darlington, disparos estáticos Electronica Darlington Switch Circuit A darlington transistor (also known as a darlington pair) is an electronics component made via the combination of two bjts (bipolar junction transistor) connected in such a way that it allows a very high amount of current gain. A 60w load with 15v input voltage needs to be switched using two npn transistors, creating a darlington pair. Get an idea. Darlington Switch Circuit.
From www.youtube.com
Darlington Transistors and Using Them as Switches YouTube Darlington Switch Circuit The first transistor gain will be 30 and the second. The darlington transistor switch simply contains npn or pnp are connected together so that the current gain of the first transistor is multiplied to the current gain of the second transistor to produce the device which work as a single switch. A darlington pair is used to offer high current. Darlington Switch Circuit.
From www.176iot.com
Darlington Transistor Amplifier Circuit Diagram IOT Wiring Diagram Darlington Switch Circuit The darlington transistor switch simply contains npn or pnp are connected together so that the current gain of the first transistor is multiplied to the current gain of the second transistor to produce the device which work as a single switch. A darlington transistor (also known as a darlington pair) is an electronics component made via the combination of two. Darlington Switch Circuit.
From www.incbtech.com
Darlington Power Switch (CB993E) Darlington Switch Circuit Get an idea about darlington transistor as switch and its applications. A darlington transistor (also known as a darlington pair) is an electronics component made via the combination of two bjts (bipolar junction transistor) connected in such a way that it allows a very high amount of current gain. Learn about the darlington transistor, its working principles, circuit configurations, types. Darlington Switch Circuit.
From analyseameter.com
Darlington Transistor Switch and configuration Analyse A Meter Darlington Switch Circuit A darlington transistor (also known as a darlington pair) is an electronics component made via the combination of two bjts (bipolar junction transistor) connected in such a way that it allows a very high amount of current gain. A 60w load with 15v input voltage needs to be switched using two npn transistors, creating a darlington pair. Get an idea. Darlington Switch Circuit.
From electronicsphysics.com
Darlington pair amplifier Transistor circuit, theory & gain Edumir Darlington Switch Circuit Learn about the darlington transistor, its working principles, circuit configurations, types (npn and pnp),. The first transistor gain will be 30 and the second. A darlington transistor (also known as a darlington pair) is an electronics component made via the combination of two bjts (bipolar junction transistor) connected in such a way that it allows a very high amount of. Darlington Switch Circuit.
From lessonmagicpullorum.z13.web.core.windows.net
How To Test A Darlington Transistor Darlington Switch Circuit A darlington pair is used to offer high current gain even with low base current. A darlington transistor (also known as a darlington pair) is an electronics component made via the combination of two bjts (bipolar junction transistor) connected in such a way that it allows a very high amount of current gain. A 60w load with 15v input voltage. Darlington Switch Circuit.
From www.engineersgarage.com
Relay operation using Darlington Pair Darlington Switch Circuit Learn about the darlington transistor, its working principles, circuit configurations, types (npn and pnp),. A 60w load with 15v input voltage needs to be switched using two npn transistors, creating a darlington pair. The first transistor gain will be 30 and the second. The darlington transistor switch simply contains npn or pnp are connected together so that the current gain. Darlington Switch Circuit.
From forum.arduino.cc
High level switching with PNP darlington Darlington Switch Circuit A 60w load with 15v input voltage needs to be switched using two npn transistors, creating a darlington pair. A darlington transistor (also known as a darlington pair) is an electronics component made via the combination of two bjts (bipolar junction transistor) connected in such a way that it allows a very high amount of current gain. Learn about the. Darlington Switch Circuit.
From circuitdbshadrick.z19.web.core.windows.net
Darlington Pair Circuit Diagram Darlington Switch Circuit A darlington transistor (also known as a darlington pair) is an electronics component made via the combination of two bjts (bipolar junction transistor) connected in such a way that it allows a very high amount of current gain. The first transistor gain will be 30 and the second. A 60w load with 15v input voltage needs to be switched using. Darlington Switch Circuit.
From wiredatabrigitte.z19.web.core.windows.net
Darlington Pair Circuit Diagram Darlington Switch Circuit Learn about the darlington transistor, its working principles, circuit configurations, types (npn and pnp),. A 60w load with 15v input voltage needs to be switched using two npn transistors, creating a darlington pair. The first transistor gain will be 30 and the second. Get an idea about darlington transistor as switch and its applications. A darlington pair is used to. Darlington Switch Circuit.
From circuitdigest.com
Darlington Transistor Pair/Configuration Working, Application & Examples Darlington Switch Circuit Learn about the darlington transistor, its working principles, circuit configurations, types (npn and pnp),. A 60w load with 15v input voltage needs to be switched using two npn transistors, creating a darlington pair. Get an idea about darlington transistor as switch and its applications. The darlington transistor switch simply contains npn or pnp are connected together so that the current. Darlington Switch Circuit.
From www.theengineeringknowledge.com
Introduction to Darlington Pair The Engineering Knowledge Darlington Switch Circuit A 60w load with 15v input voltage needs to be switched using two npn transistors, creating a darlington pair. A darlington transistor (also known as a darlington pair) is an electronics component made via the combination of two bjts (bipolar junction transistor) connected in such a way that it allows a very high amount of current gain. The first transistor. Darlington Switch Circuit.
From www.youtube.com
DC Analysis of Darlington Circuit YouTube Darlington Switch Circuit Get an idea about darlington transistor as switch and its applications. The first transistor gain will be 30 and the second. A darlington pair is used to offer high current gain even with low base current. A 60w load with 15v input voltage needs to be switched using two npn transistors, creating a darlington pair. The darlington transistor switch simply. Darlington Switch Circuit.
From www.zpag.net
Darlington circuit (touch sensor) Darlington Switch Circuit Learn about the darlington transistor, its working principles, circuit configurations, types (npn and pnp),. A darlington pair is used to offer high current gain even with low base current. A darlington transistor (also known as a darlington pair) is an electronics component made via the combination of two bjts (bipolar junction transistor) connected in such a way that it allows. Darlington Switch Circuit.
From www.176iot.com
Darlington Transistor Amplifier Circuit Diagram IOT Wiring Diagram Darlington Switch Circuit A 60w load with 15v input voltage needs to be switched using two npn transistors, creating a darlington pair. A darlington transistor (also known as a darlington pair) is an electronics component made via the combination of two bjts (bipolar junction transistor) connected in such a way that it allows a very high amount of current gain. Get an idea. Darlington Switch Circuit.
From electrical.codidact.com
Electrical Engineering PNP Darlington pair as a current limiter Darlington Switch Circuit Learn about the darlington transistor, its working principles, circuit configurations, types (npn and pnp),. A 60w load with 15v input voltage needs to be switched using two npn transistors, creating a darlington pair. The darlington transistor switch simply contains npn or pnp are connected together so that the current gain of the first transistor is multiplied to the current gain. Darlington Switch Circuit.
From itecnotes.com
How to avoid NPN leakage current turning on a PNP darlington has high Darlington Switch Circuit A darlington pair is used to offer high current gain even with low base current. Learn about the darlington transistor, its working principles, circuit configurations, types (npn and pnp),. A 60w load with 15v input voltage needs to be switched using two npn transistors, creating a darlington pair. The darlington transistor switch simply contains npn or pnp are connected together. Darlington Switch Circuit.
From www.circuitbasics.com
How to Control DC Motors With an Arduino and a TIP120 Darlington Darlington Switch Circuit Get an idea about darlington transistor as switch and its applications. A 60w load with 15v input voltage needs to be switched using two npn transistors, creating a darlington pair. The first transistor gain will be 30 and the second. Learn about the darlington transistor, its working principles, circuit configurations, types (npn and pnp),. The darlington transistor switch simply contains. Darlington Switch Circuit.