Metronome Circuit . It produces a regular, steady sound, typically in the form of clicks or beats per minute (bpm), to aid musicians in maintaining the desired rhythm. In this instructables we will build and electronic metronome using simple electronic components found in any electronic store and tools. The oscillation frequency is determined by c1, r1, r2,. Figure 1 is the schematic for the electronic metronome. A metronome is a device used in music to help musicians keep a consistent tempo or beat while playing or practicing. How to make an electronic metronome: This circuit uses the 555 timer. Here is a simple circuit using ic ne555 that can be used to generate metronomes.such a circuit is very useful to those who learns. This metronome circuit, which uses a 555 timer and allows for adjustable bpm (beats per minute), enables musicians and students to maintain accurate timing for extended periods. The design is based on a lm555 timer integrated circuit.
from www.petervis.com
The oscillation frequency is determined by c1, r1, r2,. How to make an electronic metronome: The design is based on a lm555 timer integrated circuit. Here is a simple circuit using ic ne555 that can be used to generate metronomes.such a circuit is very useful to those who learns. In this instructables we will build and electronic metronome using simple electronic components found in any electronic store and tools. It produces a regular, steady sound, typically in the form of clicks or beats per minute (bpm), to aid musicians in maintaining the desired rhythm. This circuit uses the 555 timer. A metronome is a device used in music to help musicians keep a consistent tempo or beat while playing or practicing. Figure 1 is the schematic for the electronic metronome. This metronome circuit, which uses a 555 timer and allows for adjustable bpm (beats per minute), enables musicians and students to maintain accurate timing for extended periods.
555 Timer Metronome
Metronome Circuit A metronome is a device used in music to help musicians keep a consistent tempo or beat while playing or practicing. The design is based on a lm555 timer integrated circuit. A metronome is a device used in music to help musicians keep a consistent tempo or beat while playing or practicing. How to make an electronic metronome: The oscillation frequency is determined by c1, r1, r2,. It produces a regular, steady sound, typically in the form of clicks or beats per minute (bpm), to aid musicians in maintaining the desired rhythm. This metronome circuit, which uses a 555 timer and allows for adjustable bpm (beats per minute), enables musicians and students to maintain accurate timing for extended periods. In this instructables we will build and electronic metronome using simple electronic components found in any electronic store and tools. Figure 1 is the schematic for the electronic metronome. Here is a simple circuit using ic ne555 that can be used to generate metronomes.such a circuit is very useful to those who learns. This circuit uses the 555 timer.
From www.positron-libre.com
Un métronome électronique à base de NE555 Metronome Circuit Here is a simple circuit using ic ne555 that can be used to generate metronomes.such a circuit is very useful to those who learns. It produces a regular, steady sound, typically in the form of clicks or beats per minute (bpm), to aid musicians in maintaining the desired rhythm. In this instructables we will build and electronic metronome using simple. Metronome Circuit.
From circuitszone.com
Audio metronome circuit with led indicator » Metronome Circuit This circuit uses the 555 timer. A metronome is a device used in music to help musicians keep a consistent tempo or beat while playing or practicing. This metronome circuit, which uses a 555 timer and allows for adjustable bpm (beats per minute), enables musicians and students to maintain accurate timing for extended periods. Figure 1 is the schematic for. Metronome Circuit.
From bestengineeringprojects.com
Aural Metronome Circuit Engineering Projects Metronome Circuit Figure 1 is the schematic for the electronic metronome. It produces a regular, steady sound, typically in the form of clicks or beats per minute (bpm), to aid musicians in maintaining the desired rhythm. How to make an electronic metronome: The design is based on a lm555 timer integrated circuit. Here is a simple circuit using ic ne555 that can. Metronome Circuit.
From www.solveforum.com
Convert Metronome circuit to Visual Metronome (LED blinker) solveForum Metronome Circuit Here is a simple circuit using ic ne555 that can be used to generate metronomes.such a circuit is very useful to those who learns. The design is based on a lm555 timer integrated circuit. A metronome is a device used in music to help musicians keep a consistent tempo or beat while playing or practicing. Figure 1 is the schematic. Metronome Circuit.
From www.joytunes.com
Ultimate Guide On How To Use A Metronome In Your Piano Practice Metronome Circuit The design is based on a lm555 timer integrated circuit. This circuit uses the 555 timer. Figure 1 is the schematic for the electronic metronome. This metronome circuit, which uses a 555 timer and allows for adjustable bpm (beats per minute), enables musicians and students to maintain accurate timing for extended periods. How to make an electronic metronome: A metronome. Metronome Circuit.
From www.petervis.com
555 Timer Metronome Metronome Circuit This circuit uses the 555 timer. The oscillation frequency is determined by c1, r1, r2,. Figure 1 is the schematic for the electronic metronome. In this instructables we will build and electronic metronome using simple electronic components found in any electronic store and tools. The design is based on a lm555 timer integrated circuit. It produces a regular, steady sound,. Metronome Circuit.
From www.chegg.com
Solved 4 LightSensitivityMetronome Circuit. Metronome Circuit A metronome is a device used in music to help musicians keep a consistent tempo or beat while playing or practicing. This metronome circuit, which uses a 555 timer and allows for adjustable bpm (beats per minute), enables musicians and students to maintain accurate timing for extended periods. Here is a simple circuit using ic ne555 that can be used. Metronome Circuit.
From www.build-electronic-circuits.com
555 Timer Metronome Circuit Metronome Circuit A metronome is a device used in music to help musicians keep a consistent tempo or beat while playing or practicing. Figure 1 is the schematic for the electronic metronome. It produces a regular, steady sound, typically in the form of clicks or beats per minute (bpm), to aid musicians in maintaining the desired rhythm. How to make an electronic. Metronome Circuit.
From www.seekic.com
555 sound and light synchronous touchbell metronome circuit Control Metronome Circuit The design is based on a lm555 timer integrated circuit. This metronome circuit, which uses a 555 timer and allows for adjustable bpm (beats per minute), enables musicians and students to maintain accurate timing for extended periods. How to make an electronic metronome: Figure 1 is the schematic for the electronic metronome. It produces a regular, steady sound, typically in. Metronome Circuit.
From www.youtube.com
Simple metronome circuit YouTube Metronome Circuit This metronome circuit, which uses a 555 timer and allows for adjustable bpm (beats per minute), enables musicians and students to maintain accurate timing for extended periods. In this instructables we will build and electronic metronome using simple electronic components found in any electronic store and tools. The design is based on a lm555 timer integrated circuit. Figure 1 is. Metronome Circuit.
From www.instructables.com
Metronome Circuit With Attiny45 Instructables Metronome Circuit This circuit uses the 555 timer. This metronome circuit, which uses a 555 timer and allows for adjustable bpm (beats per minute), enables musicians and students to maintain accurate timing for extended periods. In this instructables we will build and electronic metronome using simple electronic components found in any electronic store and tools. The design is based on a lm555. Metronome Circuit.
From www.multisim.com
LED Metronome Circuit Multisim Live Metronome Circuit This circuit uses the 555 timer. How to make an electronic metronome: The oscillation frequency is determined by c1, r1, r2,. A metronome is a device used in music to help musicians keep a consistent tempo or beat while playing or practicing. This metronome circuit, which uses a 555 timer and allows for adjustable bpm (beats per minute), enables musicians. Metronome Circuit.
From www.slideserve.com
PPT Electronic Metronome PowerPoint Presentation, free download ID Metronome Circuit This circuit uses the 555 timer. How to make an electronic metronome: In this instructables we will build and electronic metronome using simple electronic components found in any electronic store and tools. This metronome circuit, which uses a 555 timer and allows for adjustable bpm (beats per minute), enables musicians and students to maintain accurate timing for extended periods. The. Metronome Circuit.
From www.zpag.net
Métronome électronique Metronome Circuit Here is a simple circuit using ic ne555 that can be used to generate metronomes.such a circuit is very useful to those who learns. Figure 1 is the schematic for the electronic metronome. A metronome is a device used in music to help musicians keep a consistent tempo or beat while playing or practicing. This circuit uses the 555 timer.. Metronome Circuit.
From www.build-electronic-circuits.com
555 Timer Metronome Circuit Metronome Circuit Here is a simple circuit using ic ne555 that can be used to generate metronomes.such a circuit is very useful to those who learns. How to make an electronic metronome: The oscillation frequency is determined by c1, r1, r2,. This circuit uses the 555 timer. In this instructables we will build and electronic metronome using simple electronic components found in. Metronome Circuit.
From modelist-konstruktor.org
METRONOMECONDUCTOR MODEL CONSTRUCTION Metronome Circuit This metronome circuit, which uses a 555 timer and allows for adjustable bpm (beats per minute), enables musicians and students to maintain accurate timing for extended periods. In this instructables we will build and electronic metronome using simple electronic components found in any electronic store and tools. How to make an electronic metronome: It produces a regular, steady sound, typically. Metronome Circuit.
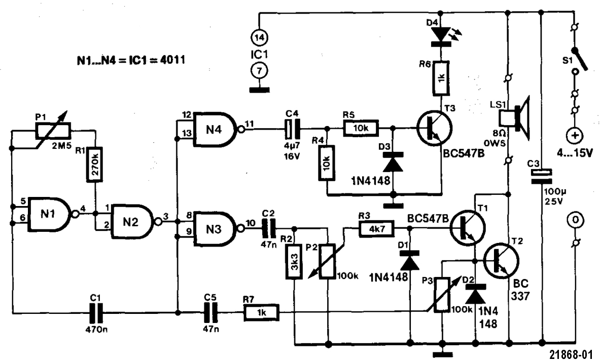
From www.elektormagazine.com
Small Circuits Revival (18) Electronic Metronome Elektor Magazine Metronome Circuit Figure 1 is the schematic for the electronic metronome. Here is a simple circuit using ic ne555 that can be used to generate metronomes.such a circuit is very useful to those who learns. The design is based on a lm555 timer integrated circuit. The oscillation frequency is determined by c1, r1, r2,. A metronome is a device used in music. Metronome Circuit.
From www.instructables.com
How to Make an Electronic Metronome 8 Steps (with Pictures Metronome Circuit This circuit uses the 555 timer. Here is a simple circuit using ic ne555 that can be used to generate metronomes.such a circuit is very useful to those who learns. In this instructables we will build and electronic metronome using simple electronic components found in any electronic store and tools. The oscillation frequency is determined by c1, r1, r2,. The. Metronome Circuit.
From www.circuit-diagrams.net
Metronome Circuit Metronome Circuit Here is a simple circuit using ic ne555 that can be used to generate metronomes.such a circuit is very useful to those who learns. This circuit uses the 555 timer. It produces a regular, steady sound, typically in the form of clicks or beats per minute (bpm), to aid musicians in maintaining the desired rhythm. In this instructables we will. Metronome Circuit.
From sonelec-musique.com
Electronique Realisations Metronome 003 Metronome Circuit It produces a regular, steady sound, typically in the form of clicks or beats per minute (bpm), to aid musicians in maintaining the desired rhythm. The design is based on a lm555 timer integrated circuit. The oscillation frequency is determined by c1, r1, r2,. A metronome is a device used in music to help musicians keep a consistent tempo or. Metronome Circuit.
From www.circuits-diy.com
Electronic Metronome using Transistors Metronome Circuit Figure 1 is the schematic for the electronic metronome. It produces a regular, steady sound, typically in the form of clicks or beats per minute (bpm), to aid musicians in maintaining the desired rhythm. How to make an electronic metronome: In this instructables we will build and electronic metronome using simple electronic components found in any electronic store and tools.. Metronome Circuit.
From sullystationtechnologies.com
Simple Metronome Circuit Sully Station Technologies Metronome Circuit The design is based on a lm555 timer integrated circuit. This circuit uses the 555 timer. How to make an electronic metronome: This metronome circuit, which uses a 555 timer and allows for adjustable bpm (beats per minute), enables musicians and students to maintain accurate timing for extended periods. Figure 1 is the schematic for the electronic metronome. Here is. Metronome Circuit.
From guidepartrumping.z21.web.core.windows.net
Metronome Circuit Diagram Metronome Circuit This circuit uses the 555 timer. In this instructables we will build and electronic metronome using simple electronic components found in any electronic store and tools. How to make an electronic metronome: The design is based on a lm555 timer integrated circuit. The oscillation frequency is determined by c1, r1, r2,. This metronome circuit, which uses a 555 timer and. Metronome Circuit.
From www.aaroncake.net
LED Metronome Circuit Metronome Circuit This metronome circuit, which uses a 555 timer and allows for adjustable bpm (beats per minute), enables musicians and students to maintain accurate timing for extended periods. The design is based on a lm555 timer integrated circuit. The oscillation frequency is determined by c1, r1, r2,. In this instructables we will build and electronic metronome using simple electronic components found. Metronome Circuit.
From www.muzines.co.uk
Amdek Metronome Kit (EMM Apr 83) Metronome Circuit A metronome is a device used in music to help musicians keep a consistent tempo or beat while playing or practicing. It produces a regular, steady sound, typically in the form of clicks or beats per minute (bpm), to aid musicians in maintaining the desired rhythm. Here is a simple circuit using ic ne555 that can be used to generate. Metronome Circuit.
From apprize.best
The Metronome Fritzing circuit schematic diagram Metronome Circuit A metronome is a device used in music to help musicians keep a consistent tempo or beat while playing or practicing. The design is based on a lm555 timer integrated circuit. How to make an electronic metronome: This circuit uses the 555 timer. Figure 1 is the schematic for the electronic metronome. In this instructables we will build and electronic. Metronome Circuit.
From www.seekic.com
The reinforced bass metronome circuit composed of the CD4017 Audio Metronome Circuit A metronome is a device used in music to help musicians keep a consistent tempo or beat while playing or practicing. This circuit uses the 555 timer. The design is based on a lm555 timer integrated circuit. How to make an electronic metronome: This metronome circuit, which uses a 555 timer and allows for adjustable bpm (beats per minute), enables. Metronome Circuit.
From www.simplecircuitdiagram.com
Electronic Metronome Generates Mechanical Sound Simple Circuit Diagram Metronome Circuit This circuit uses the 555 timer. Figure 1 is the schematic for the electronic metronome. This metronome circuit, which uses a 555 timer and allows for adjustable bpm (beats per minute), enables musicians and students to maintain accurate timing for extended periods. In this instructables we will build and electronic metronome using simple electronic components found in any electronic store. Metronome Circuit.
From www.seekic.com
DOWNBEAT_EMPHASIZED_ELECTRONIC_METRONOME Basic_Circuit Circuit Metronome Circuit A metronome is a device used in music to help musicians keep a consistent tempo or beat while playing or practicing. This metronome circuit, which uses a 555 timer and allows for adjustable bpm (beats per minute), enables musicians and students to maintain accurate timing for extended periods. The design is based on a lm555 timer integrated circuit. Figure 1. Metronome Circuit.
From www.youtube.com
Metronome Circuit with NE555 metronome 555 YouTube Metronome Circuit How to make an electronic metronome: The oscillation frequency is determined by c1, r1, r2,. Figure 1 is the schematic for the electronic metronome. A metronome is a device used in music to help musicians keep a consistent tempo or beat while playing or practicing. It produces a regular, steady sound, typically in the form of clicks or beats per. Metronome Circuit.
From www.thatraymond.com
555 Metronome Metronome Circuit This metronome circuit, which uses a 555 timer and allows for adjustable bpm (beats per minute), enables musicians and students to maintain accurate timing for extended periods. In this instructables we will build and electronic metronome using simple electronic components found in any electronic store and tools. This circuit uses the 555 timer. Figure 1 is the schematic for the. Metronome Circuit.
From diagramdigital.blogspot.com
Sight and Sound Metronome Circuit Diagram Diagram Digital Schematic Metronome Circuit The oscillation frequency is determined by c1, r1, r2,. Figure 1 is the schematic for the electronic metronome. This metronome circuit, which uses a 555 timer and allows for adjustable bpm (beats per minute), enables musicians and students to maintain accurate timing for extended periods. A metronome is a device used in music to help musicians keep a consistent tempo. Metronome Circuit.
From danielandrade.net
DIY Electronic Metronome Metronome Circuit This circuit uses the 555 timer. How to make an electronic metronome: This metronome circuit, which uses a 555 timer and allows for adjustable bpm (beats per minute), enables musicians and students to maintain accurate timing for extended periods. Here is a simple circuit using ic ne555 that can be used to generate metronomes.such a circuit is very useful to. Metronome Circuit.
From www.youtube.com
Lesson 19 Experiment 15 "Build an Electronic Metronome Circuit" YouTube Metronome Circuit This circuit uses the 555 timer. Here is a simple circuit using ic ne555 that can be used to generate metronomes.such a circuit is very useful to those who learns. In this instructables we will build and electronic metronome using simple electronic components found in any electronic store and tools. The oscillation frequency is determined by c1, r1, r2,. How. Metronome Circuit.
From www.youtube.com
Metronome circuit easy to make schematic & demo (only 2 transistors and Metronome Circuit The design is based on a lm555 timer integrated circuit. This metronome circuit, which uses a 555 timer and allows for adjustable bpm (beats per minute), enables musicians and students to maintain accurate timing for extended periods. The oscillation frequency is determined by c1, r1, r2,. Figure 1 is the schematic for the electronic metronome. Here is a simple circuit. Metronome Circuit.