Design Of Differential Amplifier For A Given Specification . a differential amplifier circuit with transistors boosts the difference between two signals but ignores signals that are the same on. Their invention dates back to vacuum tube. a differential amplifier is an amplifier that amplifies the difference between two voltages and rejects the average or. The “differential amplifier” is one of the most important circuit inventions. Differential amplifier design objective this example uses analysis, pspice, and excel to create a design tool. using a circuit simulator, perform fourier analysis and determine the differential input and output signal amplitudes resulting in.
from www.physicsforums.com
The “differential amplifier” is one of the most important circuit inventions. a differential amplifier circuit with transistors boosts the difference between two signals but ignores signals that are the same on. using a circuit simulator, perform fourier analysis and determine the differential input and output signal amplitudes resulting in. a differential amplifier is an amplifier that amplifies the difference between two voltages and rejects the average or. Their invention dates back to vacuum tube. Differential amplifier design objective this example uses analysis, pspice, and excel to create a design tool.
Differential amplifier design
Design Of Differential Amplifier For A Given Specification Their invention dates back to vacuum tube. Differential amplifier design objective this example uses analysis, pspice, and excel to create a design tool. The “differential amplifier” is one of the most important circuit inventions. a differential amplifier circuit with transistors boosts the difference between two signals but ignores signals that are the same on. Their invention dates back to vacuum tube. a differential amplifier is an amplifier that amplifies the difference between two voltages and rejects the average or. using a circuit simulator, perform fourier analysis and determine the differential input and output signal amplitudes resulting in.
From www.coursehero.com
[Solved] Course Hero Design Of Differential Amplifier For A Given Specification The “differential amplifier” is one of the most important circuit inventions. a differential amplifier circuit with transistors boosts the difference between two signals but ignores signals that are the same on. Differential amplifier design objective this example uses analysis, pspice, and excel to create a design tool. a differential amplifier is an amplifier that amplifies the difference between. Design Of Differential Amplifier For A Given Specification.
From www.arrow.com
LT19932_Typical Application Reference Design Differential Amplifier Design Of Differential Amplifier For A Given Specification Differential amplifier design objective this example uses analysis, pspice, and excel to create a design tool. a differential amplifier is an amplifier that amplifies the difference between two voltages and rejects the average or. The “differential amplifier” is one of the most important circuit inventions. a differential amplifier circuit with transistors boosts the difference between two signals but. Design Of Differential Amplifier For A Given Specification.
From www.chegg.com
Solved AIM • To design a Differential Amplifier for the Design Of Differential Amplifier For A Given Specification a differential amplifier is an amplifier that amplifies the difference between two voltages and rejects the average or. The “differential amplifier” is one of the most important circuit inventions. a differential amplifier circuit with transistors boosts the difference between two signals but ignores signals that are the same on. using a circuit simulator, perform fourier analysis and. Design Of Differential Amplifier For A Given Specification.
From www.chegg.com
3. Design a twostage differential amplifier based on Design Of Differential Amplifier For A Given Specification using a circuit simulator, perform fourier analysis and determine the differential input and output signal amplitudes resulting in. a differential amplifier is an amplifier that amplifies the difference between two voltages and rejects the average or. Their invention dates back to vacuum tube. a differential amplifier circuit with transistors boosts the difference between two signals but ignores. Design Of Differential Amplifier For A Given Specification.
From www.physicsforums.com
Differential amplifier design Design Of Differential Amplifier For A Given Specification Their invention dates back to vacuum tube. Differential amplifier design objective this example uses analysis, pspice, and excel to create a design tool. a differential amplifier is an amplifier that amplifies the difference between two voltages and rejects the average or. The “differential amplifier” is one of the most important circuit inventions. using a circuit simulator, perform fourier. Design Of Differential Amplifier For A Given Specification.
From www.chegg.com
Solved Design the basic BJT differential amplifier shown Design Of Differential Amplifier For A Given Specification The “differential amplifier” is one of the most important circuit inventions. Differential amplifier design objective this example uses analysis, pspice, and excel to create a design tool. a differential amplifier is an amplifier that amplifies the difference between two voltages and rejects the average or. Their invention dates back to vacuum tube. a differential amplifier circuit with transistors. Design Of Differential Amplifier For A Given Specification.
From circuitteqandiner.z13.web.core.windows.net
Questions On Differential Amplifier Design Of Differential Amplifier For A Given Specification The “differential amplifier” is one of the most important circuit inventions. Their invention dates back to vacuum tube. Differential amplifier design objective this example uses analysis, pspice, and excel to create a design tool. a differential amplifier circuit with transistors boosts the difference between two signals but ignores signals that are the same on. a differential amplifier is. Design Of Differential Amplifier For A Given Specification.
From exohmgihz.blob.core.windows.net
Differential Amplifier Op Amp Circuit at Paul Callahan blog Design Of Differential Amplifier For A Given Specification Their invention dates back to vacuum tube. using a circuit simulator, perform fourier analysis and determine the differential input and output signal amplitudes resulting in. a differential amplifier is an amplifier that amplifies the difference between two voltages and rejects the average or. Differential amplifier design objective this example uses analysis, pspice, and excel to create a design. Design Of Differential Amplifier For A Given Specification.
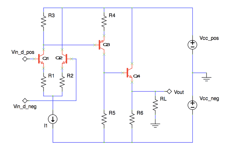
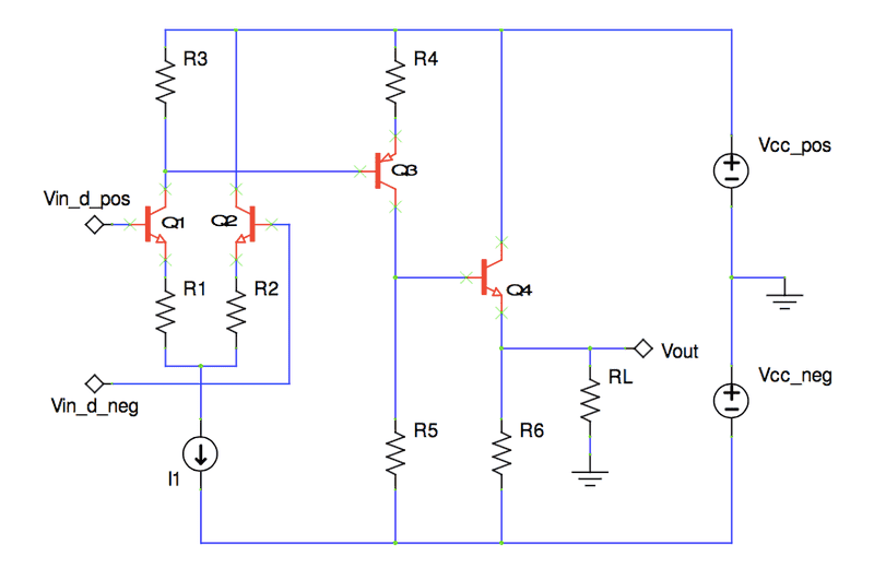
From www.researchgate.net
Schematic of the differential amplifier Download Scientific Diagram Design Of Differential Amplifier For A Given Specification using a circuit simulator, perform fourier analysis and determine the differential input and output signal amplitudes resulting in. a differential amplifier circuit with transistors boosts the difference between two signals but ignores signals that are the same on. Their invention dates back to vacuum tube. The “differential amplifier” is one of the most important circuit inventions. a. Design Of Differential Amplifier For A Given Specification.
From www.researchgate.net
The differential amplifier circuit configuration. Download Scientific Diagram Design Of Differential Amplifier For A Given Specification The “differential amplifier” is one of the most important circuit inventions. a differential amplifier is an amplifier that amplifies the difference between two voltages and rejects the average or. Differential amplifier design objective this example uses analysis, pspice, and excel to create a design tool. Their invention dates back to vacuum tube. using a circuit simulator, perform fourier. Design Of Differential Amplifier For A Given Specification.
From www.mdpi.com
JLPEA Free FullText Fully Differential Miller OpAmp with Enhanced Large and SmallSignal Design Of Differential Amplifier For A Given Specification a differential amplifier circuit with transistors boosts the difference between two signals but ignores signals that are the same on. The “differential amplifier” is one of the most important circuit inventions. Differential amplifier design objective this example uses analysis, pspice, and excel to create a design tool. a differential amplifier is an amplifier that amplifies the difference between. Design Of Differential Amplifier For A Given Specification.
From www.jigsawcad.com
Let the experts talk about How we can design a differential amplifier [Expert Guide] Design Of Differential Amplifier For A Given Specification Differential amplifier design objective this example uses analysis, pspice, and excel to create a design tool. a differential amplifier circuit with transistors boosts the difference between two signals but ignores signals that are the same on. The “differential amplifier” is one of the most important circuit inventions. Their invention dates back to vacuum tube. using a circuit simulator,. Design Of Differential Amplifier For A Given Specification.
From www.researchgate.net
Schematic of the differential amplifier. Download Scientific Diagram Design Of Differential Amplifier For A Given Specification Differential amplifier design objective this example uses analysis, pspice, and excel to create a design tool. using a circuit simulator, perform fourier analysis and determine the differential input and output signal amplitudes resulting in. a differential amplifier is an amplifier that amplifies the difference between two voltages and rejects the average or. The “differential amplifier” is one of. Design Of Differential Amplifier For A Given Specification.
From www.electricity-magnetism.org
Differential Amplifiers How it works, Application & Advantages Design Of Differential Amplifier For A Given Specification Their invention dates back to vacuum tube. a differential amplifier is an amplifier that amplifies the difference between two voltages and rejects the average or. a differential amplifier circuit with transistors boosts the difference between two signals but ignores signals that are the same on. using a circuit simulator, perform fourier analysis and determine the differential input. Design Of Differential Amplifier For A Given Specification.
From www.youtube.com
How to Design a Differential Amplifier amplifier opamps ltspiceの使い方 YouTube Design Of Differential Amplifier For A Given Specification The “differential amplifier” is one of the most important circuit inventions. a differential amplifier circuit with transistors boosts the difference between two signals but ignores signals that are the same on. Their invention dates back to vacuum tube. a differential amplifier is an amplifier that amplifies the difference between two voltages and rejects the average or. using. Design Of Differential Amplifier For A Given Specification.
From www.arrow.com
MAX44211EVKIT Reference Design Differential Amplifier Design Of Differential Amplifier For A Given Specification Their invention dates back to vacuum tube. a differential amplifier is an amplifier that amplifies the difference between two voltages and rejects the average or. The “differential amplifier” is one of the most important circuit inventions. Differential amplifier design objective this example uses analysis, pspice, and excel to create a design tool. using a circuit simulator, perform fourier. Design Of Differential Amplifier For A Given Specification.
From www.numerade.com
SOLVED 1) Single stage differential amplifier a) Derive the differentialmode transfer function Design Of Differential Amplifier For A Given Specification a differential amplifier circuit with transistors boosts the difference between two signals but ignores signals that are the same on. a differential amplifier is an amplifier that amplifies the difference between two voltages and rejects the average or. Differential amplifier design objective this example uses analysis, pspice, and excel to create a design tool. using a circuit. Design Of Differential Amplifier For A Given Specification.
From www.arrow.com
MAX4447EVKIT Reference Design Differential Amplifier Design Of Differential Amplifier For A Given Specification The “differential amplifier” is one of the most important circuit inventions. a differential amplifier circuit with transistors boosts the difference between two signals but ignores signals that are the same on. a differential amplifier is an amplifier that amplifies the difference between two voltages and rejects the average or. using a circuit simulator, perform fourier analysis and. Design Of Differential Amplifier For A Given Specification.
From www.chegg.com
Design the differential amplifier given below with Design Of Differential Amplifier For A Given Specification Differential amplifier design objective this example uses analysis, pspice, and excel to create a design tool. using a circuit simulator, perform fourier analysis and determine the differential input and output signal amplitudes resulting in. a differential amplifier circuit with transistors boosts the difference between two signals but ignores signals that are the same on. The “differential amplifier” is. Design Of Differential Amplifier For A Given Specification.
From www.chegg.com
Design the differential amplifier given below with Design Of Differential Amplifier For A Given Specification a differential amplifier circuit with transistors boosts the difference between two signals but ignores signals that are the same on. Differential amplifier design objective this example uses analysis, pspice, and excel to create a design tool. using a circuit simulator, perform fourier analysis and determine the differential input and output signal amplitudes resulting in. The “differential amplifier” is. Design Of Differential Amplifier For A Given Specification.
From www.researchgate.net
Schematic of a single stage of the differential amplifier. Download Scientific Diagram Design Of Differential Amplifier For A Given Specification a differential amplifier circuit with transistors boosts the difference between two signals but ignores signals that are the same on. Differential amplifier design objective this example uses analysis, pspice, and excel to create a design tool. The “differential amplifier” is one of the most important circuit inventions. a differential amplifier is an amplifier that amplifies the difference between. Design Of Differential Amplifier For A Given Specification.
From www.studypool.com
SOLUTION Solution To Differential Amplifier Design Project Studypool Design Of Differential Amplifier For A Given Specification a differential amplifier circuit with transistors boosts the difference between two signals but ignores signals that are the same on. Differential amplifier design objective this example uses analysis, pspice, and excel to create a design tool. The “differential amplifier” is one of the most important circuit inventions. using a circuit simulator, perform fourier analysis and determine the differential. Design Of Differential Amplifier For A Given Specification.
From www.ee-diary.com
Basic BJT Differential Amplifier Construction and Analysis eediary Design Of Differential Amplifier For A Given Specification a differential amplifier circuit with transistors boosts the difference between two signals but ignores signals that are the same on. Differential amplifier design objective this example uses analysis, pspice, and excel to create a design tool. using a circuit simulator, perform fourier analysis and determine the differential input and output signal amplitudes resulting in. a differential amplifier. Design Of Differential Amplifier For A Given Specification.
From www.chegg.com
Solved Design with LTSpice for a differential Amplifier Design Of Differential Amplifier For A Given Specification a differential amplifier is an amplifier that amplifies the difference between two voltages and rejects the average or. using a circuit simulator, perform fourier analysis and determine the differential input and output signal amplitudes resulting in. Their invention dates back to vacuum tube. The “differential amplifier” is one of the most important circuit inventions. a differential amplifier. Design Of Differential Amplifier For A Given Specification.
From www.chegg.com
Design the differential amplifier given below with Design Of Differential Amplifier For A Given Specification The “differential amplifier” is one of the most important circuit inventions. a differential amplifier is an amplifier that amplifies the difference between two voltages and rejects the average or. using a circuit simulator, perform fourier analysis and determine the differential input and output signal amplitudes resulting in. Differential amplifier design objective this example uses analysis, pspice, and excel. Design Of Differential Amplifier For A Given Specification.
From www.youtube.com
Design of Fully Differential Telescopic Op Amps Stability and Frequency Compensation OpAmp Design Of Differential Amplifier For A Given Specification Differential amplifier design objective this example uses analysis, pspice, and excel to create a design tool. a differential amplifier circuit with transistors boosts the difference between two signals but ignores signals that are the same on. using a circuit simulator, perform fourier analysis and determine the differential input and output signal amplitudes resulting in. The “differential amplifier” is. Design Of Differential Amplifier For A Given Specification.
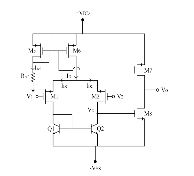
From www.researchgate.net
Schematic Diagram of 2Stage Differential Amplifier Download Scientific Diagram Design Of Differential Amplifier For A Given Specification The “differential amplifier” is one of the most important circuit inventions. Differential amplifier design objective this example uses analysis, pspice, and excel to create a design tool. a differential amplifier is an amplifier that amplifies the difference between two voltages and rejects the average or. Their invention dates back to vacuum tube. using a circuit simulator, perform fourier. Design Of Differential Amplifier For A Given Specification.
From www.planetanalog.com
DCcoupled, singletodifferential design solutions using fully differential amplifiers (Part 1 Design Of Differential Amplifier For A Given Specification a differential amplifier is an amplifier that amplifies the difference between two voltages and rejects the average or. The “differential amplifier” is one of the most important circuit inventions. using a circuit simulator, perform fourier analysis and determine the differential input and output signal amplitudes resulting in. Differential amplifier design objective this example uses analysis, pspice, and excel. Design Of Differential Amplifier For A Given Specification.
From www.researchgate.net
18. Simplified schematic of the fully differential lownoise amplifier Download Scientific Diagram Design Of Differential Amplifier For A Given Specification a differential amplifier circuit with transistors boosts the difference between two signals but ignores signals that are the same on. Differential amplifier design objective this example uses analysis, pspice, and excel to create a design tool. a differential amplifier is an amplifier that amplifies the difference between two voltages and rejects the average or. using a circuit. Design Of Differential Amplifier For A Given Specification.
From www.researchgate.net
a Proposed design of activeloaded differential amplifier using DG... Download Scientific Diagram Design Of Differential Amplifier For A Given Specification Their invention dates back to vacuum tube. a differential amplifier circuit with transistors boosts the difference between two signals but ignores signals that are the same on. a differential amplifier is an amplifier that amplifies the difference between two voltages and rejects the average or. The “differential amplifier” is one of the most important circuit inventions. using. Design Of Differential Amplifier For A Given Specification.
From idea.dapj.com
Differential Amplifier OpAmp Designs Design Of Differential Amplifier For A Given Specification a differential amplifier is an amplifier that amplifies the difference between two voltages and rejects the average or. using a circuit simulator, perform fourier analysis and determine the differential input and output signal amplitudes resulting in. Differential amplifier design objective this example uses analysis, pspice, and excel to create a design tool. Their invention dates back to vacuum. Design Of Differential Amplifier For A Given Specification.
From circuitchemas.blogspot.com
2 Stage Differential Amplifier Circuit Pcb Circuits Design Of Differential Amplifier For A Given Specification using a circuit simulator, perform fourier analysis and determine the differential input and output signal amplitudes resulting in. The “differential amplifier” is one of the most important circuit inventions. Differential amplifier design objective this example uses analysis, pspice, and excel to create a design tool. a differential amplifier is an amplifier that amplifies the difference between two voltages. Design Of Differential Amplifier For A Given Specification.
From www.chegg.com
Solved Prelab Design a basic differential amplifier for a Design Of Differential Amplifier For A Given Specification a differential amplifier is an amplifier that amplifies the difference between two voltages and rejects the average or. The “differential amplifier” is one of the most important circuit inventions. using a circuit simulator, perform fourier analysis and determine the differential input and output signal amplitudes resulting in. Differential amplifier design objective this example uses analysis, pspice, and excel. Design Of Differential Amplifier For A Given Specification.
From www.chegg.com
Solved Design differential amplifier with a resistive load Design Of Differential Amplifier For A Given Specification using a circuit simulator, perform fourier analysis and determine the differential input and output signal amplitudes resulting in. Their invention dates back to vacuum tube. The “differential amplifier” is one of the most important circuit inventions. a differential amplifier circuit with transistors boosts the difference between two signals but ignores signals that are the same on. Differential amplifier. Design Of Differential Amplifier For A Given Specification.
From www.researchgate.net
(PDF) Analysis and Design of MOS Differential Amplifier Design Of Differential Amplifier For A Given Specification a differential amplifier is an amplifier that amplifies the difference between two voltages and rejects the average or. Differential amplifier design objective this example uses analysis, pspice, and excel to create a design tool. a differential amplifier circuit with transistors boosts the difference between two signals but ignores signals that are the same on. The “differential amplifier” is. Design Of Differential Amplifier For A Given Specification.