Connect_To_Signal Dbus . A library, libdbus, that allows two applications to connect to each other and exchange messages. Connect_to_signal (signal_name, handler_function, dbus_interface = none, ** keywords) arrange for a function to be called when the given signal is. To define a service on the bus, use the serviceinterface class and decorate class methods to specify dbus methods, properties, and signals. These are the top rated real world python examples of dbus.interface.connect_to_signal. Architecturally, it has several layers: To use a service on the bus, the library constructs a proxy object you can use to call methods, get and set properties, and listen to signals.
from www.electronicpro.co.za
These are the top rated real world python examples of dbus.interface.connect_to_signal. Architecturally, it has several layers: A library, libdbus, that allows two applications to connect to each other and exchange messages. Connect_to_signal (signal_name, handler_function, dbus_interface = none, ** keywords) arrange for a function to be called when the given signal is. To define a service on the bus, use the serviceinterface class and decorate class methods to specify dbus methods, properties, and signals. To use a service on the bus, the library constructs a proxy object you can use to call methods, get and set properties, and listen to signals.
Tarot 8 Channel Signal Conversion Module PWM/PPM/SBUS/DBUS/SBUS/DBUS
Connect_To_Signal Dbus Connect_to_signal (signal_name, handler_function, dbus_interface = none, ** keywords) arrange for a function to be called when the given signal is. These are the top rated real world python examples of dbus.interface.connect_to_signal. To define a service on the bus, use the serviceinterface class and decorate class methods to specify dbus methods, properties, and signals. Connect_to_signal (signal_name, handler_function, dbus_interface = none, ** keywords) arrange for a function to be called when the given signal is. A library, libdbus, that allows two applications to connect to each other and exchange messages. To use a service on the bus, the library constructs a proxy object you can use to call methods, get and set properties, and listen to signals. Architecturally, it has several layers:
From docslib.org
How to Establish Connection to Dbus for the Own Oorexx Class DocsLib Connect_To_Signal Dbus To use a service on the bus, the library constructs a proxy object you can use to call methods, get and set properties, and listen to signals. A library, libdbus, that allows two applications to connect to each other and exchange messages. To define a service on the bus, use the serviceinterface class and decorate class methods to specify dbus. Connect_To_Signal Dbus.
From maemo.org
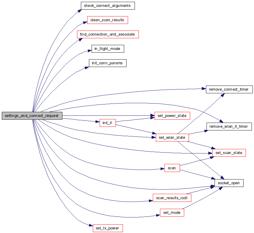
WLAN Connection Daemon dbussignal.c File Reference Connect_To_Signal Dbus To define a service on the bus, use the serviceinterface class and decorate class methods to specify dbus methods, properties, and signals. Architecturally, it has several layers: A library, libdbus, that allows two applications to connect to each other and exchange messages. These are the top rated real world python examples of dbus.interface.connect_to_signal. Connect_to_signal (signal_name, handler_function, dbus_interface = none, **. Connect_To_Signal Dbus.
From punchthrough.com
Ultimate Guide to Managing Your BLE Connection Punch Through Connect_To_Signal Dbus To use a service on the bus, the library constructs a proxy object you can use to call methods, get and set properties, and listen to signals. To define a service on the bus, use the serviceinterface class and decorate class methods to specify dbus methods, properties, and signals. Connect_to_signal (signal_name, handler_function, dbus_interface = none, ** keywords) arrange for a. Connect_To_Signal Dbus.
From www.medzell.net
Connect Engine DBus Rtwo Healthcare solutions Connect_To_Signal Dbus To use a service on the bus, the library constructs a proxy object you can use to call methods, get and set properties, and listen to signals. A library, libdbus, that allows two applications to connect to each other and exchange messages. These are the top rated real world python examples of dbus.interface.connect_to_signal. Connect_to_signal (signal_name, handler_function, dbus_interface = none, **. Connect_To_Signal Dbus.
From maemo.org
WLAN Connection Daemon dbussignal.c File Reference Connect_To_Signal Dbus These are the top rated real world python examples of dbus.interface.connect_to_signal. Connect_to_signal (signal_name, handler_function, dbus_interface = none, ** keywords) arrange for a function to be called when the given signal is. Architecturally, it has several layers: A library, libdbus, that allows two applications to connect to each other and exchange messages. To use a service on the bus, the library. Connect_To_Signal Dbus.
From hustcat.github.io
Getting started with DBUS Connect_To_Signal Dbus To define a service on the bus, use the serviceinterface class and decorate class methods to specify dbus methods, properties, and signals. To use a service on the bus, the library constructs a proxy object you can use to call methods, get and set properties, and listen to signals. These are the top rated real world python examples of dbus.interface.connect_to_signal.. Connect_To_Signal Dbus.
From github.com
Failed to connect to socket /run/dbus/system_bus_socket · Issue 280 Connect_To_Signal Dbus To define a service on the bus, use the serviceinterface class and decorate class methods to specify dbus methods, properties, and signals. To use a service on the bus, the library constructs a proxy object you can use to call methods, get and set properties, and listen to signals. Connect_to_signal (signal_name, handler_function, dbus_interface = none, ** keywords) arrange for a. Connect_To_Signal Dbus.
From www.chipskey.cc
16CH Receiver PWM/PPM/SBUS/DBUS To Signal Converter Module For DJI NAZA Connect_To_Signal Dbus To define a service on the bus, use the serviceinterface class and decorate class methods to specify dbus methods, properties, and signals. A library, libdbus, that allows two applications to connect to each other and exchange messages. Connect_to_signal (signal_name, handler_function, dbus_interface = none, ** keywords) arrange for a function to be called when the given signal is. These are the. Connect_To_Signal Dbus.
From www.softprayog.in
DBus Tutorial SoftPrayog Connect_To_Signal Dbus Connect_to_signal (signal_name, handler_function, dbus_interface = none, ** keywords) arrange for a function to be called when the given signal is. These are the top rated real world python examples of dbus.interface.connect_to_signal. To define a service on the bus, use the serviceinterface class and decorate class methods to specify dbus methods, properties, and signals. To use a service on the bus,. Connect_To_Signal Dbus.
From github.com
GitHub codenumb/easy_dbus dbus wrapper library. simplified interface Connect_To_Signal Dbus These are the top rated real world python examples of dbus.interface.connect_to_signal. To use a service on the bus, the library constructs a proxy object you can use to call methods, get and set properties, and listen to signals. A library, libdbus, that allows two applications to connect to each other and exchange messages. Architecturally, it has several layers: Connect_to_signal (signal_name,. Connect_To_Signal Dbus.
From www.ebay.com
PWM to PPM SBUS DBUS Sbus Encoder Signal Converter Module DJI 8ch Connect_To_Signal Dbus Connect_to_signal (signal_name, handler_function, dbus_interface = none, ** keywords) arrange for a function to be called when the given signal is. These are the top rated real world python examples of dbus.interface.connect_to_signal. To define a service on the bus, use the serviceinterface class and decorate class methods to specify dbus methods, properties, and signals. Architecturally, it has several layers: To use. Connect_To_Signal Dbus.
From blog.avichalp.me
An Introduction to DBus. Overview by Avichal Pandey Asymmetry Connect_To_Signal Dbus To use a service on the bus, the library constructs a proxy object you can use to call methods, get and set properties, and listen to signals. A library, libdbus, that allows two applications to connect to each other and exchange messages. Architecturally, it has several layers: Connect_to_signal (signal_name, handler_function, dbus_interface = none, ** keywords) arrange for a function to. Connect_To_Signal Dbus.
From www.youtube.com
DBus Tutorial YouTube Connect_To_Signal Dbus A library, libdbus, that allows two applications to connect to each other and exchange messages. These are the top rated real world python examples of dbus.interface.connect_to_signal. To use a service on the bus, the library constructs a proxy object you can use to call methods, get and set properties, and listen to signals. To define a service on the bus,. Connect_To_Signal Dbus.
From www.youtube.com
dbus signal for volume up & down (2 Solutions!!) YouTube Connect_To_Signal Dbus Architecturally, it has several layers: To use a service on the bus, the library constructs a proxy object you can use to call methods, get and set properties, and listen to signals. These are the top rated real world python examples of dbus.interface.connect_to_signal. Connect_to_signal (signal_name, handler_function, dbus_interface = none, ** keywords) arrange for a function to be called when the. Connect_To_Signal Dbus.
From usbwiringdiagram.com
Ups Communications Cable Simple Signalling Usb To Rj45 Wiring Diagram Connect_To_Signal Dbus Connect_to_signal (signal_name, handler_function, dbus_interface = none, ** keywords) arrange for a function to be called when the given signal is. These are the top rated real world python examples of dbus.interface.connect_to_signal. To define a service on the bus, use the serviceinterface class and decorate class methods to specify dbus methods, properties, and signals. To use a service on the bus,. Connect_To_Signal Dbus.
From blog.csdn.net
DBUS入门笔记_qt remotecontrolledcarCSDN博客 Connect_To_Signal Dbus These are the top rated real world python examples of dbus.interface.connect_to_signal. Architecturally, it has several layers: To define a service on the bus, use the serviceinterface class and decorate class methods to specify dbus methods, properties, and signals. A library, libdbus, that allows two applications to connect to each other and exchange messages. Connect_to_signal (signal_name, handler_function, dbus_interface = none, **. Connect_To_Signal Dbus.
From github.com
GitHub codenumb/easy_dbus dbus wrapper library. simplified interface Connect_To_Signal Dbus A library, libdbus, that allows two applications to connect to each other and exchange messages. Connect_to_signal (signal_name, handler_function, dbus_interface = none, ** keywords) arrange for a function to be called when the given signal is. These are the top rated real world python examples of dbus.interface.connect_to_signal. Architecturally, it has several layers: To use a service on the bus, the library. Connect_To_Signal Dbus.
From maemo.org
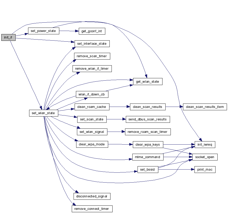
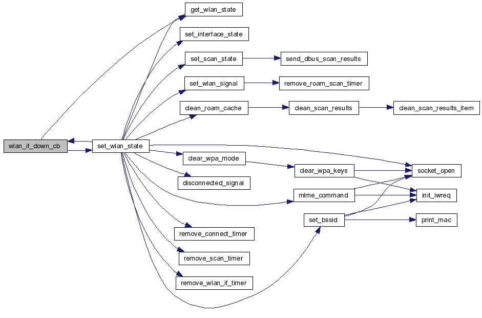
WLAN Connection Daemon dbushandler.c File Reference Connect_To_Signal Dbus Connect_to_signal (signal_name, handler_function, dbus_interface = none, ** keywords) arrange for a function to be called when the given signal is. To define a service on the bus, use the serviceinterface class and decorate class methods to specify dbus methods, properties, and signals. These are the top rated real world python examples of dbus.interface.connect_to_signal. Architecturally, it has several layers: A library,. Connect_To_Signal Dbus.
From itecnotes.com
Electronic Proper way to connect signals to USB TypeC receptacle Connect_To_Signal Dbus Architecturally, it has several layers: To use a service on the bus, the library constructs a proxy object you can use to call methods, get and set properties, and listen to signals. To define a service on the bus, use the serviceinterface class and decorate class methods to specify dbus methods, properties, and signals. A library, libdbus, that allows two. Connect_To_Signal Dbus.
From maemo.org
WLAN Connection Daemon dbushandler.c File Reference Connect_To_Signal Dbus To define a service on the bus, use the serviceinterface class and decorate class methods to specify dbus methods, properties, and signals. These are the top rated real world python examples of dbus.interface.connect_to_signal. Connect_to_signal (signal_name, handler_function, dbus_interface = none, ** keywords) arrange for a function to be called when the given signal is. Architecturally, it has several layers: A library,. Connect_To_Signal Dbus.
From www.ariesrc.gr
Tarot 8 Channel Signal Conversion Module PWM/PPM/SBUS/DBUS/SBUS/D Connect_To_Signal Dbus Connect_to_signal (signal_name, handler_function, dbus_interface = none, ** keywords) arrange for a function to be called when the given signal is. To use a service on the bus, the library constructs a proxy object you can use to call methods, get and set properties, and listen to signals. Architecturally, it has several layers: A library, libdbus, that allows two applications to. Connect_To_Signal Dbus.
From www.electronicpro.co.za
Tarot 8 Channel Signal Conversion Module PWM/PPM/SBUS/DBUS/SBUS/DBUS Connect_To_Signal Dbus These are the top rated real world python examples of dbus.interface.connect_to_signal. A library, libdbus, that allows two applications to connect to each other and exchange messages. To use a service on the bus, the library constructs a proxy object you can use to call methods, get and set properties, and listen to signals. To define a service on the bus,. Connect_To_Signal Dbus.
From takluyver.github.io
Understanding DBus Codel Connect_To_Signal Dbus A library, libdbus, that allows two applications to connect to each other and exchange messages. To use a service on the bus, the library constructs a proxy object you can use to call methods, get and set properties, and listen to signals. Connect_to_signal (signal_name, handler_function, dbus_interface = none, ** keywords) arrange for a function to be called when the given. Connect_To_Signal Dbus.
From maemo.org
WLAN Connection Daemon dbushandler.c File Reference Connect_To_Signal Dbus These are the top rated real world python examples of dbus.interface.connect_to_signal. Architecturally, it has several layers: Connect_to_signal (signal_name, handler_function, dbus_interface = none, ** keywords) arrange for a function to be called when the given signal is. To define a service on the bus, use the serviceinterface class and decorate class methods to specify dbus methods, properties, and signals. A library,. Connect_To_Signal Dbus.
From maemo.org
WLAN Connection Daemon dbushandler.c File Reference Connect_To_Signal Dbus Connect_to_signal (signal_name, handler_function, dbus_interface = none, ** keywords) arrange for a function to be called when the given signal is. To use a service on the bus, the library constructs a proxy object you can use to call methods, get and set properties, and listen to signals. To define a service on the bus, use the serviceinterface class and decorate. Connect_To_Signal Dbus.
From www.electronicpro.co.za
16CH Receiver PWM/PPM/SBUS/DBUS To Signal Converter Module For DJI NAZ Connect_To_Signal Dbus These are the top rated real world python examples of dbus.interface.connect_to_signal. Connect_to_signal (signal_name, handler_function, dbus_interface = none, ** keywords) arrange for a function to be called when the given signal is. A library, libdbus, that allows two applications to connect to each other and exchange messages. To use a service on the bus, the library constructs a proxy object you. Connect_To_Signal Dbus.
From www.youtube.com
Ubuntu dbus signal for volume up & down YouTube Connect_To_Signal Dbus To define a service on the bus, use the serviceinterface class and decorate class methods to specify dbus methods, properties, and signals. Architecturally, it has several layers: Connect_to_signal (signal_name, handler_function, dbus_interface = none, ** keywords) arrange for a function to be called when the given signal is. These are the top rated real world python examples of dbus.interface.connect_to_signal. To use. Connect_To_Signal Dbus.
From maemo.org
WLAN Connection Daemon dbussignal.c File Reference Connect_To_Signal Dbus A library, libdbus, that allows two applications to connect to each other and exchange messages. To define a service on the bus, use the serviceinterface class and decorate class methods to specify dbus methods, properties, and signals. Connect_to_signal (signal_name, handler_function, dbus_interface = none, ** keywords) arrange for a function to be called when the given signal is. Architecturally, it has. Connect_To_Signal Dbus.
From www.youtube.com
16CH Receiver PWM/PPM/SBUS/DBUS Signal Converter YouTube Connect_To_Signal Dbus Connect_to_signal (signal_name, handler_function, dbus_interface = none, ** keywords) arrange for a function to be called when the given signal is. To use a service on the bus, the library constructs a proxy object you can use to call methods, get and set properties, and listen to signals. A library, libdbus, that allows two applications to connect to each other and. Connect_To_Signal Dbus.
From maemo.org
WLAN Connection Daemon dbussignal.c File Reference Connect_To_Signal Dbus These are the top rated real world python examples of dbus.interface.connect_to_signal. To define a service on the bus, use the serviceinterface class and decorate class methods to specify dbus methods, properties, and signals. Connect_to_signal (signal_name, handler_function, dbus_interface = none, ** keywords) arrange for a function to be called when the given signal is. A library, libdbus, that allows two applications. Connect_To_Signal Dbus.
From www.ariesrc.gr
Tarot 8 Channel Signal Conversion Module PWM/PPM/SBUS/DBUS/SBUS/D Connect_To_Signal Dbus A library, libdbus, that allows two applications to connect to each other and exchange messages. To use a service on the bus, the library constructs a proxy object you can use to call methods, get and set properties, and listen to signals. To define a service on the bus, use the serviceinterface class and decorate class methods to specify dbus. Connect_To_Signal Dbus.
From www.thanksbuyer.com
PWM PPM SBUS DBUS DJI Signal Converter Convert Module with Buzzer for Connect_To_Signal Dbus Architecturally, it has several layers: To define a service on the bus, use the serviceinterface class and decorate class methods to specify dbus methods, properties, and signals. Connect_to_signal (signal_name, handler_function, dbus_interface = none, ** keywords) arrange for a function to be called when the given signal is. These are the top rated real world python examples of dbus.interface.connect_to_signal. A library,. Connect_To_Signal Dbus.
From www.amazon.com
QWinOut 8CH Receiver PWM to PPM Sbus Dbus SBUS Encoder Connect_To_Signal Dbus To use a service on the bus, the library constructs a proxy object you can use to call methods, get and set properties, and listen to signals. To define a service on the bus, use the serviceinterface class and decorate class methods to specify dbus methods, properties, and signals. These are the top rated real world python examples of dbus.interface.connect_to_signal.. Connect_To_Signal Dbus.
From www.ebay.com
16CH Receiver PWM/PPM/SBUS/DBUS To Signal Converter Module For DJI NAZA Connect_To_Signal Dbus A library, libdbus, that allows two applications to connect to each other and exchange messages. To use a service on the bus, the library constructs a proxy object you can use to call methods, get and set properties, and listen to signals. These are the top rated real world python examples of dbus.interface.connect_to_signal. To define a service on the bus,. Connect_To_Signal Dbus.
From www.chipskey.cc
16CH Receiver PWM/PPM/SBUS/DBUS To Signal Converter Module For DJI NAZA Connect_To_Signal Dbus To define a service on the bus, use the serviceinterface class and decorate class methods to specify dbus methods, properties, and signals. Architecturally, it has several layers: A library, libdbus, that allows two applications to connect to each other and exchange messages. To use a service on the bus, the library constructs a proxy object you can use to call. Connect_To_Signal Dbus.