Temperature Monitoring System Using Lm35 . So let’s learn how to design a digital thermometer using arduino & lm35 temperature sensor. We need the following components for designing a digital thermometer. The lm35 temperature sensor is a reliable analog sensor that converts. learn how to use an lm35 analog temperature sensors with arduino. The circuit is designed by interfacing the lm35 and the character lcd with arduino uno. learn how to measure temperature using lm35 temperature sensor and arduino, how to connect lm35 temperature sensor to. what is lm35 temperature sensor? the temperature monitor built in this project uses an lm35 temperature sensor. using this project, you will be able to build a temperature monitoring system to collect the data and send it to the cloud. You will also learn to visualise. Specification, pinout, wiring diagram, and example codes included!
from justdoelectronics.com
the temperature monitor built in this project uses an lm35 temperature sensor. We need the following components for designing a digital thermometer. learn how to use an lm35 analog temperature sensors with arduino. Specification, pinout, wiring diagram, and example codes included! The circuit is designed by interfacing the lm35 and the character lcd with arduino uno. learn how to measure temperature using lm35 temperature sensor and arduino, how to connect lm35 temperature sensor to. what is lm35 temperature sensor? So let’s learn how to design a digital thermometer using arduino & lm35 temperature sensor. You will also learn to visualise. The lm35 temperature sensor is a reliable analog sensor that converts.
ESP32 LM35 Temperature Sensor
Temperature Monitoring System Using Lm35 Specification, pinout, wiring diagram, and example codes included! the temperature monitor built in this project uses an lm35 temperature sensor. You will also learn to visualise. using this project, you will be able to build a temperature monitoring system to collect the data and send it to the cloud. learn how to use an lm35 analog temperature sensors with arduino. We need the following components for designing a digital thermometer. what is lm35 temperature sensor? Specification, pinout, wiring diagram, and example codes included! The lm35 temperature sensor is a reliable analog sensor that converts. So let’s learn how to design a digital thermometer using arduino & lm35 temperature sensor. The circuit is designed by interfacing the lm35 and the character lcd with arduino uno. learn how to measure temperature using lm35 temperature sensor and arduino, how to connect lm35 temperature sensor to.
From www.picmicrolab.com
LM35 Temperature Sensor with Raspberry Pi Microcontroller Based Projects Temperature Monitoring System Using Lm35 The lm35 temperature sensor is a reliable analog sensor that converts. The circuit is designed by interfacing the lm35 and the character lcd with arduino uno. learn how to use an lm35 analog temperature sensors with arduino. using this project, you will be able to build a temperature monitoring system to collect the data and send it to. Temperature Monitoring System Using Lm35.
From www.youtube.com
Temperature Monitoring System using Arduino, LM35 and Hc 05 Bluetooth Temperature Monitoring System Using Lm35 So let’s learn how to design a digital thermometer using arduino & lm35 temperature sensor. learn how to measure temperature using lm35 temperature sensor and arduino, how to connect lm35 temperature sensor to. Specification, pinout, wiring diagram, and example codes included! using this project, you will be able to build a temperature monitoring system to collect the data. Temperature Monitoring System Using Lm35.
From justdoelectronics.com
ESP32 LM35 Temperature Sensor Temperature Monitoring System Using Lm35 the temperature monitor built in this project uses an lm35 temperature sensor. learn how to measure temperature using lm35 temperature sensor and arduino, how to connect lm35 temperature sensor to. what is lm35 temperature sensor? The lm35 temperature sensor is a reliable analog sensor that converts. Specification, pinout, wiring diagram, and example codes included! We need the. Temperature Monitoring System Using Lm35.
From www.prateeks.in
Temperature Controlled With LM35 Sensor Or Arduino Temperature Monitoring System Using Lm35 learn how to use an lm35 analog temperature sensors with arduino. The lm35 temperature sensor is a reliable analog sensor that converts. using this project, you will be able to build a temperature monitoring system to collect the data and send it to the cloud. You will also learn to visualise. the temperature monitor built in this. Temperature Monitoring System Using Lm35.
From www.manelsoft.com
PIC16F877A LM35 Temperature Monitor Temperature Monitoring System Using Lm35 the temperature monitor built in this project uses an lm35 temperature sensor. learn how to use an lm35 analog temperature sensors with arduino. learn how to measure temperature using lm35 temperature sensor and arduino, how to connect lm35 temperature sensor to. So let’s learn how to design a digital thermometer using arduino & lm35 temperature sensor. Specification,. Temperature Monitoring System Using Lm35.
From simple-circuit.com
Arduino and LM35 temperature sensor interfacing Temperature Monitoring System Using Lm35 You will also learn to visualise. The circuit is designed by interfacing the lm35 and the character lcd with arduino uno. using this project, you will be able to build a temperature monitoring system to collect the data and send it to the cloud. We need the following components for designing a digital thermometer. So let’s learn how to. Temperature Monitoring System Using Lm35.
From www.circuits-diy.com
Simple Temperature Sensor Circuit using LM35 IC Temperature Monitoring System Using Lm35 the temperature monitor built in this project uses an lm35 temperature sensor. what is lm35 temperature sensor? The lm35 temperature sensor is a reliable analog sensor that converts. You will also learn to visualise. So let’s learn how to design a digital thermometer using arduino & lm35 temperature sensor. using this project, you will be able to. Temperature Monitoring System Using Lm35.
From nerdyelectronics.com
Monitor Temperature with LM35 Temperature Sensor NerdyElectronics Temperature Monitoring System Using Lm35 learn how to measure temperature using lm35 temperature sensor and arduino, how to connect lm35 temperature sensor to. learn how to use an lm35 analog temperature sensors with arduino. The circuit is designed by interfacing the lm35 and the character lcd with arduino uno. using this project, you will be able to build a temperature monitoring system. Temperature Monitoring System Using Lm35.
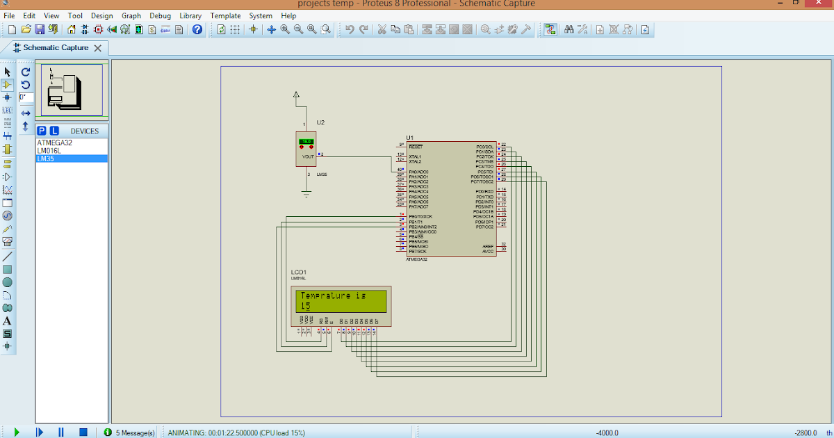
From tba7877.blogspot.com
Technology by Avinash Temperature monitoring system using lm35 in atmega32 Temperature Monitoring System Using Lm35 learn how to use an lm35 analog temperature sensors with arduino. using this project, you will be able to build a temperature monitoring system to collect the data and send it to the cloud. the temperature monitor built in this project uses an lm35 temperature sensor. Specification, pinout, wiring diagram, and example codes included! what is. Temperature Monitoring System Using Lm35.
From electronicshobbycorner.blogspot.com
MET LAB LM35 Temperature sensor interface with arduino Temperature Monitoring System Using Lm35 You will also learn to visualise. The lm35 temperature sensor is a reliable analog sensor that converts. using this project, you will be able to build a temperature monitoring system to collect the data and send it to the cloud. Specification, pinout, wiring diagram, and example codes included! the temperature monitor built in this project uses an lm35. Temperature Monitoring System Using Lm35.
From mungfali.com
LM35 Circuit Temperature Monitoring System Using Lm35 So let’s learn how to design a digital thermometer using arduino & lm35 temperature sensor. learn how to use an lm35 analog temperature sensors with arduino. The lm35 temperature sensor is a reliable analog sensor that converts. using this project, you will be able to build a temperature monitoring system to collect the data and send it to. Temperature Monitoring System Using Lm35.
From www.manelsoft.com
Arduino LM35 Temperature Monitor Temperature Monitoring System Using Lm35 You will also learn to visualise. the temperature monitor built in this project uses an lm35 temperature sensor. learn how to measure temperature using lm35 temperature sensor and arduino, how to connect lm35 temperature sensor to. Specification, pinout, wiring diagram, and example codes included! The circuit is designed by interfacing the lm35 and the character lcd with arduino. Temperature Monitoring System Using Lm35.
From www.youtube.com
Temperature monitoring System Using Arduino Lm35 arduino interface Temperature Monitoring System Using Lm35 So let’s learn how to design a digital thermometer using arduino & lm35 temperature sensor. learn how to measure temperature using lm35 temperature sensor and arduino, how to connect lm35 temperature sensor to. The circuit is designed by interfacing the lm35 and the character lcd with arduino uno. We need the following components for designing a digital thermometer. . Temperature Monitoring System Using Lm35.
From www.youtube.com
LM35 Temperature Sensor Using Arduino Proteus Simulation with Project Temperature Monitoring System Using Lm35 the temperature monitor built in this project uses an lm35 temperature sensor. The lm35 temperature sensor is a reliable analog sensor that converts. You will also learn to visualise. The circuit is designed by interfacing the lm35 and the character lcd with arduino uno. So let’s learn how to design a digital thermometer using arduino & lm35 temperature sensor.. Temperature Monitoring System Using Lm35.
From www.hackatronic.com
Arduino with temperature sensor Interfacing LCD and LM35 Temperature Monitoring System Using Lm35 what is lm35 temperature sensor? learn how to measure temperature using lm35 temperature sensor and arduino, how to connect lm35 temperature sensor to. The lm35 temperature sensor is a reliable analog sensor that converts. We need the following components for designing a digital thermometer. Specification, pinout, wiring diagram, and example codes included! learn how to use an. Temperature Monitoring System Using Lm35.
From pijaeducation.com
Temperature sensor LM35 and Arduino » PIJA Education Temperature Monitoring System Using Lm35 learn how to measure temperature using lm35 temperature sensor and arduino, how to connect lm35 temperature sensor to. the temperature monitor built in this project uses an lm35 temperature sensor. We need the following components for designing a digital thermometer. what is lm35 temperature sensor? using this project, you will be able to build a temperature. Temperature Monitoring System Using Lm35.
From www.instructables.com
Arduino and LM35 Based Temperature Monitor for Beginners 8 Steps Temperature Monitoring System Using Lm35 what is lm35 temperature sensor? The circuit is designed by interfacing the lm35 and the character lcd with arduino uno. learn how to use an lm35 analog temperature sensors with arduino. So let’s learn how to design a digital thermometer using arduino & lm35 temperature sensor. You will also learn to visualise. learn how to measure temperature. Temperature Monitoring System Using Lm35.
From www.makerguides.com
LM35 Temperature Sensor Arduino Tutorial (3 Examples) Temperature Monitoring System Using Lm35 what is lm35 temperature sensor? We need the following components for designing a digital thermometer. The circuit is designed by interfacing the lm35 and the character lcd with arduino uno. So let’s learn how to design a digital thermometer using arduino & lm35 temperature sensor. the temperature monitor built in this project uses an lm35 temperature sensor. You. Temperature Monitoring System Using Lm35.
From controllerstech.blogspot.com
CONTROLLERSTECH LM35 Temperature sensor using STM32 Temperature Monitoring System Using Lm35 So let’s learn how to design a digital thermometer using arduino & lm35 temperature sensor. the temperature monitor built in this project uses an lm35 temperature sensor. We need the following components for designing a digital thermometer. The lm35 temperature sensor is a reliable analog sensor that converts. learn how to use an lm35 analog temperature sensors with. Temperature Monitoring System Using Lm35.
From www.buildcircuit.com
Temperature sensor using Arduino, LM35 and I2C LCD Temperature Monitoring System Using Lm35 learn how to use an lm35 analog temperature sensors with arduino. using this project, you will be able to build a temperature monitoring system to collect the data and send it to the cloud. what is lm35 temperature sensor? You will also learn to visualise. The circuit is designed by interfacing the lm35 and the character lcd. Temperature Monitoring System Using Lm35.
From www.youtube.com
SCADA based Temperature Monitoring using Arduino and LM35 YouTube Temperature Monitoring System Using Lm35 The lm35 temperature sensor is a reliable analog sensor that converts. So let’s learn how to design a digital thermometer using arduino & lm35 temperature sensor. learn how to measure temperature using lm35 temperature sensor and arduino, how to connect lm35 temperature sensor to. learn how to use an lm35 analog temperature sensors with arduino. what is. Temperature Monitoring System Using Lm35.
From iotdesignpro.com
Raspberry Pi and LM35 based IoT Temperature Monitoring System using Temperature Monitoring System Using Lm35 You will also learn to visualise. We need the following components for designing a digital thermometer. The lm35 temperature sensor is a reliable analog sensor that converts. using this project, you will be able to build a temperature monitoring system to collect the data and send it to the cloud. The circuit is designed by interfacing the lm35 and. Temperature Monitoring System Using Lm35.
From www.manelsoft.com
Arduino LM35 Temperature Monitor Temperature Monitoring System Using Lm35 So let’s learn how to design a digital thermometer using arduino & lm35 temperature sensor. We need the following components for designing a digital thermometer. the temperature monitor built in this project uses an lm35 temperature sensor. learn how to measure temperature using lm35 temperature sensor and arduino, how to connect lm35 temperature sensor to. what is. Temperature Monitoring System Using Lm35.
From microcontrollerslab.com
LM35 Temperature Sensor with 7Segment Display and Pic Microcontroller Temperature Monitoring System Using Lm35 So let’s learn how to design a digital thermometer using arduino & lm35 temperature sensor. The lm35 temperature sensor is a reliable analog sensor that converts. what is lm35 temperature sensor? using this project, you will be able to build a temperature monitoring system to collect the data and send it to the cloud. learn how to. Temperature Monitoring System Using Lm35.
From www.engineersgarage.com
Roomtemperature monitor using Arduino and the LM35 sensor Temperature Monitoring System Using Lm35 learn how to measure temperature using lm35 temperature sensor and arduino, how to connect lm35 temperature sensor to. learn how to use an lm35 analog temperature sensors with arduino. using this project, you will be able to build a temperature monitoring system to collect the data and send it to the cloud. The lm35 temperature sensor is. Temperature Monitoring System Using Lm35.
From www.youtube.com
LM35 TEMPERATURE SENSOR with Arduino Nano how to work LM35 Temperature Monitoring System Using Lm35 what is lm35 temperature sensor? the temperature monitor built in this project uses an lm35 temperature sensor. learn how to use an lm35 analog temperature sensors with arduino. The circuit is designed by interfacing the lm35 and the character lcd with arduino uno. using this project, you will be able to build a temperature monitoring system. Temperature Monitoring System Using Lm35.
From fyokmobsr.blob.core.windows.net
Arduino Nano Operating Temperature at Carol Hill blog Temperature Monitoring System Using Lm35 learn how to measure temperature using lm35 temperature sensor and arduino, how to connect lm35 temperature sensor to. the temperature monitor built in this project uses an lm35 temperature sensor. Specification, pinout, wiring diagram, and example codes included! The lm35 temperature sensor is a reliable analog sensor that converts. what is lm35 temperature sensor? learn how. Temperature Monitoring System Using Lm35.
From www.colegiosantainescampestre.edu.co
Simple Temperature Sensor Circuit Using LM35 IC, 42 OFF Temperature Monitoring System Using Lm35 what is lm35 temperature sensor? We need the following components for designing a digital thermometer. The lm35 temperature sensor is a reliable analog sensor that converts. using this project, you will be able to build a temperature monitoring system to collect the data and send it to the cloud. You will also learn to visualise. learn how. Temperature Monitoring System Using Lm35.
From www.youtube.com
Temperature Monitoring System Using LM35 Seven Segment Display YouTube Temperature Monitoring System Using Lm35 The lm35 temperature sensor is a reliable analog sensor that converts. the temperature monitor built in this project uses an lm35 temperature sensor. The circuit is designed by interfacing the lm35 and the character lcd with arduino uno. what is lm35 temperature sensor? Specification, pinout, wiring diagram, and example codes included! learn how to measure temperature using. Temperature Monitoring System Using Lm35.
From www.youtube.com
Temperature monitoring using LM35 sensor, control made in LabView using Temperature Monitoring System Using Lm35 The circuit is designed by interfacing the lm35 and the character lcd with arduino uno. the temperature monitor built in this project uses an lm35 temperature sensor. what is lm35 temperature sensor? We need the following components for designing a digital thermometer. learn how to use an lm35 analog temperature sensors with arduino. Specification, pinout, wiring diagram,. Temperature Monitoring System Using Lm35.
From www.youtube.com
Simulation with Proteus 8 to Scale temperature Using Arduino Uno lm35 Temperature Monitoring System Using Lm35 We need the following components for designing a digital thermometer. So let’s learn how to design a digital thermometer using arduino & lm35 temperature sensor. the temperature monitor built in this project uses an lm35 temperature sensor. The circuit is designed by interfacing the lm35 and the character lcd with arduino uno. using this project, you will be. Temperature Monitoring System Using Lm35.
From eproject-jo.blogspot.com
eProject PIC16F877A and LM35 Based Temperature Monitor Temperature Monitoring System Using Lm35 Specification, pinout, wiring diagram, and example codes included! the temperature monitor built in this project uses an lm35 temperature sensor. The circuit is designed by interfacing the lm35 and the character lcd with arduino uno. You will also learn to visualise. learn how to measure temperature using lm35 temperature sensor and arduino, how to connect lm35 temperature sensor. Temperature Monitoring System Using Lm35.
From how2electronics.com
Digital Thermometer Using Arduino & LM35 Temperature Sensor Temperature Monitoring System Using Lm35 The circuit is designed by interfacing the lm35 and the character lcd with arduino uno. You will also learn to visualise. So let’s learn how to design a digital thermometer using arduino & lm35 temperature sensor. what is lm35 temperature sensor? learn how to measure temperature using lm35 temperature sensor and arduino, how to connect lm35 temperature sensor. Temperature Monitoring System Using Lm35.
From www.circuitstoday.com
LM35 and Arduino Temperature Display using LCD Temperature Monitoring System Using Lm35 The lm35 temperature sensor is a reliable analog sensor that converts. Specification, pinout, wiring diagram, and example codes included! The circuit is designed by interfacing the lm35 and the character lcd with arduino uno. learn how to use an lm35 analog temperature sensors with arduino. what is lm35 temperature sensor? learn how to measure temperature using lm35. Temperature Monitoring System Using Lm35.
From www.youtube.com
Body temperature monitoring system Simulation LM35 Sensor Temperature Monitoring System Using Lm35 The circuit is designed by interfacing the lm35 and the character lcd with arduino uno. learn how to use an lm35 analog temperature sensors with arduino. what is lm35 temperature sensor? Specification, pinout, wiring diagram, and example codes included! learn how to measure temperature using lm35 temperature sensor and arduino, how to connect lm35 temperature sensor to.. Temperature Monitoring System Using Lm35.