Jfet Spice Model Parameters . The following table of parameters will input directly into the pspice 1 circuit file. The spice2 or pspice parameters for the jfet are given in table 5.3 and have been described by massobrio and antognetti. The d model parameters (𝑉 0, 𝛽, and 𝜆) are the most crucial set of parameters needed to generate a spie model of a jfet. The primary focus of spice modeling at interfet is spice2 parameters which can be easily used with most industry spice simulators. The core reference for this material is “semiconductor device modeling with spice” second edition, by giuseppe massobrio and paolo antognetti. The primary focus of spice modeling at interfet is spice2 parameters which can be easily used with most industry spice simulators. Inductor model parameters 171 mosfet 172 capture parts 175 setting operating temperature 175 mosfet model parameters 176 for all model levels 176 model levels 1, 2, and 3 176 model. To users familiar with pspice, where cds or alpha is.
from www.semanticscholar.org
The primary focus of spice modeling at interfet is spice2 parameters which can be easily used with most industry spice simulators. The following table of parameters will input directly into the pspice 1 circuit file. To users familiar with pspice, where cds or alpha is. The core reference for this material is “semiconductor device modeling with spice” second edition, by giuseppe massobrio and paolo antognetti. The d model parameters (𝑉 0, 𝛽, and 𝜆) are the most crucial set of parameters needed to generate a spie model of a jfet. The spice2 or pspice parameters for the jfet are given in table 5.3 and have been described by massobrio and antognetti. Inductor model parameters 171 mosfet 172 capture parts 175 setting operating temperature 175 mosfet model parameters 176 for all model levels 176 model levels 1, 2, and 3 176 model. The primary focus of spice modeling at interfet is spice2 parameters which can be easily used with most industry spice simulators.
[PDF] "SPICE Parameter Extraction from Automated Measurement of JFET
Jfet Spice Model Parameters The following table of parameters will input directly into the pspice 1 circuit file. To users familiar with pspice, where cds or alpha is. The spice2 or pspice parameters for the jfet are given in table 5.3 and have been described by massobrio and antognetti. The core reference for this material is “semiconductor device modeling with spice” second edition, by giuseppe massobrio and paolo antognetti. Inductor model parameters 171 mosfet 172 capture parts 175 setting operating temperature 175 mosfet model parameters 176 for all model levels 176 model levels 1, 2, and 3 176 model. The following table of parameters will input directly into the pspice 1 circuit file. The primary focus of spice modeling at interfet is spice2 parameters which can be easily used with most industry spice simulators. The primary focus of spice modeling at interfet is spice2 parameters which can be easily used with most industry spice simulators. The d model parameters (𝑉 0, 𝛽, and 𝜆) are the most crucial set of parameters needed to generate a spie model of a jfet.
From www.slideserve.com
PPT Chapter 4 PowerPoint Presentation ID1154267 Jfet Spice Model Parameters Inductor model parameters 171 mosfet 172 capture parts 175 setting operating temperature 175 mosfet model parameters 176 for all model levels 176 model levels 1, 2, and 3 176 model. The primary focus of spice modeling at interfet is spice2 parameters which can be easily used with most industry spice simulators. The d model parameters (𝑉 0, 𝛽, and 𝜆). Jfet Spice Model Parameters.
From www.youtube.com
JFET Amplifiers 01 Small Signal Model YouTube Jfet Spice Model Parameters The primary focus of spice modeling at interfet is spice2 parameters which can be easily used with most industry spice simulators. The spice2 or pspice parameters for the jfet are given in table 5.3 and have been described by massobrio and antognetti. The d model parameters (𝑉 0, 𝛽, and 𝜆) are the most crucial set of parameters needed to. Jfet Spice Model Parameters.
From www.chegg.com
Solved Experiment 6 SPICE Modeling of the JFET and MOSFET Jfet Spice Model Parameters The spice2 or pspice parameters for the jfet are given in table 5.3 and have been described by massobrio and antognetti. The following table of parameters will input directly into the pspice 1 circuit file. The core reference for this material is “semiconductor device modeling with spice” second edition, by giuseppe massobrio and paolo antognetti. The primary focus of spice. Jfet Spice Model Parameters.
From www.semanticscholar.org
[PDF] "SPICE Parameter Extraction from Automated Measurement of JFET Jfet Spice Model Parameters The primary focus of spice modeling at interfet is spice2 parameters which can be easily used with most industry spice simulators. The spice2 or pspice parameters for the jfet are given in table 5.3 and have been described by massobrio and antognetti. Inductor model parameters 171 mosfet 172 capture parts 175 setting operating temperature 175 mosfet model parameters 176 for. Jfet Spice Model Parameters.
From electronics.stackexchange.com
JFET mismatch between mathematical model and SPICE Electrical Jfet Spice Model Parameters To users familiar with pspice, where cds or alpha is. The core reference for this material is “semiconductor device modeling with spice” second edition, by giuseppe massobrio and paolo antognetti. The d model parameters (𝑉 0, 𝛽, and 𝜆) are the most crucial set of parameters needed to generate a spie model of a jfet. Inductor model parameters 171 mosfet. Jfet Spice Model Parameters.
From www.mdpi.com
Electronics Free FullText Improvement of the SPICE Model of Diode Jfet Spice Model Parameters Inductor model parameters 171 mosfet 172 capture parts 175 setting operating temperature 175 mosfet model parameters 176 for all model levels 176 model levels 1, 2, and 3 176 model. The following table of parameters will input directly into the pspice 1 circuit file. The spice2 or pspice parameters for the jfet are given in table 5.3 and have been. Jfet Spice Model Parameters.
From www.youtube.com
Configuration of SPICE model parameters and the Waveform Editor Jfet Spice Model Parameters The d model parameters (𝑉 0, 𝛽, and 𝜆) are the most crucial set of parameters needed to generate a spie model of a jfet. Inductor model parameters 171 mosfet 172 capture parts 175 setting operating temperature 175 mosfet model parameters 176 for all model levels 176 model levels 1, 2, and 3 176 model. The following table of parameters. Jfet Spice Model Parameters.
From www.chegg.com
Solved l. (2pts) What model parameter in a JFET corresponds Jfet Spice Model Parameters The primary focus of spice modeling at interfet is spice2 parameters which can be easily used with most industry spice simulators. The core reference for this material is “semiconductor device modeling with spice” second edition, by giuseppe massobrio and paolo antognetti. Inductor model parameters 171 mosfet 172 capture parts 175 setting operating temperature 175 mosfet model parameters 176 for all. Jfet Spice Model Parameters.
From electronics.stackexchange.com
JFET Id calculation mismatch in SPICE Electrical Engineering Stack Jfet Spice Model Parameters Inductor model parameters 171 mosfet 172 capture parts 175 setting operating temperature 175 mosfet model parameters 176 for all model levels 176 model levels 1, 2, and 3 176 model. The primary focus of spice modeling at interfet is spice2 parameters which can be easily used with most industry spice simulators. The core reference for this material is “semiconductor device. Jfet Spice Model Parameters.
From www.assignmenthelp.net
contents jfet spice model jfet bias line and load line graphica Jfet Spice Model Parameters The d model parameters (𝑉 0, 𝛽, and 𝜆) are the most crucial set of parameters needed to generate a spie model of a jfet. The core reference for this material is “semiconductor device modeling with spice” second edition, by giuseppe massobrio and paolo antognetti. The spice2 or pspice parameters for the jfet are given in table 5.3 and have. Jfet Spice Model Parameters.
From barbarach.com
Breadboarding a Simple JFET Booster Barbarach BC Jfet Spice Model Parameters The core reference for this material is “semiconductor device modeling with spice” second edition, by giuseppe massobrio and paolo antognetti. The spice2 or pspice parameters for the jfet are given in table 5.3 and have been described by massobrio and antognetti. Inductor model parameters 171 mosfet 172 capture parts 175 setting operating temperature 175 mosfet model parameters 176 for all. Jfet Spice Model Parameters.
From espacecritiquepassionmusique.blogspot.com
Spice Diode Model Equation Jfet Spice Model Parameters The core reference for this material is “semiconductor device modeling with spice” second edition, by giuseppe massobrio and paolo antognetti. The spice2 or pspice parameters for the jfet are given in table 5.3 and have been described by massobrio and antognetti. The primary focus of spice modeling at interfet is spice2 parameters which can be easily used with most industry. Jfet Spice Model Parameters.
From www.youtube.com
JFET Characteristics Simulation using LTSpice Simulation using Jfet Spice Model Parameters To users familiar with pspice, where cds or alpha is. The core reference for this material is “semiconductor device modeling with spice” second edition, by giuseppe massobrio and paolo antognetti. The d model parameters (𝑉 0, 𝛽, and 𝜆) are the most crucial set of parameters needed to generate a spie model of a jfet. The primary focus of spice. Jfet Spice Model Parameters.
From studylib.net
SPICE BJT Parameter Jfet Spice Model Parameters Inductor model parameters 171 mosfet 172 capture parts 175 setting operating temperature 175 mosfet model parameters 176 for all model levels 176 model levels 1, 2, and 3 176 model. The spice2 or pspice parameters for the jfet are given in table 5.3 and have been described by massobrio and antognetti. The primary focus of spice modeling at interfet is. Jfet Spice Model Parameters.
From www.semanticscholar.org
Figure 1 from Automation of parameter extraction procedure for Si JFET Jfet Spice Model Parameters The spice2 or pspice parameters for the jfet are given in table 5.3 and have been described by massobrio and antognetti. The primary focus of spice modeling at interfet is spice2 parameters which can be easily used with most industry spice simulators. The primary focus of spice modeling at interfet is spice2 parameters which can be easily used with most. Jfet Spice Model Parameters.
From www.semanticscholar.org
[PDF] "SPICE Parameter Extraction from Automated Measurement of JFET Jfet Spice Model Parameters The primary focus of spice modeling at interfet is spice2 parameters which can be easily used with most industry spice simulators. To users familiar with pspice, where cds or alpha is. The d model parameters (𝑉 0, 𝛽, and 𝜆) are the most crucial set of parameters needed to generate a spie model of a jfet. The spice2 or pspice. Jfet Spice Model Parameters.
From www.andreadrian.de
Power Function Jfet Spice Model Parameters The d model parameters (𝑉 0, 𝛽, and 𝜆) are the most crucial set of parameters needed to generate a spie model of a jfet. To users familiar with pspice, where cds or alpha is. Inductor model parameters 171 mosfet 172 capture parts 175 setting operating temperature 175 mosfet model parameters 176 for all model levels 176 model levels 1,. Jfet Spice Model Parameters.
From electronics.stackexchange.com
mosfet How to identify semiconductor parameters for spice model Jfet Spice Model Parameters The primary focus of spice modeling at interfet is spice2 parameters which can be easily used with most industry spice simulators. The following table of parameters will input directly into the pspice 1 circuit file. The d model parameters (𝑉 0, 𝛽, and 𝜆) are the most crucial set of parameters needed to generate a spie model of a jfet.. Jfet Spice Model Parameters.
From toshiba.semicon-storage.com
High accurate SPICE model for medium to high voltage MOSFET (400V900V Jfet Spice Model Parameters The spice2 or pspice parameters for the jfet are given in table 5.3 and have been described by massobrio and antognetti. The d model parameters (𝑉 0, 𝛽, and 𝜆) are the most crucial set of parameters needed to generate a spie model of a jfet. The primary focus of spice modeling at interfet is spice2 parameters which can be. Jfet Spice Model Parameters.
From vectors07.blogspot.com
☑ Mos Capacitor Spice Model Jfet Spice Model Parameters The d model parameters (𝑉 0, 𝛽, and 𝜆) are the most crucial set of parameters needed to generate a spie model of a jfet. To users familiar with pspice, where cds or alpha is. The primary focus of spice modeling at interfet is spice2 parameters which can be easily used with most industry spice simulators. The primary focus of. Jfet Spice Model Parameters.
From www.mikrocontroller.net
Datenblatt und SPICEModelle JFET gesucht Jfet Spice Model Parameters The d model parameters (𝑉 0, 𝛽, and 𝜆) are the most crucial set of parameters needed to generate a spie model of a jfet. The spice2 or pspice parameters for the jfet are given in table 5.3 and have been described by massobrio and antognetti. The core reference for this material is “semiconductor device modeling with spice” second edition,. Jfet Spice Model Parameters.
From www.chegg.com
Solved Experiment 6 SPICE Modeling of the JFET and MOSFET Jfet Spice Model Parameters The following table of parameters will input directly into the pspice 1 circuit file. To users familiar with pspice, where cds or alpha is. The spice2 or pspice parameters for the jfet are given in table 5.3 and have been described by massobrio and antognetti. The core reference for this material is “semiconductor device modeling with spice” second edition, by. Jfet Spice Model Parameters.
From www.researchgate.net
(PDF) Modelling of silicon carbide JFET in SPICE Jfet Spice Model Parameters Inductor model parameters 171 mosfet 172 capture parts 175 setting operating temperature 175 mosfet model parameters 176 for all model levels 176 model levels 1, 2, and 3 176 model. The primary focus of spice modeling at interfet is spice2 parameters which can be easily used with most industry spice simulators. The core reference for this material is “semiconductor device. Jfet Spice Model Parameters.
From www.slideserve.com
PPT Differential Amplifiers (Chapter 8 in Horenstein) PowerPoint Jfet Spice Model Parameters The primary focus of spice modeling at interfet is spice2 parameters which can be easily used with most industry spice simulators. The following table of parameters will input directly into the pspice 1 circuit file. The spice2 or pspice parameters for the jfet are given in table 5.3 and have been described by massobrio and antognetti. The d model parameters. Jfet Spice Model Parameters.
From www.chegg.com
2.1 SPICE Models Before simulating transient Jfet Spice Model Parameters Inductor model parameters 171 mosfet 172 capture parts 175 setting operating temperature 175 mosfet model parameters 176 for all model levels 176 model levels 1, 2, and 3 176 model. The primary focus of spice modeling at interfet is spice2 parameters which can be easily used with most industry spice simulators. The d model parameters (𝑉 0, 𝛽, and 𝜆). Jfet Spice Model Parameters.
From www.studypool.com
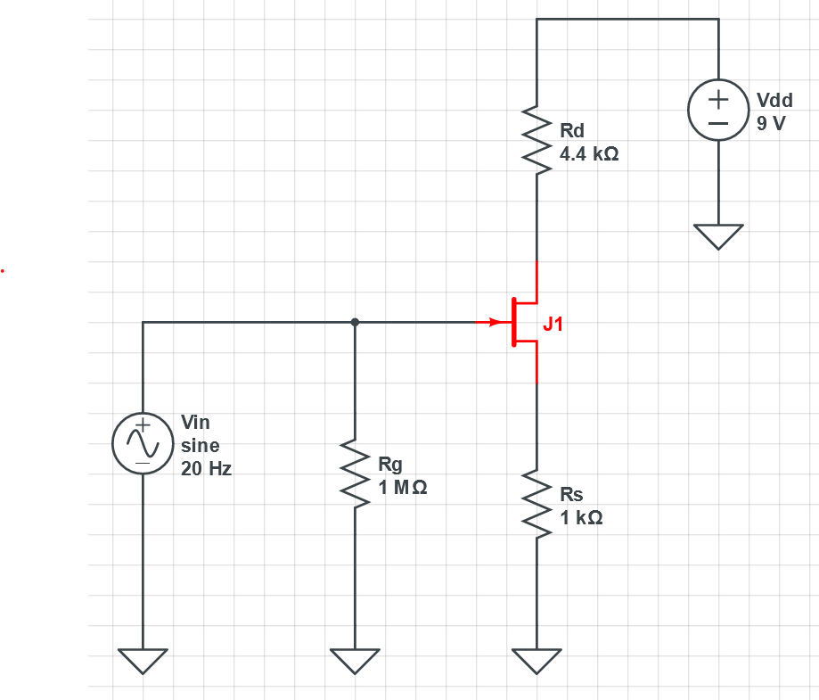
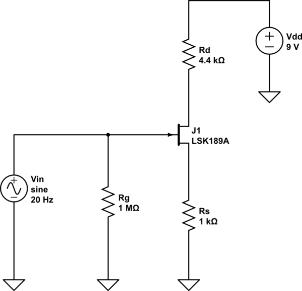
SOLUTION Jfet cascade amplifier lt spice Studypool Jfet Spice Model Parameters The spice2 or pspice parameters for the jfet are given in table 5.3 and have been described by massobrio and antognetti. The core reference for this material is “semiconductor device modeling with spice” second edition, by giuseppe massobrio and paolo antognetti. Inductor model parameters 171 mosfet 172 capture parts 175 setting operating temperature 175 mosfet model parameters 176 for all. Jfet Spice Model Parameters.
From www.electronicdesign.com
What’s All This JFET ConstantCurrent Stuff, Anyhow? Electronic Design Jfet Spice Model Parameters To users familiar with pspice, where cds or alpha is. The d model parameters (𝑉 0, 𝛽, and 𝜆) are the most crucial set of parameters needed to generate a spie model of a jfet. The primary focus of spice modeling at interfet is spice2 parameters which can be easily used with most industry spice simulators. The spice2 or pspice. Jfet Spice Model Parameters.
From www.mikrocontroller.net
JFet Spice Modell, Verständnisfrage Jfet Spice Model Parameters The following table of parameters will input directly into the pspice 1 circuit file. Inductor model parameters 171 mosfet 172 capture parts 175 setting operating temperature 175 mosfet model parameters 176 for all model levels 176 model levels 1, 2, and 3 176 model. The spice2 or pspice parameters for the jfet are given in table 5.3 and have been. Jfet Spice Model Parameters.
From barbarach.com
Breadboarding a Simple JFET Booster Barbarach BC Jfet Spice Model Parameters The spice2 or pspice parameters for the jfet are given in table 5.3 and have been described by massobrio and antognetti. The core reference for this material is “semiconductor device modeling with spice” second edition, by giuseppe massobrio and paolo antognetti. To users familiar with pspice, where cds or alpha is. The d model parameters (𝑉 0, 𝛽, and 𝜆). Jfet Spice Model Parameters.
From www.youtube.com
LTSpice Lecture 4 JFET Characteristics YouTube Jfet Spice Model Parameters The primary focus of spice modeling at interfet is spice2 parameters which can be easily used with most industry spice simulators. The d model parameters (𝑉 0, 𝛽, and 𝜆) are the most crucial set of parameters needed to generate a spie model of a jfet. Inductor model parameters 171 mosfet 172 capture parts 175 setting operating temperature 175 mosfet. Jfet Spice Model Parameters.
From www.semanticscholar.org
Figure 4 from Automation of parameter extraction procedure for Si JFET Jfet Spice Model Parameters The d model parameters (𝑉 0, 𝛽, and 𝜆) are the most crucial set of parameters needed to generate a spie model of a jfet. The following table of parameters will input directly into the pspice 1 circuit file. Inductor model parameters 171 mosfet 172 capture parts 175 setting operating temperature 175 mosfet model parameters 176 for all model levels. Jfet Spice Model Parameters.
From www.researchgate.net
3 Diode SPICE Parameters Download Table Jfet Spice Model Parameters The spice2 or pspice parameters for the jfet are given in table 5.3 and have been described by massobrio and antognetti. The primary focus of spice modeling at interfet is spice2 parameters which can be easily used with most industry spice simulators. The primary focus of spice modeling at interfet is spice2 parameters which can be easily used with most. Jfet Spice Model Parameters.
From www.reddit.com
I made a tool to make super accurate JFET Level 2 Spice models r Jfet Spice Model Parameters The primary focus of spice modeling at interfet is spice2 parameters which can be easily used with most industry spice simulators. The spice2 or pspice parameters for the jfet are given in table 5.3 and have been described by massobrio and antognetti. The following table of parameters will input directly into the pspice 1 circuit file. To users familiar with. Jfet Spice Model Parameters.
From www.researchgate.net
Summary of MOSFET SPICE model parameters. Download Table Jfet Spice Model Parameters To users familiar with pspice, where cds or alpha is. The following table of parameters will input directly into the pspice 1 circuit file. The d model parameters (𝑉 0, 𝛽, and 𝜆) are the most crucial set of parameters needed to generate a spie model of a jfet. Inductor model parameters 171 mosfet 172 capture parts 175 setting operating. Jfet Spice Model Parameters.
From www.chegg.com
Solved Experiment 6 SPICE Modeling of the JFET and MOSFET Jfet Spice Model Parameters The spice2 or pspice parameters for the jfet are given in table 5.3 and have been described by massobrio and antognetti. The following table of parameters will input directly into the pspice 1 circuit file. The primary focus of spice modeling at interfet is spice2 parameters which can be easily used with most industry spice simulators. The d model parameters. Jfet Spice Model Parameters.