Python Amazon Polly . You can use amazon polly to develop applications that. Using deep learning technologies to convert articles, web pages, pdf documents, and. Enhance accessibility and user engagement with. The application has a simple user. In this blog post, we create a basic, serverless application that uses amazon polly to convert text to speech. Shows how to use the aws sdk for python (boto3) to work with amazon polly. The following code examples show you how to perform actions and implement common scenarios by using the aws sdk for python (boto3) with. Provides a conceptual overview of amazon polly, includes detailed instructions for using the various features, and provides a complete api reference for developers. Amazon polly is a cloud service that converts text into lifelike speech.
from dev.classmethod.jp
The following code examples show you how to perform actions and implement common scenarios by using the aws sdk for python (boto3) with. Amazon polly is a cloud service that converts text into lifelike speech. Provides a conceptual overview of amazon polly, includes detailed instructions for using the various features, and provides a complete api reference for developers. In this blog post, we create a basic, serverless application that uses amazon polly to convert text to speech. You can use amazon polly to develop applications that. Enhance accessibility and user engagement with. Shows how to use the aws sdk for python (boto3) to work with amazon polly. Using deep learning technologies to convert articles, web pages, pdf documents, and. The application has a simple user.
Amazon PollyをAWS SDK for python(Boto3)からウェブアプリケーションで使ってみた reinvent
Python Amazon Polly Provides a conceptual overview of amazon polly, includes detailed instructions for using the various features, and provides a complete api reference for developers. In this blog post, we create a basic, serverless application that uses amazon polly to convert text to speech. Provides a conceptual overview of amazon polly, includes detailed instructions for using the various features, and provides a complete api reference for developers. Enhance accessibility and user engagement with. You can use amazon polly to develop applications that. Using deep learning technologies to convert articles, web pages, pdf documents, and. Shows how to use the aws sdk for python (boto3) to work with amazon polly. Amazon polly is a cloud service that converts text into lifelike speech. The application has a simple user. The following code examples show you how to perform actions and implement common scenarios by using the aws sdk for python (boto3) with.
From github.com
GitHub ElucidataInc/pollypython This space is intended to provide Python Amazon Polly Using deep learning technologies to convert articles, web pages, pdf documents, and. The application has a simple user. Enhance accessibility and user engagement with. The following code examples show you how to perform actions and implement common scenarios by using the aws sdk for python (boto3) with. In this blog post, we create a basic, serverless application that uses amazon. Python Amazon Polly.
From www.youtube.com
Speech Synthesis with Amazon Polly in Python 1 YouTube Python Amazon Polly The application has a simple user. Using deep learning technologies to convert articles, web pages, pdf documents, and. You can use amazon polly to develop applications that. Amazon polly is a cloud service that converts text into lifelike speech. Provides a conceptual overview of amazon polly, includes detailed instructions for using the various features, and provides a complete api reference. Python Amazon Polly.
From www.youtube.com
AWS Polly with Python YouTube Python Amazon Polly You can use amazon polly to develop applications that. Enhance accessibility and user engagement with. Shows how to use the aws sdk for python (boto3) to work with amazon polly. Provides a conceptual overview of amazon polly, includes detailed instructions for using the various features, and provides a complete api reference for developers. The following code examples show you how. Python Amazon Polly.
From www.pinterest.com
Amazon Polly Tutorial How to convert Text to Speech using AWS Polly Python Amazon Polly The application has a simple user. You can use amazon polly to develop applications that. Using deep learning technologies to convert articles, web pages, pdf documents, and. In this blog post, we create a basic, serverless application that uses amazon polly to convert text to speech. Amazon polly is a cloud service that converts text into lifelike speech. The following. Python Amazon Polly.
From dev.classmethod.jp
[新機能] Amazon PollyがNeural TTSに対応しました DevelopersIO Python Amazon Polly Shows how to use the aws sdk for python (boto3) to work with amazon polly. Using deep learning technologies to convert articles, web pages, pdf documents, and. You can use amazon polly to develop applications that. The application has a simple user. Provides a conceptual overview of amazon polly, includes detailed instructions for using the various features, and provides a. Python Amazon Polly.
From www.youtube.com
Request to Amazon Polly(Python, AWS) YouTube Python Amazon Polly Using deep learning technologies to convert articles, web pages, pdf documents, and. The following code examples show you how to perform actions and implement common scenarios by using the aws sdk for python (boto3) with. In this blog post, we create a basic, serverless application that uses amazon polly to convert text to speech. The application has a simple user.. Python Amazon Polly.
From www.youtube.com
🔥 Amazon Polly Detailed DEMO with SSML, Lexicons, Speech Marks Python Amazon Polly You can use amazon polly to develop applications that. The following code examples show you how to perform actions and implement common scenarios by using the aws sdk for python (boto3) with. Provides a conceptual overview of amazon polly, includes detailed instructions for using the various features, and provides a complete api reference for developers. The application has a simple. Python Amazon Polly.
From www.youtube.com
How to Configure Amazon Polly on AWS YouTube Python Amazon Polly Enhance accessibility and user engagement with. Using deep learning technologies to convert articles, web pages, pdf documents, and. Shows how to use the aws sdk for python (boto3) to work with amazon polly. You can use amazon polly to develop applications that. The application has a simple user. Provides a conceptual overview of amazon polly, includes detailed instructions for using. Python Amazon Polly.
From atmarkit.itmedia.co.jp
初学者向け「Amazon Polly」(AI音声合成サービス)をPythonで利用するには:AWSチートシート @IT Python Amazon Polly Shows how to use the aws sdk for python (boto3) to work with amazon polly. In this blog post, we create a basic, serverless application that uses amazon polly to convert text to speech. You can use amazon polly to develop applications that. Amazon polly is a cloud service that converts text into lifelike speech. Provides a conceptual overview of. Python Amazon Polly.
From www.youtube.com
[🗣️EN] [TECHNICAL] Use Python and Amazon Polly to create TextToSpeech Python Amazon Polly Using deep learning technologies to convert articles, web pages, pdf documents, and. The application has a simple user. In this blog post, we create a basic, serverless application that uses amazon polly to convert text to speech. Shows how to use the aws sdk for python (boto3) to work with amazon polly. Enhance accessibility and user engagement with. Provides a. Python Amazon Polly.
From www.softwareadvice.com
Amazon Polly Software Reviews, Demo & Pricing 2024 Python Amazon Polly Amazon polly is a cloud service that converts text into lifelike speech. Using deep learning technologies to convert articles, web pages, pdf documents, and. The application has a simple user. You can use amazon polly to develop applications that. Shows how to use the aws sdk for python (boto3) to work with amazon polly. In this blog post, we create. Python Amazon Polly.
From medium.com
Getting Started with Amazon Polly using Node.js Taron Foxworth Medium Python Amazon Polly In this blog post, we create a basic, serverless application that uses amazon polly to convert text to speech. Using deep learning technologies to convert articles, web pages, pdf documents, and. Amazon polly is a cloud service that converts text into lifelike speech. Shows how to use the aws sdk for python (boto3) to work with amazon polly. You can. Python Amazon Polly.
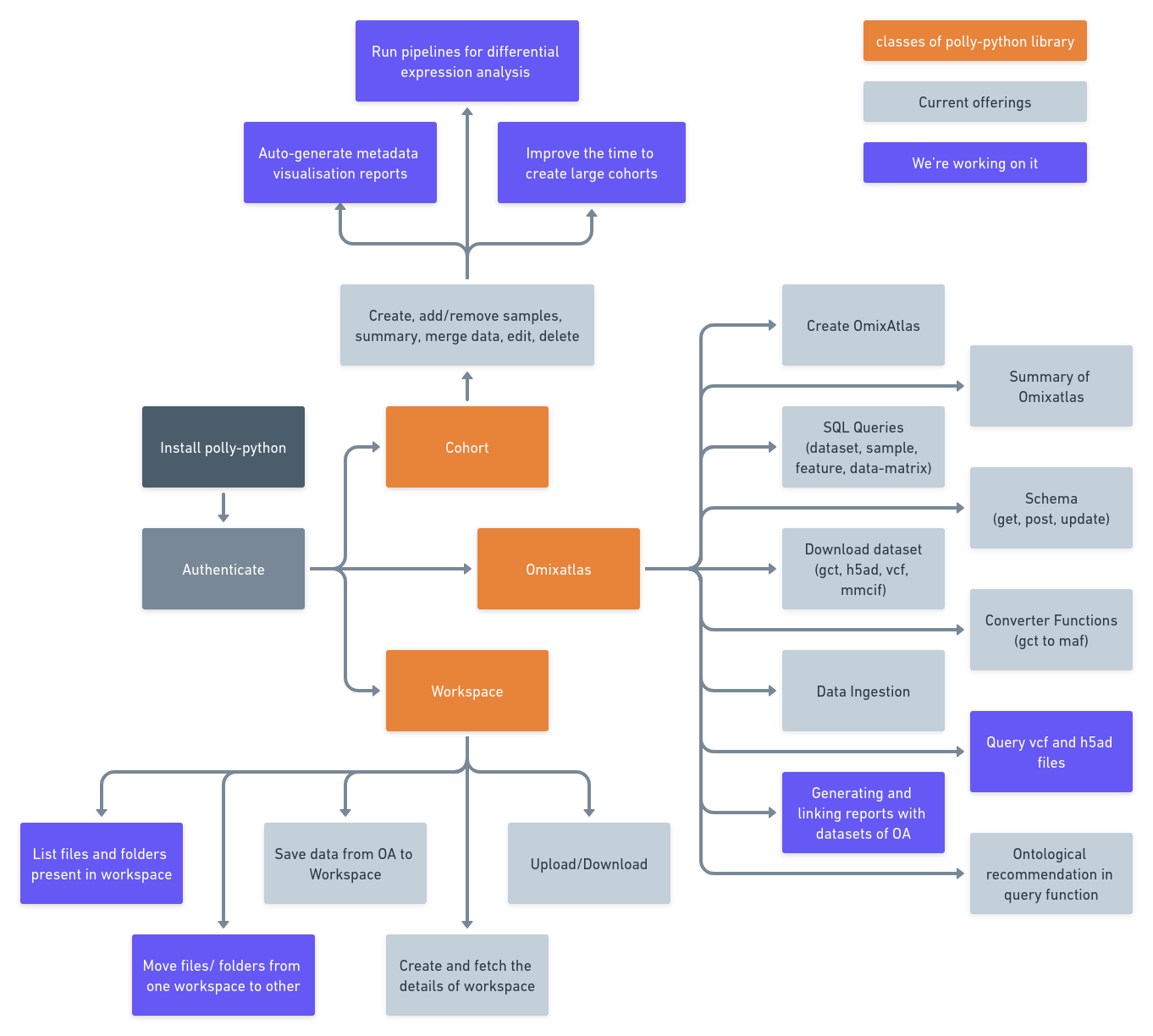
From polly-docs.readthedocs.io
Polly Python Polly Documentation Python Amazon Polly Amazon polly is a cloud service that converts text into lifelike speech. Shows how to use the aws sdk for python (boto3) to work with amazon polly. The following code examples show you how to perform actions and implement common scenarios by using the aws sdk for python (boto3) with. The application has a simple user. Using deep learning technologies. Python Amazon Polly.
From aws.amazon.com
Amazon Polly Python Amazon Polly The following code examples show you how to perform actions and implement common scenarios by using the aws sdk for python (boto3) with. Provides a conceptual overview of amazon polly, includes detailed instructions for using the various features, and provides a complete api reference for developers. Using deep learning technologies to convert articles, web pages, pdf documents, and. In this. Python Amazon Polly.
From aws.amazon.com
Amazon Polly AWS Machine Learning Blog Python Amazon Polly In this blog post, we create a basic, serverless application that uses amazon polly to convert text to speech. Amazon polly is a cloud service that converts text into lifelike speech. You can use amazon polly to develop applications that. The application has a simple user. Enhance accessibility and user engagement with. Shows how to use the aws sdk for. Python Amazon Polly.
From www.youtube.com
Introduction to Amazon Polly Enhance Your Applications with Textto Python Amazon Polly Amazon polly is a cloud service that converts text into lifelike speech. The following code examples show you how to perform actions and implement common scenarios by using the aws sdk for python (boto3) with. Shows how to use the aws sdk for python (boto3) to work with amazon polly. In this blog post, we create a basic, serverless application. Python Amazon Polly.
From medium.com
How to make your own fully customizable AudioAssistant with Python and Python Amazon Polly In this blog post, we create a basic, serverless application that uses amazon polly to convert text to speech. Using deep learning technologies to convert articles, web pages, pdf documents, and. Enhance accessibility and user engagement with. Shows how to use the aws sdk for python (boto3) to work with amazon polly. Amazon polly is a cloud service that converts. Python Amazon Polly.
From voicebot.ai
Amazon’s Polly Launches Newscaster Voice and Neural TexttoSpeech Python Amazon Polly Provides a conceptual overview of amazon polly, includes detailed instructions for using the various features, and provides a complete api reference for developers. Enhance accessibility and user engagement with. The following code examples show you how to perform actions and implement common scenarios by using the aws sdk for python (boto3) with. Amazon polly is a cloud service that converts. Python Amazon Polly.
From aws.amazon.com
Amazon Polly AWS Machine Learning Blog Python Amazon Polly Shows how to use the aws sdk for python (boto3) to work with amazon polly. You can use amazon polly to develop applications that. Provides a conceptual overview of amazon polly, includes detailed instructions for using the various features, and provides a complete api reference for developers. In this blog post, we create a basic, serverless application that uses amazon. Python Amazon Polly.
From dev.classmethod.jp
Amazon PollyをAWS SDK for python(Boto3)からウェブアプリケーションで使ってみた reinvent Python Amazon Polly You can use amazon polly to develop applications that. Shows how to use the aws sdk for python (boto3) to work with amazon polly. The following code examples show you how to perform actions and implement common scenarios by using the aws sdk for python (boto3) with. Provides a conceptual overview of amazon polly, includes detailed instructions for using the. Python Amazon Polly.
From www.youtube.com
AWS polly sample example in python? YouTube Python Amazon Polly You can use amazon polly to develop applications that. The application has a simple user. The following code examples show you how to perform actions and implement common scenarios by using the aws sdk for python (boto3) with. In this blog post, we create a basic, serverless application that uses amazon polly to convert text to speech. Using deep learning. Python Amazon Polly.
From www.producthunt.com
Amazon Polly Turn text into lifelike speech using deep learning Python Amazon Polly Provides a conceptual overview of amazon polly, includes detailed instructions for using the various features, and provides a complete api reference for developers. The application has a simple user. In this blog post, we create a basic, serverless application that uses amazon polly to convert text to speech. Amazon polly is a cloud service that converts text into lifelike speech.. Python Amazon Polly.
From aws.amazon.com
Amazon Polly Text to Speech in 47 Voices and 24 Languages AWS News Blog Python Amazon Polly You can use amazon polly to develop applications that. Provides a conceptual overview of amazon polly, includes detailed instructions for using the various features, and provides a complete api reference for developers. In this blog post, we create a basic, serverless application that uses amazon polly to convert text to speech. Using deep learning technologies to convert articles, web pages,. Python Amazon Polly.
From github.com
GitHub chandong83/ros_aws_polly_python aws(amazon web service) polly Python Amazon Polly Enhance accessibility and user engagement with. Provides a conceptual overview of amazon polly, includes detailed instructions for using the various features, and provides a complete api reference for developers. Amazon polly is a cloud service that converts text into lifelike speech. The application has a simple user. In this blog post, we create a basic, serverless application that uses amazon. Python Amazon Polly.
From aws.amazon.com
Amazon Polly Lifelike TexttoSpeech Python Amazon Polly Provides a conceptual overview of amazon polly, includes detailed instructions for using the various features, and provides a complete api reference for developers. The following code examples show you how to perform actions and implement common scenarios by using the aws sdk for python (boto3) with. Shows how to use the aws sdk for python (boto3) to work with amazon. Python Amazon Polly.
From aws.amazon.com
Read webpages and highlight content using Amazon Polly AWS Machine Python Amazon Polly The following code examples show you how to perform actions and implement common scenarios by using the aws sdk for python (boto3) with. Enhance accessibility and user engagement with. Provides a conceptual overview of amazon polly, includes detailed instructions for using the various features, and provides a complete api reference for developers. Amazon polly is a cloud service that converts. Python Amazon Polly.
From textospeech.net
Amazon Polly Review Features, Pros And Cons TextoSpeech Python Amazon Polly Enhance accessibility and user engagement with. Shows how to use the aws sdk for python (boto3) to work with amazon polly. Provides a conceptual overview of amazon polly, includes detailed instructions for using the various features, and provides a complete api reference for developers. Using deep learning technologies to convert articles, web pages, pdf documents, and. You can use amazon. Python Amazon Polly.
From aws.amazon.com
Amazon Polly Announcing Speech Marks and Whispering AWS News Blog Python Amazon Polly Shows how to use the aws sdk for python (boto3) to work with amazon polly. You can use amazon polly to develop applications that. In this blog post, we create a basic, serverless application that uses amazon polly to convert text to speech. The following code examples show you how to perform actions and implement common scenarios by using the. Python Amazon Polly.
From aws.amazon.com
Adding voice to a CircuitPython project using Amazon Polly AWS Python Amazon Polly Provides a conceptual overview of amazon polly, includes detailed instructions for using the various features, and provides a complete api reference for developers. In this blog post, we create a basic, serverless application that uses amazon polly to convert text to speech. Using deep learning technologies to convert articles, web pages, pdf documents, and. Shows how to use the aws. Python Amazon Polly.
From medium.com
How to make your own fully customizable AudioAssistant with Python and Python Amazon Polly In this blog post, we create a basic, serverless application that uses amazon polly to convert text to speech. You can use amazon polly to develop applications that. The following code examples show you how to perform actions and implement common scenarios by using the aws sdk for python (boto3) with. Enhance accessibility and user engagement with. The application has. Python Amazon Polly.
From botpenguin.com
9 Advantages of Using Amazon Polly for Voiceovers Python Amazon Polly You can use amazon polly to develop applications that. Provides a conceptual overview of amazon polly, includes detailed instructions for using the various features, and provides a complete api reference for developers. Shows how to use the aws sdk for python (boto3) to work with amazon polly. In this blog post, we create a basic, serverless application that uses amazon. Python Amazon Polly.
From medium.com
How To Use Amazon Polly To Easily Convert Text To Speech Embarcadero Python Amazon Polly Provides a conceptual overview of amazon polly, includes detailed instructions for using the various features, and provides a complete api reference for developers. The following code examples show you how to perform actions and implement common scenarios by using the aws sdk for python (boto3) with. Enhance accessibility and user engagement with. Shows how to use the aws sdk for. Python Amazon Polly.
From dev.classmethod.jp
I tried Handson on Amazon Polly DevelopersIO Python Amazon Polly Amazon polly is a cloud service that converts text into lifelike speech. Using deep learning technologies to convert articles, web pages, pdf documents, and. Provides a conceptual overview of amazon polly, includes detailed instructions for using the various features, and provides a complete api reference for developers. The application has a simple user. You can use amazon polly to develop. Python Amazon Polly.
From www.youtube.com
Amazon Polly Tutorial How to convert Text to Speech using AWS Polly Python Amazon Polly You can use amazon polly to develop applications that. Using deep learning technologies to convert articles, web pages, pdf documents, and. In this blog post, we create a basic, serverless application that uses amazon polly to convert text to speech. Enhance accessibility and user engagement with. The following code examples show you how to perform actions and implement common scenarios. Python Amazon Polly.
From medium.com
How to make your own fully customizable AudioAssistant with Python and Python Amazon Polly The application has a simple user. Provides a conceptual overview of amazon polly, includes detailed instructions for using the various features, and provides a complete api reference for developers. You can use amazon polly to develop applications that. Amazon polly is a cloud service that converts text into lifelike speech. The following code examples show you how to perform actions. Python Amazon Polly.