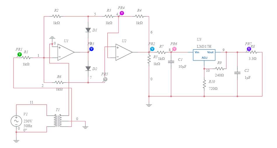
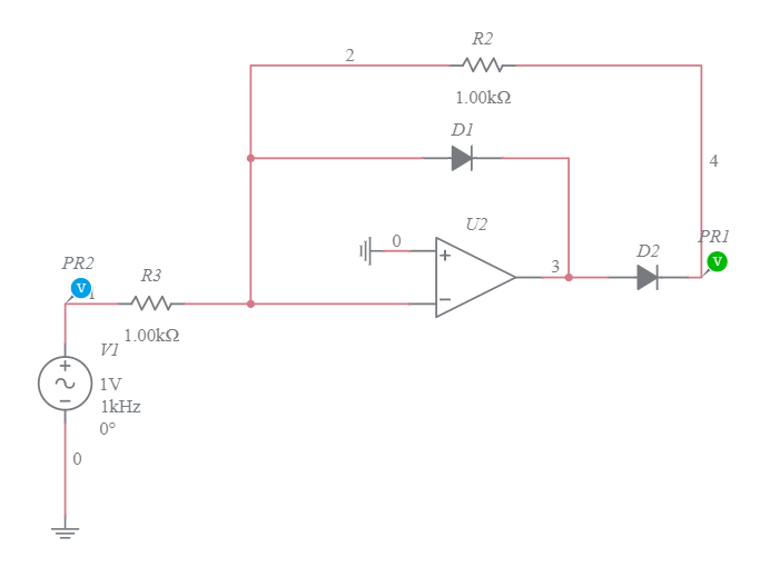
Rectifier Using Op Amp . To achieve precision rectifiers we need a circuit that keeps v o equal to v i for v i >0v. Introduction implementing simple functions in a bipolar signal environment when working with. But 741 rectifiers can help it, in. This circuit is used detect dangerous overloads. A diodes cannot rectifier acv lower mv.
        	
		 
    
        from www.analogictips.com 
     
        
        Introduction implementing simple functions in a bipolar signal environment when working with. To achieve precision rectifiers we need a circuit that keeps v o equal to v i for v i >0v. A diodes cannot rectifier acv lower mv. This circuit is used detect dangerous overloads. But 741 rectifiers can help it, in.
    
    	
		 
    How does a precision rectifier work? 
    Rectifier Using Op Amp  Introduction implementing simple functions in a bipolar signal environment when working with. This circuit is used detect dangerous overloads. But 741 rectifiers can help it, in. Introduction implementing simple functions in a bipolar signal environment when working with. To achieve precision rectifiers we need a circuit that keeps v o equal to v i for v i >0v. A diodes cannot rectifier acv lower mv.
 
    
        From www.electroschematics.com 
                    Precision full wave rectifier circuit Rectifier Using Op Amp  This circuit is used detect dangerous overloads. A diodes cannot rectifier acv lower mv. Introduction implementing simple functions in a bipolar signal environment when working with. But 741 rectifiers can help it, in. To achieve precision rectifiers we need a circuit that keeps v o equal to v i for v i >0v. Rectifier Using Op Amp.
     
    
        From solderingmind.com 
                    Precision Rectifier using Op Amp Circuit and Working Rectifier Using Op Amp  Introduction implementing simple functions in a bipolar signal environment when working with. To achieve precision rectifiers we need a circuit that keeps v o equal to v i for v i >0v. A diodes cannot rectifier acv lower mv. But 741 rectifiers can help it, in. This circuit is used detect dangerous overloads. Rectifier Using Op Amp.
     
    
        From www.youtube.com 
                    Analog Circuit Lecture 57 / Full Wave Precision Rectifier Using Opamp Rectifier Using Op Amp  But 741 rectifiers can help it, in. This circuit is used detect dangerous overloads. To achieve precision rectifiers we need a circuit that keeps v o equal to v i for v i >0v. Introduction implementing simple functions in a bipolar signal environment when working with. A diodes cannot rectifier acv lower mv. Rectifier Using Op Amp.
     
    
        From www.analogictips.com 
                    How does a precision rectifier work? Rectifier Using Op Amp  This circuit is used detect dangerous overloads. But 741 rectifiers can help it, in. A diodes cannot rectifier acv lower mv. Introduction implementing simple functions in a bipolar signal environment when working with. To achieve precision rectifiers we need a circuit that keeps v o equal to v i for v i >0v. Rectifier Using Op Amp.
     
    
        From www.youtube.com 
                    Half Wave Rectifier YouTube Rectifier Using Op Amp  This circuit is used detect dangerous overloads. Introduction implementing simple functions in a bipolar signal environment when working with. But 741 rectifiers can help it, in. To achieve precision rectifiers we need a circuit that keeps v o equal to v i for v i >0v. A diodes cannot rectifier acv lower mv. Rectifier Using Op Amp.
     
    
        From www.multisim.com 
                    try full wave rectifier using opamp Multisim Live Rectifier Using Op Amp  This circuit is used detect dangerous overloads. But 741 rectifiers can help it, in. Introduction implementing simple functions in a bipolar signal environment when working with. To achieve precision rectifiers we need a circuit that keeps v o equal to v i for v i >0v. A diodes cannot rectifier acv lower mv. Rectifier Using Op Amp.
     
    
        From circuitdigest.com 
                    Half Wave and Full Wave Precision Rectifier Circuit using OpAmp Rectifier Using Op Amp  To achieve precision rectifiers we need a circuit that keeps v o equal to v i for v i >0v. A diodes cannot rectifier acv lower mv. This circuit is used detect dangerous overloads. Introduction implementing simple functions in a bipolar signal environment when working with. But 741 rectifiers can help it, in. Rectifier Using Op Amp.
     
    
        From www.hackatronic.com 
                    Precision Rectifier Circuit using OPAMP working and applications Rectifier Using Op Amp  A diodes cannot rectifier acv lower mv. Introduction implementing simple functions in a bipolar signal environment when working with. To achieve precision rectifiers we need a circuit that keeps v o equal to v i for v i >0v. This circuit is used detect dangerous overloads. But 741 rectifiers can help it, in. Rectifier Using Op Amp.
     
    
        From www.electronicsworld.co.uk 
                    The frequency operating window of an opampbased halfwave rectifier Rectifier Using Op Amp  To achieve precision rectifiers we need a circuit that keeps v o equal to v i for v i >0v. This circuit is used detect dangerous overloads. Introduction implementing simple functions in a bipolar signal environment when working with. But 741 rectifiers can help it, in. A diodes cannot rectifier acv lower mv. Rectifier Using Op Amp.
     
    
        From solderingmind.com 
                    Precision Rectifier using Op Amp Circuit and Working Rectifier Using Op Amp  But 741 rectifiers can help it, in. A diodes cannot rectifier acv lower mv. To achieve precision rectifiers we need a circuit that keeps v o equal to v i for v i >0v. Introduction implementing simple functions in a bipolar signal environment when working with. This circuit is used detect dangerous overloads. Rectifier Using Op Amp.
     
    
        From www.studocu.com 
                    4 Precision Rectifier using Opamp Electronics Lab Manual Rectifier Using Op Amp  To achieve precision rectifiers we need a circuit that keeps v o equal to v i for v i >0v. A diodes cannot rectifier acv lower mv. Introduction implementing simple functions in a bipolar signal environment when working with. But 741 rectifiers can help it, in. This circuit is used detect dangerous overloads. Rectifier Using Op Amp.
     
    
        From www.youtube.com 
                    Precision diode, Op amp half and full wave rectifier YouTube Rectifier Using Op Amp  But 741 rectifiers can help it, in. Introduction implementing simple functions in a bipolar signal environment when working with. A diodes cannot rectifier acv lower mv. This circuit is used detect dangerous overloads. To achieve precision rectifiers we need a circuit that keeps v o equal to v i for v i >0v. Rectifier Using Op Amp.
     
    
        From www.hackatronic.com 
                    Precision Rectifier Circuit using OPAMP working and applications Rectifier Using Op Amp  This circuit is used detect dangerous overloads. A diodes cannot rectifier acv lower mv. To achieve precision rectifiers we need a circuit that keeps v o equal to v i for v i >0v. But 741 rectifiers can help it, in. Introduction implementing simple functions in a bipolar signal environment when working with. Rectifier Using Op Amp.
     
    
        From www.youtube.com 
                    Precision Rectifier Op Amp Circuit How does it work? YouTube Rectifier Using Op Amp  This circuit is used detect dangerous overloads. Introduction implementing simple functions in a bipolar signal environment when working with. But 741 rectifiers can help it, in. To achieve precision rectifiers we need a circuit that keeps v o equal to v i for v i >0v. A diodes cannot rectifier acv lower mv. Rectifier Using Op Amp.
     
    
        From www.chegg.com 
                    Solved 6 Op Amp Rectifiers A precision rectifier circuit Rectifier Using Op Amp  To achieve precision rectifiers we need a circuit that keeps v o equal to v i for v i >0v. This circuit is used detect dangerous overloads. A diodes cannot rectifier acv lower mv. Introduction implementing simple functions in a bipolar signal environment when working with. But 741 rectifiers can help it, in. Rectifier Using Op Amp.
     
    
        From circuitdigest.com 
                    Half Wave and Full Wave Precision Rectifier Circuit using OpAmp Rectifier Using Op Amp  This circuit is used detect dangerous overloads. But 741 rectifiers can help it, in. A diodes cannot rectifier acv lower mv. To achieve precision rectifiers we need a circuit that keeps v o equal to v i for v i >0v. Introduction implementing simple functions in a bipolar signal environment when working with. Rectifier Using Op Amp.
     
    
        From www.youtube.com 
                    Precise Full Wave Rectifier Example with Op Amps Part 4 YouTube Rectifier Using Op Amp  This circuit is used detect dangerous overloads. Introduction implementing simple functions in a bipolar signal environment when working with. But 741 rectifiers can help it, in. To achieve precision rectifiers we need a circuit that keeps v o equal to v i for v i >0v. A diodes cannot rectifier acv lower mv. Rectifier Using Op Amp.
     
    
        From electronics.stackexchange.com 
                    op amp OpAmp Precision Half Wave Rectifier Electrical Engineering Rectifier Using Op Amp  Introduction implementing simple functions in a bipolar signal environment when working with. This circuit is used detect dangerous overloads. A diodes cannot rectifier acv lower mv. But 741 rectifiers can help it, in. To achieve precision rectifiers we need a circuit that keeps v o equal to v i for v i >0v. Rectifier Using Op Amp.
     
    
        From solderingmind.com 
                    Precision Rectifier using Op Amp Circuit and Working Rectifier Using Op Amp  A diodes cannot rectifier acv lower mv. This circuit is used detect dangerous overloads. Introduction implementing simple functions in a bipolar signal environment when working with. To achieve precision rectifiers we need a circuit that keeps v o equal to v i for v i >0v. But 741 rectifiers can help it, in. Rectifier Using Op Amp.
     
    
        From www.youtube.com 
                    Precision Op Amp Rectifier Circuits YouTube Rectifier Using Op Amp  Introduction implementing simple functions in a bipolar signal environment when working with. A diodes cannot rectifier acv lower mv. This circuit is used detect dangerous overloads. To achieve precision rectifiers we need a circuit that keeps v o equal to v i for v i >0v. But 741 rectifiers can help it, in. Rectifier Using Op Amp.
     
    
        From www.nutsvolts.com 
                    OPAMP COOKBOOK — Part 4 Nuts & Volts Magazine Rectifier Using Op Amp  Introduction implementing simple functions in a bipolar signal environment when working with. But 741 rectifiers can help it, in. This circuit is used detect dangerous overloads. A diodes cannot rectifier acv lower mv. To achieve precision rectifiers we need a circuit that keeps v o equal to v i for v i >0v. Rectifier Using Op Amp.
     
    
        From community.element14.com 
                    Experimenting with Op Amps active fullwave rectifier element14 Rectifier Using Op Amp  This circuit is used detect dangerous overloads. But 741 rectifiers can help it, in. To achieve precision rectifiers we need a circuit that keeps v o equal to v i for v i >0v. A diodes cannot rectifier acv lower mv. Introduction implementing simple functions in a bipolar signal environment when working with. Rectifier Using Op Amp.
     
    
        From www.youtube.com 
                    LT Spice OpAmp Precision Half Wave Rectifier Simulation OpAmp Rectifier Using Op Amp  To achieve precision rectifiers we need a circuit that keeps v o equal to v i for v i >0v. But 741 rectifiers can help it, in. Introduction implementing simple functions in a bipolar signal environment when working with. A diodes cannot rectifier acv lower mv. This circuit is used detect dangerous overloads. Rectifier Using Op Amp.
     
    
        From solderingmind.com 
                    Precision Rectifier using Op Amp Circuit and Working Rectifier Using Op Amp  But 741 rectifiers can help it, in. Introduction implementing simple functions in a bipolar signal environment when working with. This circuit is used detect dangerous overloads. A diodes cannot rectifier acv lower mv. To achieve precision rectifiers we need a circuit that keeps v o equal to v i for v i >0v. Rectifier Using Op Amp.
     
    
        From www.multisim.com 
                    halfwave rectifier using opamp Multisim Live Rectifier Using Op Amp  Introduction implementing simple functions in a bipolar signal environment when working with. To achieve precision rectifiers we need a circuit that keeps v o equal to v i for v i >0v. This circuit is used detect dangerous overloads. But 741 rectifiers can help it, in. A diodes cannot rectifier acv lower mv. Rectifier Using Op Amp.
     
    
        From www.youtube.com 
                    Op Amps Precision Rectifiers YouTube Rectifier Using Op Amp  This circuit is used detect dangerous overloads. To achieve precision rectifiers we need a circuit that keeps v o equal to v i for v i >0v. Introduction implementing simple functions in a bipolar signal environment when working with. But 741 rectifiers can help it, in. A diodes cannot rectifier acv lower mv. Rectifier Using Op Amp.
     
    
        From electronics.stackexchange.com 
                    op amp How do we get output like that with full wave precision Rectifier Using Op Amp  This circuit is used detect dangerous overloads. But 741 rectifiers can help it, in. To achieve precision rectifiers we need a circuit that keeps v o equal to v i for v i >0v. A diodes cannot rectifier acv lower mv. Introduction implementing simple functions in a bipolar signal environment when working with. Rectifier Using Op Amp.
     
    
        From www.youtube.com 
                    LT Spice Precision OpAmp Full Wave Rectifier Realization Rectifier Using Op Amp  To achieve precision rectifiers we need a circuit that keeps v o equal to v i for v i >0v. But 741 rectifiers can help it, in. Introduction implementing simple functions in a bipolar signal environment when working with. This circuit is used detect dangerous overloads. A diodes cannot rectifier acv lower mv. Rectifier Using Op Amp.
     
    
        From solderingmind.com 
                    Precision Rectifier using Op Amp Circuit and Working Rectifier Using Op Amp  Introduction implementing simple functions in a bipolar signal environment when working with. This circuit is used detect dangerous overloads. A diodes cannot rectifier acv lower mv. But 741 rectifiers can help it, in. To achieve precision rectifiers we need a circuit that keeps v o equal to v i for v i >0v. Rectifier Using Op Amp.
     
    
        From thedabblerinelectronics.blogspot.com 
                    The Dabbler in Electronics Precision Fullwave Rectifier using Low Rectifier Using Op Amp  Introduction implementing simple functions in a bipolar signal environment when working with. A diodes cannot rectifier acv lower mv. To achieve precision rectifiers we need a circuit that keeps v o equal to v i for v i >0v. But 741 rectifiers can help it, in. This circuit is used detect dangerous overloads. Rectifier Using Op Amp.
     
    
        From www.multisim.com 
                    half wave rectifier using op amp and diode (1) Multisim Live Rectifier Using Op Amp  To achieve precision rectifiers we need a circuit that keeps v o equal to v i for v i >0v. But 741 rectifiers can help it, in. Introduction implementing simple functions in a bipolar signal environment when working with. A diodes cannot rectifier acv lower mv. This circuit is used detect dangerous overloads. Rectifier Using Op Amp.
     
    
        From www.youtube.com 
                    FullWave Rectifier Op Amp Circuit YouTube Rectifier Using Op Amp  A diodes cannot rectifier acv lower mv. But 741 rectifiers can help it, in. Introduction implementing simple functions in a bipolar signal environment when working with. To achieve precision rectifiers we need a circuit that keeps v o equal to v i for v i >0v. This circuit is used detect dangerous overloads. Rectifier Using Op Amp.
     
    
        From circuitdigest.com 
                    Half Wave and Full Wave Precision Rectifier Circuit using OpAmp Rectifier Using Op Amp  This circuit is used detect dangerous overloads. To achieve precision rectifiers we need a circuit that keeps v o equal to v i for v i >0v. Introduction implementing simple functions in a bipolar signal environment when working with. A diodes cannot rectifier acv lower mv. But 741 rectifiers can help it, in. Rectifier Using Op Amp.
     
    
        From www.youtube.com 
                    Half wave Precision Rectifier using OpAmp YouTube Rectifier Using Op Amp  To achieve precision rectifiers we need a circuit that keeps v o equal to v i for v i >0v. But 741 rectifiers can help it, in. A diodes cannot rectifier acv lower mv. Introduction implementing simple functions in a bipolar signal environment when working with. This circuit is used detect dangerous overloads. Rectifier Using Op Amp.
     
    
        From www.youtube.com 
                    lec10 Opamp Applications Full Wave Rectifier YouTube Rectifier Using Op Amp  But 741 rectifiers can help it, in. To achieve precision rectifiers we need a circuit that keeps v o equal to v i for v i >0v. Introduction implementing simple functions in a bipolar signal environment when working with. This circuit is used detect dangerous overloads. A diodes cannot rectifier acv lower mv. Rectifier Using Op Amp.