Preamp Too Much Gain . Set your gain too low and you run the risk of inducing unwanted noise with a weak signal. Using the standard 200 mv sensitivity of preamps/integrated amps and typical power amp sensitivity going from 1. The settings are somewhat flexible with good. Power amp gain is often about 30db, so you need between. Too much gain through the preamp sounds less refined, somewhat edgy and discourages higher volume listening. There are tons of ways to lower the gain, but a schematic would help to determine which would best suite you preamp. Fortunately, the vast majority of preamps have sufficiently low output impedance and sufficiently high gain (arguably too much in.
from www.stereonet.com
Set your gain too low and you run the risk of inducing unwanted noise with a weak signal. Too much gain through the preamp sounds less refined, somewhat edgy and discourages higher volume listening. Fortunately, the vast majority of preamps have sufficiently low output impedance and sufficiently high gain (arguably too much in. There are tons of ways to lower the gain, but a schematic would help to determine which would best suite you preamp. The settings are somewhat flexible with good. Using the standard 200 mv sensitivity of preamps/integrated amps and typical power amp sensitivity going from 1. Power amp gain is often about 30db, so you need between.
Taming tubed preamp gain with autoformers on the output Stereo
Preamp Too Much Gain Power amp gain is often about 30db, so you need between. Power amp gain is often about 30db, so you need between. The settings are somewhat flexible with good. Set your gain too low and you run the risk of inducing unwanted noise with a weak signal. Too much gain through the preamp sounds less refined, somewhat edgy and discourages higher volume listening. Fortunately, the vast majority of preamps have sufficiently low output impedance and sufficiently high gain (arguably too much in. There are tons of ways to lower the gain, but a schematic would help to determine which would best suite you preamp. Using the standard 200 mv sensitivity of preamps/integrated amps and typical power amp sensitivity going from 1.
From allforturntables.com
What is the best gain setting for phono preamp? All For Turntables Preamp Too Much Gain Fortunately, the vast majority of preamps have sufficiently low output impedance and sufficiently high gain (arguably too much in. The settings are somewhat flexible with good. Using the standard 200 mv sensitivity of preamps/integrated amps and typical power amp sensitivity going from 1. Too much gain through the preamp sounds less refined, somewhat edgy and discourages higher volume listening. Power. Preamp Too Much Gain.
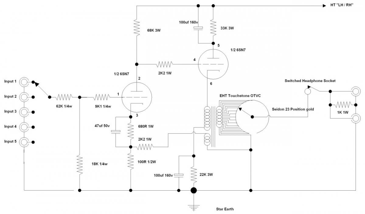
From www.decware.com
Forums My preamp has too much gain, passive pre question Preamp Too Much Gain Too much gain through the preamp sounds less refined, somewhat edgy and discourages higher volume listening. Fortunately, the vast majority of preamps have sufficiently low output impedance and sufficiently high gain (arguably too much in. Using the standard 200 mv sensitivity of preamps/integrated amps and typical power amp sensitivity going from 1. Set your gain too low and you run. Preamp Too Much Gain.
From techdiagrammer.com
10 MustTry High Gain Tube Preamp Schematics for Ultimate Tone Preamp Too Much Gain Set your gain too low and you run the risk of inducing unwanted noise with a weak signal. Fortunately, the vast majority of preamps have sufficiently low output impedance and sufficiently high gain (arguably too much in. There are tons of ways to lower the gain, but a schematic would help to determine which would best suite you preamp. Power. Preamp Too Much Gain.
From www.sevenforums.com
Microphone/preamp with too much gain in 64bit W7 Windows 10 Forums Preamp Too Much Gain Too much gain through the preamp sounds less refined, somewhat edgy and discourages higher volume listening. Fortunately, the vast majority of preamps have sufficiently low output impedance and sufficiently high gain (arguably too much in. There are tons of ways to lower the gain, but a schematic would help to determine which would best suite you preamp. Power amp gain. Preamp Too Much Gain.
From www.tdpri.com
Steel preamp Telecaster Guitar Forum Preamp Too Much Gain The settings are somewhat flexible with good. Set your gain too low and you run the risk of inducing unwanted noise with a weak signal. Using the standard 200 mv sensitivity of preamps/integrated amps and typical power amp sensitivity going from 1. There are tons of ways to lower the gain, but a schematic would help to determine which would. Preamp Too Much Gain.
From www.usaudiomart.com
Legendary NAD 3020 serie 20 Integrated Amplifier Preamp too Photo Preamp Too Much Gain Using the standard 200 mv sensitivity of preamps/integrated amps and typical power amp sensitivity going from 1. The settings are somewhat flexible with good. Fortunately, the vast majority of preamps have sufficiently low output impedance and sufficiently high gain (arguably too much in. Set your gain too low and you run the risk of inducing unwanted noise with a weak. Preamp Too Much Gain.
From www.andertons.co.uk
TC Electronic AmpWorx HighGain Series Dual Wreck Preamp Pedal Preamp Too Much Gain Using the standard 200 mv sensitivity of preamps/integrated amps and typical power amp sensitivity going from 1. Power amp gain is often about 30db, so you need between. Fortunately, the vast majority of preamps have sufficiently low output impedance and sufficiently high gain (arguably too much in. Too much gain through the preamp sounds less refined, somewhat edgy and discourages. Preamp Too Much Gain.
From www.diyaudio.com
Too much gain in EF86 Page 2 diyAudio Preamp Too Much Gain Power amp gain is often about 30db, so you need between. The settings are somewhat flexible with good. Too much gain through the preamp sounds less refined, somewhat edgy and discourages higher volume listening. There are tons of ways to lower the gain, but a schematic would help to determine which would best suite you preamp. Set your gain too. Preamp Too Much Gain.
From londonpower.com
Tube Preamp Kit HighGain Tube Amp Kits from London Power Preamp Too Much Gain Set your gain too low and you run the risk of inducing unwanted noise with a weak signal. There are tons of ways to lower the gain, but a schematic would help to determine which would best suite you preamp. The settings are somewhat flexible with good. Too much gain through the preamp sounds less refined, somewhat edgy and discourages. Preamp Too Much Gain.
From www.audiosciencereview.com
Reduce gain of Naim preamp Audio Science Review (ASR) Forum Preamp Too Much Gain Power amp gain is often about 30db, so you need between. Too much gain through the preamp sounds less refined, somewhat edgy and discourages higher volume listening. Fortunately, the vast majority of preamps have sufficiently low output impedance and sufficiently high gain (arguably too much in. Using the standard 200 mv sensitivity of preamps/integrated amps and typical power amp sensitivity. Preamp Too Much Gain.
From www.izotope.com
What is gain in audio? Preamp Too Much Gain Fortunately, the vast majority of preamps have sufficiently low output impedance and sufficiently high gain (arguably too much in. The settings are somewhat flexible with good. Set your gain too low and you run the risk of inducing unwanted noise with a weak signal. Using the standard 200 mv sensitivity of preamps/integrated amps and typical power amp sensitivity going from. Preamp Too Much Gain.
From www.radialeng.com
D.I.s vs Preamps Radial Engineering Preamp Too Much Gain Power amp gain is often about 30db, so you need between. Too much gain through the preamp sounds less refined, somewhat edgy and discourages higher volume listening. The settings are somewhat flexible with good. There are tons of ways to lower the gain, but a schematic would help to determine which would best suite you preamp. Set your gain too. Preamp Too Much Gain.
From allforturntables.com
Setting the Right Gain for Your Phono Preamp All For Turntables Preamp Too Much Gain There are tons of ways to lower the gain, but a schematic would help to determine which would best suite you preamp. Using the standard 200 mv sensitivity of preamps/integrated amps and typical power amp sensitivity going from 1. The settings are somewhat flexible with good. Set your gain too low and you run the risk of inducing unwanted noise. Preamp Too Much Gain.
From www.phaezamp.com
2 Channel High Gain Preamp Phaez Amps Preamp Too Much Gain Power amp gain is often about 30db, so you need between. Set your gain too low and you run the risk of inducing unwanted noise with a weak signal. Using the standard 200 mv sensitivity of preamps/integrated amps and typical power amp sensitivity going from 1. Too much gain through the preamp sounds less refined, somewhat edgy and discourages higher. Preamp Too Much Gain.
From www.eevblog.com
why does this plate reverb preamp need so much gain? Page 1 Preamp Too Much Gain Fortunately, the vast majority of preamps have sufficiently low output impedance and sufficiently high gain (arguably too much in. Too much gain through the preamp sounds less refined, somewhat edgy and discourages higher volume listening. Set your gain too low and you run the risk of inducing unwanted noise with a weak signal. There are tons of ways to lower. Preamp Too Much Gain.
From www.talkbass.com
NBD MM Darkray Limited (6 of 100) Pics of Preamp Too... Preamp Too Much Gain There are tons of ways to lower the gain, but a schematic would help to determine which would best suite you preamp. Too much gain through the preamp sounds less refined, somewhat edgy and discourages higher volume listening. Fortunately, the vast majority of preamps have sufficiently low output impedance and sufficiently high gain (arguably too much in. Set your gain. Preamp Too Much Gain.
From www.musikding.de
High Gain Tube Preamp Kit, 279,00 Preamp Too Much Gain There are tons of ways to lower the gain, but a schematic would help to determine which would best suite you preamp. Too much gain through the preamp sounds less refined, somewhat edgy and discourages higher volume listening. The settings are somewhat flexible with good. Fortunately, the vast majority of preamps have sufficiently low output impedance and sufficiently high gain. Preamp Too Much Gain.
From www.diyaudio.com
Variable Gain preamp? diyAudio Preamp Too Much Gain Set your gain too low and you run the risk of inducing unwanted noise with a weak signal. Power amp gain is often about 30db, so you need between. The settings are somewhat flexible with good. Using the standard 200 mv sensitivity of preamps/integrated amps and typical power amp sensitivity going from 1. There are tons of ways to lower. Preamp Too Much Gain.
From www.talkbass.com
NBD MM Darkray Limited (6 of 100) Pics of Preamp Too... Preamp Too Much Gain Power amp gain is often about 30db, so you need between. Fortunately, the vast majority of preamps have sufficiently low output impedance and sufficiently high gain (arguably too much in. Using the standard 200 mv sensitivity of preamps/integrated amps and typical power amp sensitivity going from 1. There are tons of ways to lower the gain, but a schematic would. Preamp Too Much Gain.
From www.youtube.com
THIS IS TOO MUCH GAIN! TC Ampworx 550 Review YouTube Preamp Too Much Gain There are tons of ways to lower the gain, but a schematic would help to determine which would best suite you preamp. Too much gain through the preamp sounds less refined, somewhat edgy and discourages higher volume listening. Set your gain too low and you run the risk of inducing unwanted noise with a weak signal. Power amp gain is. Preamp Too Much Gain.
From callumhorton.z13.web.core.windows.net
Preamp Tube Gain Chart Preamp Too Much Gain Too much gain through the preamp sounds less refined, somewhat edgy and discourages higher volume listening. Set your gain too low and you run the risk of inducing unwanted noise with a weak signal. Fortunately, the vast majority of preamps have sufficiently low output impedance and sufficiently high gain (arguably too much in. Power amp gain is often about 30db,. Preamp Too Much Gain.
From www.usaudiomart.com
Hattor The Big Dual Mono Passive Preamp with AMRT resistors and Burson Preamp Too Much Gain Fortunately, the vast majority of preamps have sufficiently low output impedance and sufficiently high gain (arguably too much in. Too much gain through the preamp sounds less refined, somewhat edgy and discourages higher volume listening. Using the standard 200 mv sensitivity of preamps/integrated amps and typical power amp sensitivity going from 1. Power amp gain is often about 30db, so. Preamp Too Much Gain.
From allforturntables.com
What is the best gain setting for phono preamp? All For Turntables Preamp Too Much Gain There are tons of ways to lower the gain, but a schematic would help to determine which would best suite you preamp. Power amp gain is often about 30db, so you need between. Too much gain through the preamp sounds less refined, somewhat edgy and discourages higher volume listening. The settings are somewhat flexible with good. Using the standard 200. Preamp Too Much Gain.
From www.stereonet.com
Taming tubed preamp gain with autoformers on the output Stereo Preamp Too Much Gain Too much gain through the preamp sounds less refined, somewhat edgy and discourages higher volume listening. Set your gain too low and you run the risk of inducing unwanted noise with a weak signal. Fortunately, the vast majority of preamps have sufficiently low output impedance and sufficiently high gain (arguably too much in. The settings are somewhat flexible with good.. Preamp Too Much Gain.
From www.forums.stevehoffman.tv
Changing 12AX7 tubes for 12AT7 tubes on a Phono preamp with too much Preamp Too Much Gain Fortunately, the vast majority of preamps have sufficiently low output impedance and sufficiently high gain (arguably too much in. Set your gain too low and you run the risk of inducing unwanted noise with a weak signal. Power amp gain is often about 30db, so you need between. Using the standard 200 mv sensitivity of preamps/integrated amps and typical power. Preamp Too Much Gain.
From www.stereonet.com
Taming tubed preamp gain with autoformers on the output Stereo Preamp Too Much Gain Set your gain too low and you run the risk of inducing unwanted noise with a weak signal. The settings are somewhat flexible with good. There are tons of ways to lower the gain, but a schematic would help to determine which would best suite you preamp. Too much gain through the preamp sounds less refined, somewhat edgy and discourages. Preamp Too Much Gain.
From www.usaudiomart.com
Legendary NAD 3020 serie 20 Integrated Amplifier Preamp too Photo Preamp Too Much Gain Set your gain too low and you run the risk of inducing unwanted noise with a weak signal. There are tons of ways to lower the gain, but a schematic would help to determine which would best suite you preamp. Fortunately, the vast majority of preamps have sufficiently low output impedance and sufficiently high gain (arguably too much in. The. Preamp Too Much Gain.
From www.usaudiomart.com
Legendary NAD 3020 serie 20 Integrated Amplifier Preamp too Photo Preamp Too Much Gain Using the standard 200 mv sensitivity of preamps/integrated amps and typical power amp sensitivity going from 1. There are tons of ways to lower the gain, but a schematic would help to determine which would best suite you preamp. Power amp gain is often about 30db, so you need between. Set your gain too low and you run the risk. Preamp Too Much Gain.
From www.usaudiomart.com
Hattor The Big Dual Mono Passive Preamp with AMRT resistors and Burson Preamp Too Much Gain The settings are somewhat flexible with good. Set your gain too low and you run the risk of inducing unwanted noise with a weak signal. Too much gain through the preamp sounds less refined, somewhat edgy and discourages higher volume listening. Fortunately, the vast majority of preamps have sufficiently low output impedance and sufficiently high gain (arguably too much in.. Preamp Too Much Gain.
From www.bandwidthaudio.com
How to Select a Preamp with the Correct Gain Preamp Too Much Gain Using the standard 200 mv sensitivity of preamps/integrated amps and typical power amp sensitivity going from 1. Fortunately, the vast majority of preamps have sufficiently low output impedance and sufficiently high gain (arguably too much in. Set your gain too low and you run the risk of inducing unwanted noise with a weak signal. Too much gain through the preamp. Preamp Too Much Gain.
From giovzdwwo.blob.core.windows.net
Preamp Tube Gain at Betsy Brady blog Preamp Too Much Gain Set your gain too low and you run the risk of inducing unwanted noise with a weak signal. Too much gain through the preamp sounds less refined, somewhat edgy and discourages higher volume listening. Fortunately, the vast majority of preamps have sufficiently low output impedance and sufficiently high gain (arguably too much in. Using the standard 200 mv sensitivity of. Preamp Too Much Gain.
From rodneyshonakero.blob.core.windows.net
Phono Preamp Too Much Gain at rodneyshonakero blog Preamp Too Much Gain Fortunately, the vast majority of preamps have sufficiently low output impedance and sufficiently high gain (arguably too much in. Too much gain through the preamp sounds less refined, somewhat edgy and discourages higher volume listening. Power amp gain is often about 30db, so you need between. Using the standard 200 mv sensitivity of preamps/integrated amps and typical power amp sensitivity. Preamp Too Much Gain.
From www.neumann.com
Will a Better Preamp Improve Your Sound? Preamp Too Much Gain Fortunately, the vast majority of preamps have sufficiently low output impedance and sufficiently high gain (arguably too much in. Too much gain through the preamp sounds less refined, somewhat edgy and discourages higher volume listening. The settings are somewhat flexible with good. Power amp gain is often about 30db, so you need between. Set your gain too low and you. Preamp Too Much Gain.
From www.cxi1.co.uk
High Gain Preamp Preamp Too Much Gain Too much gain through the preamp sounds less refined, somewhat edgy and discourages higher volume listening. There are tons of ways to lower the gain, but a schematic would help to determine which would best suite you preamp. Set your gain too low and you run the risk of inducing unwanted noise with a weak signal. The settings are somewhat. Preamp Too Much Gain.
From www.jasonstallworth.com
too much gain real amp metal tone Jason Stallworth Preamp Too Much Gain Fortunately, the vast majority of preamps have sufficiently low output impedance and sufficiently high gain (arguably too much in. Power amp gain is often about 30db, so you need between. Using the standard 200 mv sensitivity of preamps/integrated amps and typical power amp sensitivity going from 1. Too much gain through the preamp sounds less refined, somewhat edgy and discourages. Preamp Too Much Gain.