Candle Light Led Circuit . Candles are great for enhancing the ambiance of a room but they deteriorate when used and having a naked flame in your house can be dangerous. My goal was to preserve the look and… Convert a standard wax candle into a realistic flickering led candle. The leds used were 15,000mcd to make the “flame” very bright. They contain both a yellow led and a control chip that modulates the light to create a candle effect. Check out the parts list and circuit diagram at the link below. This is a great first project for beginners and can be easily completed in just a few minutes. When it's done, you'll have an attractive piece of decor! Making an led candle is dead simple! The submit talks about a basic transformerless led candle light circuit which switches on automatically without the presence of ambient light in the room and vice versa. The circuit is simply five leds, one each on pins 5, 6, 9, 10, and 11, and each with a 1k resistor. The proposed automatic darkness triggered candle light circuit can be seen in the shown diagram which uses an amber colored led for simulating a candle light effect. Discuss this article with the rest of the community on. Led candle via electronics lab. Here is a video of this sketch in action:
from www.electro-tech-online.com
The leds used were 15,000mcd to make the “flame” very bright. The proposed automatic darkness triggered candle light circuit can be seen in the shown diagram which uses an amber colored led for simulating a candle light effect. Candle flicker leds are a one part replacement for a real candle. Led candle via electronics lab. Candles are great for enhancing the ambiance of a room but they deteriorate when used and having a naked flame in your house can be dangerous. Convert a standard wax candle into a realistic flickering led candle. Making an led candle is dead simple! The submit talks about a basic transformerless led candle light circuit which switches on automatically without the presence of ambient light in the room and vice versa. Check out the parts list and circuit diagram at the link below. The circuit is simply five leds, one each on pins 5, 6, 9, 10, and 11, and each with a 1k resistor.
Flickering (candle) LED to trigger 555 Electronics Forum (Circuits
Candle Light Led Circuit Candles are great for enhancing the ambiance of a room but they deteriorate when used and having a naked flame in your house can be dangerous. This is a great first project for beginners and can be easily completed in just a few minutes. Convert a standard wax candle into a realistic flickering led candle. Making an led candle is dead simple! Discuss this article with the rest of the community on. The leds used were 15,000mcd to make the “flame” very bright. Led candle via electronics lab. When it's done, you'll have an attractive piece of decor! Candles are great for enhancing the ambiance of a room but they deteriorate when used and having a naked flame in your house can be dangerous. They contain both a yellow led and a control chip that modulates the light to create a candle effect. Candle flicker leds are a one part replacement for a real candle. Here is a video of this sketch in action: My goal was to preserve the look and… The proposed automatic darkness triggered candle light circuit can be seen in the shown diagram which uses an amber colored led for simulating a candle light effect. The circuit is simply five leds, one each on pins 5, 6, 9, 10, and 11, and each with a 1k resistor. Check out the parts list and circuit diagram at the link below.
From todaycircuit.blogspot.com
Candle lights using IC 4017 Candle Light Led Circuit Discuss this article with the rest of the community on. Candles are great for enhancing the ambiance of a room but they deteriorate when used and having a naked flame in your house can be dangerous. When it's done, you'll have an attractive piece of decor! They contain both a yellow led and a control chip that modulates the light. Candle Light Led Circuit.
From www.mondaykids.com
for Visiting Monday Kids Colorful Happy Birthday LED Candle Candle Light Led Circuit Led candle via electronics lab. They contain both a yellow led and a control chip that modulates the light to create a candle effect. Check out the parts list and circuit diagram at the link below. The leds used were 15,000mcd to make the “flame” very bright. Convert a standard wax candle into a realistic flickering led candle. Discuss this. Candle Light Led Circuit.
From www.electronics-lab.com
5 channel LED candle using PIC12F508 ElectronicsLab Candle Light Led Circuit Making an led candle is dead simple! Candle flicker leds are a one part replacement for a real candle. Convert a standard wax candle into a realistic flickering led candle. The leds used were 15,000mcd to make the “flame” very bright. The submit talks about a basic transformerless led candle light circuit which switches on automatically without the presence of. Candle Light Led Circuit.
From www.build-electronic-circuits.com
Blinking LED Circuit with Schematics and Explanation Candle Light Led Circuit Check out the parts list and circuit diagram at the link below. The submit talks about a basic transformerless led candle light circuit which switches on automatically without the presence of ambient light in the room and vice versa. When it's done, you'll have an attractive piece of decor! Here is a video of this sketch in action: Led candle. Candle Light Led Circuit.
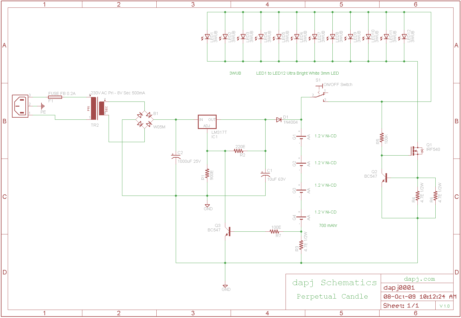
From www.electronics-circuits.com
Perpetual Candle White LED Lamp on NiCd delabs Electronic Circuits Candle Light Led Circuit Discuss this article with the rest of the community on. Making an led candle is dead simple! Led candle via electronics lab. The leds used were 15,000mcd to make the “flame” very bright. The circuit is simply five leds, one each on pins 5, 6, 9, 10, and 11, and each with a 1k resistor. Here is a video of. Candle Light Led Circuit.
From electronics.stackexchange.com
led hack color changing candle circuit Electrical Engineering Stack Candle Light Led Circuit The proposed automatic darkness triggered candle light circuit can be seen in the shown diagram which uses an amber colored led for simulating a candle light effect. This is a great first project for beginners and can be easily completed in just a few minutes. Here is a video of this sketch in action: When it's done, you'll have an. Candle Light Led Circuit.
From circuitwiringace123.z19.web.core.windows.net
Plasma Candle Circuit Diagram Candle Light Led Circuit Convert a standard wax candle into a realistic flickering led candle. The submit talks about a basic transformerless led candle light circuit which switches on automatically without the presence of ambient light in the room and vice versa. My goal was to preserve the look and… Here is a video of this sketch in action: When it's done, you'll have. Candle Light Led Circuit.
From www.instructables.com
How to Build a 5 Channel Flameless LED Candle Simulator 16 Steps Candle Light Led Circuit The circuit is simply five leds, one each on pins 5, 6, 9, 10, and 11, and each with a 1k resistor. Convert a standard wax candle into a realistic flickering led candle. The leds used were 15,000mcd to make the “flame” very bright. Discuss this article with the rest of the community on. Here is a video of this. Candle Light Led Circuit.
From makingcircuits.com
How to Make Digital Christmas Candle Light Circuit Candle Light Led Circuit The submit talks about a basic transformerless led candle light circuit which switches on automatically without the presence of ambient light in the room and vice versa. Candles are great for enhancing the ambiance of a room but they deteriorate when used and having a naked flame in your house can be dangerous. The proposed automatic darkness triggered candle light. Candle Light Led Circuit.
From www.diagramboard.com
ignitor schematic Diagram Board Candle Light Led Circuit Candles are great for enhancing the ambiance of a room but they deteriorate when used and having a naked flame in your house can be dangerous. The submit talks about a basic transformerless led candle light circuit which switches on automatically without the presence of ambient light in the room and vice versa. Making an led candle is dead simple!. Candle Light Led Circuit.
From elektro.turanis.de
Flackerndes Licht mit LEDs II. Candle Light Led Circuit Making an led candle is dead simple! They contain both a yellow led and a control chip that modulates the light to create a candle effect. My goal was to preserve the look and… Discuss this article with the rest of the community on. This is a great first project for beginners and can be easily completed in just a. Candle Light Led Circuit.
From www.youtube.com
555 Candle Circuit YouTube Candle Light Led Circuit The submit talks about a basic transformerless led candle light circuit which switches on automatically without the presence of ambient light in the room and vice versa. This is a great first project for beginners and can be easily completed in just a few minutes. Discuss this article with the rest of the community on. The circuit is simply five. Candle Light Led Circuit.
From www.mondaykids.com
for Visiting Monday Kids Colorful Happy Birthday LED Candle Candle Light Led Circuit Discuss this article with the rest of the community on. Making an led candle is dead simple! My goal was to preserve the look and… Here is a video of this sketch in action: The proposed automatic darkness triggered candle light circuit can be seen in the shown diagram which uses an amber colored led for simulating a candle light. Candle Light Led Circuit.
From www.circuitdiagram.co
Electric Candles Project Circuit Diagram Circuit Diagram Candle Light Led Circuit My goal was to preserve the look and… When it's done, you'll have an attractive piece of decor! This is a great first project for beginners and can be easily completed in just a few minutes. Discuss this article with the rest of the community on. Convert a standard wax candle into a realistic flickering led candle. The circuit is. Candle Light Led Circuit.
From www.youtube.com
Arduino LED candle light simulate!! YouTube Candle Light Led Circuit Check out the parts list and circuit diagram at the link below. Discuss this article with the rest of the community on. The proposed automatic darkness triggered candle light circuit can be seen in the shown diagram which uses an amber colored led for simulating a candle light effect. The leds used were 15,000mcd to make the “flame” very bright.. Candle Light Led Circuit.
From www.reddit.com
LED Candle With ATtiny85, Power by Dual AAA Battery r/arduino Candle Light Led Circuit This is a great first project for beginners and can be easily completed in just a few minutes. Led candle via electronics lab. Candle flicker leds are a one part replacement for a real candle. Check out the parts list and circuit diagram at the link below. Here is a video of this sketch in action: Discuss this article with. Candle Light Led Circuit.
From www.mondaykids.com
for Visiting Monday Kids Colorful Happy Birthday LED Candle Candle Light Led Circuit Led candle via electronics lab. My goal was to preserve the look and… They contain both a yellow led and a control chip that modulates the light to create a candle effect. When it's done, you'll have an attractive piece of decor! Discuss this article with the rest of the community on. Convert a standard wax candle into a realistic. Candle Light Led Circuit.
From www.youtube.com
Realistic Candle Light with LED Arduino PWM, DIY, Howto, Beginners Candle Light Led Circuit Candles are great for enhancing the ambiance of a room but they deteriorate when used and having a naked flame in your house can be dangerous. Making an led candle is dead simple! Convert a standard wax candle into a realistic flickering led candle. Led candle via electronics lab. Discuss this article with the rest of the community on. Here. Candle Light Led Circuit.
From www.flickr.com
LED_Candle_Upper Based on this circuit and code www.r4nd0… Flickr Candle Light Led Circuit The circuit is simply five leds, one each on pins 5, 6, 9, 10, and 11, and each with a 1k resistor. The proposed automatic darkness triggered candle light circuit can be seen in the shown diagram which uses an amber colored led for simulating a candle light effect. The leds used were 15,000mcd to make the “flame” very bright.. Candle Light Led Circuit.
From manualdbmonika.z19.web.core.windows.net
Led Candle Light Circuit Diagram Candle Light Led Circuit When it's done, you'll have an attractive piece of decor! The circuit is simply five leds, one each on pins 5, 6, 9, 10, and 11, and each with a 1k resistor. Led candle via electronics lab. The submit talks about a basic transformerless led candle light circuit which switches on automatically without the presence of ambient light in the. Candle Light Led Circuit.
From circuitfixdieter.z19.web.core.windows.net
Flickering Led Circuit Diagram Candle Light Led Circuit Candles are great for enhancing the ambiance of a room but they deteriorate when used and having a naked flame in your house can be dangerous. The circuit is simply five leds, one each on pins 5, 6, 9, 10, and 11, and each with a 1k resistor. Convert a standard wax candle into a realistic flickering led candle. Candle. Candle Light Led Circuit.
From electronics.stackexchange.com
led hack color changing candle circuit Electrical Engineering Stack Candle Light Led Circuit The circuit is simply five leds, one each on pins 5, 6, 9, 10, and 11, and each with a 1k resistor. Discuss this article with the rest of the community on. The submit talks about a basic transformerless led candle light circuit which switches on automatically without the presence of ambient light in the room and vice versa. The. Candle Light Led Circuit.
From www.mondaykids.com
for Visiting Monday Kids Colorful Happy Birthday LED Candle Candle Light Led Circuit The submit talks about a basic transformerless led candle light circuit which switches on automatically without the presence of ambient light in the room and vice versa. Candle flicker leds are a one part replacement for a real candle. They contain both a yellow led and a control chip that modulates the light to create a candle effect. Convert a. Candle Light Led Circuit.
From www.craft-products.com
LED Candle Light Plus Battery (1262) Bromley Craft Candle Light Led Circuit Candles are great for enhancing the ambiance of a room but they deteriorate when used and having a naked flame in your house can be dangerous. Here is a video of this sketch in action: The circuit is simply five leds, one each on pins 5, 6, 9, 10, and 11, and each with a 1k resistor. The proposed automatic. Candle Light Led Circuit.
From www.electro-tech-online.com
Flickering (candle) LED to trigger 555 Electronics Forum (Circuits Candle Light Led Circuit My goal was to preserve the look and… Here is a video of this sketch in action: Candles are great for enhancing the ambiance of a room but they deteriorate when used and having a naked flame in your house can be dangerous. Led candle via electronics lab. Candle flicker leds are a one part replacement for a real candle.. Candle Light Led Circuit.
From www.homemade-circuits.com
Make an Electronic Candle at Home Circuit Homemade Circuit Projects Candle Light Led Circuit The proposed automatic darkness triggered candle light circuit can be seen in the shown diagram which uses an amber colored led for simulating a candle light effect. The leds used were 15,000mcd to make the “flame” very bright. They contain both a yellow led and a control chip that modulates the light to create a candle effect. Check out the. Candle Light Led Circuit.
From electronicscheme.net
Electronic Candle Circuit using TTL IC Electronic Schematic Diagram Candle Light Led Circuit The proposed automatic darkness triggered candle light circuit can be seen in the shown diagram which uses an amber colored led for simulating a candle light effect. This is a great first project for beginners and can be easily completed in just a few minutes. The circuit is simply five leds, one each on pins 5, 6, 9, 10, and. Candle Light Led Circuit.
From www.flickr.com
LED Candle Circuit w/ Copper Tape Flickr Candle Light Led Circuit My goal was to preserve the look and… The leds used were 15,000mcd to make the “flame” very bright. Candles are great for enhancing the ambiance of a room but they deteriorate when used and having a naked flame in your house can be dangerous. The proposed automatic darkness triggered candle light circuit can be seen in the shown diagram. Candle Light Led Circuit.
From www.instructables.com
Simple Blinking LED Circuit 5 Steps (with Pictures) Instructables Candle Light Led Circuit Convert a standard wax candle into a realistic flickering led candle. Led candle via electronics lab. The submit talks about a basic transformerless led candle light circuit which switches on automatically without the presence of ambient light in the room and vice versa. Check out the parts list and circuit diagram at the link below. They contain both a yellow. Candle Light Led Circuit.
From enginelibraul.z6.web.core.windows.net
Flickering Candle Led Light Circuit Diagram Candle Light Led Circuit Candle flicker leds are a one part replacement for a real candle. The leds used were 15,000mcd to make the “flame” very bright. Here is a video of this sketch in action: Candles are great for enhancing the ambiance of a room but they deteriorate when used and having a naked flame in your house can be dangerous. Convert a. Candle Light Led Circuit.
From manualdbmonika.z19.web.core.windows.net
Led Candle Circuit Diagram Candle Light Led Circuit Check out the parts list and circuit diagram at the link below. The submit talks about a basic transformerless led candle light circuit which switches on automatically without the presence of ambient light in the room and vice versa. Convert a standard wax candle into a realistic flickering led candle. Led candle via electronics lab. Making an led candle is. Candle Light Led Circuit.
From www.youtube.com
Candle Flicker LED driver for larger brighter LEDs NO Arduino YouTube Candle Light Led Circuit Candles are great for enhancing the ambiance of a room but they deteriorate when used and having a naked flame in your house can be dangerous. When it's done, you'll have an attractive piece of decor! Here is a video of this sketch in action: This is a great first project for beginners and can be easily completed in just. Candle Light Led Circuit.
From www.instructables.com
LED Candle From Lasercut Parts 7 Steps (with Pictures) Instructables Candle Light Led Circuit This is a great first project for beginners and can be easily completed in just a few minutes. When it's done, you'll have an attractive piece of decor! Making an led candle is dead simple! Led candle via electronics lab. Here is a video of this sketch in action: The submit talks about a basic transformerless led candle light circuit. Candle Light Led Circuit.
From ledhacker.blogspot.com
.ledhacker LED Candle Light Flicker with Arduino Candle Light Led Circuit Candle flicker leds are a one part replacement for a real candle. They contain both a yellow led and a control chip that modulates the light to create a candle effect. Check out the parts list and circuit diagram at the link below. The proposed automatic darkness triggered candle light circuit can be seen in the shown diagram which uses. Candle Light Led Circuit.
From electronics.stackexchange.com
oscillator LED candle flicker circuit Electrical Engineering Stack Candle Light Led Circuit Led candle via electronics lab. The submit talks about a basic transformerless led candle light circuit which switches on automatically without the presence of ambient light in the room and vice versa. The circuit is simply five leds, one each on pins 5, 6, 9, 10, and 11, and each with a 1k resistor. They contain both a yellow led. Candle Light Led Circuit.