Rectifier Circuit Using Op Amp . Applications of precision rectifier circuit: You can use lm358d dual opamp ic to make a precision rectifier circuit. It will work fine for low to medium frequency range. The opa2211 features 1.1 nv/ √hz broadband noise and. At low frequency the output is almost error free. View the full circuit design. At the output’s zero crossings in figure 2,. The precision rectifier of circuit \(\pageindex{14}\) is convenient in that it only requires two op amps and that all resistors.
from www.nutsvolts.com
Applications of precision rectifier circuit: The opa2211 features 1.1 nv/ √hz broadband noise and. It will work fine for low to medium frequency range. At the output’s zero crossings in figure 2,. You can use lm358d dual opamp ic to make a precision rectifier circuit. The precision rectifier of circuit \(\pageindex{14}\) is convenient in that it only requires two op amps and that all resistors. At low frequency the output is almost error free. View the full circuit design.
OPAMP COOKBOOK — Part 4 Nuts & Volts Magazine
Rectifier Circuit Using Op Amp The precision rectifier of circuit \(\pageindex{14}\) is convenient in that it only requires two op amps and that all resistors. You can use lm358d dual opamp ic to make a precision rectifier circuit. The opa2211 features 1.1 nv/ √hz broadband noise and. The precision rectifier of circuit \(\pageindex{14}\) is convenient in that it only requires two op amps and that all resistors. At the output’s zero crossings in figure 2,. View the full circuit design. It will work fine for low to medium frequency range. Applications of precision rectifier circuit: At low frequency the output is almost error free.
From www.youtube.com
Analog Circuit Lecture 57 / Full Wave Precision Rectifier Using Opamp YouTube Rectifier Circuit Using Op Amp The precision rectifier of circuit \(\pageindex{14}\) is convenient in that it only requires two op amps and that all resistors. It will work fine for low to medium frequency range. The opa2211 features 1.1 nv/ √hz broadband noise and. Applications of precision rectifier circuit: View the full circuit design. At low frequency the output is almost error free. At the. Rectifier Circuit Using Op Amp.
From www.nutsvolts.com
OPAMP COOKBOOK — Part 4 Nuts & Volts Magazine Rectifier Circuit Using Op Amp At low frequency the output is almost error free. The precision rectifier of circuit \(\pageindex{14}\) is convenient in that it only requires two op amps and that all resistors. It will work fine for low to medium frequency range. The opa2211 features 1.1 nv/ √hz broadband noise and. Applications of precision rectifier circuit: View the full circuit design. At the. Rectifier Circuit Using Op Amp.
From electronics.stackexchange.com
op amp OpAmp Precision Half Wave Rectifier Electrical Engineering Stack Exchange Rectifier Circuit Using Op Amp View the full circuit design. You can use lm358d dual opamp ic to make a precision rectifier circuit. Applications of precision rectifier circuit: It will work fine for low to medium frequency range. The precision rectifier of circuit \(\pageindex{14}\) is convenient in that it only requires two op amps and that all resistors. The opa2211 features 1.1 nv/ √hz broadband. Rectifier Circuit Using Op Amp.
From www.youtube.com
Precision Rectifier Op Amp Circuit How does it work? YouTube Rectifier Circuit Using Op Amp At the output’s zero crossings in figure 2,. The precision rectifier of circuit \(\pageindex{14}\) is convenient in that it only requires two op amps and that all resistors. View the full circuit design. The opa2211 features 1.1 nv/ √hz broadband noise and. It will work fine for low to medium frequency range. At low frequency the output is almost error. Rectifier Circuit Using Op Amp.
From www.chegg.com
Solved The op amp in the precision rectifier circuit shown Rectifier Circuit Using Op Amp The opa2211 features 1.1 nv/ √hz broadband noise and. At low frequency the output is almost error free. Applications of precision rectifier circuit: The precision rectifier of circuit \(\pageindex{14}\) is convenient in that it only requires two op amps and that all resistors. It will work fine for low to medium frequency range. You can use lm358d dual opamp ic. Rectifier Circuit Using Op Amp.
From www.multisim.com
half wave rectifier using op amp and diode (1) Multisim Live Rectifier Circuit Using Op Amp At low frequency the output is almost error free. At the output’s zero crossings in figure 2,. Applications of precision rectifier circuit: It will work fine for low to medium frequency range. The opa2211 features 1.1 nv/ √hz broadband noise and. You can use lm358d dual opamp ic to make a precision rectifier circuit. The precision rectifier of circuit \(\pageindex{14}\). Rectifier Circuit Using Op Amp.
From circuitdigest.com
Half Wave and Full Wave Precision Rectifier Circuit using OpAmp Rectifier Circuit Using Op Amp At the output’s zero crossings in figure 2,. At low frequency the output is almost error free. The opa2211 features 1.1 nv/ √hz broadband noise and. You can use lm358d dual opamp ic to make a precision rectifier circuit. It will work fine for low to medium frequency range. The precision rectifier of circuit \(\pageindex{14}\) is convenient in that it. Rectifier Circuit Using Op Amp.
From www.hackatronic.com
Precision Rectifier Circuit using OPAMP working and applications Rectifier Circuit Using Op Amp It will work fine for low to medium frequency range. You can use lm358d dual opamp ic to make a precision rectifier circuit. Applications of precision rectifier circuit: The opa2211 features 1.1 nv/ √hz broadband noise and. The precision rectifier of circuit \(\pageindex{14}\) is convenient in that it only requires two op amps and that all resistors. At low frequency. Rectifier Circuit Using Op Amp.
From solderingmind.com
Precision Rectifier using Op Amp Circuit and Working Rectifier Circuit Using Op Amp At low frequency the output is almost error free. It will work fine for low to medium frequency range. Applications of precision rectifier circuit: The precision rectifier of circuit \(\pageindex{14}\) is convenient in that it only requires two op amps and that all resistors. At the output’s zero crossings in figure 2,. View the full circuit design. You can use. Rectifier Circuit Using Op Amp.
From www.numerade.com
SOLVED The op amp in the precision rectifier circuit of Fig.P4.85 is ideal with output Rectifier Circuit Using Op Amp The opa2211 features 1.1 nv/ √hz broadband noise and. The precision rectifier of circuit \(\pageindex{14}\) is convenient in that it only requires two op amps and that all resistors. It will work fine for low to medium frequency range. View the full circuit design. At the output’s zero crossings in figure 2,. At low frequency the output is almost error. Rectifier Circuit Using Op Amp.
From www.multisim.com
try full wave rectifier using opamp Multisim Live Rectifier Circuit Using Op Amp The precision rectifier of circuit \(\pageindex{14}\) is convenient in that it only requires two op amps and that all resistors. The opa2211 features 1.1 nv/ √hz broadband noise and. View the full circuit design. It will work fine for low to medium frequency range. At low frequency the output is almost error free. Applications of precision rectifier circuit: At the. Rectifier Circuit Using Op Amp.
From solderingmind.com
Precision Rectifier using Op Amp Circuit and Working Rectifier Circuit Using Op Amp The opa2211 features 1.1 nv/ √hz broadband noise and. You can use lm358d dual opamp ic to make a precision rectifier circuit. At the output’s zero crossings in figure 2,. View the full circuit design. At low frequency the output is almost error free. The precision rectifier of circuit \(\pageindex{14}\) is convenient in that it only requires two op amps. Rectifier Circuit Using Op Amp.
From solderingmind.com
Precision Rectifier using Op Amp Circuit and Working Rectifier Circuit Using Op Amp View the full circuit design. The opa2211 features 1.1 nv/ √hz broadband noise and. At the output’s zero crossings in figure 2,. At low frequency the output is almost error free. You can use lm358d dual opamp ic to make a precision rectifier circuit. The precision rectifier of circuit \(\pageindex{14}\) is convenient in that it only requires two op amps. Rectifier Circuit Using Op Amp.
From thedabblerinelectronics.blogspot.com
The Dabbler in Electronics Precision Fullwave Rectifier using LowPowered SingleSupply Op Rectifier Circuit Using Op Amp View the full circuit design. The opa2211 features 1.1 nv/ √hz broadband noise and. At low frequency the output is almost error free. It will work fine for low to medium frequency range. Applications of precision rectifier circuit: You can use lm358d dual opamp ic to make a precision rectifier circuit. At the output’s zero crossings in figure 2,. The. Rectifier Circuit Using Op Amp.
From www.chegg.com
Solved 6 Op Amp Rectifiers A precision rectifier circuit Rectifier Circuit Using Op Amp The precision rectifier of circuit \(\pageindex{14}\) is convenient in that it only requires two op amps and that all resistors. View the full circuit design. You can use lm358d dual opamp ic to make a precision rectifier circuit. It will work fine for low to medium frequency range. The opa2211 features 1.1 nv/ √hz broadband noise and. Applications of precision. Rectifier Circuit Using Op Amp.
From solderingmind.com
Precision Rectifier using Op Amp Circuit and Working Rectifier Circuit Using Op Amp You can use lm358d dual opamp ic to make a precision rectifier circuit. View the full circuit design. Applications of precision rectifier circuit: It will work fine for low to medium frequency range. At low frequency the output is almost error free. The opa2211 features 1.1 nv/ √hz broadband noise and. At the output’s zero crossings in figure 2,. The. Rectifier Circuit Using Op Amp.
From www.youtube.com
Precision diode, Op amp half and full wave rectifier YouTube Rectifier Circuit Using Op Amp You can use lm358d dual opamp ic to make a precision rectifier circuit. The precision rectifier of circuit \(\pageindex{14}\) is convenient in that it only requires two op amps and that all resistors. View the full circuit design. At low frequency the output is almost error free. It will work fine for low to medium frequency range. The opa2211 features. Rectifier Circuit Using Op Amp.
From www.chegg.com
Solved 4.83 The op amp in the precision rectifier circuit of Rectifier Circuit Using Op Amp At low frequency the output is almost error free. It will work fine for low to medium frequency range. View the full circuit design. You can use lm358d dual opamp ic to make a precision rectifier circuit. Applications of precision rectifier circuit: The precision rectifier of circuit \(\pageindex{14}\) is convenient in that it only requires two op amps and that. Rectifier Circuit Using Op Amp.
From www.vrogue.co
Full Wave Precision Half Wave Rectifier Circuit Using vrogue.co Rectifier Circuit Using Op Amp It will work fine for low to medium frequency range. At low frequency the output is almost error free. Applications of precision rectifier circuit: At the output’s zero crossings in figure 2,. The precision rectifier of circuit \(\pageindex{14}\) is convenient in that it only requires two op amps and that all resistors. View the full circuit design. The opa2211 features. Rectifier Circuit Using Op Amp.
From itecnotes.com
Precision Rectifier Reasoning for Voltage Across Diode Valuable Tech Notes Rectifier Circuit Using Op Amp You can use lm358d dual opamp ic to make a precision rectifier circuit. Applications of precision rectifier circuit: The opa2211 features 1.1 nv/ √hz broadband noise and. It will work fine for low to medium frequency range. At low frequency the output is almost error free. At the output’s zero crossings in figure 2,. View the full circuit design. The. Rectifier Circuit Using Op Amp.
From circuitdigest.com
Half Wave and Full Wave Precision Rectifier Circuit using OpAmp Rectifier Circuit Using Op Amp Applications of precision rectifier circuit: View the full circuit design. It will work fine for low to medium frequency range. The precision rectifier of circuit \(\pageindex{14}\) is convenient in that it only requires two op amps and that all resistors. At low frequency the output is almost error free. At the output’s zero crossings in figure 2,. The opa2211 features. Rectifier Circuit Using Op Amp.
From www.youtube.com
Half Wave and Full Wave Precision Rectifier Circuit using OpAmp YouTube Rectifier Circuit Using Op Amp You can use lm358d dual opamp ic to make a precision rectifier circuit. The precision rectifier of circuit \(\pageindex{14}\) is convenient in that it only requires two op amps and that all resistors. It will work fine for low to medium frequency range. Applications of precision rectifier circuit: At the output’s zero crossings in figure 2,. At low frequency the. Rectifier Circuit Using Op Amp.
From www.analogictips.com
How does a precision rectifier work? Rectifier Circuit Using Op Amp It will work fine for low to medium frequency range. At the output’s zero crossings in figure 2,. Applications of precision rectifier circuit: The precision rectifier of circuit \(\pageindex{14}\) is convenient in that it only requires two op amps and that all resistors. You can use lm358d dual opamp ic to make a precision rectifier circuit. The opa2211 features 1.1. Rectifier Circuit Using Op Amp.
From www.artofit.org
Half wave and full wave precision rectifier circuit using op amp Artofit Rectifier Circuit Using Op Amp The precision rectifier of circuit \(\pageindex{14}\) is convenient in that it only requires two op amps and that all resistors. At the output’s zero crossings in figure 2,. It will work fine for low to medium frequency range. View the full circuit design. Applications of precision rectifier circuit: At low frequency the output is almost error free. The opa2211 features. Rectifier Circuit Using Op Amp.
From www.vrogue.co
Precision Half Wave And Full Wave Op Amp Rectifier Ci vrogue.co Rectifier Circuit Using Op Amp You can use lm358d dual opamp ic to make a precision rectifier circuit. The opa2211 features 1.1 nv/ √hz broadband noise and. It will work fine for low to medium frequency range. View the full circuit design. At low frequency the output is almost error free. Applications of precision rectifier circuit: The precision rectifier of circuit \(\pageindex{14}\) is convenient in. Rectifier Circuit Using Op Amp.
From www.electronicsworld.co.uk
The frequency operating window of an opampbased halfwave rectifier Electronics World Rectifier Circuit Using Op Amp You can use lm358d dual opamp ic to make a precision rectifier circuit. Applications of precision rectifier circuit: At the output’s zero crossings in figure 2,. At low frequency the output is almost error free. The opa2211 features 1.1 nv/ √hz broadband noise and. It will work fine for low to medium frequency range. The precision rectifier of circuit \(\pageindex{14}\). Rectifier Circuit Using Op Amp.
From www.youtube.com
LT Spice OpAmp Precision Half Wave Rectifier Simulation OpAmp Rectifiers Basics YouTube Rectifier Circuit Using Op Amp It will work fine for low to medium frequency range. The precision rectifier of circuit \(\pageindex{14}\) is convenient in that it only requires two op amps and that all resistors. You can use lm358d dual opamp ic to make a precision rectifier circuit. Applications of precision rectifier circuit: View the full circuit design. At the output’s zero crossings in figure. Rectifier Circuit Using Op Amp.
From www.electroschematics.com
Precision full wave rectifier circuit Rectifier Circuit Using Op Amp Applications of precision rectifier circuit: You can use lm358d dual opamp ic to make a precision rectifier circuit. At low frequency the output is almost error free. The precision rectifier of circuit \(\pageindex{14}\) is convenient in that it only requires two op amps and that all resistors. At the output’s zero crossings in figure 2,. View the full circuit design.. Rectifier Circuit Using Op Amp.
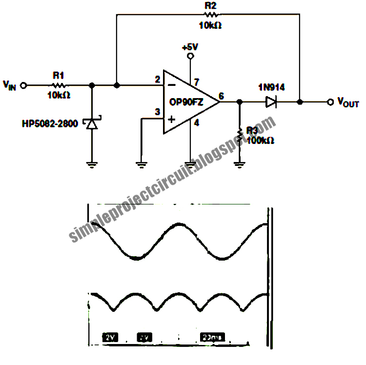
From simpleprojectcircuit.blogspot.com
Simple Project Circuit Simple OP90 Single Op Amp FullWave Rectifier Rectifier Circuit Using Op Amp Applications of precision rectifier circuit: At low frequency the output is almost error free. It will work fine for low to medium frequency range. View the full circuit design. At the output’s zero crossings in figure 2,. The opa2211 features 1.1 nv/ √hz broadband noise and. The precision rectifier of circuit \(\pageindex{14}\) is convenient in that it only requires two. Rectifier Circuit Using Op Amp.
From www.hackatronic.com
Precision Rectifier Circuit using OPAMP working and applications Rectifier Circuit Using Op Amp Applications of precision rectifier circuit: At low frequency the output is almost error free. It will work fine for low to medium frequency range. View the full circuit design. The opa2211 features 1.1 nv/ √hz broadband noise and. At the output’s zero crossings in figure 2,. You can use lm358d dual opamp ic to make a precision rectifier circuit. The. Rectifier Circuit Using Op Amp.
From circuitdigest.com
Half Wave and Full Wave Precision Rectifier Circuit using OpAmp Rectifier Circuit Using Op Amp View the full circuit design. You can use lm358d dual opamp ic to make a precision rectifier circuit. It will work fine for low to medium frequency range. The opa2211 features 1.1 nv/ √hz broadband noise and. At low frequency the output is almost error free. At the output’s zero crossings in figure 2,. Applications of precision rectifier circuit: The. Rectifier Circuit Using Op Amp.
From www.youtube.com
FullWave Rectifier Op Amp Circuit YouTube Rectifier Circuit Using Op Amp It will work fine for low to medium frequency range. View the full circuit design. You can use lm358d dual opamp ic to make a precision rectifier circuit. The precision rectifier of circuit \(\pageindex{14}\) is convenient in that it only requires two op amps and that all resistors. The opa2211 features 1.1 nv/ √hz broadband noise and. Applications of precision. Rectifier Circuit Using Op Amp.
From solderingmind.com
Precision Rectifier using Op Amp Circuit and Working Rectifier Circuit Using Op Amp The opa2211 features 1.1 nv/ √hz broadband noise and. View the full circuit design. It will work fine for low to medium frequency range. You can use lm358d dual opamp ic to make a precision rectifier circuit. At low frequency the output is almost error free. Applications of precision rectifier circuit: The precision rectifier of circuit \(\pageindex{14}\) is convenient in. Rectifier Circuit Using Op Amp.
From www.youtube.com
Simple Half Wave Rectifier Example with Op Amp Part 2 YouTube Rectifier Circuit Using Op Amp You can use lm358d dual opamp ic to make a precision rectifier circuit. At low frequency the output is almost error free. The opa2211 features 1.1 nv/ √hz broadband noise and. It will work fine for low to medium frequency range. Applications of precision rectifier circuit: View the full circuit design. At the output’s zero crossings in figure 2,. The. Rectifier Circuit Using Op Amp.
From www.chegg.com
Solved The opamp in the precision rectifier circuit is Rectifier Circuit Using Op Amp View the full circuit design. At the output’s zero crossings in figure 2,. You can use lm358d dual opamp ic to make a precision rectifier circuit. At low frequency the output is almost error free. The precision rectifier of circuit \(\pageindex{14}\) is convenient in that it only requires two op amps and that all resistors. It will work fine for. Rectifier Circuit Using Op Amp.