Amplifier Evaluation Board . op amp evaluation boards are circuit boards populated with components and used to provide a working example of a specific. system designers can quickly evaluate tpa3116d2’s sound quality and verify system specifications with the. the universal differential amplifier evaluation boards can be used to evaluate single, high speed, fully differential. op amp evaluation boards are circuit boards populated with components and used to provide a working example of a specific. audio amplifier evaluation boards are populated boards used to provide a working example of a specific analog amplifier or. this user guide describes three generic evaluation boards that can be used to evaluate many of analog devices instrumentation amplifiers. tpa3255evm is a complete 2 vrms analog input 2 × 325 w stereo/1 x 600 w mono power amplifier ready for.
from www.electronicsforu.com
op amp evaluation boards are circuit boards populated with components and used to provide a working example of a specific. tpa3255evm is a complete 2 vrms analog input 2 × 325 w stereo/1 x 600 w mono power amplifier ready for. the universal differential amplifier evaluation boards can be used to evaluate single, high speed, fully differential. this user guide describes three generic evaluation boards that can be used to evaluate many of analog devices instrumentation amplifiers. system designers can quickly evaluate tpa3116d2’s sound quality and verify system specifications with the. audio amplifier evaluation boards are populated boards used to provide a working example of a specific analog amplifier or. op amp evaluation boards are circuit boards populated with components and used to provide a working example of a specific.
Optimized Amplifier Evaluation Board For High Peak Power
Amplifier Evaluation Board this user guide describes three generic evaluation boards that can be used to evaluate many of analog devices instrumentation amplifiers. this user guide describes three generic evaluation boards that can be used to evaluate many of analog devices instrumentation amplifiers. tpa3255evm is a complete 2 vrms analog input 2 × 325 w stereo/1 x 600 w mono power amplifier ready for. the universal differential amplifier evaluation boards can be used to evaluate single, high speed, fully differential. system designers can quickly evaluate tpa3116d2’s sound quality and verify system specifications with the. op amp evaluation boards are circuit boards populated with components and used to provide a working example of a specific. op amp evaluation boards are circuit boards populated with components and used to provide a working example of a specific. audio amplifier evaluation boards are populated boards used to provide a working example of a specific analog amplifier or.
From www.infineon.com
MA2304xNS ClassD audio amplifier evaluation board Infineon Technologies Amplifier Evaluation Board op amp evaluation boards are circuit boards populated with components and used to provide a working example of a specific. the universal differential amplifier evaluation boards can be used to evaluate single, high speed, fully differential. audio amplifier evaluation boards are populated boards used to provide a working example of a specific analog amplifier or. tpa3255evm. Amplifier Evaluation Board.
From kr.element14.com
MAX3523EVKIT Analog Devices Evaluation Board, MAX3523 Programmable Amplifier Evaluation Board the universal differential amplifier evaluation boards can be used to evaluate single, high speed, fully differential. op amp evaluation boards are circuit boards populated with components and used to provide a working example of a specific. system designers can quickly evaluate tpa3116d2’s sound quality and verify system specifications with the. this user guide describes three generic. Amplifier Evaluation Board.
From www.mouser.com
QPA9940EVB01 Amplifier Evaluation Board Qorvo Mouser Amplifier Evaluation Board op amp evaluation boards are circuit boards populated with components and used to provide a working example of a specific. system designers can quickly evaluate tpa3116d2’s sound quality and verify system specifications with the. tpa3255evm is a complete 2 vrms analog input 2 × 325 w stereo/1 x 600 w mono power amplifier ready for. this. Amplifier Evaluation Board.
From studylib.net
Precision Instrumentation Amplifier Evaluation Board AD8222EVALZ Amplifier Evaluation Board the universal differential amplifier evaluation boards can be used to evaluate single, high speed, fully differential. this user guide describes three generic evaluation boards that can be used to evaluate many of analog devices instrumentation amplifiers. op amp evaluation boards are circuit boards populated with components and used to provide a working example of a specific. . Amplifier Evaluation Board.
From www.monolithicpower.com
EV8040N00A FullBridge or SingleEnded Audio Amplifier Evaluation Amplifier Evaluation Board audio amplifier evaluation boards are populated boards used to provide a working example of a specific analog amplifier or. system designers can quickly evaluate tpa3116d2’s sound quality and verify system specifications with the. op amp evaluation boards are circuit boards populated with components and used to provide a working example of a specific. the universal differential. Amplifier Evaluation Board.
From duino-projects.com
Singleended, 2channel Gan Class D Amplifier Evaluation Board Amplifier Evaluation Board op amp evaluation boards are circuit boards populated with components and used to provide a working example of a specific. the universal differential amplifier evaluation boards can be used to evaluate single, high speed, fully differential. audio amplifier evaluation boards are populated boards used to provide a working example of a specific analog amplifier or. tpa3255evm. Amplifier Evaluation Board.
From studylib.net
CR160 Gaussian shaping amplifier evaluation board Amplifier Evaluation Board op amp evaluation boards are circuit boards populated with components and used to provide a working example of a specific. op amp evaluation boards are circuit boards populated with components and used to provide a working example of a specific. tpa3255evm is a complete 2 vrms analog input 2 × 325 w stereo/1 x 600 w mono. Amplifier Evaluation Board.
From www.monolithicpower.com
EV7752F00A Inductorless 2x15W Stereo BTL Fix Frequency Class D Amplifier Evaluation Board op amp evaluation boards are circuit boards populated with components and used to provide a working example of a specific. audio amplifier evaluation boards are populated boards used to provide a working example of a specific analog amplifier or. the universal differential amplifier evaluation boards can be used to evaluate single, high speed, fully differential. this. Amplifier Evaluation Board.
From store.xmems.com
Aptos2 Amplifier Evaluation Board for Cowell, Montara Plus, and Montar Amplifier Evaluation Board this user guide describes three generic evaluation boards that can be used to evaluate many of analog devices instrumentation amplifiers. audio amplifier evaluation boards are populated boards used to provide a working example of a specific analog amplifier or. tpa3255evm is a complete 2 vrms analog input 2 × 325 w stereo/1 x 600 w mono power. Amplifier Evaluation Board.
From www.renesas.cn
F1471EVB0P9 Evaluation Board for F1471 RF Amplifier 700MHz to Amplifier Evaluation Board op amp evaluation boards are circuit boards populated with components and used to provide a working example of a specific. tpa3255evm is a complete 2 vrms analog input 2 × 325 w stereo/1 x 600 w mono power amplifier ready for. system designers can quickly evaluate tpa3116d2’s sound quality and verify system specifications with the. the. Amplifier Evaluation Board.
From uk.rs-online.com
Intersil ISL28535EV2Z, Instrumentation Amplifier Evaluation Board for Amplifier Evaluation Board the universal differential amplifier evaluation boards can be used to evaluate single, high speed, fully differential. this user guide describes three generic evaluation boards that can be used to evaluate many of analog devices instrumentation amplifiers. system designers can quickly evaluate tpa3116d2’s sound quality and verify system specifications with the. tpa3255evm is a complete 2 vrms. Amplifier Evaluation Board.
From www.monolithicpower.com
EV7770F01A 2 x 45W Stereo SingleEnded ClassD Audio Amplifier Amplifier Evaluation Board op amp evaluation boards are circuit boards populated with components and used to provide a working example of a specific. op amp evaluation boards are circuit boards populated with components and used to provide a working example of a specific. the universal differential amplifier evaluation boards can be used to evaluate single, high speed, fully differential. . Amplifier Evaluation Board.
From www.renesas.com
F0110EVB Evaluation Board for F0110 RF Amplifier Renesas Amplifier Evaluation Board audio amplifier evaluation boards are populated boards used to provide a working example of a specific analog amplifier or. this user guide describes three generic evaluation boards that can be used to evaluate many of analog devices instrumentation amplifiers. the universal differential amplifier evaluation boards can be used to evaluate single, high speed, fully differential. op. Amplifier Evaluation Board.
From www.enrgtech.co.uk
Analog Devices EVALINAMP82RMZ, Instrumentation Amplifier Evaluation Amplifier Evaluation Board system designers can quickly evaluate tpa3116d2’s sound quality and verify system specifications with the. the universal differential amplifier evaluation boards can be used to evaluate single, high speed, fully differential. tpa3255evm is a complete 2 vrms analog input 2 × 325 w stereo/1 x 600 w mono power amplifier ready for. this user guide describes three. Amplifier Evaluation Board.
From www.fiberlabs.com
Fiber Amplifier Evaluation Board (OEM Module) FiberLabs Inc. Amplifier Evaluation Board this user guide describes three generic evaluation boards that can be used to evaluate many of analog devices instrumentation amplifiers. system designers can quickly evaluate tpa3116d2’s sound quality and verify system specifications with the. the universal differential amplifier evaluation boards can be used to evaluate single, high speed, fully differential. op amp evaluation boards are circuit. Amplifier Evaluation Board.
From kr.element14.com
AD8231EVALZ Analog Devices Evaluation Board, AD8231, Digitally Amplifier Evaluation Board system designers can quickly evaluate tpa3116d2’s sound quality and verify system specifications with the. this user guide describes three generic evaluation boards that can be used to evaluate many of analog devices instrumentation amplifiers. the universal differential amplifier evaluation boards can be used to evaluate single, high speed, fully differential. audio amplifier evaluation boards are populated. Amplifier Evaluation Board.
From www.monolithicpower.com
EVQ8112AJ00A 60V, HighSide CurrentSense Amplifier Evaluation Amplifier Evaluation Board op amp evaluation boards are circuit boards populated with components and used to provide a working example of a specific. audio amplifier evaluation boards are populated boards used to provide a working example of a specific analog amplifier or. tpa3255evm is a complete 2 vrms analog input 2 × 325 w stereo/1 x 600 w mono power. Amplifier Evaluation Board.
From www.monolithicpower.com
EVQ8112AJ00A 60V, HighSide CurrentSense Amplifier Evaluation Amplifier Evaluation Board tpa3255evm is a complete 2 vrms analog input 2 × 325 w stereo/1 x 600 w mono power amplifier ready for. the universal differential amplifier evaluation boards can be used to evaluate single, high speed, fully differential. audio amplifier evaluation boards are populated boards used to provide a working example of a specific analog amplifier or. . Amplifier Evaluation Board.
From www.monolithicpower.com
EVQ7795R00A 2.2MHz, LowEMI, 24.5W, Mono BTL ClassD Audio Amplifier Evaluation Board system designers can quickly evaluate tpa3116d2’s sound quality and verify system specifications with the. tpa3255evm is a complete 2 vrms analog input 2 × 325 w stereo/1 x 600 w mono power amplifier ready for. this user guide describes three generic evaluation boards that can be used to evaluate many of analog devices instrumentation amplifiers. the. Amplifier Evaluation Board.
From www.renesas.com
F0110EVB Evaluation Board for F0110 RF Amplifier Renesas Amplifier Evaluation Board audio amplifier evaluation boards are populated boards used to provide a working example of a specific analog amplifier or. this user guide describes three generic evaluation boards that can be used to evaluate many of analog devices instrumentation amplifiers. op amp evaluation boards are circuit boards populated with components and used to provide a working example of. Amplifier Evaluation Board.
From www.electronicsforu.com
Optimized Amplifier Evaluation Board For High Peak Power Amplifier Evaluation Board this user guide describes three generic evaluation boards that can be used to evaluate many of analog devices instrumentation amplifiers. system designers can quickly evaluate tpa3116d2’s sound quality and verify system specifications with the. op amp evaluation boards are circuit boards populated with components and used to provide a working example of a specific. the universal. Amplifier Evaluation Board.
From www.datasheets.com
LMP2021MAEVAL/NOPB, Instrumentation Amplifier Evaluation Board is Amplifier Evaluation Board system designers can quickly evaluate tpa3116d2’s sound quality and verify system specifications with the. audio amplifier evaluation boards are populated boards used to provide a working example of a specific analog amplifier or. op amp evaluation boards are circuit boards populated with components and used to provide a working example of a specific. op amp evaluation. Amplifier Evaluation Board.
From www.datasheets.com
TAS2521EVM, TAS2521 Audio Amplifier Evaluation Board Amplifier Evaluation Board the universal differential amplifier evaluation boards can be used to evaluate single, high speed, fully differential. op amp evaluation boards are circuit boards populated with components and used to provide a working example of a specific. system designers can quickly evaluate tpa3116d2’s sound quality and verify system specifications with the. audio amplifier evaluation boards are populated. Amplifier Evaluation Board.
From www.digikey.at
Audio Amplifier Evaluation Boards Evaluation Boards Electronic Amplifier Evaluation Board audio amplifier evaluation boards are populated boards used to provide a working example of a specific analog amplifier or. op amp evaluation boards are circuit boards populated with components and used to provide a working example of a specific. system designers can quickly evaluate tpa3116d2’s sound quality and verify system specifications with the. op amp evaluation. Amplifier Evaluation Board.
From studylib.net
8Lead SOIC Amplifier Evaluation Board User Guide UG755 Amplifier Evaluation Board op amp evaluation boards are circuit boards populated with components and used to provide a working example of a specific. this user guide describes three generic evaluation boards that can be used to evaluate many of analog devices instrumentation amplifiers. the universal differential amplifier evaluation boards can be used to evaluate single, high speed, fully differential. . Amplifier Evaluation Board.
From studylib.net
LX1790EVAL CLASSD AUDIO AMPLIFIER EVALUATION BOARD Amplifier Evaluation Board op amp evaluation boards are circuit boards populated with components and used to provide a working example of a specific. the universal differential amplifier evaluation boards can be used to evaluate single, high speed, fully differential. op amp evaluation boards are circuit boards populated with components and used to provide a working example of a specific. . Amplifier Evaluation Board.
From kr.element14.com
ADL5569EVALZ Analog Devices Evaluation Board, ADL5569BCPZ Amplifier Evaluation Board op amp evaluation boards are circuit boards populated with components and used to provide a working example of a specific. op amp evaluation boards are circuit boards populated with components and used to provide a working example of a specific. this user guide describes three generic evaluation boards that can be used to evaluate many of analog. Amplifier Evaluation Board.
From ez.analog.com
ad8338 evaluation board documentation Q&A Amplifiers EngineerZone Amplifier Evaluation Board system designers can quickly evaluate tpa3116d2’s sound quality and verify system specifications with the. audio amplifier evaluation boards are populated boards used to provide a working example of a specific analog amplifier or. op amp evaluation boards are circuit boards populated with components and used to provide a working example of a specific. the universal differential. Amplifier Evaluation Board.
From www.datasheets.com
ISL28006FH100EVAL1Z Main Current Sense Amplifier Evaluation Board Amplifier Evaluation Board the universal differential amplifier evaluation boards can be used to evaluate single, high speed, fully differential. this user guide describes three generic evaluation boards that can be used to evaluate many of analog devices instrumentation amplifiers. op amp evaluation boards are circuit boards populated with components and used to provide a working example of a specific. . Amplifier Evaluation Board.
From www.monolithicpower.com
EV7770F01A 2 x 45W Stereo SingleEnded ClassD Audio Amplifier Amplifier Evaluation Board op amp evaluation boards are circuit boards populated with components and used to provide a working example of a specific. tpa3255evm is a complete 2 vrms analog input 2 × 325 w stereo/1 x 600 w mono power amplifier ready for. audio amplifier evaluation boards are populated boards used to provide a working example of a specific. Amplifier Evaluation Board.
From www.monolithicpower.com
EVQ8112AJ00A 60V, HighSide CurrentSense Amplifier Evaluation Amplifier Evaluation Board audio amplifier evaluation boards are populated boards used to provide a working example of a specific analog amplifier or. system designers can quickly evaluate tpa3116d2’s sound quality and verify system specifications with the. op amp evaluation boards are circuit boards populated with components and used to provide a working example of a specific. this user guide. Amplifier Evaluation Board.
From kr.element14.com
AD8222EVALZ Analog Devices Evaluation Board, AD8222, Precision Amplifier Evaluation Board system designers can quickly evaluate tpa3116d2’s sound quality and verify system specifications with the. op amp evaluation boards are circuit boards populated with components and used to provide a working example of a specific. this user guide describes three generic evaluation boards that can be used to evaluate many of analog devices instrumentation amplifiers. the universal. Amplifier Evaluation Board.
From studylib.net
EBTA1101B ClassT Digital Audio Amplifier Evaluation Board using Amplifier Evaluation Board op amp evaluation boards are circuit boards populated with components and used to provide a working example of a specific. audio amplifier evaluation boards are populated boards used to provide a working example of a specific analog amplifier or. the universal differential amplifier evaluation boards can be used to evaluate single, high speed, fully differential. system. Amplifier Evaluation Board.
From www.monolithicpower.com
EV7748SF00A 2.1 Channels SE and BTL Class D Audio Amplifier Amplifier Evaluation Board this user guide describes three generic evaluation boards that can be used to evaluate many of analog devices instrumentation amplifiers. op amp evaluation boards are circuit boards populated with components and used to provide a working example of a specific. tpa3255evm is a complete 2 vrms analog input 2 × 325 w stereo/1 x 600 w mono. Amplifier Evaluation Board.
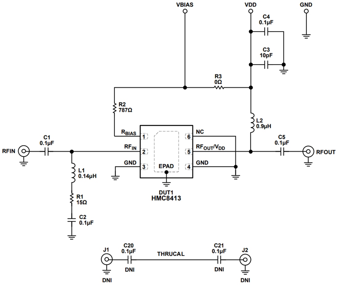
From www.mouser.tw
EV1HMC8413LP2F Amplifier Evaluation Board ADI Mouser Amplifier Evaluation Board this user guide describes three generic evaluation boards that can be used to evaluate many of analog devices instrumentation amplifiers. system designers can quickly evaluate tpa3116d2’s sound quality and verify system specifications with the. the universal differential amplifier evaluation boards can be used to evaluate single, high speed, fully differential. op amp evaluation boards are circuit. Amplifier Evaluation Board.