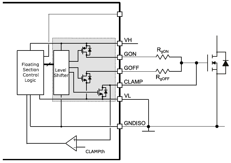
What Is Active Miller Clamp . in the literature [20], the active miller clamping method is used to suppress crosstalk, an auxiliary transistor is used to bypass the relatively large. a miller clamp in the gate driver allows the use of a unipolar gate drive supply instead of a bipolar gate drive supply, thus. — to prevent igbt to turn on, the clamp pin is connected to igbt gate and miller current is sinked through a low impedance clamp. the occurring currents across the miller capacitance are shunted by the transistor instead of flowing through the output.
from e2e.ti.com
in the literature [20], the active miller clamping method is used to suppress crosstalk, an auxiliary transistor is used to bypass the relatively large. — to prevent igbt to turn on, the clamp pin is connected to igbt gate and miller current is sinked through a low impedance clamp. the occurring currents across the miller capacitance are shunted by the transistor instead of flowing through the output. a miller clamp in the gate driver allows the use of a unipolar gate drive supply instead of a bipolar gate drive supply, thus.
UCC5350 The specs of active miller clamp Power management forum
What Is Active Miller Clamp in the literature [20], the active miller clamping method is used to suppress crosstalk, an auxiliary transistor is used to bypass the relatively large. the occurring currents across the miller capacitance are shunted by the transistor instead of flowing through the output. — to prevent igbt to turn on, the clamp pin is connected to igbt gate and miller current is sinked through a low impedance clamp. a miller clamp in the gate driver allows the use of a unipolar gate drive supply instead of a bipolar gate drive supply, thus. in the literature [20], the active miller clamping method is used to suppress crosstalk, an auxiliary transistor is used to bypass the relatively large.
From www.researchgate.net
Miller clamp principle. Download Scientific Diagram What Is Active Miller Clamp in the literature [20], the active miller clamping method is used to suppress crosstalk, an auxiliary transistor is used to bypass the relatively large. — to prevent igbt to turn on, the clamp pin is connected to igbt gate and miller current is sinked through a low impedance clamp. the occurring currents across the miller capacitance are. What Is Active Miller Clamp.
From www.researchgate.net
(PDF) Novel Bipolar Active Miller Clamp for Parallel SiC MOSFET Power What Is Active Miller Clamp a miller clamp in the gate driver allows the use of a unipolar gate drive supply instead of a bipolar gate drive supply, thus. — to prevent igbt to turn on, the clamp pin is connected to igbt gate and miller current is sinked through a low impedance clamp. in the literature [20], the active miller clamping. What Is Active Miller Clamp.
From www.powersystemsdesign.com
1200 V HalfBridge Driver IC Family with Active Miller Clamp for What Is Active Miller Clamp a miller clamp in the gate driver allows the use of a unipolar gate drive supply instead of a bipolar gate drive supply, thus. — to prevent igbt to turn on, the clamp pin is connected to igbt gate and miller current is sinked through a low impedance clamp. the occurring currents across the miller capacitance are. What Is Active Miller Clamp.
From www.eeweb.com
Active Miller Clamp EE What Is Active Miller Clamp in the literature [20], the active miller clamping method is used to suppress crosstalk, an auxiliary transistor is used to bypass the relatively large. the occurring currents across the miller capacitance are shunted by the transistor instead of flowing through the output. — to prevent igbt to turn on, the clamp pin is connected to igbt gate. What Is Active Miller Clamp.
From www.firatdeveci.com
İleri Seviye Sürücüler Desaturation ve Active Miller Clamp Fırat DEVECİ What Is Active Miller Clamp the occurring currents across the miller capacitance are shunted by the transistor instead of flowing through the output. — to prevent igbt to turn on, the clamp pin is connected to igbt gate and miller current is sinked through a low impedance clamp. in the literature [20], the active miller clamping method is used to suppress crosstalk,. What Is Active Miller Clamp.
From www.rs-online.com
Conception de driver MOSFET SiC pour une efficacité et une fiabilité What Is Active Miller Clamp in the literature [20], the active miller clamping method is used to suppress crosstalk, an auxiliary transistor is used to bypass the relatively large. — to prevent igbt to turn on, the clamp pin is connected to igbt gate and miller current is sinked through a low impedance clamp. the occurring currents across the miller capacitance are. What Is Active Miller Clamp.
From e2e.ti.com
UCC21732Q1 Active miller clamp effect simulation Power management What Is Active Miller Clamp a miller clamp in the gate driver allows the use of a unipolar gate drive supply instead of a bipolar gate drive supply, thus. in the literature [20], the active miller clamping method is used to suppress crosstalk, an auxiliary transistor is used to bypass the relatively large. the occurring currents across the miller capacitance are shunted. What Is Active Miller Clamp.
From www.youtube.com
Active Miller Clamp Why miller current in IGBT and Mosfet False What Is Active Miller Clamp in the literature [20], the active miller clamping method is used to suppress crosstalk, an auxiliary transistor is used to bypass the relatively large. the occurring currents across the miller capacitance are shunted by the transistor instead of flowing through the output. — to prevent igbt to turn on, the clamp pin is connected to igbt gate. What Is Active Miller Clamp.
From www.infineon.com
1ED3321MC12N 2300 V singlechannel isolated gate driver with short What Is Active Miller Clamp in the literature [20], the active miller clamping method is used to suppress crosstalk, an auxiliary transistor is used to bypass the relatively large. the occurring currents across the miller capacitance are shunted by the transistor instead of flowing through the output. — to prevent igbt to turn on, the clamp pin is connected to igbt gate. What Is Active Miller Clamp.
From e2e.ti.com
UCC21732Q1 Active miller clamp effect simulation Power management What Is Active Miller Clamp in the literature [20], the active miller clamping method is used to suppress crosstalk, an auxiliary transistor is used to bypass the relatively large. — to prevent igbt to turn on, the clamp pin is connected to igbt gate and miller current is sinked through a low impedance clamp. a miller clamp in the gate driver allows. What Is Active Miller Clamp.
From dokumen.tips
(PDF) Desaturation Detection, Active Miller Clamping, Fault anddocs What Is Active Miller Clamp the occurring currents across the miller capacitance are shunted by the transistor instead of flowing through the output. in the literature [20], the active miller clamping method is used to suppress crosstalk, an auxiliary transistor is used to bypass the relatively large. a miller clamp in the gate driver allows the use of a unipolar gate drive. What Is Active Miller Clamp.
From www.mdpi.com
Micromachines Free FullText Review on Driving Circuits for Wide What Is Active Miller Clamp the occurring currents across the miller capacitance are shunted by the transistor instead of flowing through the output. in the literature [20], the active miller clamping method is used to suppress crosstalk, an auxiliary transistor is used to bypass the relatively large. a miller clamp in the gate driver allows the use of a unipolar gate drive. What Is Active Miller Clamp.
From www.infineon.com
1ED3321MC12N 2300 V singlechannel isolated gate driver with short What Is Active Miller Clamp in the literature [20], the active miller clamping method is used to suppress crosstalk, an auxiliary transistor is used to bypass the relatively large. a miller clamp in the gate driver allows the use of a unipolar gate drive supply instead of a bipolar gate drive supply, thus. the occurring currents across the miller capacitance are shunted. What Is Active Miller Clamp.
From www.youtube.com
Electronics active miller clamp and desaturation detection in mosfet What Is Active Miller Clamp — to prevent igbt to turn on, the clamp pin is connected to igbt gate and miller current is sinked through a low impedance clamp. in the literature [20], the active miller clamping method is used to suppress crosstalk, an auxiliary transistor is used to bypass the relatively large. the occurring currents across the miller capacitance are. What Is Active Miller Clamp.
From uk.rs-online.com
FEBFOD8332GEVB onsemi 2.5 A Output Current, and Active Miller Clamp What Is Active Miller Clamp a miller clamp in the gate driver allows the use of a unipolar gate drive supply instead of a bipolar gate drive supply, thus. in the literature [20], the active miller clamping method is used to suppress crosstalk, an auxiliary transistor is used to bypass the relatively large. the occurring currents across the miller capacitance are shunted. What Is Active Miller Clamp.
From www.all-electronics.de
Siliziumkarbid (SiC) und Silizium (Si) mit derselben GateTreiberSerie What Is Active Miller Clamp a miller clamp in the gate driver allows the use of a unipolar gate drive supply instead of a bipolar gate drive supply, thus. — to prevent igbt to turn on, the clamp pin is connected to igbt gate and miller current is sinked through a low impedance clamp. in the literature [20], the active miller clamping. What Is Active Miller Clamp.
From www.eletimes.com
IGBT Over current and ShortCircuit Protection in Industrial Motor What Is Active Miller Clamp a miller clamp in the gate driver allows the use of a unipolar gate drive supply instead of a bipolar gate drive supply, thus. in the literature [20], the active miller clamping method is used to suppress crosstalk, an auxiliary transistor is used to bypass the relatively large. — to prevent igbt to turn on, the clamp. What Is Active Miller Clamp.
From e2e.ti.com
UCC21732Q1 Active miller clamp effect simulation Power management What Is Active Miller Clamp a miller clamp in the gate driver allows the use of a unipolar gate drive supply instead of a bipolar gate drive supply, thus. the occurring currents across the miller capacitance are shunted by the transistor instead of flowing through the output. in the literature [20], the active miller clamping method is used to suppress crosstalk, an. What Is Active Miller Clamp.
From e2e.ti.com
UCC21732Q1 Active miller clamp effect simulation Power management What Is Active Miller Clamp a miller clamp in the gate driver allows the use of a unipolar gate drive supply instead of a bipolar gate drive supply, thus. — to prevent igbt to turn on, the clamp pin is connected to igbt gate and miller current is sinked through a low impedance clamp. the occurring currents across the miller capacitance are. What Is Active Miller Clamp.
From e2e.ti.com
UCC21750Q1 How to connect CLMPI pin when BJTCB is used? how to What Is Active Miller Clamp — to prevent igbt to turn on, the clamp pin is connected to igbt gate and miller current is sinked through a low impedance clamp. in the literature [20], the active miller clamping method is used to suppress crosstalk, an auxiliary transistor is used to bypass the relatively large. the occurring currents across the miller capacitance are. What Is Active Miller Clamp.
From e2e.ti.com
UCC21736Q1 How to conduct External Active Miller Clamp in 3 Parallel What Is Active Miller Clamp — to prevent igbt to turn on, the clamp pin is connected to igbt gate and miller current is sinked through a low impedance clamp. in the literature [20], the active miller clamping method is used to suppress crosstalk, an auxiliary transistor is used to bypass the relatively large. the occurring currents across the miller capacitance are. What Is Active Miller Clamp.
From www.semanticscholar.org
Figure 1 from IGBT Drive Optocoupler with Desaturation Detection and What Is Active Miller Clamp a miller clamp in the gate driver allows the use of a unipolar gate drive supply instead of a bipolar gate drive supply, thus. — to prevent igbt to turn on, the clamp pin is connected to igbt gate and miller current is sinked through a low impedance clamp. in the literature [20], the active miller clamping. What Is Active Miller Clamp.
From al-bahri.com
Miller Clamp For MightEvac Fall Arrestor Block What Is Active Miller Clamp the occurring currents across the miller capacitance are shunted by the transistor instead of flowing through the output. in the literature [20], the active miller clamping method is used to suppress crosstalk, an auxiliary transistor is used to bypass the relatively large. a miller clamp in the gate driver allows the use of a unipolar gate drive. What Is Active Miller Clamp.
From www.mdpi.com
Energies Free FullText Design and Implementation of a Paralleled What Is Active Miller Clamp in the literature [20], the active miller clamping method is used to suppress crosstalk, an auxiliary transistor is used to bypass the relatively large. a miller clamp in the gate driver allows the use of a unipolar gate drive supply instead of a bipolar gate drive supply, thus. the occurring currents across the miller capacitance are shunted. What Is Active Miller Clamp.
From americas.fujielectric.com
What is the active clamp circuit? Fuji Electric Corp. of America What Is Active Miller Clamp — to prevent igbt to turn on, the clamp pin is connected to igbt gate and miller current is sinked through a low impedance clamp. the occurring currents across the miller capacitance are shunted by the transistor instead of flowing through the output. in the literature [20], the active miller clamping method is used to suppress crosstalk,. What Is Active Miller Clamp.
From e2e.ti.com
UCC5350 The specs of active miller clamp Power management forum What Is Active Miller Clamp — to prevent igbt to turn on, the clamp pin is connected to igbt gate and miller current is sinked through a low impedance clamp. the occurring currents across the miller capacitance are shunted by the transistor instead of flowing through the output. in the literature [20], the active miller clamping method is used to suppress crosstalk,. What Is Active Miller Clamp.
From store.dex.com
OPTOCOUPLER GATE DRIVER, 2.5A, W/ACTIVE MILLER CLAMP DEX What Is Active Miller Clamp the occurring currents across the miller capacitance are shunted by the transistor instead of flowing through the output. in the literature [20], the active miller clamping method is used to suppress crosstalk, an auxiliary transistor is used to bypass the relatively large. — to prevent igbt to turn on, the clamp pin is connected to igbt gate. What Is Active Miller Clamp.
From www.youtube.com
Active Clamper Circuit (Clamper Circuit using OpAmp) Explained YouTube What Is Active Miller Clamp in the literature [20], the active miller clamping method is used to suppress crosstalk, an auxiliary transistor is used to bypass the relatively large. a miller clamp in the gate driver allows the use of a unipolar gate drive supply instead of a bipolar gate drive supply, thus. the occurring currents across the miller capacitance are shunted. What Is Active Miller Clamp.
From www.semanticscholar.org
Figure 12 from Novel Bipolar Active Miller Clamp for Parallel SiC What Is Active Miller Clamp a miller clamp in the gate driver allows the use of a unipolar gate drive supply instead of a bipolar gate drive supply, thus. the occurring currents across the miller capacitance are shunted by the transistor instead of flowing through the output. — to prevent igbt to turn on, the clamp pin is connected to igbt gate. What Is Active Miller Clamp.
From www.researchgate.net
Miller clamp principle. Download Scientific Diagram What Is Active Miller Clamp the occurring currents across the miller capacitance are shunted by the transistor instead of flowing through the output. in the literature [20], the active miller clamping method is used to suppress crosstalk, an auxiliary transistor is used to bypass the relatively large. a miller clamp in the gate driver allows the use of a unipolar gate drive. What Is Active Miller Clamp.
From www.slideserve.com
PPT Active clamp circuits PowerPoint Presentation, free download ID What Is Active Miller Clamp in the literature [20], the active miller clamping method is used to suppress crosstalk, an auxiliary transistor is used to bypass the relatively large. the occurring currents across the miller capacitance are shunted by the transistor instead of flowing through the output. — to prevent igbt to turn on, the clamp pin is connected to igbt gate. What Is Active Miller Clamp.
From www.infineon.com
EVAL2ED1324S12PM1 Evaluation Board for 1200 V HalfBridge SOI Gate What Is Active Miller Clamp — to prevent igbt to turn on, the clamp pin is connected to igbt gate and miller current is sinked through a low impedance clamp. in the literature [20], the active miller clamping method is used to suppress crosstalk, an auxiliary transistor is used to bypass the relatively large. the occurring currents across the miller capacitance are. What Is Active Miller Clamp.
From www.youtube.com
What is active clamp flyback? YouTube What Is Active Miller Clamp a miller clamp in the gate driver allows the use of a unipolar gate drive supply instead of a bipolar gate drive supply, thus. — to prevent igbt to turn on, the clamp pin is connected to igbt gate and miller current is sinked through a low impedance clamp. the occurring currents across the miller capacitance are. What Is Active Miller Clamp.
From weldfabulous.com
Miller EG500 Clamp, Ground 500A 2 In Jaw, Steel What Is Active Miller Clamp the occurring currents across the miller capacitance are shunted by the transistor instead of flowing through the output. — to prevent igbt to turn on, the clamp pin is connected to igbt gate and miller current is sinked through a low impedance clamp. a miller clamp in the gate driver allows the use of a unipolar gate. What Is Active Miller Clamp.
From www.ti.com
TIDA00638 Reference Design for Isolated Gate Driver Power Stage with What Is Active Miller Clamp the occurring currents across the miller capacitance are shunted by the transistor instead of flowing through the output. a miller clamp in the gate driver allows the use of a unipolar gate drive supply instead of a bipolar gate drive supply, thus. — to prevent igbt to turn on, the clamp pin is connected to igbt gate. What Is Active Miller Clamp.