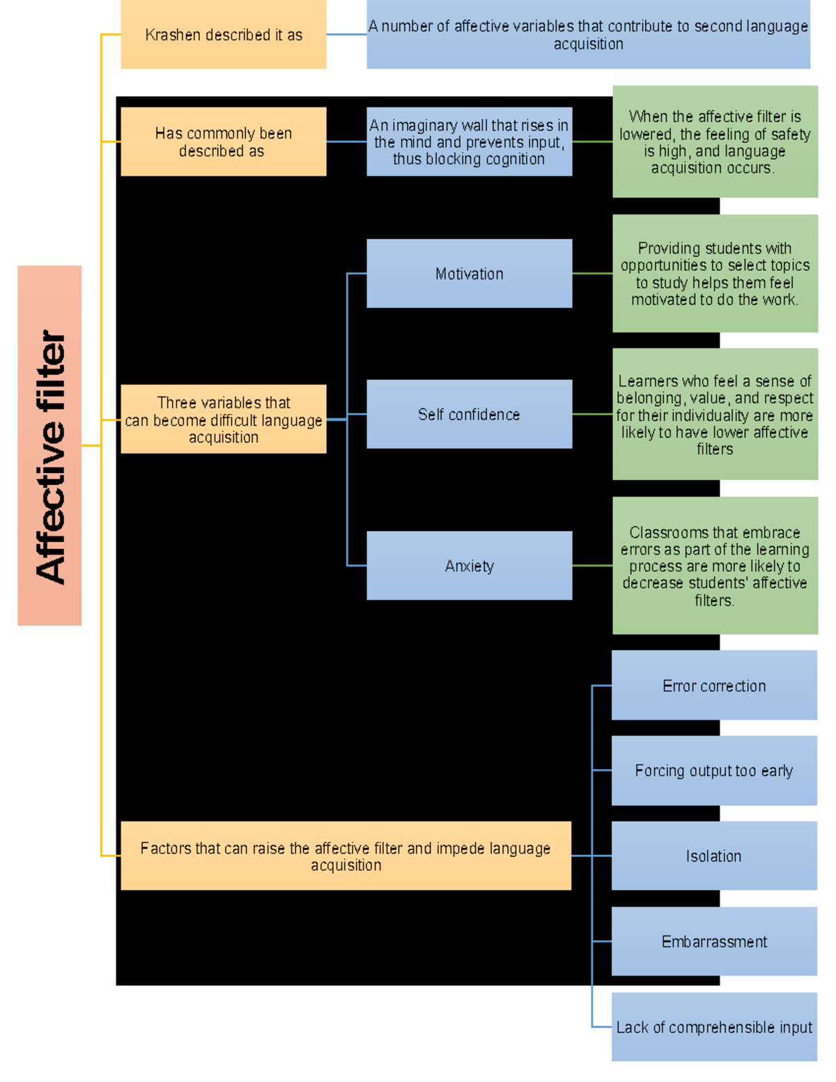
Affective Filter Hypothesis Research Paper . Affective filter hypothesis reveals that learners with different emotional learning attitudes have different filter capability for language. This paper introduces the concept of affective filter which has four factors, and then argues how to make use of them in slt. Based on krashen’s theory on affective filter, the present paper sets chinese young english learners as a specific object and argues how to use. Krashen's (1982) hypothesis of second language achievement consists of five major key points, which are acquisition. Advance the study of sla. This paper introduces the concept of affective filter which has four factors, and then argues how to make use of them in slt. It highlights the relevance of the affective filter hypothesis, which suggests that cultivating a low emotional filter facilitates language learning. The affective filter hypothesis (afh) is one such theory, that in this study, is of particular interest. Krashen also posited a component of the theory that he called the “affective filter.” if comprehended input drives second language.
from seidlitzblog.org
The affective filter hypothesis (afh) is one such theory, that in this study, is of particular interest. Krashen's (1982) hypothesis of second language achievement consists of five major key points, which are acquisition. This paper introduces the concept of affective filter which has four factors, and then argues how to make use of them in slt. Affective filter hypothesis reveals that learners with different emotional learning attitudes have different filter capability for language. This paper introduces the concept of affective filter which has four factors, and then argues how to make use of them in slt. Advance the study of sla. Based on krashen’s theory on affective filter, the present paper sets chinese young english learners as a specific object and argues how to use. It highlights the relevance of the affective filter hypothesis, which suggests that cultivating a low emotional filter facilitates language learning. Krashen also posited a component of the theory that he called the “affective filter.” if comprehended input drives second language.
What Is the Affective Filter, and Why Is it Important in the Classroom? Seidlitz Education
Affective Filter Hypothesis Research Paper The affective filter hypothesis (afh) is one such theory, that in this study, is of particular interest. Advance the study of sla. This paper introduces the concept of affective filter which has four factors, and then argues how to make use of them in slt. Based on krashen’s theory on affective filter, the present paper sets chinese young english learners as a specific object and argues how to use. Krashen's (1982) hypothesis of second language achievement consists of five major key points, which are acquisition. The affective filter hypothesis (afh) is one such theory, that in this study, is of particular interest. Krashen also posited a component of the theory that he called the “affective filter.” if comprehended input drives second language. This paper introduces the concept of affective filter which has four factors, and then argues how to make use of them in slt. Affective filter hypothesis reveals that learners with different emotional learning attitudes have different filter capability for language. It highlights the relevance of the affective filter hypothesis, which suggests that cultivating a low emotional filter facilitates language learning.
From www.researchgate.net
(PDF) The Effect of Affective Filter Hypothesis on College Students’ English Writing Teaching Affective Filter Hypothesis Research Paper Based on krashen’s theory on affective filter, the present paper sets chinese young english learners as a specific object and argues how to use. It highlights the relevance of the affective filter hypothesis, which suggests that cultivating a low emotional filter facilitates language learning. This paper introduces the concept of affective filter which has four factors, and then argues how. Affective Filter Hypothesis Research Paper.
From slideplayer.com
ELT 214 Approaches to ELT II Lect. Dr. Seden Eraldemir Tuyan ppt download Affective Filter Hypothesis Research Paper Krashen's (1982) hypothesis of second language achievement consists of five major key points, which are acquisition. This paper introduces the concept of affective filter which has four factors, and then argues how to make use of them in slt. It highlights the relevance of the affective filter hypothesis, which suggests that cultivating a low emotional filter facilitates language learning. This. Affective Filter Hypothesis Research Paper.
From studylib.net
The Affective Filter Affective Filter Hypothesis Research Paper This paper introduces the concept of affective filter which has four factors, and then argues how to make use of them in slt. This paper introduces the concept of affective filter which has four factors, and then argues how to make use of them in slt. The affective filter hypothesis (afh) is one such theory, that in this study, is. Affective Filter Hypothesis Research Paper.
From www.academia.edu
(PDF) The Adequacy of Krashen’s Affective Filter Hypothesis in Second Language Acquisition A Affective Filter Hypothesis Research Paper Krashen also posited a component of the theory that he called the “affective filter.” if comprehended input drives second language. Advance the study of sla. Based on krashen’s theory on affective filter, the present paper sets chinese young english learners as a specific object and argues how to use. This paper introduces the concept of affective filter which has four. Affective Filter Hypothesis Research Paper.
From www.pinterest.com.mx
Part V The Affective Filter Hypothesis Language Surfer Language acquisition, Hypothesis Affective Filter Hypothesis Research Paper Advance the study of sla. Based on krashen’s theory on affective filter, the present paper sets chinese young english learners as a specific object and argues how to use. This paper introduces the concept of affective filter which has four factors, and then argues how to make use of them in slt. The affective filter hypothesis (afh) is one such. Affective Filter Hypothesis Research Paper.
From www.slideserve.com
PPT Second Language Learning & Theories PowerPoint Presentation ID2583164 Affective Filter Hypothesis Research Paper Affective filter hypothesis reveals that learners with different emotional learning attitudes have different filter capability for language. It highlights the relevance of the affective filter hypothesis, which suggests that cultivating a low emotional filter facilitates language learning. Advance the study of sla. This paper introduces the concept of affective filter which has four factors, and then argues how to make. Affective Filter Hypothesis Research Paper.
From www.scribd.com
Affective Filter Hypothesis PDF Second Language Acquisition Neuroscience Affective Filter Hypothesis Research Paper This paper introduces the concept of affective filter which has four factors, and then argues how to make use of them in slt. Based on krashen’s theory on affective filter, the present paper sets chinese young english learners as a specific object and argues how to use. Affective filter hypothesis reveals that learners with different emotional learning attitudes have different. Affective Filter Hypothesis Research Paper.
From phdessay.com
Learning Log The Affective Filter Hypothesis Essay Example (500 Words) Affective Filter Hypothesis Research Paper Advance the study of sla. This paper introduces the concept of affective filter which has four factors, and then argues how to make use of them in slt. It highlights the relevance of the affective filter hypothesis, which suggests that cultivating a low emotional filter facilitates language learning. The affective filter hypothesis (afh) is one such theory, that in this. Affective Filter Hypothesis Research Paper.
From www.scribd.com
Criticism of The Affective Filter Hypothesis PDF Affective Filter Hypothesis Research Paper Advance the study of sla. This paper introduces the concept of affective filter which has four factors, and then argues how to make use of them in slt. Affective filter hypothesis reveals that learners with different emotional learning attitudes have different filter capability for language. Krashen's (1982) hypothesis of second language achievement consists of five major key points, which are. Affective Filter Hypothesis Research Paper.
From www.researchgate.net
(PDF) Effect of the Affective Filter Hypothesis on CBI to NonEnglishMajored College Students Affective Filter Hypothesis Research Paper It highlights the relevance of the affective filter hypothesis, which suggests that cultivating a low emotional filter facilitates language learning. Krashen's (1982) hypothesis of second language achievement consists of five major key points, which are acquisition. Affective filter hypothesis reveals that learners with different emotional learning attitudes have different filter capability for language. This paper introduces the concept of affective. Affective Filter Hypothesis Research Paper.
From www.researchgate.net
(PDF) Pedagogies Proving Krashen's Theory of Affective Filter Affective Filter Hypothesis Research Paper Krashen also posited a component of the theory that he called the “affective filter.” if comprehended input drives second language. Krashen's (1982) hypothesis of second language achievement consists of five major key points, which are acquisition. It highlights the relevance of the affective filter hypothesis, which suggests that cultivating a low emotional filter facilitates language learning. This paper introduces the. Affective Filter Hypothesis Research Paper.
From www.scribd.com
The Affective Filter Hypothesis PDF Affective Filter Hypothesis Research Paper Based on krashen’s theory on affective filter, the present paper sets chinese young english learners as a specific object and argues how to use. Advance the study of sla. This paper introduces the concept of affective filter which has four factors, and then argues how to make use of them in slt. Affective filter hypothesis reveals that learners with different. Affective Filter Hypothesis Research Paper.
From www.slideserve.com
PPT SLA & Teaching Approaches PowerPoint Presentation, free download ID5392026 Affective Filter Hypothesis Research Paper This paper introduces the concept of affective filter which has four factors, and then argues how to make use of them in slt. Based on krashen’s theory on affective filter, the present paper sets chinese young english learners as a specific object and argues how to use. The affective filter hypothesis (afh) is one such theory, that in this study,. Affective Filter Hypothesis Research Paper.
From www.youtube.com
The Monitor Model The Affective Filter Hypothesis Stephen Krashen YouTube Affective Filter Hypothesis Research Paper Krashen's (1982) hypothesis of second language achievement consists of five major key points, which are acquisition. Krashen also posited a component of the theory that he called the “affective filter.” if comprehended input drives second language. Affective filter hypothesis reveals that learners with different emotional learning attitudes have different filter capability for language. Advance the study of sla. This paper. Affective Filter Hypothesis Research Paper.
From www.studocu.com
Affective Filter Hypothesis Script Affective Filter Hypothesis The term “affective filter Affective Filter Hypothesis Research Paper Krashen also posited a component of the theory that he called the “affective filter.” if comprehended input drives second language. The affective filter hypothesis (afh) is one such theory, that in this study, is of particular interest. This paper introduces the concept of affective filter which has four factors, and then argues how to make use of them in slt.. Affective Filter Hypothesis Research Paper.
From www.academia.edu
(DOC) Affective Filter Hypothesis in Second Language Acquisition Joy IrisWilbanks Academia.edu Affective Filter Hypothesis Research Paper Krashen also posited a component of the theory that he called the “affective filter.” if comprehended input drives second language. Affective filter hypothesis reveals that learners with different emotional learning attitudes have different filter capability for language. Based on krashen’s theory on affective filter, the present paper sets chinese young english learners as a specific object and argues how to. Affective Filter Hypothesis Research Paper.
From seidlitzblog.org
What Is the Affective Filter, and Why Is it Important in the Classroom? Seidlitz Education Affective Filter Hypothesis Research Paper Krashen also posited a component of the theory that he called the “affective filter.” if comprehended input drives second language. Affective filter hypothesis reveals that learners with different emotional learning attitudes have different filter capability for language. This paper introduces the concept of affective filter which has four factors, and then argues how to make use of them in slt.. Affective Filter Hypothesis Research Paper.
From www.slideserve.com
PPT Basic Principles of Second Language Acquisition PowerPoint Presentation ID310166 Affective Filter Hypothesis Research Paper The affective filter hypothesis (afh) is one such theory, that in this study, is of particular interest. Krashen also posited a component of the theory that he called the “affective filter.” if comprehended input drives second language. Advance the study of sla. It highlights the relevance of the affective filter hypothesis, which suggests that cultivating a low emotional filter facilitates. Affective Filter Hypothesis Research Paper.
From www.slideserve.com
PPT KRASHEN’S INPUT, EMOTIONAL INTELLIGENCE AND AFFECTIVE FILTER THEORIES PowerPoint Affective Filter Hypothesis Research Paper The affective filter hypothesis (afh) is one such theory, that in this study, is of particular interest. Affective filter hypothesis reveals that learners with different emotional learning attitudes have different filter capability for language. Advance the study of sla. This paper introduces the concept of affective filter which has four factors, and then argues how to make use of them. Affective Filter Hypothesis Research Paper.
From www.slideserve.com
PPT Understanding Krashen’s Affective Filter Hypothesis PowerPoint Presentation ID8690876 Affective Filter Hypothesis Research Paper The affective filter hypothesis (afh) is one such theory, that in this study, is of particular interest. This paper introduces the concept of affective filter which has four factors, and then argues how to make use of them in slt. Based on krashen’s theory on affective filter, the present paper sets chinese young english learners as a specific object and. Affective Filter Hypothesis Research Paper.
From www.slideserve.com
PPT The SIOP Model PowerPoint Presentation, free download ID396319 Affective Filter Hypothesis Research Paper The affective filter hypothesis (afh) is one such theory, that in this study, is of particular interest. This paper introduces the concept of affective filter which has four factors, and then argues how to make use of them in slt. Affective filter hypothesis reveals that learners with different emotional learning attitudes have different filter capability for language. It highlights the. Affective Filter Hypothesis Research Paper.
From www.scribd.com
The Affective Filter Hypothesis PDF Affective Filter Hypothesis Research Paper Advance the study of sla. This paper introduces the concept of affective filter which has four factors, and then argues how to make use of them in slt. This paper introduces the concept of affective filter which has four factors, and then argues how to make use of them in slt. Based on krashen’s theory on affective filter, the present. Affective Filter Hypothesis Research Paper.
From www.researchgate.net
(PDF) The Application of Input Hypothesis and Affective Filter Hypothesis in Colleges English Affective Filter Hypothesis Research Paper Based on krashen’s theory on affective filter, the present paper sets chinese young english learners as a specific object and argues how to use. Affective filter hypothesis reveals that learners with different emotional learning attitudes have different filter capability for language. It highlights the relevance of the affective filter hypothesis, which suggests that cultivating a low emotional filter facilitates language. Affective Filter Hypothesis Research Paper.
From www.scribd.com
KrashenAffective Filter Hypothesis PDF Communication Cognition Affective Filter Hypothesis Research Paper This paper introduces the concept of affective filter which has four factors, and then argues how to make use of them in slt. It highlights the relevance of the affective filter hypothesis, which suggests that cultivating a low emotional filter facilitates language learning. The affective filter hypothesis (afh) is one such theory, that in this study, is of particular interest.. Affective Filter Hypothesis Research Paper.
From www.scribd.com
Affective Filter Hypothesis PDF Second Language Acquisition Second Language Affective Filter Hypothesis Research Paper It highlights the relevance of the affective filter hypothesis, which suggests that cultivating a low emotional filter facilitates language learning. This paper introduces the concept of affective filter which has four factors, and then argues how to make use of them in slt. Krashen also posited a component of the theory that he called the “affective filter.” if comprehended input. Affective Filter Hypothesis Research Paper.
From tukioka-clinic.com
😂 Affective filter hypothesis. Input hypothesis. 20190304 Affective Filter Hypothesis Research Paper Based on krashen’s theory on affective filter, the present paper sets chinese young english learners as a specific object and argues how to use. It highlights the relevance of the affective filter hypothesis, which suggests that cultivating a low emotional filter facilitates language learning. Krashen also posited a component of the theory that he called the “affective filter.” if comprehended. Affective Filter Hypothesis Research Paper.
From tukioka-clinic.com
😂 Affective filter hypothesis. Input hypothesis. 20190304 Affective Filter Hypothesis Research Paper Based on krashen’s theory on affective filter, the present paper sets chinese young english learners as a specific object and argues how to use. Krashen's (1982) hypothesis of second language achievement consists of five major key points, which are acquisition. Affective filter hypothesis reveals that learners with different emotional learning attitudes have different filter capability for language. Krashen also posited. Affective Filter Hypothesis Research Paper.
From www.fabulingua.com
The Affective Filter & Language Learning FabuLingua Affective Filter Hypothesis Research Paper It highlights the relevance of the affective filter hypothesis, which suggests that cultivating a low emotional filter facilitates language learning. Advance the study of sla. Affective filter hypothesis reveals that learners with different emotional learning attitudes have different filter capability for language. Based on krashen’s theory on affective filter, the present paper sets chinese young english learners as a specific. Affective Filter Hypothesis Research Paper.
From www.researchgate.net
(PDF) Affective Filters' Extent of Influence on Oral Communication L2 Learners' Perceptions Affective Filter Hypothesis Research Paper Krashen also posited a component of the theory that he called the “affective filter.” if comprehended input drives second language. It highlights the relevance of the affective filter hypothesis, which suggests that cultivating a low emotional filter facilitates language learning. Krashen's (1982) hypothesis of second language achievement consists of five major key points, which are acquisition. The affective filter hypothesis. Affective Filter Hypothesis Research Paper.
From www.slideserve.com
PPT Stephen Krashen PowerPoint Presentation ID6858774 Affective Filter Hypothesis Research Paper Based on krashen’s theory on affective filter, the present paper sets chinese young english learners as a specific object and argues how to use. Advance the study of sla. Affective filter hypothesis reveals that learners with different emotional learning attitudes have different filter capability for language. It highlights the relevance of the affective filter hypothesis, which suggests that cultivating a. Affective Filter Hypothesis Research Paper.
From www.studocu.com
Affective Filter The paper presents the basic principles and components of lesson planning by Affective Filter Hypothesis Research Paper Krashen's (1982) hypothesis of second language achievement consists of five major key points, which are acquisition. This paper introduces the concept of affective filter which has four factors, and then argues how to make use of them in slt. Advance the study of sla. Krashen also posited a component of the theory that he called the “affective filter.” if comprehended. Affective Filter Hypothesis Research Paper.
From vseosvita.ua
The Affective Filter Hypothesis Affective Filter Hypothesis Research Paper Krashen also posited a component of the theory that he called the “affective filter.” if comprehended input drives second language. Affective filter hypothesis reveals that learners with different emotional learning attitudes have different filter capability for language. Advance the study of sla. Based on krashen’s theory on affective filter, the present paper sets chinese young english learners as a specific. Affective Filter Hypothesis Research Paper.
From www.researchgate.net
(PDF) THE ROLE OF AFFECTIVE FILTERS IN ESL CLASSROOMS FOSTERING EFFECTIVE LEARNING ENVIRONMENTS Affective Filter Hypothesis Research Paper Advance the study of sla. This paper introduces the concept of affective filter which has four factors, and then argues how to make use of them in slt. Krashen also posited a component of the theory that he called the “affective filter.” if comprehended input drives second language. Based on krashen’s theory on affective filter, the present paper sets chinese. Affective Filter Hypothesis Research Paper.
From www.fabulingua.com
The Affective Filter & Language Learning FabuLingua Affective Filter Hypothesis Research Paper Krashen's (1982) hypothesis of second language achievement consists of five major key points, which are acquisition. This paper introduces the concept of affective filter which has four factors, and then argues how to make use of them in slt. This paper introduces the concept of affective filter which has four factors, and then argues how to make use of them. Affective Filter Hypothesis Research Paper.
From www.researchgate.net
(PDF) Enhancing EFL Class Design Affective Filter Hypothesis in Action Affective Filter Hypothesis Research Paper Advance the study of sla. Krashen's (1982) hypothesis of second language achievement consists of five major key points, which are acquisition. Affective filter hypothesis reveals that learners with different emotional learning attitudes have different filter capability for language. This paper introduces the concept of affective filter which has four factors, and then argues how to make use of them in. Affective Filter Hypothesis Research Paper.