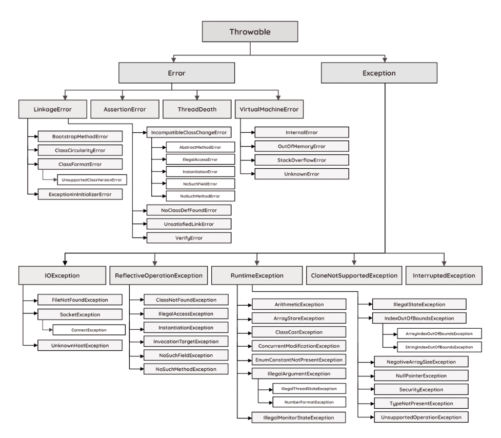
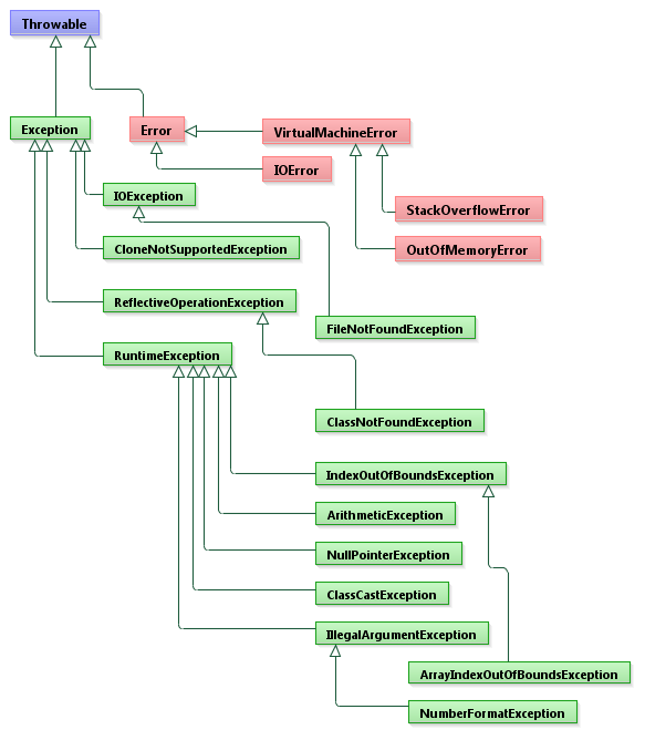
Java Exception Type Hierarchy . Learn about the types of exceptions, creating custom exceptions, and the rules of exception hierarchy in method overriding. Every class that can be used for exception. Here is a simplified diagram of the exception hierarchy in java. In this article, we will learn the exception class hierarchy in java.lang package. Exception hierarchy ultimately, exceptions are just java objects with all of them extending from throwable : All exception and error types are subclasses of the class throwable, which is the base class of the. An exception is an event that occurs during the execution of a program that disrupts the normal flow of instructions. At the top of the exceptions hierarchy is the throwable class. As you can see from the image above, the throwable class is the root class in the hierarchy. The following diagram describes the class hierarchy of exceptions api in jdk: As you can see, throwable is at the top of the hierarchy.
from javaguideforall.blogspot.com
At the top of the exceptions hierarchy is the throwable class. Learn about the types of exceptions, creating custom exceptions, and the rules of exception hierarchy in method overriding. The following diagram describes the class hierarchy of exceptions api in jdk: Exception hierarchy ultimately, exceptions are just java objects with all of them extending from throwable : An exception is an event that occurs during the execution of a program that disrupts the normal flow of instructions. As you can see from the image above, the throwable class is the root class in the hierarchy. In this article, we will learn the exception class hierarchy in java.lang package. All exception and error types are subclasses of the class throwable, which is the base class of the. Here is a simplified diagram of the exception hierarchy in java. Every class that can be used for exception.
Exception Hierarchy Java Guide For All
Java Exception Type Hierarchy All exception and error types are subclasses of the class throwable, which is the base class of the. Learn about the types of exceptions, creating custom exceptions, and the rules of exception hierarchy in method overriding. All exception and error types are subclasses of the class throwable, which is the base class of the. The following diagram describes the class hierarchy of exceptions api in jdk: Here is a simplified diagram of the exception hierarchy in java. An exception is an event that occurs during the execution of a program that disrupts the normal flow of instructions. As you can see from the image above, the throwable class is the root class in the hierarchy. Exception hierarchy ultimately, exceptions are just java objects with all of them extending from throwable : At the top of the exceptions hierarchy is the throwable class. In this article, we will learn the exception class hierarchy in java.lang package. Every class that can be used for exception. As you can see, throwable is at the top of the hierarchy.
From w3schools360.com
Exception handling in java W3schools Java Exception Type Hierarchy Here is a simplified diagram of the exception hierarchy in java. All exception and error types are subclasses of the class throwable, which is the base class of the. Exception hierarchy ultimately, exceptions are just java objects with all of them extending from throwable : As you can see, throwable is at the top of the hierarchy. The following diagram. Java Exception Type Hierarchy.
From www.btechsmartclass.com
Java Tutorials Exception Types in Java Java Exception Type Hierarchy The following diagram describes the class hierarchy of exceptions api in jdk: Learn about the types of exceptions, creating custom exceptions, and the rules of exception hierarchy in method overriding. At the top of the exceptions hierarchy is the throwable class. As you can see, throwable is at the top of the hierarchy. An exception is an event that occurs. Java Exception Type Hierarchy.
From techvidvan.com
Java Exception Learn with its Types, Methods & Examples TechVidvan Java Exception Type Hierarchy Learn about the types of exceptions, creating custom exceptions, and the rules of exception hierarchy in method overriding. All exception and error types are subclasses of the class throwable, which is the base class of the. Every class that can be used for exception. Here is a simplified diagram of the exception hierarchy in java. As you can see from. Java Exception Type Hierarchy.
From www.tutorialsfreak.com
Java Exceptions Types, Examples, Hierarchy, Keywords Java Exception Type Hierarchy In this article, we will learn the exception class hierarchy in java.lang package. At the top of the exceptions hierarchy is the throwable class. An exception is an event that occurs during the execution of a program that disrupts the normal flow of instructions. All exception and error types are subclasses of the class throwable, which is the base class. Java Exception Type Hierarchy.
From learnjavabyanand.blogspot.com
LearnJava Java Exception Type Hierarchy In this article, we will learn the exception class hierarchy in java.lang package. Learn about the types of exceptions, creating custom exceptions, and the rules of exception hierarchy in method overriding. As you can see from the image above, the throwable class is the root class in the hierarchy. Here is a simplified diagram of the exception hierarchy in java.. Java Exception Type Hierarchy.
From vidvaan.com
Java Exception classes Hierarchy Vidvaan Java Tutorial Java Exception Type Hierarchy The following diagram describes the class hierarchy of exceptions api in jdk: An exception is an event that occurs during the execution of a program that disrupts the normal flow of instructions. Here is a simplified diagram of the exception hierarchy in java. As you can see from the image above, the throwable class is the root class in the. Java Exception Type Hierarchy.
From www.benchresources.net
Java Exception Hierarchy Java Exception Type Hierarchy At the top of the exceptions hierarchy is the throwable class. In this article, we will learn the exception class hierarchy in java.lang package. The following diagram describes the class hierarchy of exceptions api in jdk: Every class that can be used for exception. All exception and error types are subclasses of the class throwable, which is the base class. Java Exception Type Hierarchy.
From convincedcoder.com
Basic Java exception handling Convinced Coder Java Exception Type Hierarchy An exception is an event that occurs during the execution of a program that disrupts the normal flow of instructions. In this article, we will learn the exception class hierarchy in java.lang package. Every class that can be used for exception. Here is a simplified diagram of the exception hierarchy in java. Learn about the types of exceptions, creating custom. Java Exception Type Hierarchy.
From codingnomads.com
An Introductory Guide to Exception Handling in Java Java Exception Type Hierarchy In this article, we will learn the exception class hierarchy in java.lang package. Here is a simplified diagram of the exception hierarchy in java. All exception and error types are subclasses of the class throwable, which is the base class of the. Every class that can be used for exception. Exception hierarchy ultimately, exceptions are just java objects with all. Java Exception Type Hierarchy.
From www.programiz.com
Java Exceptions Java Exception Type Hierarchy The following diagram describes the class hierarchy of exceptions api in jdk: Here is a simplified diagram of the exception hierarchy in java. At the top of the exceptions hierarchy is the throwable class. As you can see, throwable is at the top of the hierarchy. In this article, we will learn the exception class hierarchy in java.lang package. All. Java Exception Type Hierarchy.
From secureservercdn.net
Java Exception Types Java Training School Java Exception Type Hierarchy In this article, we will learn the exception class hierarchy in java.lang package. Here is a simplified diagram of the exception hierarchy in java. Learn about the types of exceptions, creating custom exceptions, and the rules of exception hierarchy in method overriding. Exception hierarchy ultimately, exceptions are just java objects with all of them extending from throwable : As you. Java Exception Type Hierarchy.
From mavink.com
Exception Hierarchy In Java Java Exception Type Hierarchy As you can see, throwable is at the top of the hierarchy. Every class that can be used for exception. All exception and error types are subclasses of the class throwable, which is the base class of the. An exception is an event that occurs during the execution of a program that disrupts the normal flow of instructions. At the. Java Exception Type Hierarchy.
From www.programcreek.com
Exception Hierarchy in Java Java Exception Type Hierarchy An exception is an event that occurs during the execution of a program that disrupts the normal flow of instructions. Learn about the types of exceptions, creating custom exceptions, and the rules of exception hierarchy in method overriding. The following diagram describes the class hierarchy of exceptions api in jdk: All exception and error types are subclasses of the class. Java Exception Type Hierarchy.
From www.freetimelearn.com
Exception Handling in Java, Easy To Learn Exception Handling Tutorial Java Exception Type Hierarchy As you can see from the image above, the throwable class is the root class in the hierarchy. Learn about the types of exceptions, creating custom exceptions, and the rules of exception hierarchy in method overriding. Exception hierarchy ultimately, exceptions are just java objects with all of them extending from throwable : The following diagram describes the class hierarchy of. Java Exception Type Hierarchy.
From www.javatutoronline.com
Java Exception Handling Tutorial. Understanding Java Exception Handling. Java Exception Type Hierarchy Here is a simplified diagram of the exception hierarchy in java. Learn about the types of exceptions, creating custom exceptions, and the rules of exception hierarchy in method overriding. An exception is an event that occurs during the execution of a program that disrupts the normal flow of instructions. Exception hierarchy ultimately, exceptions are just java objects with all of. Java Exception Type Hierarchy.
From er.yuvayana.org
Checked and Unchecked Exceptions in Java Java Exception Type Hierarchy As you can see, throwable is at the top of the hierarchy. Exception hierarchy ultimately, exceptions are just java objects with all of them extending from throwable : As you can see from the image above, the throwable class is the root class in the hierarchy. All exception and error types are subclasses of the class throwable, which is the. Java Exception Type Hierarchy.
From www.scaler.com
Exception Handling in Java Scaler Topics Java Exception Type Hierarchy Exception hierarchy ultimately, exceptions are just java objects with all of them extending from throwable : In this article, we will learn the exception class hierarchy in java.lang package. All exception and error types are subclasses of the class throwable, which is the base class of the. The following diagram describes the class hierarchy of exceptions api in jdk: As. Java Exception Type Hierarchy.
From javaguideforall.blogspot.com
Exception Hierarchy Java Guide For All Java Exception Type Hierarchy Every class that can be used for exception. Exception hierarchy ultimately, exceptions are just java objects with all of them extending from throwable : At the top of the exceptions hierarchy is the throwable class. An exception is an event that occurs during the execution of a program that disrupts the normal flow of instructions. Here is a simplified diagram. Java Exception Type Hierarchy.
From seagence.com
Exceptions in Java Finding and Fixing Seagence Java Exception Type Hierarchy Exception hierarchy ultimately, exceptions are just java objects with all of them extending from throwable : At the top of the exceptions hierarchy is the throwable class. In this article, we will learn the exception class hierarchy in java.lang package. The following diagram describes the class hierarchy of exceptions api in jdk: Learn about the types of exceptions, creating custom. Java Exception Type Hierarchy.
From www.scaler.com
Try, Catch and Finally in Java Scaler Topics Java Exception Type Hierarchy Every class that can be used for exception. Exception hierarchy ultimately, exceptions are just java objects with all of them extending from throwable : An exception is an event that occurs during the execution of a program that disrupts the normal flow of instructions. At the top of the exceptions hierarchy is the throwable class. The following diagram describes the. Java Exception Type Hierarchy.
From www.java4coding.com
What is exception handling in Java java4coding Java Exception Type Hierarchy The following diagram describes the class hierarchy of exceptions api in jdk: As you can see, throwable is at the top of the hierarchy. An exception is an event that occurs during the execution of a program that disrupts the normal flow of instructions. Here is a simplified diagram of the exception hierarchy in java. As you can see from. Java Exception Type Hierarchy.
From www.onlyfullstack.com
What is an Exception in Java? Exception Hierarchy in Java Only Fullstack Java Exception Type Hierarchy Learn about the types of exceptions, creating custom exceptions, and the rules of exception hierarchy in method overriding. As you can see from the image above, the throwable class is the root class in the hierarchy. At the top of the exceptions hierarchy is the throwable class. In this article, we will learn the exception class hierarchy in java.lang package.. Java Exception Type Hierarchy.
From testingpool.com
What is Exception Handling in java? Testingpool Java Exception Type Hierarchy At the top of the exceptions hierarchy is the throwable class. As you can see, throwable is at the top of the hierarchy. An exception is an event that occurs during the execution of a program that disrupts the normal flow of instructions. As you can see from the image above, the throwable class is the root class in the. Java Exception Type Hierarchy.
From www.simplilearn.com
Java Exception Handling [Easy and Simplified Guide] Java Exception Type Hierarchy At the top of the exceptions hierarchy is the throwable class. As you can see from the image above, the throwable class is the root class in the hierarchy. The following diagram describes the class hierarchy of exceptions api in jdk: An exception is an event that occurs during the execution of a program that disrupts the normal flow of. Java Exception Type Hierarchy.
From programmers.io
Java Exceptions Hierarchy, Handling & Throwing Exceptions Java Exception Type Hierarchy An exception is an event that occurs during the execution of a program that disrupts the normal flow of instructions. Learn about the types of exceptions, creating custom exceptions, and the rules of exception hierarchy in method overriding. The following diagram describes the class hierarchy of exceptions api in jdk: Here is a simplified diagram of the exception hierarchy in. Java Exception Type Hierarchy.
From www.softwaretestingo.com
Exception Hierarchy In Java Diagram & Easy Example [ 2024 ] Java Exception Type Hierarchy The following diagram describes the class hierarchy of exceptions api in jdk: All exception and error types are subclasses of the class throwable, which is the base class of the. Learn about the types of exceptions, creating custom exceptions, and the rules of exception hierarchy in method overriding. At the top of the exceptions hierarchy is the throwable class. As. Java Exception Type Hierarchy.
From www.scientecheasy.com
Collection Hierarchy in Java Collection Interface Scientech Easy Java Exception Type Hierarchy An exception is an event that occurs during the execution of a program that disrupts the normal flow of instructions. As you can see, throwable is at the top of the hierarchy. Learn about the types of exceptions, creating custom exceptions, and the rules of exception hierarchy in method overriding. Every class that can be used for exception. As you. Java Exception Type Hierarchy.
From www.delftstack.com
Exception Types and Their Handling in Java Delft Stack Java Exception Type Hierarchy As you can see from the image above, the throwable class is the root class in the hierarchy. Exception hierarchy ultimately, exceptions are just java objects with all of them extending from throwable : Learn about the types of exceptions, creating custom exceptions, and the rules of exception hierarchy in method overriding. At the top of the exceptions hierarchy is. Java Exception Type Hierarchy.
From mavink.com
Exception Handling Hierarchy In Java Java Exception Type Hierarchy Every class that can be used for exception. Exception hierarchy ultimately, exceptions are just java objects with all of them extending from throwable : Learn about the types of exceptions, creating custom exceptions, and the rules of exception hierarchy in method overriding. The following diagram describes the class hierarchy of exceptions api in jdk: At the top of the exceptions. Java Exception Type Hierarchy.
From javagyansite.com
All about Java Exceptions Javagyansite Java Exception Type Hierarchy An exception is an event that occurs during the execution of a program that disrupts the normal flow of instructions. The following diagram describes the class hierarchy of exceptions api in jdk: Learn about the types of exceptions, creating custom exceptions, and the rules of exception hierarchy in method overriding. Here is a simplified diagram of the exception hierarchy in. Java Exception Type Hierarchy.
From www.automationtestinginsider.com
Automation Testing Insider Exception Handling in Java Java Exception Type Hierarchy Learn about the types of exceptions, creating custom exceptions, and the rules of exception hierarchy in method overriding. All exception and error types are subclasses of the class throwable, which is the base class of the. Every class that can be used for exception. An exception is an event that occurs during the execution of a program that disrupts the. Java Exception Type Hierarchy.
From exoiwltff.blob.core.windows.net
Handle Exception In Java Stream Map at Frances Hopper blog Java Exception Type Hierarchy The following diagram describes the class hierarchy of exceptions api in jdk: As you can see, throwable is at the top of the hierarchy. At the top of the exceptions hierarchy is the throwable class. Learn about the types of exceptions, creating custom exceptions, and the rules of exception hierarchy in method overriding. Every class that can be used for. Java Exception Type Hierarchy.
From www.softwaretestingo.com
Different Types Of Exception Handling In Java New { 2024 } Java Exception Type Hierarchy Every class that can be used for exception. An exception is an event that occurs during the execution of a program that disrupts the normal flow of instructions. As you can see from the image above, the throwable class is the root class in the hierarchy. At the top of the exceptions hierarchy is the throwable class. Learn about the. Java Exception Type Hierarchy.
From www.atatus.com
Handling Exceptions in Java Java Exception Type Hierarchy In this article, we will learn the exception class hierarchy in java.lang package. An exception is an event that occurs during the execution of a program that disrupts the normal flow of instructions. As you can see, throwable is at the top of the hierarchy. As you can see from the image above, the throwable class is the root class. Java Exception Type Hierarchy.
From javaforjob.wordpress.com
EXCEPTION CLASS HIERARCHY Java for JOB Java Exception Type Hierarchy All exception and error types are subclasses of the class throwable, which is the base class of the. Every class that can be used for exception. At the top of the exceptions hierarchy is the throwable class. As you can see from the image above, the throwable class is the root class in the hierarchy. In this article, we will. Java Exception Type Hierarchy.