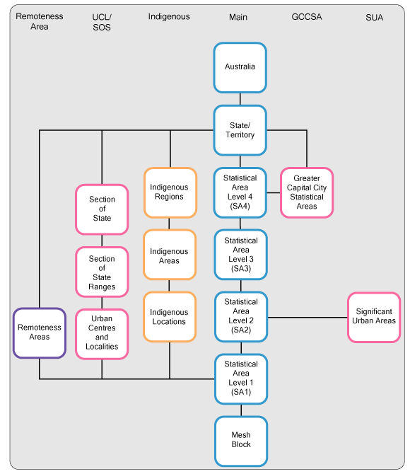
Abs Greater Capital City Statistical Area . This dataset is the greater capital city statistical area (gccsa) boundaries as defined by the australian. Greater capital city statistical areas (gccsas) are geographic areas built from statistical areas level 4 (sa4s). This dataset is the statistical area level 1 (sa1) boundaries as defined by the australian statistical geography. this dataset is the statistical area level 4 (sa4) boundaries as defined by the australian statistical geography standard (asgs):. main structure and greater capital city statistical areas. australian statistical geography standard (asgs) edition 3.
from studylib.net
this dataset is the statistical area level 4 (sa4) boundaries as defined by the australian statistical geography standard (asgs):. Greater capital city statistical areas (gccsas) are geographic areas built from statistical areas level 4 (sa4s). main structure and greater capital city statistical areas. This dataset is the statistical area level 1 (sa1) boundaries as defined by the australian statistical geography. australian statistical geography standard (asgs) edition 3. This dataset is the greater capital city statistical area (gccsa) boundaries as defined by the australian.
ASGS2016Codingstructureandcounts
Abs Greater Capital City Statistical Area australian statistical geography standard (asgs) edition 3. main structure and greater capital city statistical areas. Greater capital city statistical areas (gccsas) are geographic areas built from statistical areas level 4 (sa4s). australian statistical geography standard (asgs) edition 3. This dataset is the statistical area level 1 (sa1) boundaries as defined by the australian statistical geography. This dataset is the greater capital city statistical area (gccsa) boundaries as defined by the australian. this dataset is the statistical area level 4 (sa4) boundaries as defined by the australian statistical geography standard (asgs):.
From studylib.net
GREATER CAPITAL CITY STATISTICAL AREAS Abs Greater Capital City Statistical Area this dataset is the statistical area level 4 (sa4) boundaries as defined by the australian statistical geography standard (asgs):. This dataset is the statistical area level 1 (sa1) boundaries as defined by the australian statistical geography. Greater capital city statistical areas (gccsas) are geographic areas built from statistical areas level 4 (sa4s). main structure and greater capital city. Abs Greater Capital City Statistical Area.
From vividmaps.com
Percentage of U.S. state population living in state capital Abs Greater Capital City Statistical Area This dataset is the statistical area level 1 (sa1) boundaries as defined by the australian statistical geography. australian statistical geography standard (asgs) edition 3. Greater capital city statistical areas (gccsas) are geographic areas built from statistical areas level 4 (sa4s). This dataset is the greater capital city statistical area (gccsa) boundaries as defined by the australian. main structure. Abs Greater Capital City Statistical Area.
From blog.id.com.au
New ABS Geography Australia 2011 Census .id blog Abs Greater Capital City Statistical Area This dataset is the statistical area level 1 (sa1) boundaries as defined by the australian statistical geography. This dataset is the greater capital city statistical area (gccsa) boundaries as defined by the australian. main structure and greater capital city statistical areas. this dataset is the statistical area level 4 (sa4) boundaries as defined by the australian statistical geography. Abs Greater Capital City Statistical Area.
From www.abs.gov.au
1270.0.55.001 Australian Statistical Geography Standard (ASGS Abs Greater Capital City Statistical Area main structure and greater capital city statistical areas. This dataset is the statistical area level 1 (sa1) boundaries as defined by the australian statistical geography. australian statistical geography standard (asgs) edition 3. Greater capital city statistical areas (gccsas) are geographic areas built from statistical areas level 4 (sa4s). This dataset is the greater capital city statistical area (gccsa). Abs Greater Capital City Statistical Area.
From www.precisely.com
Australia Bureau of Statistics Boundary Pack Australian Census Data Abs Greater Capital City Statistical Area Greater capital city statistical areas (gccsas) are geographic areas built from statistical areas level 4 (sa4s). This dataset is the greater capital city statistical area (gccsa) boundaries as defined by the australian. australian statistical geography standard (asgs) edition 3. This dataset is the statistical area level 1 (sa1) boundaries as defined by the australian statistical geography. main structure. Abs Greater Capital City Statistical Area.
From www.abs.gov.au
8165.0 Counts of Australian Businesses, including Entries and Exits Abs Greater Capital City Statistical Area this dataset is the statistical area level 4 (sa4) boundaries as defined by the australian statistical geography standard (asgs):. main structure and greater capital city statistical areas. australian statistical geography standard (asgs) edition 3. This dataset is the statistical area level 1 (sa1) boundaries as defined by the australian statistical geography. Greater capital city statistical areas (gccsas). Abs Greater Capital City Statistical Area.
From aurin.org.au
Understanding the effects of COVID19 on Australia’s employment AURIN Abs Greater Capital City Statistical Area Greater capital city statistical areas (gccsas) are geographic areas built from statistical areas level 4 (sa4s). main structure and greater capital city statistical areas. australian statistical geography standard (asgs) edition 3. This dataset is the statistical area level 1 (sa1) boundaries as defined by the australian statistical geography. This dataset is the greater capital city statistical area (gccsa). Abs Greater Capital City Statistical Area.
From plan.sa.gov.au
Population PlanSA Abs Greater Capital City Statistical Area main structure and greater capital city statistical areas. This dataset is the statistical area level 1 (sa1) boundaries as defined by the australian statistical geography. Greater capital city statistical areas (gccsas) are geographic areas built from statistical areas level 4 (sa4s). this dataset is the statistical area level 4 (sa4) boundaries as defined by the australian statistical geography. Abs Greater Capital City Statistical Area.
From www.reddit.com
United States Metropolitan Statistical Areas with Populations Greater Abs Greater Capital City Statistical Area australian statistical geography standard (asgs) edition 3. Greater capital city statistical areas (gccsas) are geographic areas built from statistical areas level 4 (sa4s). This dataset is the greater capital city statistical area (gccsa) boundaries as defined by the australian. This dataset is the statistical area level 1 (sa1) boundaries as defined by the australian statistical geography. this dataset. Abs Greater Capital City Statistical Area.
From www.abs.gov.au
Classifications used in labour statistics Australian Bureau of Statistics Abs Greater Capital City Statistical Area australian statistical geography standard (asgs) edition 3. this dataset is the statistical area level 4 (sa4) boundaries as defined by the australian statistical geography standard (asgs):. main structure and greater capital city statistical areas. This dataset is the greater capital city statistical area (gccsa) boundaries as defined by the australian. Greater capital city statistical areas (gccsas) are. Abs Greater Capital City Statistical Area.
From www.abs.gov.au
1270.0.55.001 Australian Statistical Geography Standard (ASGS Abs Greater Capital City Statistical Area australian statistical geography standard (asgs) edition 3. This dataset is the greater capital city statistical area (gccsa) boundaries as defined by the australian. this dataset is the statistical area level 4 (sa4) boundaries as defined by the australian statistical geography standard (asgs):. This dataset is the statistical area level 1 (sa1) boundaries as defined by the australian statistical. Abs Greater Capital City Statistical Area.
From www.abs.gov.au
1270.0.55.001 Australian Statistical Geography Standard (ASGS Abs Greater Capital City Statistical Area this dataset is the statistical area level 4 (sa4) boundaries as defined by the australian statistical geography standard (asgs):. This dataset is the greater capital city statistical area (gccsa) boundaries as defined by the australian. australian statistical geography standard (asgs) edition 3. This dataset is the statistical area level 1 (sa1) boundaries as defined by the australian statistical. Abs Greater Capital City Statistical Area.
From paulineaclaussen.blogspot.com
Map Of Greater Boston Area Map Of Amarillo Texas Abs Greater Capital City Statistical Area This dataset is the greater capital city statistical area (gccsa) boundaries as defined by the australian. australian statistical geography standard (asgs) edition 3. this dataset is the statistical area level 4 (sa4) boundaries as defined by the australian statistical geography standard (asgs):. main structure and greater capital city statistical areas. Greater capital city statistical areas (gccsas) are. Abs Greater Capital City Statistical Area.
From www.abs.gov.au
2071.0.55.001 Census of Population and Housing Commuting to Work Abs Greater Capital City Statistical Area This dataset is the statistical area level 1 (sa1) boundaries as defined by the australian statistical geography. this dataset is the statistical area level 4 (sa4) boundaries as defined by the australian statistical geography standard (asgs):. This dataset is the greater capital city statistical area (gccsa) boundaries as defined by the australian. Greater capital city statistical areas (gccsas) are. Abs Greater Capital City Statistical Area.
From chartingtransport.com
Where is population growth happening in Australia? Charting Transport Abs Greater Capital City Statistical Area This dataset is the greater capital city statistical area (gccsa) boundaries as defined by the australian. this dataset is the statistical area level 4 (sa4) boundaries as defined by the australian statistical geography standard (asgs):. australian statistical geography standard (asgs) edition 3. Greater capital city statistical areas (gccsas) are geographic areas built from statistical areas level 4 (sa4s).. Abs Greater Capital City Statistical Area.
From www.abs.gov.au
1270.0.55.001 Australian Statistical Geography Standard (ASGS Abs Greater Capital City Statistical Area Greater capital city statistical areas (gccsas) are geographic areas built from statistical areas level 4 (sa4s). This dataset is the greater capital city statistical area (gccsa) boundaries as defined by the australian. australian statistical geography standard (asgs) edition 3. main structure and greater capital city statistical areas. This dataset is the statistical area level 1 (sa1) boundaries as. Abs Greater Capital City Statistical Area.
From mungfali.com
Map Of NSW Regions Abs Greater Capital City Statistical Area Greater capital city statistical areas (gccsas) are geographic areas built from statistical areas level 4 (sa4s). This dataset is the greater capital city statistical area (gccsa) boundaries as defined by the australian. main structure and greater capital city statistical areas. This dataset is the statistical area level 1 (sa1) boundaries as defined by the australian statistical geography. this. Abs Greater Capital City Statistical Area.
From mdsumner.github.io
Australian Bureau of Statistics (ABS) map data — absdata • ozmaps Abs Greater Capital City Statistical Area This dataset is the statistical area level 1 (sa1) boundaries as defined by the australian statistical geography. Greater capital city statistical areas (gccsas) are geographic areas built from statistical areas level 4 (sa4s). main structure and greater capital city statistical areas. australian statistical geography standard (asgs) edition 3. This dataset is the greater capital city statistical area (gccsa). Abs Greater Capital City Statistical Area.
From www.wslhd.health.nsw.gov.au
SA2, 2016 Census Abs Greater Capital City Statistical Area main structure and greater capital city statistical areas. this dataset is the statistical area level 4 (sa4) boundaries as defined by the australian statistical geography standard (asgs):. This dataset is the greater capital city statistical area (gccsa) boundaries as defined by the australian. Greater capital city statistical areas (gccsas) are geographic areas built from statistical areas level 4. Abs Greater Capital City Statistical Area.
From www.reddit.com
Worlds largest metropolitan areas population fitted into U.S. states Abs Greater Capital City Statistical Area this dataset is the statistical area level 4 (sa4) boundaries as defined by the australian statistical geography standard (asgs):. This dataset is the statistical area level 1 (sa1) boundaries as defined by the australian statistical geography. main structure and greater capital city statistical areas. australian statistical geography standard (asgs) edition 3. Greater capital city statistical areas (gccsas). Abs Greater Capital City Statistical Area.
From studylib.net
STATISTICAL AREAS LEVEL 4 (SA4s) What are SA4s? Abs Greater Capital City Statistical Area This dataset is the statistical area level 1 (sa1) boundaries as defined by the australian statistical geography. main structure and greater capital city statistical areas. This dataset is the greater capital city statistical area (gccsa) boundaries as defined by the australian. australian statistical geography standard (asgs) edition 3. this dataset is the statistical area level 4 (sa4). Abs Greater Capital City Statistical Area.
From studylib.net
STATISTICAL AREAS LEVEL 1 (SA1s) What are SA1s? Abs Greater Capital City Statistical Area Greater capital city statistical areas (gccsas) are geographic areas built from statistical areas level 4 (sa4s). australian statistical geography standard (asgs) edition 3. This dataset is the statistical area level 1 (sa1) boundaries as defined by the australian statistical geography. this dataset is the statistical area level 4 (sa4) boundaries as defined by the australian statistical geography standard. Abs Greater Capital City Statistical Area.
From www.abs.gov.au
1270.0.55.001 Australian Statistical Geography Standard (ASGS Abs Greater Capital City Statistical Area this dataset is the statistical area level 4 (sa4) boundaries as defined by the australian statistical geography standard (asgs):. australian statistical geography standard (asgs) edition 3. This dataset is the greater capital city statistical area (gccsa) boundaries as defined by the australian. Greater capital city statistical areas (gccsas) are geographic areas built from statistical areas level 4 (sa4s).. Abs Greater Capital City Statistical Area.
From www.abs.gov.au
2071.0.55.001 Census of Population and Housing Commuting to Work Abs Greater Capital City Statistical Area Greater capital city statistical areas (gccsas) are geographic areas built from statistical areas level 4 (sa4s). main structure and greater capital city statistical areas. australian statistical geography standard (asgs) edition 3. this dataset is the statistical area level 4 (sa4) boundaries as defined by the australian statistical geography standard (asgs):. This dataset is the greater capital city. Abs Greater Capital City Statistical Area.
From www.abs.gov.au
Classifications used in labour statistics Australian Bureau of Statistics Abs Greater Capital City Statistical Area australian statistical geography standard (asgs) edition 3. This dataset is the greater capital city statistical area (gccsa) boundaries as defined by the australian. this dataset is the statistical area level 4 (sa4) boundaries as defined by the australian statistical geography standard (asgs):. main structure and greater capital city statistical areas. Greater capital city statistical areas (gccsas) are. Abs Greater Capital City Statistical Area.
From www.abs.gov.au
Classifications used in labour statistics Australian Bureau of Statistics Abs Greater Capital City Statistical Area main structure and greater capital city statistical areas. This dataset is the statistical area level 1 (sa1) boundaries as defined by the australian statistical geography. this dataset is the statistical area level 4 (sa4) boundaries as defined by the australian statistical geography standard (asgs):. This dataset is the greater capital city statistical area (gccsa) boundaries as defined by. Abs Greater Capital City Statistical Area.
From studylib.net
ASGS2016Codingstructureandcounts Abs Greater Capital City Statistical Area this dataset is the statistical area level 4 (sa4) boundaries as defined by the australian statistical geography standard (asgs):. australian statistical geography standard (asgs) edition 3. This dataset is the statistical area level 1 (sa1) boundaries as defined by the australian statistical geography. main structure and greater capital city statistical areas. Greater capital city statistical areas (gccsas). Abs Greater Capital City Statistical Area.
From www.abs.gov.au
1270.0.55.001 Australian Statistical Geography Standard (ASGS Abs Greater Capital City Statistical Area Greater capital city statistical areas (gccsas) are geographic areas built from statistical areas level 4 (sa4s). main structure and greater capital city statistical areas. this dataset is the statistical area level 4 (sa4) boundaries as defined by the australian statistical geography standard (asgs):. This dataset is the greater capital city statistical area (gccsa) boundaries as defined by the. Abs Greater Capital City Statistical Area.
From www.abs.gov.au
1270.0.55.001 Australian Statistical Geography Standard (ASGS Abs Greater Capital City Statistical Area australian statistical geography standard (asgs) edition 3. This dataset is the greater capital city statistical area (gccsa) boundaries as defined by the australian. Greater capital city statistical areas (gccsas) are geographic areas built from statistical areas level 4 (sa4s). main structure and greater capital city statistical areas. this dataset is the statistical area level 4 (sa4) boundaries. Abs Greater Capital City Statistical Area.
From www150.statcan.gc.ca
Urban spread is continuing in the census metropolitan area of Toronto Abs Greater Capital City Statistical Area Greater capital city statistical areas (gccsas) are geographic areas built from statistical areas level 4 (sa4s). main structure and greater capital city statistical areas. this dataset is the statistical area level 4 (sa4) boundaries as defined by the australian statistical geography standard (asgs):. This dataset is the statistical area level 1 (sa1) boundaries as defined by the australian. Abs Greater Capital City Statistical Area.
From mdsumner.github.io
Australian Bureau of Statistics (ABS) map data — absdata • ozmaps Abs Greater Capital City Statistical Area This dataset is the greater capital city statistical area (gccsa) boundaries as defined by the australian. This dataset is the statistical area level 1 (sa1) boundaries as defined by the australian statistical geography. australian statistical geography standard (asgs) edition 3. Greater capital city statistical areas (gccsas) are geographic areas built from statistical areas level 4 (sa4s). this dataset. Abs Greater Capital City Statistical Area.
From www.researchgate.net
Population (2018) and population change between 20172018 (as Abs Greater Capital City Statistical Area main structure and greater capital city statistical areas. This dataset is the greater capital city statistical area (gccsa) boundaries as defined by the australian. Greater capital city statistical areas (gccsas) are geographic areas built from statistical areas level 4 (sa4s). this dataset is the statistical area level 4 (sa4) boundaries as defined by the australian statistical geography standard. Abs Greater Capital City Statistical Area.
From blog.id.com.au
New ABS Geography Australia 2011 Census .id blog Abs Greater Capital City Statistical Area this dataset is the statistical area level 4 (sa4) boundaries as defined by the australian statistical geography standard (asgs):. australian statistical geography standard (asgs) edition 3. This dataset is the greater capital city statistical area (gccsa) boundaries as defined by the australian. main structure and greater capital city statistical areas. Greater capital city statistical areas (gccsas) are. Abs Greater Capital City Statistical Area.
From www.reddit.com
Current borders of the Melbourne GCCSA (Greater Capital City Abs Greater Capital City Statistical Area this dataset is the statistical area level 4 (sa4) boundaries as defined by the australian statistical geography standard (asgs):. This dataset is the statistical area level 1 (sa1) boundaries as defined by the australian statistical geography. Greater capital city statistical areas (gccsas) are geographic areas built from statistical areas level 4 (sa4s). This dataset is the greater capital city. Abs Greater Capital City Statistical Area.
From studylib.net
STATISTICAL AREAS LEVEL 2 (SA2s) Abs Greater Capital City Statistical Area main structure and greater capital city statistical areas. australian statistical geography standard (asgs) edition 3. This dataset is the greater capital city statistical area (gccsa) boundaries as defined by the australian. This dataset is the statistical area level 1 (sa1) boundaries as defined by the australian statistical geography. Greater capital city statistical areas (gccsas) are geographic areas built. Abs Greater Capital City Statistical Area.