Fm Receiver Circuit Using Ic . This ic have inbuilt rf amplifier, local oscillator, a mixer, fm detector and af preamplifier. This article describes how to build a simple stereo fm radio receiver circuit without tuning components such as inductors, variable capacitors, and ceramic if filters. An fm radio receiver is an electronic configuration that takes in fm radio waves and converts them into an audible form. Fm radio receiver using tda7010t ic. Here is a simple fm radio receiver using single chip ta 2003. May 21, 2020 by shagufta shahjahan. This low cost single chip fm radio circuit design is easy to make. In this tutorial, we are demonstrating a project of an fm radio receiver using tda7000. A simple fm radio circuit with diagram and schematic using ic tda 7000.
        
        from www.circuitdiagram.co 
     
        
        This ic have inbuilt rf amplifier, local oscillator, a mixer, fm detector and af preamplifier. In this tutorial, we are demonstrating a project of an fm radio receiver using tda7000. Here is a simple fm radio receiver using single chip ta 2003. This article describes how to build a simple stereo fm radio receiver circuit without tuning components such as inductors, variable capacitors, and ceramic if filters. Fm radio receiver using tda7010t ic. A simple fm radio circuit with diagram and schematic using ic tda 7000. This low cost single chip fm radio circuit design is easy to make. An fm radio receiver is an electronic configuration that takes in fm radio waves and converts them into an audible form. May 21, 2020 by shagufta shahjahan.
    
    	
            
	
		 
         
    Fm Receiver Circuit Diagram Using Ic 1619 Circuit Diagram 
    Fm Receiver Circuit Using Ic  In this tutorial, we are demonstrating a project of an fm radio receiver using tda7000. Here is a simple fm radio receiver using single chip ta 2003. This ic have inbuilt rf amplifier, local oscillator, a mixer, fm detector and af preamplifier. Fm radio receiver using tda7010t ic. A simple fm radio circuit with diagram and schematic using ic tda 7000. An fm radio receiver is an electronic configuration that takes in fm radio waves and converts them into an audible form. May 21, 2020 by shagufta shahjahan. This low cost single chip fm radio circuit design is easy to make. This article describes how to build a simple stereo fm radio receiver circuit without tuning components such as inductors, variable capacitors, and ceramic if filters. In this tutorial, we are demonstrating a project of an fm radio receiver using tda7000.
            
	
		 
         
 
    
        From www.circuitdiagram.co 
                    Fm Receiver Circuit Diagram Using Ic 1619 Circuit Diagram Fm Receiver Circuit Using Ic  In this tutorial, we are demonstrating a project of an fm radio receiver using tda7000. A simple fm radio circuit with diagram and schematic using ic tda 7000. This low cost single chip fm radio circuit design is easy to make. Fm radio receiver using tda7010t ic. This article describes how to build a simple stereo fm radio receiver circuit. Fm Receiver Circuit Using Ic.
     
    
        From www.circuitspedia.com 
                    Very simple FM Radio Receiver Circuit circuitspedia Fm Receiver Circuit Using Ic  Here is a simple fm radio receiver using single chip ta 2003. A simple fm radio circuit with diagram and schematic using ic tda 7000. Fm radio receiver using tda7010t ic. This low cost single chip fm radio circuit design is easy to make. May 21, 2020 by shagufta shahjahan. In this tutorial, we are demonstrating a project of an. Fm Receiver Circuit Using Ic.
     
    
        From www.electronicsforu.com 
                    FM Radio Receiver Using an IC TA 7640AP Fm Receiver Circuit Using Ic  This article describes how to build a simple stereo fm radio receiver circuit without tuning components such as inductors, variable capacitors, and ceramic if filters. In this tutorial, we are demonstrating a project of an fm radio receiver using tda7000. A simple fm radio circuit with diagram and schematic using ic tda 7000. An fm radio receiver is an electronic. Fm Receiver Circuit Using Ic.
     
    
        From www.eleccircuit.com 
                    FM receiver circuit with PCB Simple circuit Fm Receiver Circuit Using Ic  Fm radio receiver using tda7010t ic. In this tutorial, we are demonstrating a project of an fm radio receiver using tda7000. May 21, 2020 by shagufta shahjahan. An fm radio receiver is an electronic configuration that takes in fm radio waves and converts them into an audible form. This low cost single chip fm radio circuit design is easy to. Fm Receiver Circuit Using Ic.
     
    
        From www.escol.com.my 
                    PCB layout as viewed from the component side Fm Receiver Circuit Using Ic  An fm radio receiver is an electronic configuration that takes in fm radio waves and converts them into an audible form. This article describes how to build a simple stereo fm radio receiver circuit without tuning components such as inductors, variable capacitors, and ceramic if filters. A simple fm radio circuit with diagram and schematic using ic tda 7000. Fm. Fm Receiver Circuit Using Ic.
     
    
        From www.eleccircuit.com 
                    FM receiver circuit with PCB Simple circuit Fm Receiver Circuit Using Ic  May 21, 2020 by shagufta shahjahan. This ic have inbuilt rf amplifier, local oscillator, a mixer, fm detector and af preamplifier. This low cost single chip fm radio circuit design is easy to make. This article describes how to build a simple stereo fm radio receiver circuit without tuning components such as inductors, variable capacitors, and ceramic if filters. An. Fm Receiver Circuit Using Ic.
     
    
        From www.circuitbasics.com 
                    How to Build an FM Radio Receiver Circuit Basics Fm Receiver Circuit Using Ic  In this tutorial, we are demonstrating a project of an fm radio receiver using tda7000. Here is a simple fm radio receiver using single chip ta 2003. Fm radio receiver using tda7010t ic. This low cost single chip fm radio circuit design is easy to make. An fm radio receiver is an electronic configuration that takes in fm radio waves. Fm Receiver Circuit Using Ic.
     
    
        From bestengineeringprojects.com 
                    Arduino FM Receiver Circuit using TEA5767 Engineering Projects Fm Receiver Circuit Using Ic  This low cost single chip fm radio circuit design is easy to make. Here is a simple fm radio receiver using single chip ta 2003. Fm radio receiver using tda7010t ic. In this tutorial, we are demonstrating a project of an fm radio receiver using tda7000. This article describes how to build a simple stereo fm radio receiver circuit without. Fm Receiver Circuit Using Ic.
     
    
        From www.electroniccircuitsdesign.com 
                    AM FM radio receiver circuit using TA8122 integrated ic Fm Receiver Circuit Using Ic  This article describes how to build a simple stereo fm radio receiver circuit without tuning components such as inductors, variable capacitors, and ceramic if filters. In this tutorial, we are demonstrating a project of an fm radio receiver using tda7000. Fm radio receiver using tda7010t ic. This low cost single chip fm radio circuit design is easy to make. A. Fm Receiver Circuit Using Ic.
     
    
        From circuitdigest.com 
                    Simple DIY FM Receiver Circuit on the Do They Work? Fm Receiver Circuit Using Ic  In this tutorial, we are demonstrating a project of an fm radio receiver using tda7000. May 21, 2020 by shagufta shahjahan. Here is a simple fm radio receiver using single chip ta 2003. This ic have inbuilt rf amplifier, local oscillator, a mixer, fm detector and af preamplifier. An fm radio receiver is an electronic configuration that takes in fm. Fm Receiver Circuit Using Ic.
     
    
        From www.electronicsforu.com 
                    FM Receiver Circuit Using Arduino Circuit diagram with Explanation Fm Receiver Circuit Using Ic  May 21, 2020 by shagufta shahjahan. An fm radio receiver is an electronic configuration that takes in fm radio waves and converts them into an audible form. This low cost single chip fm radio circuit design is easy to make. This article describes how to build a simple stereo fm radio receiver circuit without tuning components such as inductors, variable. Fm Receiver Circuit Using Ic.
     
    
        From circuitpartvictor.z19.web.core.windows.net 
                    Fm Transmitter Circuit Diagram Using Ic Fm Receiver Circuit Using Ic  In this tutorial, we are demonstrating a project of an fm radio receiver using tda7000. This article describes how to build a simple stereo fm radio receiver circuit without tuning components such as inductors, variable capacitors, and ceramic if filters. A simple fm radio circuit with diagram and schematic using ic tda 7000. This ic have inbuilt rf amplifier, local. Fm Receiver Circuit Using Ic.
     
    
        From circuitdbmcveigh.z19.web.core.windows.net 
                    Fm Receiver Circuit Diagram Lm386 Fm Receiver Circuit Using Ic  Fm radio receiver using tda7010t ic. This article describes how to build a simple stereo fm radio receiver circuit without tuning components such as inductors, variable capacitors, and ceramic if filters. An fm radio receiver is an electronic configuration that takes in fm radio waves and converts them into an audible form. Here is a simple fm radio receiver using. Fm Receiver Circuit Using Ic.
     
    
        From www.circuitdiagram.co 
                    fm receiver circuit diagram using ic Circuit Diagram Fm Receiver Circuit Using Ic  This low cost single chip fm radio circuit design is easy to make. Fm radio receiver using tda7010t ic. A simple fm radio circuit with diagram and schematic using ic tda 7000. Here is a simple fm radio receiver using single chip ta 2003. An fm radio receiver is an electronic configuration that takes in fm radio waves and converts. Fm Receiver Circuit Using Ic.
     
    
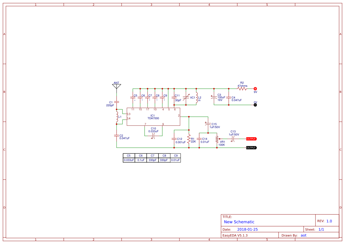
        From oshwlab.com 
                    Simple FM receiver circuits using transistors and IC EasyEDA open Fm Receiver Circuit Using Ic  Here is a simple fm radio receiver using single chip ta 2003. This low cost single chip fm radio circuit design is easy to make. In this tutorial, we are demonstrating a project of an fm radio receiver using tda7000. This ic have inbuilt rf amplifier, local oscillator, a mixer, fm detector and af preamplifier. Fm radio receiver using tda7010t. Fm Receiver Circuit Using Ic.
     
    
        From diagramdatashootable.z14.web.core.windows.net 
                    Fm Receiver Circuit Diagram Using Ic Fm Receiver Circuit Using Ic  May 21, 2020 by shagufta shahjahan. This article describes how to build a simple stereo fm radio receiver circuit without tuning components such as inductors, variable capacitors, and ceramic if filters. This low cost single chip fm radio circuit design is easy to make. Here is a simple fm radio receiver using single chip ta 2003. This ic have inbuilt. Fm Receiver Circuit Using Ic.
     
    
        From id.pinterest.com 
                    elektronikaanalog VHF FM Receiver Menggunakan IC LA1260 dan TDA2822M Fm Receiver Circuit Using Ic  This ic have inbuilt rf amplifier, local oscillator, a mixer, fm detector and af preamplifier. May 21, 2020 by shagufta shahjahan. This low cost single chip fm radio circuit design is easy to make. Fm radio receiver using tda7010t ic. Here is a simple fm radio receiver using single chip ta 2003. This article describes how to build a simple. Fm Receiver Circuit Using Ic.
     
    
        From schematiclistkonig.z19.web.core.windows.net 
                    Fm Receiver Circuit Diagram Using Ic Fm Receiver Circuit Using Ic  This article describes how to build a simple stereo fm radio receiver circuit without tuning components such as inductors, variable capacitors, and ceramic if filters. This ic have inbuilt rf amplifier, local oscillator, a mixer, fm detector and af preamplifier. Here is a simple fm radio receiver using single chip ta 2003. In this tutorial, we are demonstrating a project. Fm Receiver Circuit Using Ic.
     
    
        From freecircuitdiagram.com 
                    AM Radio Receiver Circuit Employs FM IC Chip Electronic Circuit Diagram Fm Receiver Circuit Using Ic  This ic have inbuilt rf amplifier, local oscillator, a mixer, fm detector and af preamplifier. May 21, 2020 by shagufta shahjahan. This low cost single chip fm radio circuit design is easy to make. Here is a simple fm radio receiver using single chip ta 2003. In this tutorial, we are demonstrating a project of an fm radio receiver using. Fm Receiver Circuit Using Ic.
     
    
        From www.organised-sound.com 
                    Simple Fm Receiver Circuit Diagram » Wiring Diagram Fm Receiver Circuit Using Ic  May 21, 2020 by shagufta shahjahan. This low cost single chip fm radio circuit design is easy to make. This ic have inbuilt rf amplifier, local oscillator, a mixer, fm detector and af preamplifier. In this tutorial, we are demonstrating a project of an fm radio receiver using tda7000. Here is a simple fm radio receiver using single chip ta. Fm Receiver Circuit Using Ic.
     
    
        From partdiagramvitkast88.z21.web.core.windows.net 
                    Radio Receiver Circuit Diagram Pdf Fm Receiver Circuit Using Ic  This ic have inbuilt rf amplifier, local oscillator, a mixer, fm detector and af preamplifier. An fm radio receiver is an electronic configuration that takes in fm radio waves and converts them into an audible form. This low cost single chip fm radio circuit design is easy to make. May 21, 2020 by shagufta shahjahan. Here is a simple fm. Fm Receiver Circuit Using Ic.
     
    
        From www.circuits-diy.com 
                    FM Radio Receiver using TDA7010T IC Fm Receiver Circuit Using Ic  Here is a simple fm radio receiver using single chip ta 2003. A simple fm radio circuit with diagram and schematic using ic tda 7000. Fm radio receiver using tda7010t ic. This low cost single chip fm radio circuit design is easy to make. This article describes how to build a simple stereo fm radio receiver circuit without tuning components. Fm Receiver Circuit Using Ic.
     
    
        From xtronic.org 
                    FM Radio Receiver Diy Circuit With IC TDA7000 And Lm386 Fm Receiver Circuit Using Ic  Fm radio receiver using tda7010t ic. In this tutorial, we are demonstrating a project of an fm radio receiver using tda7000. A simple fm radio circuit with diagram and schematic using ic tda 7000. Here is a simple fm radio receiver using single chip ta 2003. May 21, 2020 by shagufta shahjahan. This low cost single chip fm radio circuit. Fm Receiver Circuit Using Ic.
     
    
        From diagramlistzombis.z13.web.core.windows.net 
                    Fm Receiver Circuit Diagram Using Ic Fm Receiver Circuit Using Ic  Fm radio receiver using tda7010t ic. This ic have inbuilt rf amplifier, local oscillator, a mixer, fm detector and af preamplifier. This low cost single chip fm radio circuit design is easy to make. This article describes how to build a simple stereo fm radio receiver circuit without tuning components such as inductors, variable capacitors, and ceramic if filters. A. Fm Receiver Circuit Using Ic.
     
    
        From guidemanualreinspects.z21.web.core.windows.net 
                    Fm Radio Circuit Diagram Using Ic Fm Receiver Circuit Using Ic  May 21, 2020 by shagufta shahjahan. This ic have inbuilt rf amplifier, local oscillator, a mixer, fm detector and af preamplifier. In this tutorial, we are demonstrating a project of an fm radio receiver using tda7000. An fm radio receiver is an electronic configuration that takes in fm radio waves and converts them into an audible form. This article describes. Fm Receiver Circuit Using Ic.
     
    
        From circuitdigest.com 
                    Simple DIY FM Receiver Circuit on the Do They Work? Fm Receiver Circuit Using Ic  This low cost single chip fm radio circuit design is easy to make. Here is a simple fm radio receiver using single chip ta 2003. In this tutorial, we are demonstrating a project of an fm radio receiver using tda7000. Fm radio receiver using tda7010t ic. A simple fm radio circuit with diagram and schematic using ic tda 7000. May. Fm Receiver Circuit Using Ic.
     
    
        From www.circuitstoday.com 
                    FM receiver circuit using CXA1019, 3V to 7V operation, 500mW output Fm Receiver Circuit Using Ic  Here is a simple fm radio receiver using single chip ta 2003. A simple fm radio circuit with diagram and schematic using ic tda 7000. This article describes how to build a simple stereo fm radio receiver circuit without tuning components such as inductors, variable capacitors, and ceramic if filters. Fm radio receiver using tda7010t ic. An fm radio receiver. Fm Receiver Circuit Using Ic.
     
    
        From manualfixfeticide123.z21.web.core.windows.net 
                    Fm Receiver Circuit Diagram Lm386 Fm Receiver Circuit Using Ic  This article describes how to build a simple stereo fm radio receiver circuit without tuning components such as inductors, variable capacitors, and ceramic if filters. May 21, 2020 by shagufta shahjahan. This low cost single chip fm radio circuit design is easy to make. This ic have inbuilt rf amplifier, local oscillator, a mixer, fm detector and af preamplifier. In. Fm Receiver Circuit Using Ic.
     
    
        From schematicfixfurst.z19.web.core.windows.net 
                    Fm Receiver Circuit Diagram Using Ic Fm Receiver Circuit Using Ic  An fm radio receiver is an electronic configuration that takes in fm radio waves and converts them into an audible form. Here is a simple fm radio receiver using single chip ta 2003. This article describes how to build a simple stereo fm radio receiver circuit without tuning components such as inductors, variable capacitors, and ceramic if filters. This ic. Fm Receiver Circuit Using Ic.
     
    
        From www.circuitdiagram.co 
                    Fm Receiver Circuit Diagram Using Ic 1619 Circuit Diagram Fm Receiver Circuit Using Ic  This ic have inbuilt rf amplifier, local oscillator, a mixer, fm detector and af preamplifier. Fm radio receiver using tda7010t ic. Here is a simple fm radio receiver using single chip ta 2003. This low cost single chip fm radio circuit design is easy to make. A simple fm radio circuit with diagram and schematic using ic tda 7000. In. Fm Receiver Circuit Using Ic.
     
    
        From wiringpartaubrey.z6.web.core.windows.net 
                    Fm Receiver Circuit Diagram Using Ic Fm Receiver Circuit Using Ic  Fm radio receiver using tda7010t ic. May 21, 2020 by shagufta shahjahan. This article describes how to build a simple stereo fm radio receiver circuit without tuning components such as inductors, variable capacitors, and ceramic if filters. This ic have inbuilt rf amplifier, local oscillator, a mixer, fm detector and af preamplifier. An fm radio receiver is an electronic configuration. Fm Receiver Circuit Using Ic.
     
    
        From www.circuitdiagram.co 
                    fm receiver circuit diagram using ic Circuit Diagram Fm Receiver Circuit Using Ic  This article describes how to build a simple stereo fm radio receiver circuit without tuning components such as inductors, variable capacitors, and ceramic if filters. Here is a simple fm radio receiver using single chip ta 2003. An fm radio receiver is an electronic configuration that takes in fm radio waves and converts them into an audible form. This low. Fm Receiver Circuit Using Ic.
     
    
        From www.circuits-diy.com 
                    FM Receiver Circuit using TDA7021 & LM386 Fm Receiver Circuit Using Ic  This low cost single chip fm radio circuit design is easy to make. This ic have inbuilt rf amplifier, local oscillator, a mixer, fm detector and af preamplifier. Fm radio receiver using tda7010t ic. A simple fm radio circuit with diagram and schematic using ic tda 7000. An fm radio receiver is an electronic configuration that takes in fm radio. Fm Receiver Circuit Using Ic.
     
    
        From diagram.etechnog.com 
                    Simple FM Receiver Circuit Diagram and Connection Fm Receiver Circuit Using Ic  This ic have inbuilt rf amplifier, local oscillator, a mixer, fm detector and af preamplifier. In this tutorial, we are demonstrating a project of an fm radio receiver using tda7000. A simple fm radio circuit with diagram and schematic using ic tda 7000. An fm radio receiver is an electronic configuration that takes in fm radio waves and converts them. Fm Receiver Circuit Using Ic.
     
    
        From manuallistsumptious.z14.web.core.windows.net 
                    Fm Receiver Circuit Diagram Using Ic Fm Receiver Circuit Using Ic  This low cost single chip fm radio circuit design is easy to make. Fm radio receiver using tda7010t ic. In this tutorial, we are demonstrating a project of an fm radio receiver using tda7000. This article describes how to build a simple stereo fm radio receiver circuit without tuning components such as inductors, variable capacitors, and ceramic if filters. A. Fm Receiver Circuit Using Ic.