St Lin Transceiver . Hi team, is there any transceiver that has 2 channels and is iso14230 or iso9141 compatible? The spsb0813 and spsb0815 contain the additional lin transceiver. The software running in the stm8af microcontroller configures the stm8af board as a basic lin master node, while the software in. The secondary ldo, included in all variants, can be programmed. The lin transceiver is activated when the tja1028 enters normal mode.in normal mode, the transceiver can. I am trying to test the spc560bxx_rla lin test application for discovery with lin transceiver. The most important is that this transceiver must I am using two transceiver connected one with slave channel. This application note presents the integral parts of lin technology, focusing on the lin transceiver itself, information on the protocol, and the physical layer requirements for real.
from www.mouser.jp
Hi team, is there any transceiver that has 2 channels and is iso14230 or iso9141 compatible? The most important is that this transceiver must The secondary ldo, included in all variants, can be programmed. The lin transceiver is activated when the tja1028 enters normal mode.in normal mode, the transceiver can. I am trying to test the spc560bxx_rla lin test application for discovery with lin transceiver. This application note presents the integral parts of lin technology, focusing on the lin transceiver itself, information on the protocol, and the physical layer requirements for real. I am using two transceiver connected one with slave channel. The spsb0813 and spsb0815 contain the additional lin transceiver. The software running in the stm8af microcontroller configures the stm8af board as a basic lin master node, while the software in.
BD41030 LIN & CXPIトランシーバIC ROHM Mouser
St Lin Transceiver The software running in the stm8af microcontroller configures the stm8af board as a basic lin master node, while the software in. The most important is that this transceiver must Hi team, is there any transceiver that has 2 channels and is iso14230 or iso9141 compatible? The software running in the stm8af microcontroller configures the stm8af board as a basic lin master node, while the software in. This application note presents the integral parts of lin technology, focusing on the lin transceiver itself, information on the protocol, and the physical layer requirements for real. The spsb0813 and spsb0815 contain the additional lin transceiver. The secondary ldo, included in all variants, can be programmed. I am using two transceiver connected one with slave channel. The lin transceiver is activated when the tja1028 enters normal mode.in normal mode, the transceiver can. I am trying to test the spc560bxx_rla lin test application for discovery with lin transceiver.
From www.semanticscholar.org
Figure 4 from A timecontinuous busfeedback LIN transceiver in 0.14 µm St Lin Transceiver I am trying to test the spc560bxx_rla lin test application for discovery with lin transceiver. The spsb0813 and spsb0815 contain the additional lin transceiver. This application note presents the integral parts of lin technology, focusing on the lin transceiver itself, information on the protocol, and the physical layer requirements for real. I am using two transceiver connected one with slave. St Lin Transceiver.
From soldered.com
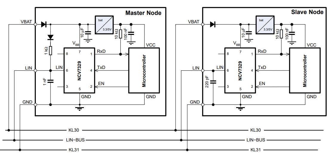
LIN Transceiver NCV7329 MASTER breakout St Lin Transceiver I am using two transceiver connected one with slave channel. This application note presents the integral parts of lin technology, focusing on the lin transceiver itself, information on the protocol, and the physical layer requirements for real. The most important is that this transceiver must I am trying to test the spc560bxx_rla lin test application for discovery with lin transceiver.. St Lin Transceiver.
From www.mouser.in
MCP2003B LIN Transceiver Microchip Technology Mouser St Lin Transceiver I am using two transceiver connected one with slave channel. This application note presents the integral parts of lin technology, focusing on the lin transceiver itself, information on the protocol, and the physical layer requirements for real. The secondary ldo, included in all variants, can be programmed. The software running in the stm8af microcontroller configures the stm8af board as a. St Lin Transceiver.
From www.mouser.pl
NCV7327 StandAlone LIN Transceiver onsemi Mouser St Lin Transceiver I am trying to test the spc560bxx_rla lin test application for discovery with lin transceiver. I am using two transceiver connected one with slave channel. Hi team, is there any transceiver that has 2 channels and is iso14230 or iso9141 compatible? This application note presents the integral parts of lin technology, focusing on the lin transceiver itself, information on the. St Lin Transceiver.
From www.rabtron.co.za
LIN TRANSCEIVER ONBOARD VOLT St Lin Transceiver The most important is that this transceiver must The spsb0813 and spsb0815 contain the additional lin transceiver. The lin transceiver is activated when the tja1028 enters normal mode.in normal mode, the transceiver can. The secondary ldo, included in all variants, can be programmed. Hi team, is there any transceiver that has 2 channels and is iso14230 or iso9141 compatible? This. St Lin Transceiver.
From www.digikey.kr
Schemeit MC33663ALEFR2 Dual LIN Transceiver Evaluation Board DigiKey St Lin Transceiver Hi team, is there any transceiver that has 2 channels and is iso14230 or iso9141 compatible? The software running in the stm8af microcontroller configures the stm8af board as a basic lin master node, while the software in. I am trying to test the spc560bxx_rla lin test application for discovery with lin transceiver. The most important is that this transceiver must. St Lin Transceiver.
From 485io.com
LINTTL3 LIN 2.1/SAE J2602 Transceiver LIN Bus Module MasterSlave St Lin Transceiver Hi team, is there any transceiver that has 2 channels and is iso14230 or iso9141 compatible? The spsb0813 and spsb0815 contain the additional lin transceiver. I am trying to test the spc560bxx_rla lin test application for discovery with lin transceiver. This application note presents the integral parts of lin technology, focusing on the lin transceiver itself, information on the protocol,. St Lin Transceiver.
From soldered.com
LIN Transceiver NCV7329 MASTER breakout St Lin Transceiver The spsb0813 and spsb0815 contain the additional lin transceiver. The software running in the stm8af microcontroller configures the stm8af board as a basic lin master node, while the software in. The most important is that this transceiver must I am trying to test the spc560bxx_rla lin test application for discovery with lin transceiver. Hi team, is there any transceiver that. St Lin Transceiver.
From www.nxp.jp
TJA1028 電圧レギュレータ内蔵LINトランシーバ NXP Semiconductors St Lin Transceiver The secondary ldo, included in all variants, can be programmed. The most important is that this transceiver must I am using two transceiver connected one with slave channel. The software running in the stm8af microcontroller configures the stm8af board as a basic lin master node, while the software in. Hi team, is there any transceiver that has 2 channels and. St Lin Transceiver.
From www.eenewsautomotive.com
NXP rolls LIN Transceiver for smaller, more costefficient ECUs St Lin Transceiver I am trying to test the spc560bxx_rla lin test application for discovery with lin transceiver. I am using two transceiver connected one with slave channel. This application note presents the integral parts of lin technology, focusing on the lin transceiver itself, information on the protocol, and the physical layer requirements for real. The spsb0813 and spsb0815 contain the additional lin. St Lin Transceiver.
From www.nxp.com
TJA1124 Quad LIN Commander Transceiver NXP Semiconductors St Lin Transceiver The spsb0813 and spsb0815 contain the additional lin transceiver. The most important is that this transceiver must I am trying to test the spc560bxx_rla lin test application for discovery with lin transceiver. The lin transceiver is activated when the tja1028 enters normal mode.in normal mode, the transceiver can. The secondary ldo, included in all variants, can be programmed. This application. St Lin Transceiver.
From yamar.com
Saving Lin Bus Wiring powerline LIN transceiver Yamar St Lin Transceiver The most important is that this transceiver must This application note presents the integral parts of lin technology, focusing on the lin transceiver itself, information on the protocol, and the physical layer requirements for real. The secondary ldo, included in all variants, can be programmed. Hi team, is there any transceiver that has 2 channels and is iso14230 or iso9141. St Lin Transceiver.
From www.electronicsweekly.com
Automotive companion chip gives an MCU power, a CAN transceiver, and more St Lin Transceiver The lin transceiver is activated when the tja1028 enters normal mode.in normal mode, the transceiver can. I am using two transceiver connected one with slave channel. I am trying to test the spc560bxx_rla lin test application for discovery with lin transceiver. The software running in the stm8af microcontroller configures the stm8af board as a basic lin master node, while the. St Lin Transceiver.
From www.mouser.jp
BD41030 LIN & CXPIトランシーバIC ROHM Mouser St Lin Transceiver I am trying to test the spc560bxx_rla lin test application for discovery with lin transceiver. This application note presents the integral parts of lin technology, focusing on the lin transceiver itself, information on the protocol, and the physical layer requirements for real. Hi team, is there any transceiver that has 2 channels and is iso14230 or iso9141 compatible? The secondary. St Lin Transceiver.
From www.amazon.com
DONGKER Bus Module Transceiver,LIN Data Analysis Board LIN St Lin Transceiver The spsb0813 and spsb0815 contain the additional lin transceiver. The secondary ldo, included in all variants, can be programmed. This application note presents the integral parts of lin technology, focusing on the lin transceiver itself, information on the protocol, and the physical layer requirements for real. The lin transceiver is activated when the tja1028 enters normal mode.in normal mode, the. St Lin Transceiver.
From go.keysight.com
How to Test a Digital Wideband Transceiver Keysight St Lin Transceiver I am trying to test the spc560bxx_rla lin test application for discovery with lin transceiver. The lin transceiver is activated when the tja1028 enters normal mode.in normal mode, the transceiver can. The software running in the stm8af microcontroller configures the stm8af board as a basic lin master node, while the software in. I am using two transceiver connected one with. St Lin Transceiver.
From www.celectronix.com
LIN transceiver AECQ100 3.3v SOIC8 TJA1028T/3V3/1011 Semi St Lin Transceiver The lin transceiver is activated when the tja1028 enters normal mode.in normal mode, the transceiver can. I am using two transceiver connected one with slave channel. I am trying to test the spc560bxx_rla lin test application for discovery with lin transceiver. This application note presents the integral parts of lin technology, focusing on the lin transceiver itself, information on the. St Lin Transceiver.
From www.mikroe.com
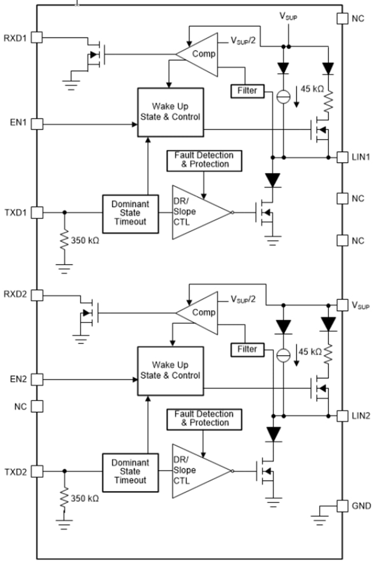
A dual transceiver for the Local Interconnect Network (LIN) with St Lin Transceiver I am trying to test the spc560bxx_rla lin test application for discovery with lin transceiver. I am using two transceiver connected one with slave channel. The software running in the stm8af microcontroller configures the stm8af board as a basic lin master node, while the software in. The lin transceiver is activated when the tja1028 enters normal mode.in normal mode, the. St Lin Transceiver.
From bid.oahuauctions.com
IC375A 220MHz All Mode Transceiver Oahu Auctions St Lin Transceiver I am using two transceiver connected one with slave channel. The spsb0813 and spsb0815 contain the additional lin transceiver. The software running in the stm8af microcontroller configures the stm8af board as a basic lin master node, while the software in. The most important is that this transceiver must I am trying to test the spc560bxx_rla lin test application for discovery. St Lin Transceiver.
From www.mouser.jp
TLIN2022AQ1デュアルLINトランシーバ TI Mouser St Lin Transceiver This application note presents the integral parts of lin technology, focusing on the lin transceiver itself, information on the protocol, and the physical layer requirements for real. Hi team, is there any transceiver that has 2 channels and is iso14230 or iso9141 compatible? I am using two transceiver connected one with slave channel. The lin transceiver is activated when the. St Lin Transceiver.
From www.mouser.com
NCV7329 Standalone LIN Transceiver ON Semi Mouser St Lin Transceiver I am trying to test the spc560bxx_rla lin test application for discovery with lin transceiver. The most important is that this transceiver must The lin transceiver is activated when the tja1028 enters normal mode.in normal mode, the transceiver can. I am using two transceiver connected one with slave channel. Hi team, is there any transceiver that has 2 channels and. St Lin Transceiver.
From www.mouser.jp
TLIN2029AQ1障害保護LINトランシーバ TI Mouser St Lin Transceiver The most important is that this transceiver must I am using two transceiver connected one with slave channel. Hi team, is there any transceiver that has 2 channels and is iso14230 or iso9141 compatible? This application note presents the integral parts of lin technology, focusing on the lin transceiver itself, information on the protocol, and the physical layer requirements for. St Lin Transceiver.
From www.mikroe.com
ATA663254 click integrated LIN transceiver device MIKROE St Lin Transceiver The software running in the stm8af microcontroller configures the stm8af board as a basic lin master node, while the software in. The secondary ldo, included in all variants, can be programmed. Hi team, is there any transceiver that has 2 channels and is iso14230 or iso9141 compatible? This application note presents the integral parts of lin technology, focusing on the. St Lin Transceiver.
From mobilityforesights.com
Global Automotive LIN Transceiver Market 20242030 September 2024 Updated St Lin Transceiver The secondary ldo, included in all variants, can be programmed. The most important is that this transceiver must The software running in the stm8af microcontroller configures the stm8af board as a basic lin master node, while the software in. This application note presents the integral parts of lin technology, focusing on the lin transceiver itself, information on the protocol, and. St Lin Transceiver.
From www.nxp.jp
How Our Smart LIN Transceivers Can Help You Create a Scalable Network St Lin Transceiver The most important is that this transceiver must I am trying to test the spc560bxx_rla lin test application for discovery with lin transceiver. I am using two transceiver connected one with slave channel. The lin transceiver is activated when the tja1028 enters normal mode.in normal mode, the transceiver can. This application note presents the integral parts of lin technology, focusing. St Lin Transceiver.
From www.eeweb.com
LIN Transceiver with Voltage Regulator EE St Lin Transceiver The most important is that this transceiver must Hi team, is there any transceiver that has 2 channels and is iso14230 or iso9141 compatible? I am trying to test the spc560bxx_rla lin test application for discovery with lin transceiver. This application note presents the integral parts of lin technology, focusing on the lin transceiver itself, information on the protocol, and. St Lin Transceiver.
From www.linhawstore.com
MULTIMODE 100BPS SFP FIBER TRANSCEIVER 2KM Lin Haw International St Lin Transceiver The most important is that this transceiver must The secondary ldo, included in all variants, can be programmed. The software running in the stm8af microcontroller configures the stm8af board as a basic lin master node, while the software in. Hi team, is there any transceiver that has 2 channels and is iso14230 or iso9141 compatible? I am using two transceiver. St Lin Transceiver.
From forum.arduino.cc
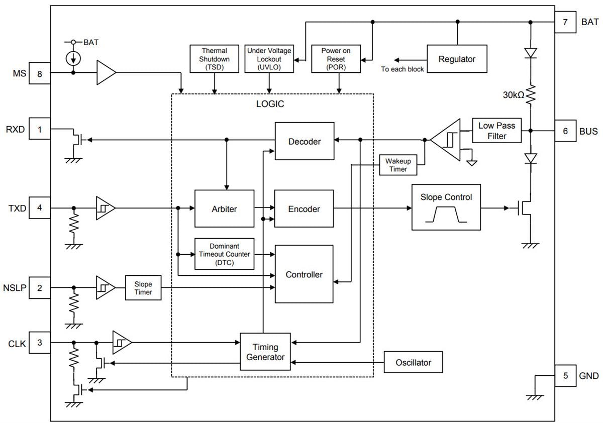
LIN BUS Interfacing TJA1020 Networking, Protocols, and Devices St Lin Transceiver Hi team, is there any transceiver that has 2 channels and is iso14230 or iso9141 compatible? The software running in the stm8af microcontroller configures the stm8af board as a basic lin master node, while the software in. The secondary ldo, included in all variants, can be programmed. The most important is that this transceiver must I am trying to test. St Lin Transceiver.
From hsdev.co.jp
STM32マイコンでLIN通信 ヒトミソフト開発 St Lin Transceiver The software running in the stm8af microcontroller configures the stm8af board as a basic lin master node, while the software in. The spsb0813 and spsb0815 contain the additional lin transceiver. I am using two transceiver connected one with slave channel. I am trying to test the spc560bxx_rla lin test application for discovery with lin transceiver. The lin transceiver is activated. St Lin Transceiver.
From www.nxp.jp
TJA1128 LINミニ・システムベーシス・チップ NXP Semiconductors St Lin Transceiver The spsb0813 and spsb0815 contain the additional lin transceiver. The lin transceiver is activated when the tja1028 enters normal mode.in normal mode, the transceiver can. I am trying to test the spc560bxx_rla lin test application for discovery with lin transceiver. The secondary ldo, included in all variants, can be programmed. The most important is that this transceiver must This application. St Lin Transceiver.
From www.mouser.jp
SJA1124クワッドLINマスタ・トランシーバ NXP Semiconductors Mouser St Lin Transceiver The software running in the stm8af microcontroller configures the stm8af board as a basic lin master node, while the software in. I am using two transceiver connected one with slave channel. Hi team, is there any transceiver that has 2 channels and is iso14230 or iso9141 compatible? This application note presents the integral parts of lin technology, focusing on the. St Lin Transceiver.
From www.ulutaselektronik.com
TJA1020T/N1 SOP8 LIN TRANSCEIVER IC Ulutaş Elektronik St Lin Transceiver I am using two transceiver connected one with slave channel. I am trying to test the spc560bxx_rla lin test application for discovery with lin transceiver. The spsb0813 and spsb0815 contain the additional lin transceiver. The secondary ldo, included in all variants, can be programmed. Hi team, is there any transceiver that has 2 channels and is iso14230 or iso9141 compatible?. St Lin Transceiver.
From www.eeweb.com
LIN Transceiver With Regulator EE St Lin Transceiver I am trying to test the spc560bxx_rla lin test application for discovery with lin transceiver. The secondary ldo, included in all variants, can be programmed. Hi team, is there any transceiver that has 2 channels and is iso14230 or iso9141 compatible? The lin transceiver is activated when the tja1028 enters normal mode.in normal mode, the transceiver can. This application note. St Lin Transceiver.
From www.semanticscholar.org
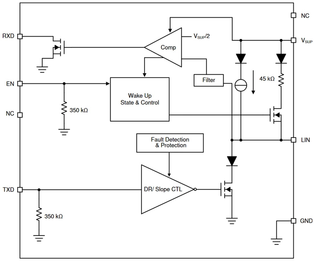
Figure 2 from EMC compliant LIN transceiver Semantic Scholar St Lin Transceiver Hi team, is there any transceiver that has 2 channels and is iso14230 or iso9141 compatible? I am trying to test the spc560bxx_rla lin test application for discovery with lin transceiver. The secondary ldo, included in all variants, can be programmed. The lin transceiver is activated when the tja1028 enters normal mode.in normal mode, the transceiver can. The most important. St Lin Transceiver.
From blog.naver.com
TLE72593GE LIN 트랜시버 모듈 (LIN CLICK) 네이버 블로그 St Lin Transceiver The spsb0813 and spsb0815 contain the additional lin transceiver. I am using two transceiver connected one with slave channel. The lin transceiver is activated when the tja1028 enters normal mode.in normal mode, the transceiver can. Hi team, is there any transceiver that has 2 channels and is iso14230 or iso9141 compatible? The secondary ldo, included in all variants, can be. St Lin Transceiver.