Gitlab Ci Doxygen Pages . For our doxygen deploys, the configuration file will specify that doxygen is to be run, and that the built files are to be copied to the correct location for. Example doxygen documentation site using gitlab pages: Example doxygen documentation site using gitlab pages: Gitlab pages service provides a great deployment toolset to auto. Naman jagdish gala authored 6 months ago. Assign users and groups as. I have configured doxygen in my c project, and i want to be able to build the doxygen web site during the ci process, then upload it on. Introduction to deploy doxygen documentation on gitlab.
from alohapoliz.weebly.com
Assign users and groups as. Example doxygen documentation site using gitlab pages: Example doxygen documentation site using gitlab pages: I have configured doxygen in my c project, and i want to be able to build the doxygen web site during the ci process, then upload it on. Gitlab pages service provides a great deployment toolset to auto. Naman jagdish gala authored 6 months ago. For our doxygen deploys, the configuration file will specify that doxygen is to be run, and that the built files are to be copied to the correct location for. Introduction to deploy doxygen documentation on gitlab.
Doxygen tutorial alohapoliz
Gitlab Ci Doxygen Pages I have configured doxygen in my c project, and i want to be able to build the doxygen web site during the ci process, then upload it on. Assign users and groups as. Gitlab pages service provides a great deployment toolset to auto. Introduction to deploy doxygen documentation on gitlab. Example doxygen documentation site using gitlab pages: For our doxygen deploys, the configuration file will specify that doxygen is to be run, and that the built files are to be copied to the correct location for. Naman jagdish gala authored 6 months ago. I have configured doxygen in my c project, and i want to be able to build the doxygen web site during the ci process, then upload it on. Example doxygen documentation site using gitlab pages:
From developer.ridgerun.com
How to auto deploy doxygen documentation on Gitlab pages RidgeRun Gitlab Ci Doxygen Pages Introduction to deploy doxygen documentation on gitlab. I have configured doxygen in my c project, and i want to be able to build the doxygen web site during the ci process, then upload it on. Gitlab pages service provides a great deployment toolset to auto. For our doxygen deploys, the configuration file will specify that doxygen is to be run,. Gitlab Ci Doxygen Pages.
From idratherbewriting.com
Doxygen, a document generator mainly for C++ I'd Rather Be Writing Gitlab Ci Doxygen Pages Gitlab pages service provides a great deployment toolset to auto. Introduction to deploy doxygen documentation on gitlab. Example doxygen documentation site using gitlab pages: Naman jagdish gala authored 6 months ago. For our doxygen deploys, the configuration file will specify that doxygen is to be run, and that the built files are to be copied to the correct location for.. Gitlab Ci Doxygen Pages.
From docs.alcf.anl.gov
GitlabCI ALCF User Guides Gitlab Ci Doxygen Pages Naman jagdish gala authored 6 months ago. For our doxygen deploys, the configuration file will specify that doxygen is to be run, and that the built files are to be copied to the correct location for. Example doxygen documentation site using gitlab pages: Assign users and groups as. Gitlab pages service provides a great deployment toolset to auto. Example doxygen. Gitlab Ci Doxygen Pages.
From ntamonsec.blogspot.com
GitHub Actions Doxygen Documentation Deployment Gitlab Ci Doxygen Pages Introduction to deploy doxygen documentation on gitlab. I have configured doxygen in my c project, and i want to be able to build the doxygen web site during the ci process, then upload it on. Naman jagdish gala authored 6 months ago. Example doxygen documentation site using gitlab pages: Example doxygen documentation site using gitlab pages: For our doxygen deploys,. Gitlab Ci Doxygen Pages.
From juejin.cn
在Linux上用Doxygen记录你的源代码 掘金 Gitlab Ci Doxygen Pages Assign users and groups as. Example doxygen documentation site using gitlab pages: Gitlab pages service provides a great deployment toolset to auto. Example doxygen documentation site using gitlab pages: Naman jagdish gala authored 6 months ago. For our doxygen deploys, the configuration file will specify that doxygen is to be run, and that the built files are to be copied. Gitlab Ci Doxygen Pages.
From triotechsystems.com
Set Up GitLab CI/CD Pipeline In 2023 Triotech Systems Gitlab Ci Doxygen Pages Example doxygen documentation site using gitlab pages: Example doxygen documentation site using gitlab pages: Gitlab pages service provides a great deployment toolset to auto. Naman jagdish gala authored 6 months ago. For our doxygen deploys, the configuration file will specify that doxygen is to be run, and that the built files are to be copied to the correct location for.. Gitlab Ci Doxygen Pages.
From www.cnblogs.com
使用Doxygen构建API 文档 Memoyu 博客园 Gitlab Ci Doxygen Pages Example doxygen documentation site using gitlab pages: Example doxygen documentation site using gitlab pages: Introduction to deploy doxygen documentation on gitlab. I have configured doxygen in my c project, and i want to be able to build the doxygen web site during the ci process, then upload it on. Naman jagdish gala authored 6 months ago. Assign users and groups. Gitlab Ci Doxygen Pages.
From www.takethiscourse.net
GitLab CI Pipelines, CI/CD and DevOps for Beginners Course Review Gitlab Ci Doxygen Pages Introduction to deploy doxygen documentation on gitlab. Example doxygen documentation site using gitlab pages: Gitlab pages service provides a great deployment toolset to auto. For our doxygen deploys, the configuration file will specify that doxygen is to be run, and that the built files are to be copied to the correct location for. I have configured doxygen in my c. Gitlab Ci Doxygen Pages.
From store.crowdin.com
GitLab CI/CD Crowdin Marketplace Gitlab Ci Doxygen Pages For our doxygen deploys, the configuration file will specify that doxygen is to be run, and that the built files are to be copied to the correct location for. Gitlab pages service provides a great deployment toolset to auto. Assign users and groups as. Example doxygen documentation site using gitlab pages: Naman jagdish gala authored 6 months ago. Example doxygen. Gitlab Ci Doxygen Pages.
From www.blog.hibbittsdesign.org
Using GitHub Desktop and GitLab with Grav Exploring and Building Open Gitlab Ci Doxygen Pages For our doxygen deploys, the configuration file will specify that doxygen is to be run, and that the built files are to be copied to the correct location for. Naman jagdish gala authored 6 months ago. Introduction to deploy doxygen documentation on gitlab. Example doxygen documentation site using gitlab pages: Example doxygen documentation site using gitlab pages: Assign users and. Gitlab Ci Doxygen Pages.
From technosophos.com
TechnoSophos Documenting PHP with Doxygen The Pros and Cons Gitlab Ci Doxygen Pages Example doxygen documentation site using gitlab pages: Assign users and groups as. Gitlab pages service provides a great deployment toolset to auto. For our doxygen deploys, the configuration file will specify that doxygen is to be run, and that the built files are to be copied to the correct location for. Introduction to deploy doxygen documentation on gitlab. Example doxygen. Gitlab Ci Doxygen Pages.
From news.clateway.com
How GitLab can help mitigate deletion of open source container images Gitlab Ci Doxygen Pages Assign users and groups as. Introduction to deploy doxygen documentation on gitlab. Example doxygen documentation site using gitlab pages: Example doxygen documentation site using gitlab pages: Gitlab pages service provides a great deployment toolset to auto. I have configured doxygen in my c project, and i want to be able to build the doxygen web site during the ci process,. Gitlab Ci Doxygen Pages.
From seriss.com
FLTK Doxygen Coding Standards Gitlab Ci Doxygen Pages I have configured doxygen in my c project, and i want to be able to build the doxygen web site during the ci process, then upload it on. Assign users and groups as. Example doxygen documentation site using gitlab pages: Naman jagdish gala authored 6 months ago. Gitlab pages service provides a great deployment toolset to auto. Introduction to deploy. Gitlab Ci Doxygen Pages.
From subscription.packtpub.com
GitLab Quick Start Guide Gitlab Ci Doxygen Pages Introduction to deploy doxygen documentation on gitlab. Gitlab pages service provides a great deployment toolset to auto. Example doxygen documentation site using gitlab pages: Example doxygen documentation site using gitlab pages: For our doxygen deploys, the configuration file will specify that doxygen is to be run, and that the built files are to be copied to the correct location for.. Gitlab Ci Doxygen Pages.
From fudongbai.gitlab.io
Generate Call & Caller Graphs with Doxygen Fudong’s Blog Gitlab Ci Doxygen Pages Example doxygen documentation site using gitlab pages: Gitlab pages service provides a great deployment toolset to auto. Introduction to deploy doxygen documentation on gitlab. Example doxygen documentation site using gitlab pages: Assign users and groups as. Naman jagdish gala authored 6 months ago. For our doxygen deploys, the configuration file will specify that doxygen is to be run, and that. Gitlab Ci Doxygen Pages.
From www.how2shout.com
How to Install DoXygen in Windows 11 or 10 H2S Media Gitlab Ci Doxygen Pages Assign users and groups as. Naman jagdish gala authored 6 months ago. I have configured doxygen in my c project, and i want to be able to build the doxygen web site during the ci process, then upload it on. Introduction to deploy doxygen documentation on gitlab. For our doxygen deploys, the configuration file will specify that doxygen is to. Gitlab Ci Doxygen Pages.
From medtech-ingenieur.de
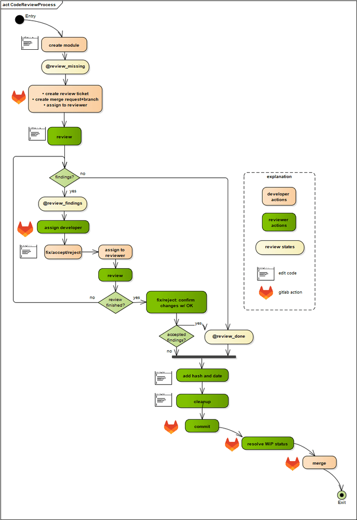
Nachvollziehbares Code Review mit Doxygen und GitLab MEDtech Gitlab Ci Doxygen Pages Naman jagdish gala authored 6 months ago. Gitlab pages service provides a great deployment toolset to auto. Example doxygen documentation site using gitlab pages: Introduction to deploy doxygen documentation on gitlab. Example doxygen documentation site using gitlab pages: For our doxygen deploys, the configuration file will specify that doxygen is to be run, and that the built files are to. Gitlab Ci Doxygen Pages.
From bioinfo-fr.net
Créer une documentation automatique avec Doxygen et Sphinx en CI/CD Gitlab Ci Doxygen Pages Example doxygen documentation site using gitlab pages: Gitlab pages service provides a great deployment toolset to auto. Naman jagdish gala authored 6 months ago. I have configured doxygen in my c project, and i want to be able to build the doxygen web site during the ci process, then upload it on. Example doxygen documentation site using gitlab pages: For. Gitlab Ci Doxygen Pages.
From about.gitlab.com
GitLab 8.8 released with Pipelines and .gitignore templates GitLab Gitlab Ci Doxygen Pages Naman jagdish gala authored 6 months ago. Assign users and groups as. Introduction to deploy doxygen documentation on gitlab. I have configured doxygen in my c project, and i want to be able to build the doxygen web site during the ci process, then upload it on. Example doxygen documentation site using gitlab pages: Example doxygen documentation site using gitlab. Gitlab Ci Doxygen Pages.
From suresoft.gitlab-pages.rz.tu-bs.de
Continuous integration with GitLab — Gitlab Ci Doxygen Pages I have configured doxygen in my c project, and i want to be able to build the doxygen web site during the ci process, then upload it on. Example doxygen documentation site using gitlab pages: For our doxygen deploys, the configuration file will specify that doxygen is to be run, and that the built files are to be copied to. Gitlab Ci Doxygen Pages.
From argonne-lcf.github.io
GitlabCI ALCF User Guides Gitlab Ci Doxygen Pages Gitlab pages service provides a great deployment toolset to auto. Naman jagdish gala authored 6 months ago. Example doxygen documentation site using gitlab pages: Assign users and groups as. Introduction to deploy doxygen documentation on gitlab. Example doxygen documentation site using gitlab pages: For our doxygen deploys, the configuration file will specify that doxygen is to be run, and that. Gitlab Ci Doxygen Pages.
From about.gitlab.com
Hosting on with GitLab Pages GitLab Gitlab Ci Doxygen Pages Example doxygen documentation site using gitlab pages: I have configured doxygen in my c project, and i want to be able to build the doxygen web site during the ci process, then upload it on. Example doxygen documentation site using gitlab pages: Assign users and groups as. Introduction to deploy doxygen documentation on gitlab. For our doxygen deploys, the configuration. Gitlab Ci Doxygen Pages.
From github.com
Integrating Doxygen with Eclipse · theolind/mahm3lib Wiki · GitHub Gitlab Ci Doxygen Pages Naman jagdish gala authored 6 months ago. For our doxygen deploys, the configuration file will specify that doxygen is to be run, and that the built files are to be copied to the correct location for. Gitlab pages service provides a great deployment toolset to auto. Introduction to deploy doxygen documentation on gitlab. Example doxygen documentation site using gitlab pages:. Gitlab Ci Doxygen Pages.
From www.youtube.com
Doxygen STM32CubeIDE Github Pages YouTube Gitlab Ci Doxygen Pages Example doxygen documentation site using gitlab pages: Gitlab pages service provides a great deployment toolset to auto. Example doxygen documentation site using gitlab pages: I have configured doxygen in my c project, and i want to be able to build the doxygen web site during the ci process, then upload it on. Assign users and groups as. Introduction to deploy. Gitlab Ci Doxygen Pages.
From dev.to
Streamline Your GitLab CI Configuration with Fluent GitLab CI A Deno Gitlab Ci Doxygen Pages Naman jagdish gala authored 6 months ago. Example doxygen documentation site using gitlab pages: I have configured doxygen in my c project, and i want to be able to build the doxygen web site during the ci process, then upload it on. Introduction to deploy doxygen documentation on gitlab. For our doxygen deploys, the configuration file will specify that doxygen. Gitlab Ci Doxygen Pages.
From xi8.me
DOXYGEN CHEAT SHEET PDF Gitlab Ci Doxygen Pages Introduction to deploy doxygen documentation on gitlab. Example doxygen documentation site using gitlab pages: For our doxygen deploys, the configuration file will specify that doxygen is to be run, and that the built files are to be copied to the correct location for. Naman jagdish gala authored 6 months ago. I have configured doxygen in my c project, and i. Gitlab Ci Doxygen Pages.
From wgzhao.github.io
Setup Gitlab CI For Android 个人笔记 Gitlab Ci Doxygen Pages Example doxygen documentation site using gitlab pages: Naman jagdish gala authored 6 months ago. For our doxygen deploys, the configuration file will specify that doxygen is to be run, and that the built files are to be copied to the correct location for. I have configured doxygen in my c project, and i want to be able to build the. Gitlab Ci Doxygen Pages.
From www.dotenv.org
CI/CD in Node.js with Gitlab CI Dotenv Gitlab Ci Doxygen Pages Gitlab pages service provides a great deployment toolset to auto. Introduction to deploy doxygen documentation on gitlab. For our doxygen deploys, the configuration file will specify that doxygen is to be run, and that the built files are to be copied to the correct location for. I have configured doxygen in my c project, and i want to be able. Gitlab Ci Doxygen Pages.
From axolo.co
GitLab CI/CD Slack Notifications Axolo Gitlab Ci Doxygen Pages Naman jagdish gala authored 6 months ago. Example doxygen documentation site using gitlab pages: I have configured doxygen in my c project, and i want to be able to build the doxygen web site during the ci process, then upload it on. Introduction to deploy doxygen documentation on gitlab. Gitlab pages service provides a great deployment toolset to auto. Assign. Gitlab Ci Doxygen Pages.
From alohapoliz.weebly.com
Doxygen tutorial alohapoliz Gitlab Ci Doxygen Pages Gitlab pages service provides a great deployment toolset to auto. Example doxygen documentation site using gitlab pages: Assign users and groups as. Naman jagdish gala authored 6 months ago. Example doxygen documentation site using gitlab pages: Introduction to deploy doxygen documentation on gitlab. I have configured doxygen in my c project, and i want to be able to build the. Gitlab Ci Doxygen Pages.
From coder-tronics.com
Eclipse Doxygen Installation also Code Composer Studio v5.x Gitlab Ci Doxygen Pages I have configured doxygen in my c project, and i want to be able to build the doxygen web site during the ci process, then upload it on. Example doxygen documentation site using gitlab pages: For our doxygen deploys, the configuration file will specify that doxygen is to be run, and that the built files are to be copied to. Gitlab Ci Doxygen Pages.
From developer.ridgerun.com
How to auto deploy doxygen documentation on Gitlab pages RidgeRun Gitlab Ci Doxygen Pages Naman jagdish gala authored 6 months ago. Example doxygen documentation site using gitlab pages: Example doxygen documentation site using gitlab pages: Gitlab pages service provides a great deployment toolset to auto. Assign users and groups as. For our doxygen deploys, the configuration file will specify that doxygen is to be run, and that the built files are to be copied. Gitlab Ci Doxygen Pages.
From stackoverflow.com
c++ How can I configure doxygen module page's default detail level Gitlab Ci Doxygen Pages Naman jagdish gala authored 6 months ago. Assign users and groups as. For our doxygen deploys, the configuration file will specify that doxygen is to be run, and that the built files are to be copied to the correct location for. Gitlab pages service provides a great deployment toolset to auto. Example doxygen documentation site using gitlab pages: Example doxygen. Gitlab Ci Doxygen Pages.
From www.17coding.top
【CI/CD】详解如何配置gitlabci/cd 阿丘的博客 Gitlab Ci Doxygen Pages Gitlab pages service provides a great deployment toolset to auto. Assign users and groups as. Example doxygen documentation site using gitlab pages: Naman jagdish gala authored 6 months ago. Introduction to deploy doxygen documentation on gitlab. Example doxygen documentation site using gitlab pages: For our doxygen deploys, the configuration file will specify that doxygen is to be run, and that. Gitlab Ci Doxygen Pages.
From capgo.app
Automatic build and release with Gitlab Gitlab Ci Doxygen Pages Introduction to deploy doxygen documentation on gitlab. I have configured doxygen in my c project, and i want to be able to build the doxygen web site during the ci process, then upload it on. Example doxygen documentation site using gitlab pages: Assign users and groups as. For our doxygen deploys, the configuration file will specify that doxygen is to. Gitlab Ci Doxygen Pages.