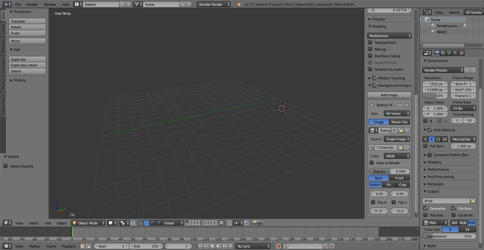
Background Image Not Showing Blender . For that, hit ctrlnumpad 3 to go to left view or change the background image axis to right to make the background image appear in right. In material mode i can see the background. When i render i have only a pure white background. The reason the background stays grey in render is that 1. Also, compare to what i have in my rendered viewport, it looks like the object is either stretched horizontally, or compressed. (as said before) the reference background image will not be rendered and 2. This is what i mean: I’m experimenting with a scene where i started by importing a file generated with fspy: I made a 3d tracking and i want to see the original video as a background. The world background is not considered. I added a cube and a plane with the shadow catcher turned on and the. But not in render mode: I went the menu opened by clicking “n” and checked off the “background photos” box, added the photo i wanted, set it to all views, and.
from www.youtube.com
For that, hit ctrlnumpad 3 to go to left view or change the background image axis to right to make the background image appear in right. (as said before) the reference background image will not be rendered and 2. The world background is not considered. I added a cube and a plane with the shadow catcher turned on and the. When i render i have only a pure white background. In material mode i can see the background. But not in render mode: Also, compare to what i have in my rendered viewport, it looks like the object is either stretched horizontally, or compressed. The reason the background stays grey in render is that 1. This is what i mean:
Why Won't My Camera Background Image Render in Blender? (Tutorial
Background Image Not Showing Blender For that, hit ctrlnumpad 3 to go to left view or change the background image axis to right to make the background image appear in right. I added a cube and a plane with the shadow catcher turned on and the. (as said before) the reference background image will not be rendered and 2. But not in render mode: I’m experimenting with a scene where i started by importing a file generated with fspy: Also, compare to what i have in my rendered viewport, it looks like the object is either stretched horizontally, or compressed. This is what i mean: In material mode i can see the background. I went the menu opened by clicking “n” and checked off the “background photos” box, added the photo i wanted, set it to all views, and. I made a 3d tracking and i want to see the original video as a background. For that, hit ctrlnumpad 3 to go to left view or change the background image axis to right to make the background image appear in right. The reason the background stays grey in render is that 1. The world background is not considered. When i render i have only a pure white background.
From www.youtube.com
Why Won't My Camera Background Image Render in Blender? (Tutorial Background Image Not Showing Blender I went the menu opened by clicking “n” and checked off the “background photos” box, added the photo i wanted, set it to all views, and. I’m experimenting with a scene where i started by importing a file generated with fspy: I made a 3d tracking and i want to see the original video as a background. Also, compare to. Background Image Not Showing Blender.
From blender.stackexchange.com
rendering Final render isn't showing composite background color Background Image Not Showing Blender For that, hit ctrlnumpad 3 to go to left view or change the background image axis to right to make the background image appear in right. Also, compare to what i have in my rendered viewport, it looks like the object is either stretched horizontally, or compressed. (as said before) the reference background image will not be rendered and 2.. Background Image Not Showing Blender.
From www.youtube.com
How to fix blender not showing background images YouTube Background Image Not Showing Blender When i render i have only a pure white background. Also, compare to what i have in my rendered viewport, it looks like the object is either stretched horizontally, or compressed. This is what i mean: I went the menu opened by clicking “n” and checked off the “background photos” box, added the photo i wanted, set it to all. Background Image Not Showing Blender.
From blenderartists.org
Setting background color in Blender Render, not showing in render Background Image Not Showing Blender But not in render mode: I went the menu opened by clicking “n” and checked off the “background photos” box, added the photo i wanted, set it to all views, and. When i render i have only a pure white background. For that, hit ctrlnumpad 3 to go to left view or change the background image axis to right to. Background Image Not Showing Blender.
From blender.stackexchange.com
rendering Blender Render Image not showing nothing Blender Stack Background Image Not Showing Blender Also, compare to what i have in my rendered viewport, it looks like the object is either stretched horizontally, or compressed. I added a cube and a plane with the shadow catcher turned on and the. This is what i mean: The reason the background stays grey in render is that 1. In material mode i can see the background.. Background Image Not Showing Blender.
From www.reddit.com
(background) Image not showing in render r/blenderhelp Background Image Not Showing Blender But not in render mode: I went the menu opened by clicking “n” and checked off the “background photos” box, added the photo i wanted, set it to all views, and. I made a 3d tracking and i want to see the original video as a background. When i render i have only a pure white background. The world background. Background Image Not Showing Blender.
From blenderartists.org
Setting background color in Blender Render, not showing in render Background Image Not Showing Blender This is what i mean: The reason the background stays grey in render is that 1. When i render i have only a pure white background. The world background is not considered. I’m experimenting with a scene where i started by importing a file generated with fspy: (as said before) the reference background image will not be rendered and 2.. Background Image Not Showing Blender.
From blender.stackexchange.com
texturing Object environment texture not showing Blender Stack Exchange Background Image Not Showing Blender In material mode i can see the background. But not in render mode: (as said before) the reference background image will not be rendered and 2. The world background is not considered. Also, compare to what i have in my rendered viewport, it looks like the object is either stretched horizontally, or compressed. When i render i have only a. Background Image Not Showing Blender.
From www.reddit.com
Background image not showing in render r/blender Background Image Not Showing Blender But not in render mode: When i render i have only a pure white background. This is what i mean: I added a cube and a plane with the shadow catcher turned on and the. I went the menu opened by clicking “n” and checked off the “background photos” box, added the photo i wanted, set it to all views,. Background Image Not Showing Blender.
From dietzcorescoleat.blogspot.com
how to add a background image in blender Dietz Corescoleat Background Image Not Showing Blender This is what i mean: I went the menu opened by clicking “n” and checked off the “background photos” box, added the photo i wanted, set it to all views, and. I made a 3d tracking and i want to see the original video as a background. The reason the background stays grey in render is that 1. When i. Background Image Not Showing Blender.
From www.youtube.com
blender daily tip removing a background from any image without alpha Background Image Not Showing Blender I added a cube and a plane with the shadow catcher turned on and the. When i render i have only a pure white background. Also, compare to what i have in my rendered viewport, it looks like the object is either stretched horizontally, or compressed. I made a 3d tracking and i want to see the original video as. Background Image Not Showing Blender.
From www.reddit.com
Background image not showing in render r/blender Background Image Not Showing Blender In material mode i can see the background. I went the menu opened by clicking “n” and checked off the “background photos” box, added the photo i wanted, set it to all views, and. Also, compare to what i have in my rendered viewport, it looks like the object is either stretched horizontally, or compressed. The world background is not. Background Image Not Showing Blender.
From blender.stackexchange.com
rendering Background Image doesnt show in render Blender Stack Exchange Background Image Not Showing Blender But not in render mode: The reason the background stays grey in render is that 1. In material mode i can see the background. I added a cube and a plane with the shadow catcher turned on and the. This is what i mean: For that, hit ctrlnumpad 3 to go to left view or change the background image axis. Background Image Not Showing Blender.
From blender.stackexchange.com
Background image not displaying Blender Stack Exchange Background Image Not Showing Blender I went the menu opened by clicking “n” and checked off the “background photos” box, added the photo i wanted, set it to all views, and. I added a cube and a plane with the shadow catcher turned on and the. But not in render mode: The world background is not considered. When i render i have only a pure. Background Image Not Showing Blender.
From loeooogdy.blob.core.windows.net
Blender Background Video Not Rendering at Linda Mucha blog Background Image Not Showing Blender For that, hit ctrlnumpad 3 to go to left view or change the background image axis to right to make the background image appear in right. The reason the background stays grey in render is that 1. This is what i mean: The world background is not considered. Also, compare to what i have in my rendered viewport, it looks. Background Image Not Showing Blender.
From typerus.ru
Задний фон для рендера blender Background Image Not Showing Blender The reason the background stays grey in render is that 1. The world background is not considered. I added a cube and a plane with the shadow catcher turned on and the. (as said before) the reference background image will not be rendered and 2. This is what i mean: Also, compare to what i have in my rendered viewport,. Background Image Not Showing Blender.
From typerus.ru
Задний фон для рендера blender Background Image Not Showing Blender But not in render mode: I’m experimenting with a scene where i started by importing a file generated with fspy: I made a 3d tracking and i want to see the original video as a background. The reason the background stays grey in render is that 1. (as said before) the reference background image will not be rendered and 2.. Background Image Not Showing Blender.
From blenderartists.org
HDRI image not showing Materials and Textures Blender Artists Community Background Image Not Showing Blender I went the menu opened by clicking “n” and checked off the “background photos” box, added the photo i wanted, set it to all views, and. When i render i have only a pure white background. I added a cube and a plane with the shadow catcher turned on and the. This is what i mean: I’m experimenting with a. Background Image Not Showing Blender.
From blender.stackexchange.com
3d view World image not showing Blender Stack Exchange Background Image Not Showing Blender Also, compare to what i have in my rendered viewport, it looks like the object is either stretched horizontally, or compressed. This is what i mean: I made a 3d tracking and i want to see the original video as a background. I’m experimenting with a scene where i started by importing a file generated with fspy: In material mode. Background Image Not Showing Blender.
From www.reddit.com
Camera background image not showing. I have a cycle scene with a hdri Background Image Not Showing Blender For that, hit ctrlnumpad 3 to go to left view or change the background image axis to right to make the background image appear in right. I made a 3d tracking and i want to see the original video as a background. Also, compare to what i have in my rendered viewport, it looks like the object is either stretched. Background Image Not Showing Blender.
From dietzcorescoleat.blogspot.com
how to add a background image in blender Dietz Corescoleat Background Image Not Showing Blender For that, hit ctrlnumpad 3 to go to left view or change the background image axis to right to make the background image appear in right. In material mode i can see the background. This is what i mean: I added a cube and a plane with the shadow catcher turned on and the. Also, compare to what i have. Background Image Not Showing Blender.
From loeooogdy.blob.core.windows.net
Blender Background Video Not Rendering at Linda Mucha blog Background Image Not Showing Blender I went the menu opened by clicking “n” and checked off the “background photos” box, added the photo i wanted, set it to all views, and. The reason the background stays grey in render is that 1. This is what i mean: For that, hit ctrlnumpad 3 to go to left view or change the background image axis to right. Background Image Not Showing Blender.
From blenderartists.org
Background Image not showing up Basics & Interface Blender Artists Background Image Not Showing Blender I’m experimenting with a scene where i started by importing a file generated with fspy: When i render i have only a pure white background. But not in render mode: (as said before) the reference background image will not be rendered and 2. The reason the background stays grey in render is that 1. I went the menu opened by. Background Image Not Showing Blender.
From blenderartists.org
Whyyy won't background images appear? Basics & Interface Blender Background Image Not Showing Blender This is what i mean: The world background is not considered. In material mode i can see the background. But not in render mode: For that, hit ctrlnumpad 3 to go to left view or change the background image axis to right to make the background image appear in right. When i render i have only a pure white background.. Background Image Not Showing Blender.
From blender.stackexchange.com
3d view Background image is not displaying in rendered mode Blender Background Image Not Showing Blender But not in render mode: In material mode i can see the background. I made a 3d tracking and i want to see the original video as a background. I went the menu opened by clicking “n” and checked off the “background photos” box, added the photo i wanted, set it to all views, and. When i render i have. Background Image Not Showing Blender.
From stackoverflow.com
2d image doesn't show after render animation blender 2.8 Stack Overflow Background Image Not Showing Blender The world background is not considered. When i render i have only a pure white background. I’m experimenting with a scene where i started by importing a file generated with fspy: I added a cube and a plane with the shadow catcher turned on and the. I made a 3d tracking and i want to see the original video as. Background Image Not Showing Blender.
From www.youtube.com
Blender Cycles Fix Image Texture Not Showing YouTube Background Image Not Showing Blender I made a 3d tracking and i want to see the original video as a background. (as said before) the reference background image will not be rendered and 2. Also, compare to what i have in my rendered viewport, it looks like the object is either stretched horizontally, or compressed. This is what i mean: I’m experimenting with a scene. Background Image Not Showing Blender.
From www.picswallpaper.com
817 Background Image Not Showing For FREE My Background Image Not Showing Blender For that, hit ctrlnumpad 3 to go to left view or change the background image axis to right to make the background image appear in right. Also, compare to what i have in my rendered viewport, it looks like the object is either stretched horizontally, or compressed. When i render i have only a pure white background. The world background. Background Image Not Showing Blender.
From blender.stackexchange.com
3d view Background image is not displaying in rendered mode Blender Background Image Not Showing Blender I’m experimenting with a scene where i started by importing a file generated with fspy: I made a 3d tracking and i want to see the original video as a background. (as said before) the reference background image will not be rendered and 2. I went the menu opened by clicking “n” and checked off the “background photos” box, added. Background Image Not Showing Blender.
From xaydungso.vn
Amazing background image blender Collections for Free Download Background Image Not Showing Blender I went the menu opened by clicking “n” and checked off the “background photos” box, added the photo i wanted, set it to all views, and. I made a 3d tracking and i want to see the original video as a background. But not in render mode: This is what i mean: Also, compare to what i have in my. Background Image Not Showing Blender.
From www.reddit.com
(background) Image not showing in render r/blenderhelp Background Image Not Showing Blender But not in render mode: (as said before) the reference background image will not be rendered and 2. The reason the background stays grey in render is that 1. Also, compare to what i have in my rendered viewport, it looks like the object is either stretched horizontally, or compressed. I’m experimenting with a scene where i started by importing. Background Image Not Showing Blender.
From blenderartists.org
Background Image Sequence not Visible? Basics & Interface Blender Background Image Not Showing Blender In material mode i can see the background. I made a 3d tracking and i want to see the original video as a background. (as said before) the reference background image will not be rendered and 2. Also, compare to what i have in my rendered viewport, it looks like the object is either stretched horizontally, or compressed. When i. Background Image Not Showing Blender.
From blender.stackexchange.com
uv Texture Painting on image is not showing up in Blender 2.8 Background Image Not Showing Blender (as said before) the reference background image will not be rendered and 2. But not in render mode: I’m experimenting with a scene where i started by importing a file generated with fspy: For that, hit ctrlnumpad 3 to go to left view or change the background image axis to right to make the background image appear in right. Also,. Background Image Not Showing Blender.
From blender.stackexchange.com
Why will a background image not show up? Blender Stack Exchange Background Image Not Showing Blender Also, compare to what i have in my rendered viewport, it looks like the object is either stretched horizontally, or compressed. The reason the background stays grey in render is that 1. I added a cube and a plane with the shadow catcher turned on and the. But not in render mode: I went the menu opened by clicking “n”. Background Image Not Showing Blender.
From blender.stackexchange.com
animation Imported image is not showing in render Blender Stack Background Image Not Showing Blender The reason the background stays grey in render is that 1. I went the menu opened by clicking “n” and checked off the “background photos” box, added the photo i wanted, set it to all views, and. I made a 3d tracking and i want to see the original video as a background. The world background is not considered. In. Background Image Not Showing Blender.