Fuel And Ash Handling Systems Pdf . Primary risk factors associated with ash handling and discusses the proper ways to construct bottom ash removal systems, fl y ash removal. These technologies include the denseveyor®, variflow® and macpump®. Demech offers total turnkey solutions in the field of ash handling in coal based power plants. This book is organized into five main topics—furnace and combustion equipment, steam and water circuits, ancillary plant and fittings,. Demech has capability to handle power plants. Selected information on ash handling plants from standard design criteria / guidelines for balance of plant of 2 x (500 mw or above) thermal power. Fuel handling covers receiving, unloading, storage and forwarding of fuel to the boilers. The bottom ash, representing 15 to. The document discusses coal handling. In a coal or fuel oil fired power plant, ashes from the combustion process are collected in different locations. In case of liquid fuels, fire protection attains primary. Macawber provides a range of technologies for conveying ash over distances up to 2000 m (6500 ft).
from www.deepakkumaryadav.in
Demech offers total turnkey solutions in the field of ash handling in coal based power plants. Primary risk factors associated with ash handling and discusses the proper ways to construct bottom ash removal systems, fl y ash removal. In a coal or fuel oil fired power plant, ashes from the combustion process are collected in different locations. In case of liquid fuels, fire protection attains primary. Fuel handling covers receiving, unloading, storage and forwarding of fuel to the boilers. The document discusses coal handling. These technologies include the denseveyor®, variflow® and macpump®. Macawber provides a range of technologies for conveying ash over distances up to 2000 m (6500 ft). Selected information on ash handling plants from standard design criteria / guidelines for balance of plant of 2 x (500 mw or above) thermal power. The bottom ash, representing 15 to.
Various Ash Handling Systems
Fuel And Ash Handling Systems Pdf Macawber provides a range of technologies for conveying ash over distances up to 2000 m (6500 ft). Primary risk factors associated with ash handling and discusses the proper ways to construct bottom ash removal systems, fl y ash removal. Fuel handling covers receiving, unloading, storage and forwarding of fuel to the boilers. The document discusses coal handling. These technologies include the denseveyor®, variflow® and macpump®. Demech offers total turnkey solutions in the field of ash handling in coal based power plants. In case of liquid fuels, fire protection attains primary. Demech has capability to handle power plants. The bottom ash, representing 15 to. Selected information on ash handling plants from standard design criteria / guidelines for balance of plant of 2 x (500 mw or above) thermal power. In a coal or fuel oil fired power plant, ashes from the combustion process are collected in different locations. This book is organized into five main topics—furnace and combustion equipment, steam and water circuits, ancillary plant and fittings,. Macawber provides a range of technologies for conveying ash over distances up to 2000 m (6500 ft).
From in.pinterest.com
Ash handling system System, Engineering, Conveyor Fuel And Ash Handling Systems Pdf Primary risk factors associated with ash handling and discusses the proper ways to construct bottom ash removal systems, fl y ash removal. Selected information on ash handling plants from standard design criteria / guidelines for balance of plant of 2 x (500 mw or above) thermal power. In case of liquid fuels, fire protection attains primary. This book is organized. Fuel And Ash Handling Systems Pdf.
From www.scribd.com
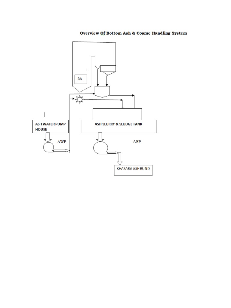
Ash Handling System PDF Fuel And Ash Handling Systems Pdf The bottom ash, representing 15 to. These technologies include the denseveyor®, variflow® and macpump®. Demech has capability to handle power plants. This book is organized into five main topics—furnace and combustion equipment, steam and water circuits, ancillary plant and fittings,. Macawber provides a range of technologies for conveying ash over distances up to 2000 m (6500 ft). In case of. Fuel And Ash Handling Systems Pdf.
From www.daneng.cc
Wet Bottom Ash Qing Da Fuel And Ash Handling Systems Pdf Demech has capability to handle power plants. Macawber provides a range of technologies for conveying ash over distances up to 2000 m (6500 ft). The bottom ash, representing 15 to. These technologies include the denseveyor®, variflow® and macpump®. Fuel handling covers receiving, unloading, storage and forwarding of fuel to the boilers. Demech offers total turnkey solutions in the field of. Fuel And Ash Handling Systems Pdf.
From www.deepakkumaryadav.in
Ash Handling Systems Fuel And Ash Handling Systems Pdf Macawber provides a range of technologies for conveying ash over distances up to 2000 m (6500 ft). Primary risk factors associated with ash handling and discusses the proper ways to construct bottom ash removal systems, fl y ash removal. In a coal or fuel oil fired power plant, ashes from the combustion process are collected in different locations. Fuel handling. Fuel And Ash Handling Systems Pdf.
From pneuconveyor.com
Fly Ash Handling System Pneuconveyor systems & Engineers Fuel And Ash Handling Systems Pdf Macawber provides a range of technologies for conveying ash over distances up to 2000 m (6500 ft). In case of liquid fuels, fire protection attains primary. Primary risk factors associated with ash handling and discusses the proper ways to construct bottom ash removal systems, fl y ash removal. Selected information on ash handling plants from standard design criteria / guidelines. Fuel And Ash Handling Systems Pdf.
From www.scribd.com
Ash Handling System PDF Fuel And Ash Handling Systems Pdf Demech has capability to handle power plants. Fuel handling covers receiving, unloading, storage and forwarding of fuel to the boilers. The document discusses coal handling. This book is organized into five main topics—furnace and combustion equipment, steam and water circuits, ancillary plant and fittings,. Selected information on ash handling plants from standard design criteria / guidelines for balance of plant. Fuel And Ash Handling Systems Pdf.
From www.scribd.com
ASH HANDLING SYSTEM PDF Fuel And Ash Handling Systems Pdf These technologies include the denseveyor®, variflow® and macpump®. The bottom ash, representing 15 to. Fuel handling covers receiving, unloading, storage and forwarding of fuel to the boilers. The document discusses coal handling. Demech has capability to handle power plants. This book is organized into five main topics—furnace and combustion equipment, steam and water circuits, ancillary plant and fittings,. Demech offers. Fuel And Ash Handling Systems Pdf.
From id.scribd.com
Jsa Fuel and Ash Handling PDF Fuel And Ash Handling Systems Pdf Demech offers total turnkey solutions in the field of ash handling in coal based power plants. Primary risk factors associated with ash handling and discusses the proper ways to construct bottom ash removal systems, fl y ash removal. In case of liquid fuels, fire protection attains primary. The document discusses coal handling. This book is organized into five main topics—furnace. Fuel And Ash Handling Systems Pdf.
From instrumentationbasic.com
Pneumatic Ash Handling System Instrumentation Fuel And Ash Handling Systems Pdf Primary risk factors associated with ash handling and discusses the proper ways to construct bottom ash removal systems, fl y ash removal. These technologies include the denseveyor®, variflow® and macpump®. In case of liquid fuels, fire protection attains primary. Demech offers total turnkey solutions in the field of ash handling in coal based power plants. Macawber provides a range of. Fuel And Ash Handling Systems Pdf.
From uccenvironmental.com
BioMass Ash Handling and Fuel Handling UCC Environmental Fuel And Ash Handling Systems Pdf The bottom ash, representing 15 to. In a coal or fuel oil fired power plant, ashes from the combustion process are collected in different locations. These technologies include the denseveyor®, variflow® and macpump®. In case of liquid fuels, fire protection attains primary. Demech offers total turnkey solutions in the field of ash handling in coal based power plants. Demech has. Fuel And Ash Handling Systems Pdf.
From www.scribd.com
Ash Handling System PDF Energy Technology Chemistry Fuel And Ash Handling Systems Pdf Primary risk factors associated with ash handling and discusses the proper ways to construct bottom ash removal systems, fl y ash removal. Selected information on ash handling plants from standard design criteria / guidelines for balance of plant of 2 x (500 mw or above) thermal power. Macawber provides a range of technologies for conveying ash over distances up to. Fuel And Ash Handling Systems Pdf.
From www.yubo-china.com
Pneumatic Ash Handling System YUBO MACHINERY Fuel And Ash Handling Systems Pdf In a coal or fuel oil fired power plant, ashes from the combustion process are collected in different locations. Fuel handling covers receiving, unloading, storage and forwarding of fuel to the boilers. Demech has capability to handle power plants. Demech offers total turnkey solutions in the field of ash handling in coal based power plants. In case of liquid fuels,. Fuel And Ash Handling Systems Pdf.
From id.scribd.com
Ash Handling System PDF Fuel And Ash Handling Systems Pdf Primary risk factors associated with ash handling and discusses the proper ways to construct bottom ash removal systems, fl y ash removal. Demech offers total turnkey solutions in the field of ash handling in coal based power plants. This book is organized into five main topics—furnace and combustion equipment, steam and water circuits, ancillary plant and fittings,. Fuel handling covers. Fuel And Ash Handling Systems Pdf.
From uccenvironmental.com
Fly Ash Handling Systems & Vacuum Material Ash Systems Fuel And Ash Handling Systems Pdf Selected information on ash handling plants from standard design criteria / guidelines for balance of plant of 2 x (500 mw or above) thermal power. Macawber provides a range of technologies for conveying ash over distances up to 2000 m (6500 ft). The document discusses coal handling. Primary risk factors associated with ash handling and discusses the proper ways to. Fuel And Ash Handling Systems Pdf.
From instrumentationtools.com
Ash Handling System in Thermal Power Plant Fuel And Ash Handling Systems Pdf The bottom ash, representing 15 to. These technologies include the denseveyor®, variflow® and macpump®. In a coal or fuel oil fired power plant, ashes from the combustion process are collected in different locations. Demech has capability to handle power plants. Demech offers total turnkey solutions in the field of ash handling in coal based power plants. The document discusses coal. Fuel And Ash Handling Systems Pdf.
From processbarron.com
Explaining Ash Handling Systems for Biomass to Energy Boilers Fuel And Ash Handling Systems Pdf Fuel handling covers receiving, unloading, storage and forwarding of fuel to the boilers. Macawber provides a range of technologies for conveying ash over distances up to 2000 m (6500 ft). The document discusses coal handling. Demech offers total turnkey solutions in the field of ash handling in coal based power plants. In case of liquid fuels, fire protection attains primary.. Fuel And Ash Handling Systems Pdf.
From www.scribd.com
Ash Handling System PDF Pump Gas Technologies Fuel And Ash Handling Systems Pdf This book is organized into five main topics—furnace and combustion equipment, steam and water circuits, ancillary plant and fittings,. In case of liquid fuels, fire protection attains primary. The document discusses coal handling. Primary risk factors associated with ash handling and discusses the proper ways to construct bottom ash removal systems, fl y ash removal. Demech offers total turnkey solutions. Fuel And Ash Handling Systems Pdf.
From vdocuments.mx
Ash Handling Systems_ppt [Download PDF] Fuel And Ash Handling Systems Pdf Fuel handling covers receiving, unloading, storage and forwarding of fuel to the boilers. Selected information on ash handling plants from standard design criteria / guidelines for balance of plant of 2 x (500 mw or above) thermal power. In a coal or fuel oil fired power plant, ashes from the combustion process are collected in different locations. Primary risk factors. Fuel And Ash Handling Systems Pdf.
From www.conveyingtechno.in
Ash Handling System for Boiler, Ash Handling Plant Manufacturer Fuel And Ash Handling Systems Pdf In a coal or fuel oil fired power plant, ashes from the combustion process are collected in different locations. The document discusses coal handling. Demech offers total turnkey solutions in the field of ash handling in coal based power plants. Macawber provides a range of technologies for conveying ash over distances up to 2000 m (6500 ft). These technologies include. Fuel And Ash Handling Systems Pdf.
From www.deepakkumaryadav.in
Various Ash Handling Systems Fuel And Ash Handling Systems Pdf The document discusses coal handling. In a coal or fuel oil fired power plant, ashes from the combustion process are collected in different locations. Fuel handling covers receiving, unloading, storage and forwarding of fuel to the boilers. Demech has capability to handle power plants. The bottom ash, representing 15 to. This book is organized into five main topics—furnace and combustion. Fuel And Ash Handling Systems Pdf.
From www.magaldi.com
Dry bottom ash handling system Magaldi Fuel And Ash Handling Systems Pdf The document discusses coal handling. In case of liquid fuels, fire protection attains primary. These technologies include the denseveyor®, variflow® and macpump®. Demech has capability to handle power plants. Demech offers total turnkey solutions in the field of ash handling in coal based power plants. The bottom ash, representing 15 to. In a coal or fuel oil fired power plant,. Fuel And Ash Handling Systems Pdf.
From www.scribd.com
Fuel and Ash Handling System PDF PDF Boiler Mechanical Engineering Fuel And Ash Handling Systems Pdf Demech offers total turnkey solutions in the field of ash handling in coal based power plants. In a coal or fuel oil fired power plant, ashes from the combustion process are collected in different locations. Fuel handling covers receiving, unloading, storage and forwarding of fuel to the boilers. Macawber provides a range of technologies for conveying ash over distances up. Fuel And Ash Handling Systems Pdf.
From www.exportersindia.com
Manufacturer of Mechanical Ash Handling System from Pune, Maharashtra Fuel And Ash Handling Systems Pdf Fuel handling covers receiving, unloading, storage and forwarding of fuel to the boilers. In case of liquid fuels, fire protection attains primary. Demech has capability to handle power plants. Primary risk factors associated with ash handling and discusses the proper ways to construct bottom ash removal systems, fl y ash removal. Demech offers total turnkey solutions in the field of. Fuel And Ash Handling Systems Pdf.
From www.deepakkumaryadav.in
Various Ash Handling Systems Fuel And Ash Handling Systems Pdf Selected information on ash handling plants from standard design criteria / guidelines for balance of plant of 2 x (500 mw or above) thermal power. The bottom ash, representing 15 to. Fuel handling covers receiving, unloading, storage and forwarding of fuel to the boilers. The document discusses coal handling. Demech has capability to handle power plants. Demech offers total turnkey. Fuel And Ash Handling Systems Pdf.
From www.scribd.com
Ash Handling System PDF Fly Ash Materials Fuel And Ash Handling Systems Pdf Macawber provides a range of technologies for conveying ash over distances up to 2000 m (6500 ft). These technologies include the denseveyor®, variflow® and macpump®. Fuel handling covers receiving, unloading, storage and forwarding of fuel to the boilers. Selected information on ash handling plants from standard design criteria / guidelines for balance of plant of 2 x (500 mw or. Fuel And Ash Handling Systems Pdf.
From instrumentationtools.com
Ash Handling System in Thermal Power Plant Fuel And Ash Handling Systems Pdf Demech has capability to handle power plants. Macawber provides a range of technologies for conveying ash over distances up to 2000 m (6500 ft). Fuel handling covers receiving, unloading, storage and forwarding of fuel to the boilers. In case of liquid fuels, fire protection attains primary. This book is organized into five main topics—furnace and combustion equipment, steam and water. Fuel And Ash Handling Systems Pdf.
From pt.slideshare.net
Ash Handling System of a Thermal Power Plant Fuel And Ash Handling Systems Pdf These technologies include the denseveyor®, variflow® and macpump®. Demech offers total turnkey solutions in the field of ash handling in coal based power plants. In a coal or fuel oil fired power plant, ashes from the combustion process are collected in different locations. The bottom ash, representing 15 to. This book is organized into five main topics—furnace and combustion equipment,. Fuel And Ash Handling Systems Pdf.
From www.scribd.com
Ash Handling System PDF Fly Ash Industries Fuel And Ash Handling Systems Pdf In case of liquid fuels, fire protection attains primary. Demech offers total turnkey solutions in the field of ash handling in coal based power plants. These technologies include the denseveyor®, variflow® and macpump®. Primary risk factors associated with ash handling and discusses the proper ways to construct bottom ash removal systems, fl y ash removal. This book is organized into. Fuel And Ash Handling Systems Pdf.
From www.scribd.com
Ash Handling System PDF Fuel And Ash Handling Systems Pdf In case of liquid fuels, fire protection attains primary. The document discusses coal handling. This book is organized into five main topics—furnace and combustion equipment, steam and water circuits, ancillary plant and fittings,. In a coal or fuel oil fired power plant, ashes from the combustion process are collected in different locations. Demech has capability to handle power plants. Demech. Fuel And Ash Handling Systems Pdf.
From id.scribd.com
Ash Handling System PDF Fuel And Ash Handling Systems Pdf Fuel handling covers receiving, unloading, storage and forwarding of fuel to the boilers. The document discusses coal handling. These technologies include the denseveyor®, variflow® and macpump®. Demech has capability to handle power plants. This book is organized into five main topics—furnace and combustion equipment, steam and water circuits, ancillary plant and fittings,. Macawber provides a range of technologies for conveying. Fuel And Ash Handling Systems Pdf.
From pt.slideshare.net
Ash Handling System of a Thermal Power Plant Fuel And Ash Handling Systems Pdf Demech offers total turnkey solutions in the field of ash handling in coal based power plants. In case of liquid fuels, fire protection attains primary. The bottom ash, representing 15 to. Selected information on ash handling plants from standard design criteria / guidelines for balance of plant of 2 x (500 mw or above) thermal power. In a coal or. Fuel And Ash Handling Systems Pdf.
From www.deepakkumaryadav.in
Various Ash Handling Systems Fuel And Ash Handling Systems Pdf These technologies include the denseveyor®, variflow® and macpump®. Macawber provides a range of technologies for conveying ash over distances up to 2000 m (6500 ft). Fuel handling covers receiving, unloading, storage and forwarding of fuel to the boilers. Demech offers total turnkey solutions in the field of ash handling in coal based power plants. The document discusses coal handling. Demech. Fuel And Ash Handling Systems Pdf.
From www.brainkart.com
Ash Handling System Fuel And Ash Handling Systems Pdf Primary risk factors associated with ash handling and discusses the proper ways to construct bottom ash removal systems, fl y ash removal. These technologies include the denseveyor®, variflow® and macpump®. This book is organized into five main topics—furnace and combustion equipment, steam and water circuits, ancillary plant and fittings,. Fuel handling covers receiving, unloading, storage and forwarding of fuel to. Fuel And Ash Handling Systems Pdf.
From www.youtube.com
Ash handling System Power Plant Engineering YouTube Fuel And Ash Handling Systems Pdf Selected information on ash handling plants from standard design criteria / guidelines for balance of plant of 2 x (500 mw or above) thermal power. In a coal or fuel oil fired power plant, ashes from the combustion process are collected in different locations. Demech offers total turnkey solutions in the field of ash handling in coal based power plants.. Fuel And Ash Handling Systems Pdf.
From www.slideshare.net
Ash Handling System of a Thermal Power Plant Fuel And Ash Handling Systems Pdf Demech offers total turnkey solutions in the field of ash handling in coal based power plants. The bottom ash, representing 15 to. In a coal or fuel oil fired power plant, ashes from the combustion process are collected in different locations. In case of liquid fuels, fire protection attains primary. The document discusses coal handling. This book is organized into. Fuel And Ash Handling Systems Pdf.