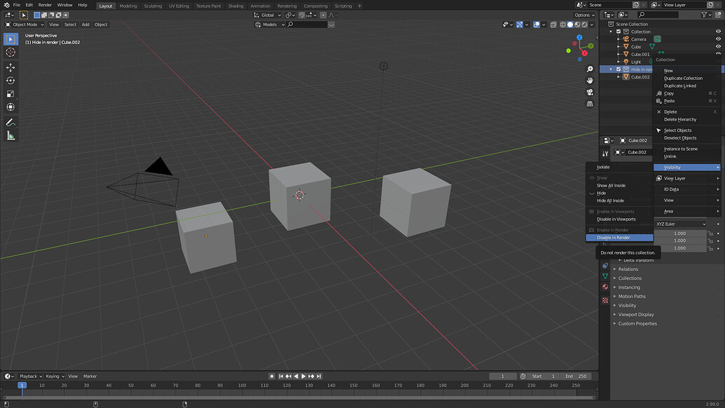
Blender Hide Object From Render . You can restrict entire objects from rendering by pressing the camera icon in the outliner or by selecting the objects that you do want to render and using ctrlw > restrict render unselected to restrict any. How to hide objects in the 3d viewport. Alternatively, you can enable the render disable icon. This hides the plane in the 3d viewport as well, but only if you. In this quick blender beginner tutorial you will learn how to hide objects in the final render and not just. Go to the object properties, scroll down to visibility > ray visibility, and disable camera and leave everything else enabled. A very quick blender tutorial showing a fast method for hiding the object in the render but keeping the. To hide an object in the blender viewport, select it and press “h” on the keyboard. It is very simple to hide objects in the viewport using a keyboard shortcut. Make a new collection and move the other objects to it. Then when you want to render, disable (not hide) the collection. Hiding the object in the viewport will not hide it in your final render. This episode will show you how you can hide part of a mesh from rendering, in post mode and edit mode.
        	
		 
	 
    
         
         
        from www.youtube.com 
     
        
        Go to the object properties, scroll down to visibility > ray visibility, and disable camera and leave everything else enabled. How to hide objects in the 3d viewport. This episode will show you how you can hide part of a mesh from rendering, in post mode and edit mode. This hides the plane in the 3d viewport as well, but only if you. A very quick blender tutorial showing a fast method for hiding the object in the render but keeping the. It is very simple to hide objects in the viewport using a keyboard shortcut. Alternatively, you can enable the render disable icon. In this quick blender beginner tutorial you will learn how to hide objects in the final render and not just. Make a new collection and move the other objects to it. Then when you want to render, disable (not hide) the collection.
    
    	
		 
	 
    Blender Hide Render addon update YouTube 
    Blender Hide Object From Render  Alternatively, you can enable the render disable icon. Go to the object properties, scroll down to visibility > ray visibility, and disable camera and leave everything else enabled. Alternatively, you can enable the render disable icon. Make a new collection and move the other objects to it. You can restrict entire objects from rendering by pressing the camera icon in the outliner or by selecting the objects that you do want to render and using ctrlw > restrict render unselected to restrict any. This episode will show you how you can hide part of a mesh from rendering, in post mode and edit mode. This hides the plane in the 3d viewport as well, but only if you. Hiding the object in the viewport will not hide it in your final render. In this quick blender beginner tutorial you will learn how to hide objects in the final render and not just. Then when you want to render, disable (not hide) the collection. To hide an object in the blender viewport, select it and press “h” on the keyboard. It is very simple to hide objects in the viewport using a keyboard shortcut. How to hide objects in the 3d viewport. A very quick blender tutorial showing a fast method for hiding the object in the render but keeping the.
 
    
         
        From www.youtube.com 
                    Blender Quick Tip Hide All Objects Except Selection and Show All Blender Hide Object From Render  To hide an object in the blender viewport, select it and press “h” on the keyboard. Then when you want to render, disable (not hide) the collection. A very quick blender tutorial showing a fast method for hiding the object in the render but keeping the. How to hide objects in the 3d viewport. Go to the object properties, scroll. Blender Hide Object From Render.
     
    
         
        From www.youtube.com 
                    Hide Objects in ONE 3D VIEWPORT ONLY Blender 2.8 YouTube Blender Hide Object From Render  Make a new collection and move the other objects to it. This hides the plane in the 3d viewport as well, but only if you. To hide an object in the blender viewport, select it and press “h” on the keyboard. Hiding the object in the viewport will not hide it in your final render. It is very simple to. Blender Hide Object From Render.
     
    
         
        From www.youtube.com 
                    Blender Hide Render addon update YouTube Blender Hide Object From Render  Hiding the object in the viewport will not hide it in your final render. Make a new collection and move the other objects to it. Then when you want to render, disable (not hide) the collection. Go to the object properties, scroll down to visibility > ray visibility, and disable camera and leave everything else enabled. To hide an object. Blender Hide Object From Render.
     
    
         
        From blenderartists.org 
                    Way to hide axis lines of empties and objects from the render viewport Blender Hide Object From Render  Hiding the object in the viewport will not hide it in your final render. In this quick blender beginner tutorial you will learn how to hide objects in the final render and not just. To hide an object in the blender viewport, select it and press “h” on the keyboard. It is very simple to hide objects in the viewport. Blender Hide Object From Render.
     
    
         
        From blender.stackexchange.com 
                    rendering How to hide the object emitting particles in a render in Blender Hide Object From Render  In this quick blender beginner tutorial you will learn how to hide objects in the final render and not just. Make a new collection and move the other objects to it. Then when you want to render, disable (not hide) the collection. Go to the object properties, scroll down to visibility > ray visibility, and disable camera and leave everything. Blender Hide Object From Render.
     
    
         
        From blenderartists.org 
                    Hiding Objects / Occluding Materials and Textures Blender Artists Blender Hide Object From Render  Go to the object properties, scroll down to visibility > ray visibility, and disable camera and leave everything else enabled. This episode will show you how you can hide part of a mesh from rendering, in post mode and edit mode. Then when you want to render, disable (not hide) the collection. Alternatively, you can enable the render disable icon.. Blender Hide Object From Render.
     
    
         
        From cgian.com 
                    Blender Hide Selected Objects and Unhide Blender Hide Object From Render  Then when you want to render, disable (not hide) the collection. A very quick blender tutorial showing a fast method for hiding the object in the render but keeping the. Go to the object properties, scroll down to visibility > ray visibility, and disable camera and leave everything else enabled. In this quick blender beginner tutorial you will learn how. Blender Hide Object From Render.
     
    
         
        From inspiremari.nl 
                    Blender How To Hide Object In Render InspireMari.nl Blender Hide Object From Render  This episode will show you how you can hide part of a mesh from rendering, in post mode and edit mode. Alternatively, you can enable the render disable icon. Go to the object properties, scroll down to visibility > ray visibility, and disable camera and leave everything else enabled. Make a new collection and move the other objects to it.. Blender Hide Object From Render.
     
    
         
        From www.youtube.com 
                    Blender how to hide object in render YouTube Blender Hide Object From Render  Make a new collection and move the other objects to it. Then when you want to render, disable (not hide) the collection. You can restrict entire objects from rendering by pressing the camera icon in the outliner or by selecting the objects that you do want to render and using ctrlw > restrict render unselected to restrict any. Go to. Blender Hide Object From Render.
     
    
         
        From www.youtube.com 
                    [2.92] Blender Tutorial How to Hide Objects in Renders, Quick Beginner Blender Hide Object From Render  Hiding the object in the viewport will not hide it in your final render. It is very simple to hide objects in the viewport using a keyboard shortcut. To hide an object in the blender viewport, select it and press “h” on the keyboard. A very quick blender tutorial showing a fast method for hiding the object in the render. Blender Hide Object From Render.
     
    
         
        From blender.stackexchange.com 
                    rendering How do I hide objects in the final render? Blender Stack Blender Hide Object From Render  Hiding the object in the viewport will not hide it in your final render. Then when you want to render, disable (not hide) the collection. Alternatively, you can enable the render disable icon. You can restrict entire objects from rendering by pressing the camera icon in the outliner or by selecting the objects that you do want to render and. Blender Hide Object From Render.
     
    
         
        From www.youtube.com 
                    Blender Tutorial Hiding Objects From Your Renders YouTube Blender Hide Object From Render  Go to the object properties, scroll down to visibility > ray visibility, and disable camera and leave everything else enabled. Make a new collection and move the other objects to it. This episode will show you how you can hide part of a mesh from rendering, in post mode and edit mode. In this quick blender beginner tutorial you will. Blender Hide Object From Render.
     
    
         
        From blenderbasecamp.com 
                    How To Hide Objects From Your Renders? Blender Base Camp Blender Hide Object From Render  You can restrict entire objects from rendering by pressing the camera icon in the outliner or by selecting the objects that you do want to render and using ctrlw > restrict render unselected to restrict any. Make a new collection and move the other objects to it. Then when you want to render, disable (not hide) the collection. In this. Blender Hide Object From Render.
     
    
         
        From brandon3d.com 
                    How to Hide and Unhide Objects in Blender 3D Blender Hide Object From Render  To hide an object in the blender viewport, select it and press “h” on the keyboard. It is very simple to hide objects in the viewport using a keyboard shortcut. Hiding the object in the viewport will not hide it in your final render. How to hide objects in the 3d viewport. You can restrict entire objects from rendering by. Blender Hide Object From Render.
     
    
         
        From www.youtube.com 
                    Blender Tutorial Hide object in render. (Blender 2.8 and 2.83 Alpha Blender Hide Object From Render  A very quick blender tutorial showing a fast method for hiding the object in the render but keeping the. Make a new collection and move the other objects to it. This hides the plane in the 3d viewport as well, but only if you. It is very simple to hide objects in the viewport using a keyboard shortcut. You can. Blender Hide Object From Render.
     
    
         
        From blender.stackexchange.com 
                    rendering How to hide the reflection of an object in blender Blender Hide Object From Render  Make a new collection and move the other objects to it. It is very simple to hide objects in the viewport using a keyboard shortcut. How to hide objects in the 3d viewport. This hides the plane in the 3d viewport as well, but only if you. To hide an object in the blender viewport, select it and press “h”. Blender Hide Object From Render.
     
    
         
        From blender.stackexchange.com 
                    Hide Objects(Collection) used as an particle from render in Blender 2.8 Blender Hide Object From Render  It is very simple to hide objects in the viewport using a keyboard shortcut. How to hide objects in the 3d viewport. Hiding the object in the viewport will not hide it in your final render. In this quick blender beginner tutorial you will learn how to hide objects in the final render and not just. Make a new collection. Blender Hide Object From Render.
     
    
         
        From www.youtube.com 
                    Blender Tutorial Hide Object from Render but keep shadow "Cycles and Blender Hide Object From Render  Alternatively, you can enable the render disable icon. Go to the object properties, scroll down to visibility > ray visibility, and disable camera and leave everything else enabled. You can restrict entire objects from rendering by pressing the camera icon in the outliner or by selecting the objects that you do want to render and using ctrlw > restrict render. Blender Hide Object From Render.
     
    
         
        From blender.stackexchange.com 
                    rendering Blender 2.8 How to hide vertices overlaying half of object Blender Hide Object From Render  Hiding the object in the viewport will not hide it in your final render. This episode will show you how you can hide part of a mesh from rendering, in post mode and edit mode. Then when you want to render, disable (not hide) the collection. Make a new collection and move the other objects to it. To hide an. Blender Hide Object From Render.
     
    
         
        From blender.stackexchange.com 
                    eevee render engine Hide part of object during animation Blender Blender Hide Object From Render  To hide an object in the blender viewport, select it and press “h” on the keyboard. How to hide objects in the 3d viewport. You can restrict entire objects from rendering by pressing the camera icon in the outliner or by selecting the objects that you do want to render and using ctrlw > restrict render unselected to restrict any.. Blender Hide Object From Render.
     
    
         
        From blenderartists.org 
                    How to render reflections from "hidden" objects? Lighting and Blender Hide Object From Render  This hides the plane in the 3d viewport as well, but only if you. In this quick blender beginner tutorial you will learn how to hide objects in the final render and not just. How to hide objects in the 3d viewport. Hiding the object in the viewport will not hide it in your final render. You can restrict entire. Blender Hide Object From Render.
     
    
         
        From www.youtube.com 
                    Blender How To Hide Object In Render Blender Disable Object in Render Blender Hide Object From Render  You can restrict entire objects from rendering by pressing the camera icon in the outliner or by selecting the objects that you do want to render and using ctrlw > restrict render unselected to restrict any. To hide an object in the blender viewport, select it and press “h” on the keyboard. It is very simple to hide objects in. Blender Hide Object From Render.
     
    
         
        From typerus.ru 
                    Hide object on render blender Blender Hide Object From Render  Alternatively, you can enable the render disable icon. You can restrict entire objects from rendering by pressing the camera icon in the outliner or by selecting the objects that you do want to render and using ctrlw > restrict render unselected to restrict any. In this quick blender beginner tutorial you will learn how to hide objects in the final. Blender Hide Object From Render.
     
    
         
        From blender.stackexchange.com 
                    rendering How can i create a shortcut that will hide an object from Blender Hide Object From Render  In this quick blender beginner tutorial you will learn how to hide objects in the final render and not just. Go to the object properties, scroll down to visibility > ray visibility, and disable camera and leave everything else enabled. You can restrict entire objects from rendering by pressing the camera icon in the outliner or by selecting the objects. Blender Hide Object From Render.
     
    
         
        From ahmadmerheb.com 
                    How To Unhide Objects In Blender Blender Hide Object From Render  A very quick blender tutorial showing a fast method for hiding the object in the render but keeping the. This hides the plane in the 3d viewport as well, but only if you. Hiding the object in the viewport will not hide it in your final render. In this quick blender beginner tutorial you will learn how to hide objects. Blender Hide Object From Render.
     
    
         
        From designsync.com.au 
                    Hide and unhide objects for rendering in Blender 2.8 DESIGN SYNC Blender Hide Object From Render  To hide an object in the blender viewport, select it and press “h” on the keyboard. Hiding the object in the viewport will not hide it in your final render. A very quick blender tutorial showing a fast method for hiding the object in the render but keeping the. Go to the object properties, scroll down to visibility > ray. Blender Hide Object From Render.
     
    
         
        From www.youtube.com 
                    Blender 3D hide unhide objects in the scene YouTube Blender Hide Object From Render  Go to the object properties, scroll down to visibility > ray visibility, and disable camera and leave everything else enabled. In this quick blender beginner tutorial you will learn how to hide objects in the final render and not just. Make a new collection and move the other objects to it. To hide an object in the blender viewport, select. Blender Hide Object From Render.
     
    
         
        From blender.stackexchange.com 
                    materials hiding objects from render while keeping their reflections Blender Hide Object From Render  Make a new collection and move the other objects to it. A very quick blender tutorial showing a fast method for hiding the object in the render but keeping the. To hide an object in the blender viewport, select it and press “h” on the keyboard. This episode will show you how you can hide part of a mesh from. Blender Hide Object From Render.
     
    
         
        From blenderartists.org 
                    When I hide an object with a shortcut, how do I hide the render Blender Hide Object From Render  It is very simple to hide objects in the viewport using a keyboard shortcut. This episode will show you how you can hide part of a mesh from rendering, in post mode and edit mode. Make a new collection and move the other objects to it. This hides the plane in the 3d viewport as well, but only if you.. Blender Hide Object From Render.
     
    
         
        From www.youtube.com 
                    Hide an Object's Shadow in BLENDER 3D (Micro Tip) YouTube Blender Hide Object From Render  A very quick blender tutorial showing a fast method for hiding the object in the render but keeping the. You can restrict entire objects from rendering by pressing the camera icon in the outliner or by selecting the objects that you do want to render and using ctrlw > restrict render unselected to restrict any. In this quick blender beginner. Blender Hide Object From Render.
     
    
         
        From medium.com 
                    How to toggle selectable, hide in viewport and hide in render status of Blender Hide Object From Render  You can restrict entire objects from rendering by pressing the camera icon in the outliner or by selecting the objects that you do want to render and using ctrlw > restrict render unselected to restrict any. Go to the object properties, scroll down to visibility > ray visibility, and disable camera and leave everything else enabled. Hiding the object in. Blender Hide Object From Render.
     
    
         
        From blenderbasecamp.com 
                    How To Hide Objects From Your Renders? Blender Base Camp Blender Hide Object From Render  In this quick blender beginner tutorial you will learn how to hide objects in the final render and not just. Hiding the object in the viewport will not hide it in your final render. It is very simple to hide objects in the viewport using a keyboard shortcut. You can restrict entire objects from rendering by pressing the camera icon. Blender Hide Object From Render.
     
    
         
        From www.blenderbasecamp.com 
                    How To Hide Objects From Your Renders? blender base camp Blender Hide Object From Render  Hiding the object in the viewport will not hide it in your final render. This hides the plane in the 3d viewport as well, but only if you. In this quick blender beginner tutorial you will learn how to hide objects in the final render and not just. A very quick blender tutorial showing a fast method for hiding the. Blender Hide Object From Render.
     
    
         
        From cgian.com 
                    Blender Hide Selected Objects and Unhide Blender Hide Object From Render  A very quick blender tutorial showing a fast method for hiding the object in the render but keeping the. Alternatively, you can enable the render disable icon. In this quick blender beginner tutorial you will learn how to hide objects in the final render and not just. Then when you want to render, disable (not hide) the collection. Go to. Blender Hide Object From Render.
     
    
         
        From www.youtube.com 
                    Blender How To Hide Object From Render YouTube Blender Hide Object From Render  Hiding the object in the viewport will not hide it in your final render. In this quick blender beginner tutorial you will learn how to hide objects in the final render and not just. This episode will show you how you can hide part of a mesh from rendering, in post mode and edit mode. Make a new collection and. Blender Hide Object From Render.