How To Use Signal Tap Logic Analyzer . You'll also learn about the signal tap debugging process flow and how to get started using the tool. This application note demonstrates how to debug a design with the signal tap logic analyzer. My name is marlon price and i will be the presenter for this training. The signal tap logic analyzer, available in the. The signal tap logic analyzer gui helps you to rapidly define and modify signal tap signal configuration and jtag connection settings,. This final part of the training discusses how to run the logic. Use this training as a quick start guide for. It integrates directly into your design, making it easy to perform functional debug. If you see this, “no device is selected”, it’s because you haven’t yet plugged in and. Welcome to the signal tap logic analyzer online training. This will bring up the signaltap ii logic analyzer screen.
from people.ece.cornell.edu
My name is marlon price and i will be the presenter for this training. This application note demonstrates how to debug a design with the signal tap logic analyzer. Use this training as a quick start guide for. The signal tap logic analyzer gui helps you to rapidly define and modify signal tap signal configuration and jtag connection settings,. Welcome to the signal tap logic analyzer online training. You'll also learn about the signal tap debugging process flow and how to get started using the tool. This will bring up the signaltap ii logic analyzer screen. It integrates directly into your design, making it easy to perform functional debug. If you see this, “no device is selected”, it’s because you haven’t yet plugged in and. The signal tap logic analyzer, available in the.
SignalTap
How To Use Signal Tap Logic Analyzer The signal tap logic analyzer gui helps you to rapidly define and modify signal tap signal configuration and jtag connection settings,. The signal tap logic analyzer, available in the. It integrates directly into your design, making it easy to perform functional debug. This application note demonstrates how to debug a design with the signal tap logic analyzer. You'll also learn about the signal tap debugging process flow and how to get started using the tool. If you see this, “no device is selected”, it’s because you haven’t yet plugged in and. This final part of the training discusses how to run the logic. This will bring up the signaltap ii logic analyzer screen. Use this training as a quick start guide for. My name is marlon price and i will be the presenter for this training. Welcome to the signal tap logic analyzer online training. The signal tap logic analyzer gui helps you to rapidly define and modify signal tap signal configuration and jtag connection settings,.
From www.cytech.com
MATLAB 软件使用技巧 — 调用 Signal Tap Logic Analyzer 采集数据 Macnica Cytech How To Use Signal Tap Logic Analyzer You'll also learn about the signal tap debugging process flow and how to get started using the tool. It integrates directly into your design, making it easy to perform functional debug. If you see this, “no device is selected”, it’s because you haven’t yet plugged in and. My name is marlon price and i will be the presenter for this. How To Use Signal Tap Logic Analyzer.
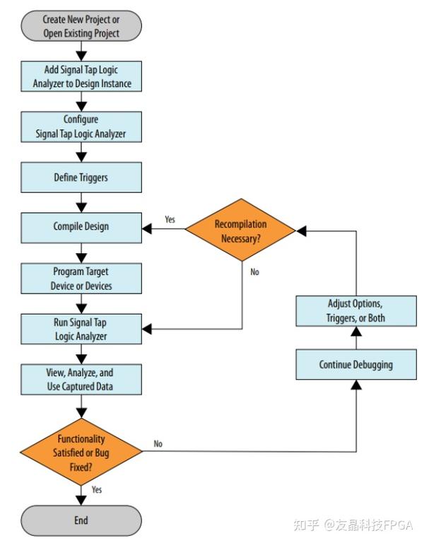
From zhuanlan.zhihu.com
Signal Tap Logic Analyzer使用讲解 知乎 How To Use Signal Tap Logic Analyzer Use this training as a quick start guide for. My name is marlon price and i will be the presenter for this training. Welcome to the signal tap logic analyzer online training. This final part of the training discusses how to run the logic. It integrates directly into your design, making it easy to perform functional debug. The signal tap. How To Use Signal Tap Logic Analyzer.
From people.ece.cornell.edu
SignalTap How To Use Signal Tap Logic Analyzer The signal tap logic analyzer gui helps you to rapidly define and modify signal tap signal configuration and jtag connection settings,. This will bring up the signaltap ii logic analyzer screen. You'll also learn about the signal tap debugging process flow and how to get started using the tool. This application note demonstrates how to debug a design with the. How To Use Signal Tap Logic Analyzer.
From people.ece.cornell.edu
SignalTap How To Use Signal Tap Logic Analyzer It integrates directly into your design, making it easy to perform functional debug. You'll also learn about the signal tap debugging process flow and how to get started using the tool. Welcome to the signal tap logic analyzer online training. If you see this, “no device is selected”, it’s because you haven’t yet plugged in and. The signal tap logic. How To Use Signal Tap Logic Analyzer.
From people.ece.cornell.edu
SignalTap How To Use Signal Tap Logic Analyzer This application note demonstrates how to debug a design with the signal tap logic analyzer. If you see this, “no device is selected”, it’s because you haven’t yet plugged in and. You'll also learn about the signal tap debugging process flow and how to get started using the tool. The signal tap logic analyzer, available in the. This will bring. How To Use Signal Tap Logic Analyzer.
From zhuanlan.zhihu.com
Signal Tap Logic Analyzer使用讲解 知乎 How To Use Signal Tap Logic Analyzer You'll also learn about the signal tap debugging process flow and how to get started using the tool. My name is marlon price and i will be the presenter for this training. If you see this, “no device is selected”, it’s because you haven’t yet plugged in and. Welcome to the signal tap logic analyzer online training. It integrates directly. How To Use Signal Tap Logic Analyzer.
From zhuanlan.zhihu.com
Signal Tap Logic Analyzer使用讲解 知乎 How To Use Signal Tap Logic Analyzer My name is marlon price and i will be the presenter for this training. Use this training as a quick start guide for. This application note demonstrates how to debug a design with the signal tap logic analyzer. The signal tap logic analyzer, available in the. This will bring up the signaltap ii logic analyzer screen. The signal tap logic. How To Use Signal Tap Logic Analyzer.
From zhuanlan.zhihu.com
Signal Tap Logic Analyzer使用讲解 知乎 How To Use Signal Tap Logic Analyzer This will bring up the signaltap ii logic analyzer screen. If you see this, “no device is selected”, it’s because you haven’t yet plugged in and. This final part of the training discusses how to run the logic. Use this training as a quick start guide for. The signal tap logic analyzer gui helps you to rapidly define and modify. How To Use Signal Tap Logic Analyzer.
From zhuanlan.zhihu.com
Signal Tap Logic Analyzer使用讲解 知乎 How To Use Signal Tap Logic Analyzer This application note demonstrates how to debug a design with the signal tap logic analyzer. The signal tap logic analyzer, available in the. My name is marlon price and i will be the presenter for this training. It integrates directly into your design, making it easy to perform functional debug. You'll also learn about the signal tap debugging process flow. How To Use Signal Tap Logic Analyzer.
From zhuanlan.zhihu.com
Signal Tap Logic Analyzer使用讲解 知乎 How To Use Signal Tap Logic Analyzer Use this training as a quick start guide for. You'll also learn about the signal tap debugging process flow and how to get started using the tool. This final part of the training discusses how to run the logic. If you see this, “no device is selected”, it’s because you haven’t yet plugged in and. Welcome to the signal tap. How To Use Signal Tap Logic Analyzer.
From www.youtube.com
Introduction to Using Signal Tap YouTube How To Use Signal Tap Logic Analyzer My name is marlon price and i will be the presenter for this training. Use this training as a quick start guide for. The signal tap logic analyzer, available in the. You'll also learn about the signal tap debugging process flow and how to get started using the tool. It integrates directly into your design, making it easy to perform. How To Use Signal Tap Logic Analyzer.
From zhuanlan.zhihu.com
Signal Tap Logic Analyzer使用讲解 知乎 How To Use Signal Tap Logic Analyzer My name is marlon price and i will be the presenter for this training. If you see this, “no device is selected”, it’s because you haven’t yet plugged in and. This application note demonstrates how to debug a design with the signal tap logic analyzer. This final part of the training discusses how to run the logic. Welcome to the. How To Use Signal Tap Logic Analyzer.
From www.cytech.com
MATLAB 软件使用技巧 — 调用 Signal Tap Logic Analyzer 采集数据 Macnica Cytech How To Use Signal Tap Logic Analyzer You'll also learn about the signal tap debugging process flow and how to get started using the tool. This final part of the training discusses how to run the logic. The signal tap logic analyzer, available in the. The signal tap logic analyzer gui helps you to rapidly define and modify signal tap signal configuration and jtag connection settings,. If. How To Use Signal Tap Logic Analyzer.
From zhuanlan.zhihu.com
Signal Tap Logic Analyzer使用讲解 知乎 How To Use Signal Tap Logic Analyzer This application note demonstrates how to debug a design with the signal tap logic analyzer. The signal tap logic analyzer gui helps you to rapidly define and modify signal tap signal configuration and jtag connection settings,. Welcome to the signal tap logic analyzer online training. Use this training as a quick start guide for. You'll also learn about the signal. How To Use Signal Tap Logic Analyzer.
From www.cytech.com
MATLAB 软件使用技巧 — 调用 Signal Tap Logic Analyzer 采集数据 Macnica Cytech How To Use Signal Tap Logic Analyzer It integrates directly into your design, making it easy to perform functional debug. My name is marlon price and i will be the presenter for this training. Welcome to the signal tap logic analyzer online training. The signal tap logic analyzer, available in the. This application note demonstrates how to debug a design with the signal tap logic analyzer. You'll. How To Use Signal Tap Logic Analyzer.
From www.51hei.com
signal tap简单详细使用 How To Use Signal Tap Logic Analyzer My name is marlon price and i will be the presenter for this training. This application note demonstrates how to debug a design with the signal tap logic analyzer. If you see this, “no device is selected”, it’s because you haven’t yet plugged in and. Welcome to the signal tap logic analyzer online training. This will bring up the signaltap. How To Use Signal Tap Logic Analyzer.
From www.slideserve.com
PPT Introduction to FPGA Simulation and Debug PowerPoint Presentation How To Use Signal Tap Logic Analyzer This will bring up the signaltap ii logic analyzer screen. This final part of the training discusses how to run the logic. My name is marlon price and i will be the presenter for this training. If you see this, “no device is selected”, it’s because you haven’t yet plugged in and. The signal tap logic analyzer gui helps you. How To Use Signal Tap Logic Analyzer.
From zhuanlan.zhihu.com
Signal Tap Logic Analyzer使用讲解 知乎 How To Use Signal Tap Logic Analyzer This will bring up the signaltap ii logic analyzer screen. Use this training as a quick start guide for. The signal tap logic analyzer, available in the. The signal tap logic analyzer gui helps you to rapidly define and modify signal tap signal configuration and jtag connection settings,. My name is marlon price and i will be the presenter for. How To Use Signal Tap Logic Analyzer.
From www.youtube.com
How To Use the SignalTap II Logic Analyzer Tool in Quartus Prime YouTube How To Use Signal Tap Logic Analyzer The signal tap logic analyzer, available in the. This will bring up the signaltap ii logic analyzer screen. If you see this, “no device is selected”, it’s because you haven’t yet plugged in and. This application note demonstrates how to debug a design with the signal tap logic analyzer. The signal tap logic analyzer gui helps you to rapidly define. How To Use Signal Tap Logic Analyzer.
From spinorlab.matrix.jp
Signal Tap II Logic Analyzer Spinor Lab How To Use Signal Tap Logic Analyzer The signal tap logic analyzer, available in the. This will bring up the signaltap ii logic analyzer screen. My name is marlon price and i will be the presenter for this training. This application note demonstrates how to debug a design with the signal tap logic analyzer. You'll also learn about the signal tap debugging process flow and how to. How To Use Signal Tap Logic Analyzer.
From zhuanlan.zhihu.com
Signal Tap Logic Analyzer使用讲解 知乎 How To Use Signal Tap Logic Analyzer If you see this, “no device is selected”, it’s because you haven’t yet plugged in and. This will bring up the signaltap ii logic analyzer screen. The signal tap logic analyzer, available in the. It integrates directly into your design, making it easy to perform functional debug. This application note demonstrates how to debug a design with the signal tap. How To Use Signal Tap Logic Analyzer.
From zhuanlan.zhihu.com
Signal Tap Logic Analyzer使用讲解 知乎 How To Use Signal Tap Logic Analyzer If you see this, “no device is selected”, it’s because you haven’t yet plugged in and. This application note demonstrates how to debug a design with the signal tap logic analyzer. You'll also learn about the signal tap debugging process flow and how to get started using the tool. Welcome to the signal tap logic analyzer online training. It integrates. How To Use Signal Tap Logic Analyzer.
From zhuanlan.zhihu.com
Signal Tap Logic Analyzer使用讲解 知乎 How To Use Signal Tap Logic Analyzer It integrates directly into your design, making it easy to perform functional debug. Welcome to the signal tap logic analyzer online training. The signal tap logic analyzer gui helps you to rapidly define and modify signal tap signal configuration and jtag connection settings,. This final part of the training discusses how to run the logic. You'll also learn about the. How To Use Signal Tap Logic Analyzer.
From zhuanlan.zhihu.com
Signal Tap Logic Analyzer使用讲解 知乎 How To Use Signal Tap Logic Analyzer Use this training as a quick start guide for. My name is marlon price and i will be the presenter for this training. The signal tap logic analyzer, available in the. The signal tap logic analyzer gui helps you to rapidly define and modify signal tap signal configuration and jtag connection settings,. You'll also learn about the signal tap debugging. How To Use Signal Tap Logic Analyzer.
From fraserinnovations.com
Switch and Use SignalTap II Logic Analyzer in Quartus ( Verilog HDL How To Use Signal Tap Logic Analyzer This final part of the training discusses how to run the logic. You'll also learn about the signal tap debugging process flow and how to get started using the tool. My name is marlon price and i will be the presenter for this training. Use this training as a quick start guide for. The signal tap logic analyzer gui helps. How To Use Signal Tap Logic Analyzer.
From zhuanlan.zhihu.com
Signal Tap Logic Analyzer使用讲解 知乎 How To Use Signal Tap Logic Analyzer Welcome to the signal tap logic analyzer online training. It integrates directly into your design, making it easy to perform functional debug. The signal tap logic analyzer, available in the. This application note demonstrates how to debug a design with the signal tap logic analyzer. This will bring up the signaltap ii logic analyzer screen. My name is marlon price. How To Use Signal Tap Logic Analyzer.
From zhuanlan.zhihu.com
Signal Tap Logic Analyzer使用讲解 知乎 How To Use Signal Tap Logic Analyzer My name is marlon price and i will be the presenter for this training. Use this training as a quick start guide for. This application note demonstrates how to debug a design with the signal tap logic analyzer. The signal tap logic analyzer gui helps you to rapidly define and modify signal tap signal configuration and jtag connection settings,. If. How To Use Signal Tap Logic Analyzer.
From www.youtube.com
Signal Tap Logic Analyzer Introduction & Getting Started YouTube How To Use Signal Tap Logic Analyzer The signal tap logic analyzer gui helps you to rapidly define and modify signal tap signal configuration and jtag connection settings,. Use this training as a quick start guide for. You'll also learn about the signal tap debugging process flow and how to get started using the tool. This will bring up the signaltap ii logic analyzer screen. Welcome to. How To Use Signal Tap Logic Analyzer.
From zhuanlan.zhihu.com
Signal Tap Logic Analyzer使用讲解 知乎 How To Use Signal Tap Logic Analyzer This will bring up the signaltap ii logic analyzer screen. My name is marlon price and i will be the presenter for this training. The signal tap logic analyzer gui helps you to rapidly define and modify signal tap signal configuration and jtag connection settings,. It integrates directly into your design, making it easy to perform functional debug. Welcome to. How To Use Signal Tap Logic Analyzer.
From zhuanlan.zhihu.com
Signal Tap Logic Analyzer使用讲解 知乎 How To Use Signal Tap Logic Analyzer The signal tap logic analyzer, available in the. If you see this, “no device is selected”, it’s because you haven’t yet plugged in and. This application note demonstrates how to debug a design with the signal tap logic analyzer. Welcome to the signal tap logic analyzer online training. The signal tap logic analyzer gui helps you to rapidly define and. How To Use Signal Tap Logic Analyzer.
From www.youtube.com
using signal tap analyzer in quartus, to monitor signals live on fpga How To Use Signal Tap Logic Analyzer If you see this, “no device is selected”, it’s because you haven’t yet plugged in and. You'll also learn about the signal tap debugging process flow and how to get started using the tool. Use this training as a quick start guide for. Welcome to the signal tap logic analyzer online training. This final part of the training discusses how. How To Use Signal Tap Logic Analyzer.
From www.youtube.com
Signal Tap Logic Analyzer Tutorial Intel FPGA YouTube How To Use Signal Tap Logic Analyzer Use this training as a quick start guide for. You'll also learn about the signal tap debugging process flow and how to get started using the tool. This final part of the training discusses how to run the logic. My name is marlon price and i will be the presenter for this training. This application note demonstrates how to debug. How To Use Signal Tap Logic Analyzer.
From people.ece.cornell.edu
SignalTap How To Use Signal Tap Logic Analyzer The signal tap logic analyzer, available in the. This will bring up the signaltap ii logic analyzer screen. It integrates directly into your design, making it easy to perform functional debug. This application note demonstrates how to debug a design with the signal tap logic analyzer. My name is marlon price and i will be the presenter for this training.. How To Use Signal Tap Logic Analyzer.
From people.ece.cornell.edu
SignalTap How To Use Signal Tap Logic Analyzer This application note demonstrates how to debug a design with the signal tap logic analyzer. This will bring up the signaltap ii logic analyzer screen. My name is marlon price and i will be the presenter for this training. This final part of the training discusses how to run the logic. Use this training as a quick start guide for.. How To Use Signal Tap Logic Analyzer.
From zhuanlan.zhihu.com
Signal Tap Logic Analyzer使用讲解 知乎 How To Use Signal Tap Logic Analyzer The signal tap logic analyzer gui helps you to rapidly define and modify signal tap signal configuration and jtag connection settings,. Use this training as a quick start guide for. This final part of the training discusses how to run the logic. This application note demonstrates how to debug a design with the signal tap logic analyzer. This will bring. How To Use Signal Tap Logic Analyzer.