Java Partition By Size . The spliterator interface, introduced in java 8, can traverse and partition sequences. In this extensive practical guide, learn how to partition streams and lists in java with partitioningby(), with downstream. In other words, how can we partition lists into multiple sublists? In this tutorial, we’ll explore various techniques for partitioning a java 8 stream based on a fixed maximum size. It’s a base utility for streams , especially. With the guava library, you can use the lists.partition () method to partition a list into consecutive sublists, each of the specified. Partitioning (also known as chunking) is an operation that transforms a collection of elements into a collection of chunks of a given size. How can we divide lists into sublists of some size n in java? I have an arraylist, which i want to divide into smaller list objects of n size, and perform an operation on each.
from www.youtube.com
In this extensive practical guide, learn how to partition streams and lists in java with partitioningby(), with downstream. In other words, how can we partition lists into multiple sublists? How can we divide lists into sublists of some size n in java? I have an arraylist, which i want to divide into smaller list objects of n size, and perform an operation on each. In this tutorial, we’ll explore various techniques for partitioning a java 8 stream based on a fixed maximum size. It’s a base utility for streams , especially. The spliterator interface, introduced in java 8, can traverse and partition sequences. Partitioning (also known as chunking) is an operation that transforms a collection of elements into a collection of chunks of a given size. With the guava library, you can use the lists.partition () method to partition a list into consecutive sublists, each of the specified.
LeetCode Partition List Explained Java YouTube
Java Partition By Size I have an arraylist, which i want to divide into smaller list objects of n size, and perform an operation on each. In other words, how can we partition lists into multiple sublists? In this tutorial, we’ll explore various techniques for partitioning a java 8 stream based on a fixed maximum size. The spliterator interface, introduced in java 8, can traverse and partition sequences. It’s a base utility for streams , especially. Partitioning (also known as chunking) is an operation that transforms a collection of elements into a collection of chunks of a given size. How can we divide lists into sublists of some size n in java? With the guava library, you can use the lists.partition () method to partition a list into consecutive sublists, each of the specified. I have an arraylist, which i want to divide into smaller list objects of n size, and perform an operation on each. In this extensive practical guide, learn how to partition streams and lists in java with partitioningby(), with downstream.
From linuxconfig.org
How to list all disks, partitions and sizes on Linux Linux Tutorials Java Partition By Size How can we divide lists into sublists of some size n in java? The spliterator interface, introduced in java 8, can traverse and partition sequences. With the guava library, you can use the lists.partition () method to partition a list into consecutive sublists, each of the specified. I have an arraylist, which i want to divide into smaller list objects. Java Partition By Size.
From www.scribd.com
Le Jazz Et La Java PDF Java Partition By Size I have an arraylist, which i want to divide into smaller list objects of n size, and perform an operation on each. With the guava library, you can use the lists.partition () method to partition a list into consecutive sublists, each of the specified. In this tutorial, we’ll explore various techniques for partitioning a java 8 stream based on a. Java Partition By Size.
From www.datarecovery.net
How MBR and GPT Partition Table & File Systems Work ACE Data Recovery Java Partition By Size It’s a base utility for streams , especially. The spliterator interface, introduced in java 8, can traverse and partition sequences. In this extensive practical guide, learn how to partition streams and lists in java with partitioningby(), with downstream. In other words, how can we partition lists into multiple sublists? Partitioning (also known as chunking) is an operation that transforms a. Java Partition By Size.
From www.linuxandubuntu.com
Linux Partition Management LinuxAndUbuntu Java Partition By Size In this extensive practical guide, learn how to partition streams and lists in java with partitioningby(), with downstream. With the guava library, you can use the lists.partition () method to partition a list into consecutive sublists, each of the specified. It’s a base utility for streams , especially. The spliterator interface, introduced in java 8, can traverse and partition sequences.. Java Partition By Size.
From www.java67.com
Array length vs ArrayList Size in Java [Example] Java67 Java Partition By Size In this tutorial, we’ll explore various techniques for partitioning a java 8 stream based on a fixed maximum size. In other words, how can we partition lists into multiple sublists? It’s a base utility for streams , especially. With the guava library, you can use the lists.partition () method to partition a list into consecutive sublists, each of the specified.. Java Partition By Size.
From www.micheltaurisson.com
JAVA Partitions gratuites,Michel TAURISSON,Accordéon Java Partition By Size I have an arraylist, which i want to divide into smaller list objects of n size, and perform an operation on each. With the guava library, you can use the lists.partition () method to partition a list into consecutive sublists, each of the specified. In other words, how can we partition lists into multiple sublists? Partitioning (also known as chunking). Java Partition By Size.
From pdfprof.com
le jazz et la java partition gratuite Java Partition By Size With the guava library, you can use the lists.partition () method to partition a list into consecutive sublists, each of the specified. The spliterator interface, introduced in java 8, can traverse and partition sequences. I have an arraylist, which i want to divide into smaller list objects of n size, and perform an operation on each. Partitioning (also known as. Java Partition By Size.
From www.youtube.com
Unique partitions GFG POTD JAVA Code C++ Code Recursion Java Partition By Size In other words, how can we partition lists into multiple sublists? How can we divide lists into sublists of some size n in java? In this tutorial, we’ll explore various techniques for partitioning a java 8 stream based on a fixed maximum size. I have an arraylist, which i want to divide into smaller list objects of n size, and. Java Partition By Size.
From stackoverflow.com
java DynamoDB Table Partition key and sort key are 11 how to go Java Partition By Size How can we divide lists into sublists of some size n in java? With the guava library, you can use the lists.partition () method to partition a list into consecutive sublists, each of the specified. I have an arraylist, which i want to divide into smaller list objects of n size, and perform an operation on each. It’s a base. Java Partition By Size.
From www.coursehero.com
[Solved] complete in java. Examples of partitions For set {1,2 Java Partition By Size How can we divide lists into sublists of some size n in java? I have an arraylist, which i want to divide into smaller list objects of n size, and perform an operation on each. Partitioning (also known as chunking) is an operation that transforms a collection of elements into a collection of chunks of a given size. With the. Java Partition By Size.
From www.pdfprof.com
le jazz et la java partition gratuite Java Partition By Size In this tutorial, we’ll explore various techniques for partitioning a java 8 stream based on a fixed maximum size. It’s a base utility for streams , especially. With the guava library, you can use the lists.partition () method to partition a list into consecutive sublists, each of the specified. I have an arraylist, which i want to divide into smaller. Java Partition By Size.
From www.chegg.com
Solved Which XXX completes the Java partition() method used Java Partition By Size The spliterator interface, introduced in java 8, can traverse and partition sequences. In this extensive practical guide, learn how to partition streams and lists in java with partitioningby(), with downstream. In other words, how can we partition lists into multiple sublists? How can we divide lists into sublists of some size n in java? It’s a base utility for streams. Java Partition By Size.
From recoverit.wondershare.com
Boot Partition in Linux Is It Unnecessary to Have It? Java Partition By Size With the guava library, you can use the lists.partition () method to partition a list into consecutive sublists, each of the specified. In other words, how can we partition lists into multiple sublists? Partitioning (also known as chunking) is an operation that transforms a collection of elements into a collection of chunks of a given size. In this tutorial, we’ll. Java Partition By Size.
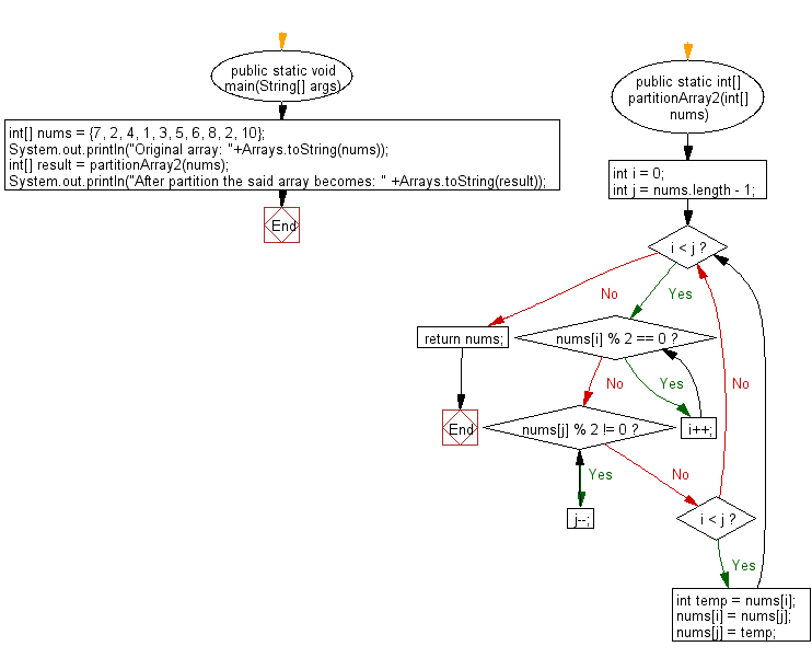
From www.w3resource.com
Java Split an array into even number first and odd second Java Partition By Size How can we divide lists into sublists of some size n in java? It’s a base utility for streams , especially. In this tutorial, we’ll explore various techniques for partitioning a java 8 stream based on a fixed maximum size. I have an arraylist, which i want to divide into smaller list objects of n size, and perform an operation. Java Partition By Size.
From towardsdatascience.com
Almost Everything You Want to Know About Partition Size of Dask Java Partition By Size I have an arraylist, which i want to divide into smaller list objects of n size, and perform an operation on each. With the guava library, you can use the lists.partition () method to partition a list into consecutive sublists, each of the specified. The spliterator interface, introduced in java 8, can traverse and partition sequences. It’s a base utility. Java Partition By Size.
From www.vrogue.co
What Is Fat32 Maximum File Size Limit vrogue.co Java Partition By Size In this extensive practical guide, learn how to partition streams and lists in java with partitioningby(), with downstream. In other words, how can we partition lists into multiple sublists? It’s a base utility for streams , especially. With the guava library, you can use the lists.partition () method to partition a list into consecutive sublists, each of the specified. In. Java Partition By Size.
From www.pdfprof.com
le jazz et la java partition gratuite Java Partition By Size Partitioning (also known as chunking) is an operation that transforms a collection of elements into a collection of chunks of a given size. The spliterator interface, introduced in java 8, can traverse and partition sequences. In other words, how can we partition lists into multiple sublists? How can we divide lists into sublists of some size n in java? With. Java Partition By Size.
From www.w3resource.com
Java Split an array into even number first and odd second Java Partition By Size In other words, how can we partition lists into multiple sublists? In this extensive practical guide, learn how to partition streams and lists in java with partitioningby(), with downstream. With the guava library, you can use the lists.partition () method to partition a list into consecutive sublists, each of the specified. In this tutorial, we’ll explore various techniques for partitioning. Java Partition By Size.
From musee.sacem.fr
Musée SACEM Partition "La Java" Java Partition By Size In this extensive practical guide, learn how to partition streams and lists in java with partitioningby(), with downstream. How can we divide lists into sublists of some size n in java? It’s a base utility for streams , especially. Partitioning (also known as chunking) is an operation that transforms a collection of elements into a collection of chunks of a. Java Partition By Size.
From csmonkk.blogspot.com
Fixed partitioning in operating system CS Monk Java Partition By Size In other words, how can we partition lists into multiple sublists? In this tutorial, we’ll explore various techniques for partitioning a java 8 stream based on a fixed maximum size. The spliterator interface, introduced in java 8, can traverse and partition sequences. How can we divide lists into sublists of some size n in java? In this extensive practical guide,. Java Partition By Size.
From www.webucator.com
How to Group and Partition Collectors in Java 8 ucator Java Partition By Size The spliterator interface, introduced in java 8, can traverse and partition sequences. With the guava library, you can use the lists.partition () method to partition a list into consecutive sublists, each of the specified. In other words, how can we partition lists into multiple sublists? It’s a base utility for streams , especially. In this extensive practical guide, learn how. Java Partition By Size.
From musee.sacem.fr
Musée SACEM Partition "La Java" Java Partition By Size With the guava library, you can use the lists.partition () method to partition a list into consecutive sublists, each of the specified. In this extensive practical guide, learn how to partition streams and lists in java with partitioningby(), with downstream. In this tutorial, we’ll explore various techniques for partitioning a java 8 stream based on a fixed maximum size. How. Java Partition By Size.
From www.youtube.com
LeetCode Partition List Explained Java YouTube Java Partition By Size With the guava library, you can use the lists.partition () method to partition a list into consecutive sublists, each of the specified. In this extensive practical guide, learn how to partition streams and lists in java with partitioningby(), with downstream. It’s a base utility for streams , especially. How can we divide lists into sublists of some size n in. Java Partition By Size.
From unix.stackexchange.com
Debian Create new partition with fdisk and set size ( Last sector Java Partition By Size With the guava library, you can use the lists.partition () method to partition a list into consecutive sublists, each of the specified. I have an arraylist, which i want to divide into smaller list objects of n size, and perform an operation on each. In this extensive practical guide, learn how to partition streams and lists in java with partitioningby(),. Java Partition By Size.
From blog.51cto.com
java.lang.Exception java.io.IOException Illegal partition for Java Partition By Size In this tutorial, we’ll explore various techniques for partitioning a java 8 stream based on a fixed maximum size. Partitioning (also known as chunking) is an operation that transforms a collection of elements into a collection of chunks of a given size. With the guava library, you can use the lists.partition () method to partition a list into consecutive sublists,. Java Partition By Size.
From www.javamadesoeasy.com
(JMSE) Quick sort with complexity explanation and Java Partition By Size In this extensive practical guide, learn how to partition streams and lists in java with partitioningby(), with downstream. In other words, how can we partition lists into multiple sublists? The spliterator interface, introduced in java 8, can traverse and partition sequences. How can we divide lists into sublists of some size n in java? With the guava library, you can. Java Partition By Size.
From haccoders.blogspot.com
What Is Mbr And Gpt Partition HacCoders Java Partition By Size In this extensive practical guide, learn how to partition streams and lists in java with partitioningby(), with downstream. Partitioning (also known as chunking) is an operation that transforms a collection of elements into a collection of chunks of a given size. I have an arraylist, which i want to divide into smaller list objects of n size, and perform an. Java Partition By Size.
From www.easeus.com
Create Primary Partition for Windows 11/10 [Diskpart Create Partition Java Partition By Size In this tutorial, we’ll explore various techniques for partitioning a java 8 stream based on a fixed maximum size. With the guava library, you can use the lists.partition () method to partition a list into consecutive sublists, each of the specified. It’s a base utility for streams , especially. In this extensive practical guide, learn how to partition streams and. Java Partition By Size.
From aminabaylee.blogspot.com
Java Array Get Size Java Partition By Size It’s a base utility for streams , especially. How can we divide lists into sublists of some size n in java? Partitioning (also known as chunking) is an operation that transforms a collection of elements into a collection of chunks of a given size. In other words, how can we partition lists into multiple sublists? In this tutorial, we’ll explore. Java Partition By Size.
From www.micheltaurisson.com
JAVA Partitions gratuites,Michel TAURISSON,Accordéon Java Partition By Size In other words, how can we partition lists into multiple sublists? With the guava library, you can use the lists.partition () method to partition a list into consecutive sublists, each of the specified. The spliterator interface, introduced in java 8, can traverse and partition sequences. I have an arraylist, which i want to divide into smaller list objects of n. Java Partition By Size.
From ppt-online.org
Quicksort презентация онлайн Java Partition By Size In other words, how can we partition lists into multiple sublists? In this tutorial, we’ll explore various techniques for partitioning a java 8 stream based on a fixed maximum size. In this extensive practical guide, learn how to partition streams and lists in java with partitioningby(), with downstream. Partitioning (also known as chunking) is an operation that transforms a collection. Java Partition By Size.
From www.java67.com
How to find length/size of ArrayList in Java? Example Java67 Java Partition By Size With the guava library, you can use the lists.partition () method to partition a list into consecutive sublists, each of the specified. I have an arraylist, which i want to divide into smaller list objects of n size, and perform an operation on each. In this tutorial, we’ll explore various techniques for partitioning a java 8 stream based on a. Java Partition By Size.
From www.partitionwizard.com
What Is FAT32 Partition Size Limit and How to Break It? Java Partition By Size The spliterator interface, introduced in java 8, can traverse and partition sequences. With the guava library, you can use the lists.partition () method to partition a list into consecutive sublists, each of the specified. It’s a base utility for streams , especially. How can we divide lists into sublists of some size n in java? Partitioning (also known as chunking). Java Partition By Size.
From www.chegg.com
Solved 1 Clustering of maximum spacing and minimum spanning Java Partition By Size I have an arraylist, which i want to divide into smaller list objects of n size, and perform an operation on each. How can we divide lists into sublists of some size n in java? In this tutorial, we’ll explore various techniques for partitioning a java 8 stream based on a fixed maximum size. It’s a base utility for streams. Java Partition By Size.
From www.codingninjas.com
Variable Size Partitioning Coding Ninjas CodeStudio Java Partition By Size How can we divide lists into sublists of some size n in java? In this extensive practical guide, learn how to partition streams and lists in java with partitioningby(), with downstream. In other words, how can we partition lists into multiple sublists? I have an arraylist, which i want to divide into smaller list objects of n size, and perform. Java Partition By Size.