How To Do Use Case Analysis . Crafting clear and effective use case diagrams is essential for conveying system functionality and interactions. I’ll also share favorite use case template, with detailed annotations and descriptions so you know exactly. In this use case tutorial, you’ll learn exactly how to apply use cases in your analytical work. It outlines the flow of user inputs, establishing successful and failed paths to meeting goals. Here are some best practices to consider: In this guide, we’ll define what a use case is, describe the elements therein and what they are designed to do, and walk through how to build. This allows product teams to better. Learn what is use case diagrams and how to create a use case diagram with this comprehencive use case diagram guide with use case diagram examples and editable templates. A use case explains how users interact with a product or system.
from www.artofit.org
In this use case tutorial, you’ll learn exactly how to apply use cases in your analytical work. Learn what is use case diagrams and how to create a use case diagram with this comprehencive use case diagram guide with use case diagram examples and editable templates. It outlines the flow of user inputs, establishing successful and failed paths to meeting goals. Crafting clear and effective use case diagrams is essential for conveying system functionality and interactions. Here are some best practices to consider: In this guide, we’ll define what a use case is, describe the elements therein and what they are designed to do, and walk through how to build. This allows product teams to better. A use case explains how users interact with a product or system. I’ll also share favorite use case template, with detailed annotations and descriptions so you know exactly.
Use case diagram tutorial guide with examples Artofit
How To Do Use Case Analysis Here are some best practices to consider: Crafting clear and effective use case diagrams is essential for conveying system functionality and interactions. Learn what is use case diagrams and how to create a use case diagram with this comprehencive use case diagram guide with use case diagram examples and editable templates. It outlines the flow of user inputs, establishing successful and failed paths to meeting goals. I’ll also share favorite use case template, with detailed annotations and descriptions so you know exactly. A use case explains how users interact with a product or system. Here are some best practices to consider: In this guide, we’ll define what a use case is, describe the elements therein and what they are designed to do, and walk through how to build. In this use case tutorial, you’ll learn exactly how to apply use cases in your analytical work. This allows product teams to better.
From www.researchgate.net
System requirements analysis use case diagram. Download Scientific How To Do Use Case Analysis This allows product teams to better. It outlines the flow of user inputs, establishing successful and failed paths to meeting goals. Here are some best practices to consider: Crafting clear and effective use case diagrams is essential for conveying system functionality and interactions. Learn what is use case diagrams and how to create a use case diagram with this comprehencive. How To Do Use Case Analysis.
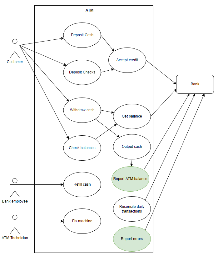
From boardmix.com
Use Case Diagram How To Do Use Case Analysis Here are some best practices to consider: In this use case tutorial, you’ll learn exactly how to apply use cases in your analytical work. This allows product teams to better. Crafting clear and effective use case diagrams is essential for conveying system functionality and interactions. It outlines the flow of user inputs, establishing successful and failed paths to meeting goals.. How To Do Use Case Analysis.
From www.pinterest.co.uk
Use Case Diagram for Business Analysis Business analysis, Use case How To Do Use Case Analysis It outlines the flow of user inputs, establishing successful and failed paths to meeting goals. Learn what is use case diagrams and how to create a use case diagram with this comprehencive use case diagram guide with use case diagram examples and editable templates. This allows product teams to better. Crafting clear and effective use case diagrams is essential for. How To Do Use Case Analysis.
From sparxsystems.com
Use Case Diagram Enterprise Architect User Guide How To Do Use Case Analysis Learn what is use case diagrams and how to create a use case diagram with this comprehencive use case diagram guide with use case diagram examples and editable templates. A use case explains how users interact with a product or system. I’ll also share favorite use case template, with detailed annotations and descriptions so you know exactly. It outlines the. How To Do Use Case Analysis.
From www.pacestar.com
Use case diagram examples. What is a use case diagram and how does it How To Do Use Case Analysis It outlines the flow of user inputs, establishing successful and failed paths to meeting goals. In this guide, we’ll define what a use case is, describe the elements therein and what they are designed to do, and walk through how to build. This allows product teams to better. In this use case tutorial, you’ll learn exactly how to apply use. How To Do Use Case Analysis.
From www.lucidchart.com
UML Use Case Diagram Examples Lucidchart How To Do Use Case Analysis I’ll also share favorite use case template, with detailed annotations and descriptions so you know exactly. A use case explains how users interact with a product or system. Learn what is use case diagrams and how to create a use case diagram with this comprehencive use case diagram guide with use case diagram examples and editable templates. In this use. How To Do Use Case Analysis.
From blog.learnly.dev
How to perform use case analysis How To Do Use Case Analysis I’ll also share favorite use case template, with detailed annotations and descriptions so you know exactly. A use case explains how users interact with a product or system. Crafting clear and effective use case diagrams is essential for conveying system functionality and interactions. This allows product teams to better. It outlines the flow of user inputs, establishing successful and failed. How To Do Use Case Analysis.
From www.buzzanalysis.com
[Use Case] What?, Why? & How? All You Need To Know BuzzAnalysis How To Do Use Case Analysis Learn what is use case diagrams and how to create a use case diagram with this comprehencive use case diagram guide with use case diagram examples and editable templates. A use case explains how users interact with a product or system. I’ll also share favorite use case template, with detailed annotations and descriptions so you know exactly. It outlines the. How To Do Use Case Analysis.
From pohstore.weebly.com
Create use case diagram pohstore How To Do Use Case Analysis In this use case tutorial, you’ll learn exactly how to apply use cases in your analytical work. Learn what is use case diagrams and how to create a use case diagram with this comprehencive use case diagram guide with use case diagram examples and editable templates. It outlines the flow of user inputs, establishing successful and failed paths to meeting. How To Do Use Case Analysis.
From helpfulpapers.com
Business Case Analysis Example, Definition, & Format How To Do Use Case Analysis In this guide, we’ll define what a use case is, describe the elements therein and what they are designed to do, and walk through how to build. I’ll also share favorite use case template, with detailed annotations and descriptions so you know exactly. This allows product teams to better. A use case explains how users interact with a product or. How To Do Use Case Analysis.
From www.artofit.org
Use case diagram tutorial guide with examples Artofit How To Do Use Case Analysis In this guide, we’ll define what a use case is, describe the elements therein and what they are designed to do, and walk through how to build. It outlines the flow of user inputs, establishing successful and failed paths to meeting goals. This allows product teams to better. Learn what is use case diagrams and how to create a use. How To Do Use Case Analysis.
From www.sparxsystems.com
ModelDriven Use Case Analysis with Structured Scenarios Sparx Systems How To Do Use Case Analysis I’ll also share favorite use case template, with detailed annotations and descriptions so you know exactly. This allows product teams to better. In this guide, we’ll define what a use case is, describe the elements therein and what they are designed to do, and walk through how to build. Learn what is use case diagrams and how to create a. How To Do Use Case Analysis.
From www.sampletemplates.com
FREE 6+ Sample Business Case Analysis Templates in PDF MS Word How To Do Use Case Analysis Learn what is use case diagrams and how to create a use case diagram with this comprehencive use case diagram guide with use case diagram examples and editable templates. I’ll also share favorite use case template, with detailed annotations and descriptions so you know exactly. This allows product teams to better. It outlines the flow of user inputs, establishing successful. How To Do Use Case Analysis.
From www.researchgate.net
Information analysis use cases Download Scientific Diagram How To Do Use Case Analysis I’ll also share favorite use case template, with detailed annotations and descriptions so you know exactly. Crafting clear and effective use case diagrams is essential for conveying system functionality and interactions. A use case explains how users interact with a product or system. In this guide, we’ll define what a use case is, describe the elements therein and what they. How To Do Use Case Analysis.
From www.guru99.com
UML Use Case Diagram Tutorial with EXAMPLE How To Do Use Case Analysis A use case explains how users interact with a product or system. Learn what is use case diagrams and how to create a use case diagram with this comprehencive use case diagram guide with use case diagram examples and editable templates. I’ll also share favorite use case template, with detailed annotations and descriptions so you know exactly. This allows product. How To Do Use Case Analysis.
From www.wyliecomm.com
How to organize a case study Wylie Communications, Inc. How To Do Use Case Analysis This allows product teams to better. It outlines the flow of user inputs, establishing successful and failed paths to meeting goals. In this guide, we’ll define what a use case is, describe the elements therein and what they are designed to do, and walk through how to build. I’ll also share favorite use case template, with detailed annotations and descriptions. How To Do Use Case Analysis.
From exocfbawu.blob.core.windows.net
Case Study Method And Policy Analysis at Monte Dreyer blog How To Do Use Case Analysis A use case explains how users interact with a product or system. Crafting clear and effective use case diagrams is essential for conveying system functionality and interactions. In this guide, we’ll define what a use case is, describe the elements therein and what they are designed to do, and walk through how to build. Here are some best practices to. How To Do Use Case Analysis.
From www.lucidchart.com
UML Use Case Diagram Tutorial Lucidchart How To Do Use Case Analysis This allows product teams to better. Here are some best practices to consider: I’ll also share favorite use case template, with detailed annotations and descriptions so you know exactly. Learn what is use case diagrams and how to create a use case diagram with this comprehencive use case diagram guide with use case diagram examples and editable templates. It outlines. How To Do Use Case Analysis.
From www.slideserve.com
PPT UseCase Analysis PowerPoint Presentation, free download ID1818470 How To Do Use Case Analysis I’ll also share favorite use case template, with detailed annotations and descriptions so you know exactly. It outlines the flow of user inputs, establishing successful and failed paths to meeting goals. In this use case tutorial, you’ll learn exactly how to apply use cases in your analytical work. Learn what is use case diagrams and how to create a use. How To Do Use Case Analysis.
From www.allbusinesstemplates.com
Case Study Analysis Format Templates at How To Do Use Case Analysis I’ll also share favorite use case template, with detailed annotations and descriptions so you know exactly. Crafting clear and effective use case diagrams is essential for conveying system functionality and interactions. Here are some best practices to consider: Learn what is use case diagrams and how to create a use case diagram with this comprehencive use case diagram guide with. How To Do Use Case Analysis.
From journals.sagepub.com
Case Study Method A StepbyStep Guide for Business Researchers How To Do Use Case Analysis In this guide, we’ll define what a use case is, describe the elements therein and what they are designed to do, and walk through how to build. It outlines the flow of user inputs, establishing successful and failed paths to meeting goals. I’ll also share favorite use case template, with detailed annotations and descriptions so you know exactly. In this. How To Do Use Case Analysis.
From www.cplusoop.com
Use Case Diagram (Four Fundamental Elements) How To Do Use Case Analysis In this use case tutorial, you’ll learn exactly how to apply use cases in your analytical work. This allows product teams to better. Here are some best practices to consider: It outlines the flow of user inputs, establishing successful and failed paths to meeting goals. Crafting clear and effective use case diagrams is essential for conveying system functionality and interactions.. How To Do Use Case Analysis.
From templatelab.com
40 Use Case Templates & Examples (Word, PDF) ᐅ TemplateLab How To Do Use Case Analysis I’ll also share favorite use case template, with detailed annotations and descriptions so you know exactly. Learn what is use case diagrams and how to create a use case diagram with this comprehencive use case diagram guide with use case diagram examples and editable templates. This allows product teams to better. Crafting clear and effective use case diagrams is essential. How To Do Use Case Analysis.
From templatelab.com
40 Use Case Templates & Examples (Word, PDF) Template Lab How To Do Use Case Analysis Crafting clear and effective use case diagrams is essential for conveying system functionality and interactions. A use case explains how users interact with a product or system. In this use case tutorial, you’ll learn exactly how to apply use cases in your analytical work. This allows product teams to better. I’ll also share favorite use case template, with detailed annotations. How To Do Use Case Analysis.
From www.scribd.com
Case Analysis Guide Qualitative Research Analysis How To Do Use Case Analysis I’ll also share favorite use case template, with detailed annotations and descriptions so you know exactly. It outlines the flow of user inputs, establishing successful and failed paths to meeting goals. In this use case tutorial, you’ll learn exactly how to apply use cases in your analytical work. Crafting clear and effective use case diagrams is essential for conveying system. How To Do Use Case Analysis.
From www.slideserve.com
PPT UseCase Analysis PowerPoint Presentation, free download ID1818470 How To Do Use Case Analysis In this use case tutorial, you’ll learn exactly how to apply use cases in your analytical work. In this guide, we’ll define what a use case is, describe the elements therein and what they are designed to do, and walk through how to build. It outlines the flow of user inputs, establishing successful and failed paths to meeting goals. Crafting. How To Do Use Case Analysis.
From www.sampletemplates.com
9 Case Analysis Templates to Download Sample Templates How To Do Use Case Analysis It outlines the flow of user inputs, establishing successful and failed paths to meeting goals. I’ll also share favorite use case template, with detailed annotations and descriptions so you know exactly. In this use case tutorial, you’ll learn exactly how to apply use cases in your analytical work. Here are some best practices to consider: Learn what is use case. How To Do Use Case Analysis.
From www.slideshare.net
4b usecase analysis How To Do Use Case Analysis In this guide, we’ll define what a use case is, describe the elements therein and what they are designed to do, and walk through how to build. This allows product teams to better. In this use case tutorial, you’ll learn exactly how to apply use cases in your analytical work. It outlines the flow of user inputs, establishing successful and. How To Do Use Case Analysis.
From www.businessanalystlearnings.com
Use Case Diagram The Basics — Business Analyst Learnings How To Do Use Case Analysis I’ll also share favorite use case template, with detailed annotations and descriptions so you know exactly. Here are some best practices to consider: This allows product teams to better. It outlines the flow of user inputs, establishing successful and failed paths to meeting goals. Crafting clear and effective use case diagrams is essential for conveying system functionality and interactions. In. How To Do Use Case Analysis.
From www.conceptdraw.com
Financial Trade UML Use Case Diagram Example UML Use Case Diagram How To Do Use Case Analysis In this guide, we’ll define what a use case is, describe the elements therein and what they are designed to do, and walk through how to build. Here are some best practices to consider: This allows product teams to better. It outlines the flow of user inputs, establishing successful and failed paths to meeting goals. I’ll also share favorite use. How To Do Use Case Analysis.
From mavink.com
Use Case Diagram For Data Analysis How To Do Use Case Analysis In this use case tutorial, you’ll learn exactly how to apply use cases in your analytical work. Crafting clear and effective use case diagrams is essential for conveying system functionality and interactions. A use case explains how users interact with a product or system. It outlines the flow of user inputs, establishing successful and failed paths to meeting goals. Here. How To Do Use Case Analysis.
From www.smartkarrot.com
Understanding the Customer Use Case Unlocking Business Growth How To Do Use Case Analysis Here are some best practices to consider: It outlines the flow of user inputs, establishing successful and failed paths to meeting goals. This allows product teams to better. Crafting clear and effective use case diagrams is essential for conveying system functionality and interactions. A use case explains how users interact with a product or system. In this guide, we’ll define. How To Do Use Case Analysis.
From www.pinterest.com
Use Case Diagram for Business Analysis You can edit this template and How To Do Use Case Analysis A use case explains how users interact with a product or system. This allows product teams to better. I’ll also share favorite use case template, with detailed annotations and descriptions so you know exactly. In this guide, we’ll define what a use case is, describe the elements therein and what they are designed to do, and walk through how to. How To Do Use Case Analysis.
From sampletemplates.com
7+ Use Case Samples Sample Templates How To Do Use Case Analysis This allows product teams to better. A use case explains how users interact with a product or system. Crafting clear and effective use case diagrams is essential for conveying system functionality and interactions. In this guide, we’ll define what a use case is, describe the elements therein and what they are designed to do, and walk through how to build.. How To Do Use Case Analysis.
From www.researchgate.net
Example of an enhanced use case diagram Download Scientific Diagram How To Do Use Case Analysis A use case explains how users interact with a product or system. Here are some best practices to consider: In this use case tutorial, you’ll learn exactly how to apply use cases in your analytical work. In this guide, we’ll define what a use case is, describe the elements therein and what they are designed to do, and walk through. How To Do Use Case Analysis.