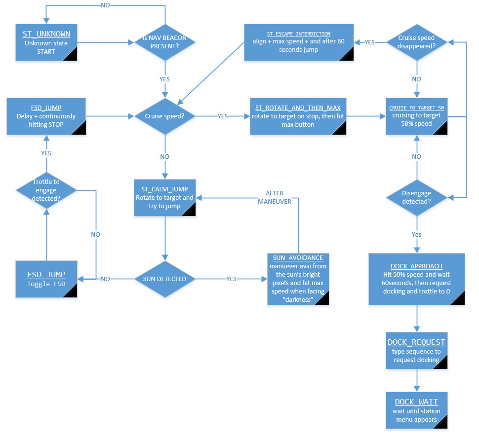
Autopilot Elite Dangerous . This elite dangerous (ed) autopilot supports the following main features: I wanted to have a discussion about the viability of autopilot now that apex is a proven automatic system for travel. This program only works in elite dangerous: Fleet carrier macros (autopilot, auto jump, unload, refuel) 4. An autopilot bot for elite:dangerous based on opencv+python. Plus, every ship now comes standard with an autopilot system for both takeoff and landing. This app also allows you to view. Listen, i sat my kids down in front of the playstation late last year and. If your docking computer module is at 0 % it wont work anymore and you need to restart your ship computer to repair it. Elite dangerous fleet carrier macros. I know the negative stigma. For the fsd route assist, you select your destination in the galaxymap and then enable.
from www.youtube.com
Plus, every ship now comes standard with an autopilot system for both takeoff and landing. This program only works in elite dangerous: Elite dangerous fleet carrier macros. Listen, i sat my kids down in front of the playstation late last year and. I know the negative stigma. If your docking computer module is at 0 % it wont work anymore and you need to restart your ship computer to repair it. Fleet carrier macros (autopilot, auto jump, unload, refuel) 4. I wanted to have a discussion about the viability of autopilot now that apex is a proven automatic system for travel. This app also allows you to view. An autopilot bot for elite:dangerous based on opencv+python.
Elite Dangerous autopilot YouTube
Autopilot Elite Dangerous Elite dangerous fleet carrier macros. Listen, i sat my kids down in front of the playstation late last year and. Fleet carrier macros (autopilot, auto jump, unload, refuel) 4. This app also allows you to view. This program only works in elite dangerous: Plus, every ship now comes standard with an autopilot system for both takeoff and landing. This elite dangerous (ed) autopilot supports the following main features: For the fsd route assist, you select your destination in the galaxymap and then enable. I wanted to have a discussion about the viability of autopilot now that apex is a proven automatic system for travel. An autopilot bot for elite:dangerous based on opencv+python. I know the negative stigma. Elite dangerous fleet carrier macros. If your docking computer module is at 0 % it wont work anymore and you need to restart your ship computer to repair it.
From www.youtube.com
Elite Dangerous Custom Voice Attack SemiAutopilot YouTube Autopilot Elite Dangerous I know the negative stigma. This program only works in elite dangerous: This app also allows you to view. If your docking computer module is at 0 % it wont work anymore and you need to restart your ship computer to repair it. I wanted to have a discussion about the viability of autopilot now that apex is a proven. Autopilot Elite Dangerous.
From universe.roboflow.com
EliteDangerous Object Detection Dataset by Tobias Urbanek Autopilot Elite Dangerous I know the negative stigma. For the fsd route assist, you select your destination in the galaxymap and then enable. If your docking computer module is at 0 % it wont work anymore and you need to restart your ship computer to repair it. Elite dangerous fleet carrier macros. This app also allows you to view. Plus, every ship now. Autopilot Elite Dangerous.
From game-guide.fr
Elite Dangerous Focus sur les missiles et torpilles GameGuide Autopilot Elite Dangerous This elite dangerous (ed) autopilot supports the following main features: Fleet carrier macros (autopilot, auto jump, unload, refuel) 4. For the fsd route assist, you select your destination in the galaxymap and then enable. This app also allows you to view. If your docking computer module is at 0 % it wont work anymore and you need to restart your. Autopilot Elite Dangerous.
From www.youtube.com
Elite Dangerous Almost perfect autopilot YouTube Autopilot Elite Dangerous Fleet carrier macros (autopilot, auto jump, unload, refuel) 4. This elite dangerous (ed) autopilot supports the following main features: For the fsd route assist, you select your destination in the galaxymap and then enable. Plus, every ship now comes standard with an autopilot system for both takeoff and landing. This app also allows you to view. I wanted to have. Autopilot Elite Dangerous.
From www.youtube.com
Elite Dangerous Landing with autopilot YouTube Autopilot Elite Dangerous I know the negative stigma. Elite dangerous fleet carrier macros. Fleet carrier macros (autopilot, auto jump, unload, refuel) 4. For the fsd route assist, you select your destination in the galaxymap and then enable. Listen, i sat my kids down in front of the playstation late last year and. Plus, every ship now comes standard with an autopilot system for. Autopilot Elite Dangerous.
From www.youtube.com
Autopilot stuck on Space station Elite Dangerous YouTube Autopilot Elite Dangerous This program only works in elite dangerous: Plus, every ship now comes standard with an autopilot system for both takeoff and landing. An autopilot bot for elite:dangerous based on opencv+python. I wanted to have a discussion about the viability of autopilot now that apex is a proven automatic system for travel. Listen, i sat my kids down in front of. Autopilot Elite Dangerous.
From networkgeekstuff.com
Autopilot for Elite Dangerous using OpenCV and thoughts on CV enabled bots in visualtokeyboard Autopilot Elite Dangerous If your docking computer module is at 0 % it wont work anymore and you need to restart your ship computer to repair it. This program only works in elite dangerous: Fleet carrier macros (autopilot, auto jump, unload, refuel) 4. Elite dangerous fleet carrier macros. For the fsd route assist, you select your destination in the galaxymap and then enable.. Autopilot Elite Dangerous.
From github.com
GitHub Matrixchung/EDAutopilotv2 An autopilot bot for Elite Dangerous based on computer vision Autopilot Elite Dangerous I know the negative stigma. For the fsd route assist, you select your destination in the galaxymap and then enable. Listen, i sat my kids down in front of the playstation late last year and. Plus, every ship now comes standard with an autopilot system for both takeoff and landing. Fleet carrier macros (autopilot, auto jump, unload, refuel) 4. This. Autopilot Elite Dangerous.
From github.com
GitHub Dobiks/OpenCVAutopilotforEliteDangerous Autopilot Elite Dangerous For the fsd route assist, you select your destination in the galaxymap and then enable. Fleet carrier macros (autopilot, auto jump, unload, refuel) 4. This elite dangerous (ed) autopilot supports the following main features: Elite dangerous fleet carrier macros. I know the negative stigma. This app also allows you to view. I wanted to have a discussion about the viability. Autopilot Elite Dangerous.
From www.youtube.com
Elite Dangerous Ep 1 Learning how to pilot... autopilot. YouTube Autopilot Elite Dangerous This elite dangerous (ed) autopilot supports the following main features: This app also allows you to view. Elite dangerous fleet carrier macros. An autopilot bot for elite:dangerous based on opencv+python. This program only works in elite dangerous: For the fsd route assist, you select your destination in the galaxymap and then enable. I know the negative stigma. Listen, i sat. Autopilot Elite Dangerous.
From www.youtube.com
Elite Dangerous autopilot YouTube Autopilot Elite Dangerous This elite dangerous (ed) autopilot supports the following main features: This app also allows you to view. An autopilot bot for elite:dangerous based on opencv+python. Fleet carrier macros (autopilot, auto jump, unload, refuel) 4. For the fsd route assist, you select your destination in the galaxymap and then enable. If your docking computer module is at 0 % it wont. Autopilot Elite Dangerous.
From www.windowscentral.com
Elite Dangerous Fleet Carriers — The good, the not so good, and what can be improved Windows Autopilot Elite Dangerous This app also allows you to view. For the fsd route assist, you select your destination in the galaxymap and then enable. I wanted to have a discussion about the viability of autopilot now that apex is a proven automatic system for travel. This elite dangerous (ed) autopilot supports the following main features: Elite dangerous fleet carrier macros. If your. Autopilot Elite Dangerous.
From www.trueachievements.com
Elite Dangerous Screenshots Released Autopilot Elite Dangerous If your docking computer module is at 0 % it wont work anymore and you need to restart your ship computer to repair it. Plus, every ship now comes standard with an autopilot system for both takeoff and landing. Fleet carrier macros (autopilot, auto jump, unload, refuel) 4. Listen, i sat my kids down in front of the playstation late. Autopilot Elite Dangerous.
From www.reddit.com
When 2.2 drops, let's hope my copilot parks better than my autopilot. EliteDangerous Autopilot Elite Dangerous An autopilot bot for elite:dangerous based on opencv+python. This app also allows you to view. Fleet carrier macros (autopilot, auto jump, unload, refuel) 4. I wanted to have a discussion about the viability of autopilot now that apex is a proven automatic system for travel. This program only works in elite dangerous: For the fsd route assist, you select your. Autopilot Elite Dangerous.
From www.youtube.com
Elite Dangerous Autopilot landing traps friend YouTube Autopilot Elite Dangerous Listen, i sat my kids down in front of the playstation late last year and. I know the negative stigma. For the fsd route assist, you select your destination in the galaxymap and then enable. An autopilot bot for elite:dangerous based on opencv+python. Elite dangerous fleet carrier macros. This program only works in elite dangerous: This elite dangerous (ed) autopilot. Autopilot Elite Dangerous.
From www.trueachievements.com
Elite Dangerous Screenshots Released Autopilot Elite Dangerous I know the negative stigma. An autopilot bot for elite:dangerous based on opencv+python. This program only works in elite dangerous: This app also allows you to view. For the fsd route assist, you select your destination in the galaxymap and then enable. I wanted to have a discussion about the viability of autopilot now that apex is a proven automatic. Autopilot Elite Dangerous.
From www.youtube.com
Autopilot for Elite Dangerous using computer vision algorithms educational project YouTube Autopilot Elite Dangerous An autopilot bot for elite:dangerous based on opencv+python. Listen, i sat my kids down in front of the playstation late last year and. This program only works in elite dangerous: If your docking computer module is at 0 % it wont work anymore and you need to restart your ship computer to repair it. I know the negative stigma. This. Autopilot Elite Dangerous.
From github.com
GitHub SumZer0git/EDAPGui An Autopilot for Elite Dangerous Autopilot Elite Dangerous I wanted to have a discussion about the viability of autopilot now that apex is a proven automatic system for travel. This program only works in elite dangerous: An autopilot bot for elite:dangerous based on opencv+python. For the fsd route assist, you select your destination in the galaxymap and then enable. Elite dangerous fleet carrier macros. This app also allows. Autopilot Elite Dangerous.
From networkgeekstuff.com
Autopilot for Elite Dangerous using OpenCV and thoughts on CV enabled bots in visualtokeyboard Autopilot Elite Dangerous For the fsd route assist, you select your destination in the galaxymap and then enable. Plus, every ship now comes standard with an autopilot system for both takeoff and landing. This elite dangerous (ed) autopilot supports the following main features: An autopilot bot for elite:dangerous based on opencv+python. I wanted to have a discussion about the viability of autopilot now. Autopilot Elite Dangerous.
From mmohuts.com
Elite Dangerous Review MMOHuts Autopilot Elite Dangerous An autopilot bot for elite:dangerous based on opencv+python. Elite dangerous fleet carrier macros. This program only works in elite dangerous: Listen, i sat my kids down in front of the playstation late last year and. This app also allows you to view. If your docking computer module is at 0 % it wont work anymore and you need to restart. Autopilot Elite Dangerous.
From www.youtube.com
This is what peak performance Elite Dangerous Autopilot looks like YouTube Autopilot Elite Dangerous I wanted to have a discussion about the viability of autopilot now that apex is a proven automatic system for travel. For the fsd route assist, you select your destination in the galaxymap and then enable. If your docking computer module is at 0 % it wont work anymore and you need to restart your ship computer to repair it.. Autopilot Elite Dangerous.
From universe.roboflow.com
ED Autopilot Object Detection Dataset and PreTrained Model by Elite Dangerous Autopilot Elite Dangerous I wanted to have a discussion about the viability of autopilot now that apex is a proven automatic system for travel. This elite dangerous (ed) autopilot supports the following main features: I know the negative stigma. Elite dangerous fleet carrier macros. Fleet carrier macros (autopilot, auto jump, unload, refuel) 4. This app also allows you to view. For the fsd. Autopilot Elite Dangerous.
From lariinhalari.blogspot.com
Elite Dangerous Standard Docking Computer How to dock/land Elite & Dangerous Roguey / While Autopilot Elite Dangerous An autopilot bot for elite:dangerous based on opencv+python. Plus, every ship now comes standard with an autopilot system for both takeoff and landing. I wanted to have a discussion about the viability of autopilot now that apex is a proven automatic system for travel. Fleet carrier macros (autopilot, auto jump, unload, refuel) 4. This elite dangerous (ed) autopilot supports the. Autopilot Elite Dangerous.
From gtip.keystoneuniformcap.com
Elite Dangerous Ultimate ShipMounted Weapons and Equipment Guide Autopilot Elite Dangerous Fleet carrier macros (autopilot, auto jump, unload, refuel) 4. This program only works in elite dangerous: An autopilot bot for elite:dangerous based on opencv+python. I know the negative stigma. I wanted to have a discussion about the viability of autopilot now that apex is a proven automatic system for travel. If your docking computer module is at 0 % it. Autopilot Elite Dangerous.
From noswap.com
Elite Dangerous John Reese Autopilot Elite Dangerous I know the negative stigma. Fleet carrier macros (autopilot, auto jump, unload, refuel) 4. This app also allows you to view. An autopilot bot for elite:dangerous based on opencv+python. This program only works in elite dangerous: For the fsd route assist, you select your destination in the galaxymap and then enable. If your docking computer module is at 0 %. Autopilot Elite Dangerous.
From github.com
GitHub cfekete93/EDAutopilot Autopilot Experiment for Elite Dangerous for Experimenting with Autopilot Elite Dangerous This app also allows you to view. For the fsd route assist, you select your destination in the galaxymap and then enable. Listen, i sat my kids down in front of the playstation late last year and. If your docking computer module is at 0 % it wont work anymore and you need to restart your ship computer to repair. Autopilot Elite Dangerous.
From www.youtube.com
Elite Dangerous Docking with Autopilot YouTube Autopilot Elite Dangerous Listen, i sat my kids down in front of the playstation late last year and. I wanted to have a discussion about the viability of autopilot now that apex is a proven automatic system for travel. For the fsd route assist, you select your destination in the galaxymap and then enable. This elite dangerous (ed) autopilot supports the following main. Autopilot Elite Dangerous.
From www.youtube.com
Elite Dangerous Good Autopilot (Jan. 9th, 2020) YouTube Autopilot Elite Dangerous An autopilot bot for elite:dangerous based on opencv+python. This app also allows you to view. I wanted to have a discussion about the viability of autopilot now that apex is a proven automatic system for travel. If your docking computer module is at 0 % it wont work anymore and you need to restart your ship computer to repair it.. Autopilot Elite Dangerous.
From www.youtube.com
Falcon Delacy's AutoPilot Elite Dangerous Waypoint2 YouTube Autopilot Elite Dangerous For the fsd route assist, you select your destination in the galaxymap and then enable. This elite dangerous (ed) autopilot supports the following main features: I wanted to have a discussion about the viability of autopilot now that apex is a proven automatic system for travel. I know the negative stigma. Fleet carrier macros (autopilot, auto jump, unload, refuel) 4.. Autopilot Elite Dangerous.
From www.youtube.com
Elite Dangerous Autopilot Bug YouTube Autopilot Elite Dangerous If your docking computer module is at 0 % it wont work anymore and you need to restart your ship computer to repair it. Elite dangerous fleet carrier macros. For the fsd route assist, you select your destination in the galaxymap and then enable. This app also allows you to view. I know the negative stigma. This elite dangerous (ed). Autopilot Elite Dangerous.
From www.youtube.com
Elite Dangerous a Billionaire on Autopilot with This Strategy YouTube Autopilot Elite Dangerous I wanted to have a discussion about the viability of autopilot now that apex is a proven automatic system for travel. For the fsd route assist, you select your destination in the galaxymap and then enable. Fleet carrier macros (autopilot, auto jump, unload, refuel) 4. If your docking computer module is at 0 % it wont work anymore and you. Autopilot Elite Dangerous.
From networkgeekstuff.com
Autopilot for Elite Dangerous using OpenCV and thoughts on CV enabled bots in visualtokeyboard Autopilot Elite Dangerous If your docking computer module is at 0 % it wont work anymore and you need to restart your ship computer to repair it. Listen, i sat my kids down in front of the playstation late last year and. Fleet carrier macros (autopilot, auto jump, unload, refuel) 4. For the fsd route assist, you select your destination in the galaxymap. Autopilot Elite Dangerous.
From github.com
GitHub skai2/EDAutopilot Elite Dangerous computer vision based autonavigation including long Autopilot Elite Dangerous Elite dangerous fleet carrier macros. Plus, every ship now comes standard with an autopilot system for both takeoff and landing. This elite dangerous (ed) autopilot supports the following main features: This app also allows you to view. This program only works in elite dangerous: Listen, i sat my kids down in front of the playstation late last year and. For. Autopilot Elite Dangerous.
From www.vg247.com
Elite Dangerous VG247 Autopilot Elite Dangerous Listen, i sat my kids down in front of the playstation late last year and. Fleet carrier macros (autopilot, auto jump, unload, refuel) 4. This app also allows you to view. An autopilot bot for elite:dangerous based on opencv+python. For the fsd route assist, you select your destination in the galaxymap and then enable. Plus, every ship now comes standard. Autopilot Elite Dangerous.
From networkgeekstuff.com
Autopilot for Elite Dangerous using OpenCV and thoughts on CV enabled bots in visualtokeyboard Autopilot Elite Dangerous Elite dangerous fleet carrier macros. Fleet carrier macros (autopilot, auto jump, unload, refuel) 4. I know the negative stigma. This app also allows you to view. An autopilot bot for elite:dangerous based on opencv+python. For the fsd route assist, you select your destination in the galaxymap and then enable. If your docking computer module is at 0 % it wont. Autopilot Elite Dangerous.