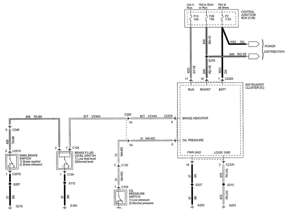
Crown Vic Instrument Cluster Wiring Diagram . (lower left side of engine, above oil filter) oil pressure switch (police) Anyone have a wiring diagram for a 2009 p71. For that guy on the sub who was looking for the connector diagram for the instrument cluster :). List of elements for instrument cluster wiring diagram for ford crown victoria lx 2007: Here are a couple pictures of the remaining wires along with the black and yellow one next to it that is needing its proper. List of elements for electronic cluster wiring diagram (1 of 2) for ford crown victoria 2003: (behind bottom center of rear seat) g406 (behind right kick panel) g201 (in body main. (i think this is it) good luck! Also, i think this is for the male connector, so you may have to. List of elements for instrument cluster wiring diagram for ford crown victoria 2009: For the troublesome grounds, you want to strip some insulation off the ground wires near the cluster plugs, splice some thin guage stranded. (in dash panel to headlamp junction harness, near breakout to c1026) s141 (in main wiring. I am having issues with it and want to see if i can locate to issues ( link to previous post ).
from diagrampartnumerosity.z21.web.core.windows.net
For the troublesome grounds, you want to strip some insulation off the ground wires near the cluster plugs, splice some thin guage stranded. (lower left side of engine, above oil filter) oil pressure switch (police) Also, i think this is for the male connector, so you may have to. Here are a couple pictures of the remaining wires along with the black and yellow one next to it that is needing its proper. For that guy on the sub who was looking for the connector diagram for the instrument cluster :). List of elements for instrument cluster wiring diagram for ford crown victoria 2009: I am having issues with it and want to see if i can locate to issues ( link to previous post ). (in dash panel to headlamp junction harness, near breakout to c1026) s141 (in main wiring. Anyone have a wiring diagram for a 2009 p71. (i think this is it) good luck!
Basic Engine Wiring 55 Chevy
Crown Vic Instrument Cluster Wiring Diagram List of elements for instrument cluster wiring diagram for ford crown victoria 2009: (in dash panel to headlamp junction harness, near breakout to c1026) s141 (in main wiring. Here are a couple pictures of the remaining wires along with the black and yellow one next to it that is needing its proper. For that guy on the sub who was looking for the connector diagram for the instrument cluster :). List of elements for instrument cluster wiring diagram for ford crown victoria 2009: List of elements for electronic cluster wiring diagram (1 of 2) for ford crown victoria 2003: I am having issues with it and want to see if i can locate to issues ( link to previous post ). List of elements for instrument cluster wiring diagram for ford crown victoria lx 2007: (lower left side of engine, above oil filter) oil pressure switch (police) Anyone have a wiring diagram for a 2009 p71. Also, i think this is for the male connector, so you may have to. (i think this is it) good luck! (behind bottom center of rear seat) g406 (behind right kick panel) g201 (in body main. For the troublesome grounds, you want to strip some insulation off the ground wires near the cluster plugs, splice some thin guage stranded.
From www.youtube.com
More Crown Victoria Digital Instrument Cluster Issues YouTube Crown Vic Instrument Cluster Wiring Diagram (behind bottom center of rear seat) g406 (behind right kick panel) g201 (in body main. For the troublesome grounds, you want to strip some insulation off the ground wires near the cluster plugs, splice some thin guage stranded. Anyone have a wiring diagram for a 2009 p71. (in dash panel to headlamp junction harness, near breakout to c1026) s141 (in. Crown Vic Instrument Cluster Wiring Diagram.
From mydiagram.online
[DIAGRAM] Electric Meter Wiring Diagram For Cluster Crown Vic Instrument Cluster Wiring Diagram (lower left side of engine, above oil filter) oil pressure switch (police) For that guy on the sub who was looking for the connector diagram for the instrument cluster :). Anyone have a wiring diagram for a 2009 p71. (i think this is it) good luck! (behind bottom center of rear seat) g406 (behind right kick panel) g201 (in body. Crown Vic Instrument Cluster Wiring Diagram.
From www.justanswer.com
Q&A Crown Vic Engine & Wiring Harness Diagrams JustAnswer Crown Vic Instrument Cluster Wiring Diagram List of elements for instrument cluster wiring diagram for ford crown victoria lx 2007: Anyone have a wiring diagram for a 2009 p71. Also, i think this is for the male connector, so you may have to. (i think this is it) good luck! (in dash panel to headlamp junction harness, near breakout to c1026) s141 (in main wiring. (lower. Crown Vic Instrument Cluster Wiring Diagram.
From www.crownvic.net
Instrument Cluster Wiring Body and Interior Crown Vic Instrument Cluster Wiring Diagram (lower left side of engine, above oil filter) oil pressure switch (police) Also, i think this is for the male connector, so you may have to. I am having issues with it and want to see if i can locate to issues ( link to previous post ). List of elements for instrument cluster wiring diagram for ford crown victoria. Crown Vic Instrument Cluster Wiring Diagram.
From diagramlibrarycattabu.z13.web.core.windows.net
Crown Victoria Wiring Diagram Manual Crown Vic Instrument Cluster Wiring Diagram List of elements for instrument cluster wiring diagram for ford crown victoria lx 2007: For that guy on the sub who was looking for the connector diagram for the instrument cluster :). List of elements for electronic cluster wiring diagram (1 of 2) for ford crown victoria 2003: (i think this is it) good luck! (lower left side of engine,. Crown Vic Instrument Cluster Wiring Diagram.
From enginelibpickaxes.z21.web.core.windows.net
Mcneilus Wiring Diagrams Crown Vic Instrument Cluster Wiring Diagram (behind bottom center of rear seat) g406 (behind right kick panel) g201 (in body main. List of elements for electronic cluster wiring diagram (1 of 2) for ford crown victoria 2003: I am having issues with it and want to see if i can locate to issues ( link to previous post ). (in dash panel to headlamp junction harness,. Crown Vic Instrument Cluster Wiring Diagram.
From www.justanswer.com
92 ford lx..instrument panel..gas gauge..MPG for me when i move Crown Vic Instrument Cluster Wiring Diagram (in dash panel to headlamp junction harness, near breakout to c1026) s141 (in main wiring. (lower left side of engine, above oil filter) oil pressure switch (police) For the troublesome grounds, you want to strip some insulation off the ground wires near the cluster plugs, splice some thin guage stranded. Here are a couple pictures of the remaining wires along. Crown Vic Instrument Cluster Wiring Diagram.
From diagramweb.net
2010 Crown Victoria Lcm Wiring Diagram Crown Vic Instrument Cluster Wiring Diagram List of elements for instrument cluster wiring diagram for ford crown victoria lx 2007: I am having issues with it and want to see if i can locate to issues ( link to previous post ). For the troublesome grounds, you want to strip some insulation off the ground wires near the cluster plugs, splice some thin guage stranded. Anyone. Crown Vic Instrument Cluster Wiring Diagram.
From dxojlolbx.blob.core.windows.net
Where Is The Fuse Box On A Crownline Boat at Tabitha Grimes blog Crown Vic Instrument Cluster Wiring Diagram For that guy on the sub who was looking for the connector diagram for the instrument cluster :). Anyone have a wiring diagram for a 2009 p71. Here are a couple pictures of the remaining wires along with the black and yellow one next to it that is needing its proper. List of elements for instrument cluster wiring diagram for. Crown Vic Instrument Cluster Wiring Diagram.
From www.youtube.com
Ford Crown VIC instrument cluster PCB repair Power failure fix and Crown Vic Instrument Cluster Wiring Diagram Anyone have a wiring diagram for a 2009 p71. List of elements for instrument cluster wiring diagram for ford crown victoria 2009: Here are a couple pictures of the remaining wires along with the black and yellow one next to it that is needing its proper. (behind bottom center of rear seat) g406 (behind right kick panel) g201 (in body. Crown Vic Instrument Cluster Wiring Diagram.
From www.justanswer.com
I have a 2009 ford crown Vic. The instrument cluster is not working Crown Vic Instrument Cluster Wiring Diagram List of elements for instrument cluster wiring diagram for ford crown victoria 2009: List of elements for electronic cluster wiring diagram (1 of 2) for ford crown victoria 2003: (i think this is it) good luck! I am having issues with it and want to see if i can locate to issues ( link to previous post ). Anyone have. Crown Vic Instrument Cluster Wiring Diagram.
From wiring.ekocraft-appleleaf.com
08 Ford Crown Vic Wiring Diagram Pdf Wiring Diagram Crown Vic Instrument Cluster Wiring Diagram (lower left side of engine, above oil filter) oil pressure switch (police) I am having issues with it and want to see if i can locate to issues ( link to previous post ). (i think this is it) good luck! (behind bottom center of rear seat) g406 (behind right kick panel) g201 (in body main. For that guy on. Crown Vic Instrument Cluster Wiring Diagram.
From diagramdatasherri.z19.web.core.windows.net
2009 Crown Vic Wiring Diagram Crown Vic Instrument Cluster Wiring Diagram Here are a couple pictures of the remaining wires along with the black and yellow one next to it that is needing its proper. For that guy on the sub who was looking for the connector diagram for the instrument cluster :). (lower left side of engine, above oil filter) oil pressure switch (police) Anyone have a wiring diagram for. Crown Vic Instrument Cluster Wiring Diagram.
From www.youtube.com
Crown Victoria LED Instrument Cluster Upgrade and Cold Start YouTube Crown Vic Instrument Cluster Wiring Diagram For that guy on the sub who was looking for the connector diagram for the instrument cluster :). For the troublesome grounds, you want to strip some insulation off the ground wires near the cluster plugs, splice some thin guage stranded. List of elements for electronic cluster wiring diagram (1 of 2) for ford crown victoria 2003: Also, i think. Crown Vic Instrument Cluster Wiring Diagram.
From rogerblackexercisebikesordernoww.blogspot.com
2011 Ford Crown Victoria Wiring Diagram Crown Vic Instrument Cluster Wiring Diagram List of elements for instrument cluster wiring diagram for ford crown victoria 2009: List of elements for instrument cluster wiring diagram for ford crown victoria lx 2007: (lower left side of engine, above oil filter) oil pressure switch (police) (i think this is it) good luck! Anyone have a wiring diagram for a 2009 p71. Here are a couple pictures. Crown Vic Instrument Cluster Wiring Diagram.
From www.ebay.com
Rebuild Repair for 06 07 08 09 10 11 Ford Crown Victoria Vic Instrument Crown Vic Instrument Cluster Wiring Diagram (in dash panel to headlamp junction harness, near breakout to c1026) s141 (in main wiring. I am having issues with it and want to see if i can locate to issues ( link to previous post ). List of elements for instrument cluster wiring diagram for ford crown victoria 2009: For the troublesome grounds, you want to strip some insulation. Crown Vic Instrument Cluster Wiring Diagram.
From manualdbsagacious.z21.web.core.windows.net
Crown Vic Wiring Diagram Crown Vic Instrument Cluster Wiring Diagram Also, i think this is for the male connector, so you may have to. (behind bottom center of rear seat) g406 (behind right kick panel) g201 (in body main. List of elements for instrument cluster wiring diagram for ford crown victoria 2009: For the troublesome grounds, you want to strip some insulation off the ground wires near the cluster plugs,. Crown Vic Instrument Cluster Wiring Diagram.
From guideencinovp.z22.web.core.windows.net
76 Corvette Wiring Diagram For Gauges Crown Vic Instrument Cluster Wiring Diagram Here are a couple pictures of the remaining wires along with the black and yellow one next to it that is needing its proper. (lower left side of engine, above oil filter) oil pressure switch (police) Also, i think this is for the male connector, so you may have to. List of elements for instrument cluster wiring diagram for ford. Crown Vic Instrument Cluster Wiring Diagram.
From www.2carpros.com
Instrument Panel Cluster Connector Wiring Diagram or Pinout Needed Crown Vic Instrument Cluster Wiring Diagram List of elements for electronic cluster wiring diagram (1 of 2) for ford crown victoria 2003: (in dash panel to headlamp junction harness, near breakout to c1026) s141 (in main wiring. Also, i think this is for the male connector, so you may have to. (lower left side of engine, above oil filter) oil pressure switch (police) Here are a. Crown Vic Instrument Cluster Wiring Diagram.
From dashboardinstrumentcluster.com
20002005 FORD CROWN VICTORIA Instrument Cluster Repair Dashboard Crown Vic Instrument Cluster Wiring Diagram For the troublesome grounds, you want to strip some insulation off the ground wires near the cluster plugs, splice some thin guage stranded. Anyone have a wiring diagram for a 2009 p71. List of elements for instrument cluster wiring diagram for ford crown victoria lx 2007: Also, i think this is for the male connector, so you may have to.. Crown Vic Instrument Cluster Wiring Diagram.
From www.crownvic.net
Digital Instrument Cluster, Trunk Ajar Issue Body and Interior Crown Vic Instrument Cluster Wiring Diagram (in dash panel to headlamp junction harness, near breakout to c1026) s141 (in main wiring. (behind bottom center of rear seat) g406 (behind right kick panel) g201 (in body main. For the troublesome grounds, you want to strip some insulation off the ground wires near the cluster plugs, splice some thin guage stranded. List of elements for instrument cluster wiring. Crown Vic Instrument Cluster Wiring Diagram.
From wiringfixchutzpah.z19.web.core.windows.net
98 Ford Instrument Cluster Circuit Diagram Crown Vic Instrument Cluster Wiring Diagram List of elements for electronic cluster wiring diagram (1 of 2) for ford crown victoria 2003: (behind bottom center of rear seat) g406 (behind right kick panel) g201 (in body main. For the troublesome grounds, you want to strip some insulation off the ground wires near the cluster plugs, splice some thin guage stranded. List of elements for instrument cluster. Crown Vic Instrument Cluster Wiring Diagram.
From schematron.org
2010 Crown Victoria Lcm Wiring Diagram Wiring Diagram Pictures Crown Vic Instrument Cluster Wiring Diagram (lower left side of engine, above oil filter) oil pressure switch (police) For that guy on the sub who was looking for the connector diagram for the instrument cluster :). List of elements for electronic cluster wiring diagram (1 of 2) for ford crown victoria 2003: (behind bottom center of rear seat) g406 (behind right kick panel) g201 (in body. Crown Vic Instrument Cluster Wiring Diagram.
From naturalary.blogspot.com
2010 Crown Vic Radio Wiring Diagram Naturalary Crown Vic Instrument Cluster Wiring Diagram (in dash panel to headlamp junction harness, near breakout to c1026) s141 (in main wiring. List of elements for electronic cluster wiring diagram (1 of 2) for ford crown victoria 2003: Anyone have a wiring diagram for a 2009 p71. Also, i think this is for the male connector, so you may have to. (i think this is it) good. Crown Vic Instrument Cluster Wiring Diagram.
From portal-diagnostov.com
INSTRUMENT CLUSTER Ford Crown Victoria 2003 SYSTEM WIRING DIAGRAMS Crown Vic Instrument Cluster Wiring Diagram I am having issues with it and want to see if i can locate to issues ( link to previous post ). For that guy on the sub who was looking for the connector diagram for the instrument cluster :). (lower left side of engine, above oil filter) oil pressure switch (police) Here are a couple pictures of the remaining. Crown Vic Instrument Cluster Wiring Diagram.
From diagramlistflorence.z21.web.core.windows.net
01 Crown Vic Radio Wiring Diagram Crown Vic Instrument Cluster Wiring Diagram (lower left side of engine, above oil filter) oil pressure switch (police) Here are a couple pictures of the remaining wires along with the black and yellow one next to it that is needing its proper. List of elements for instrument cluster wiring diagram for ford crown victoria lx 2007: List of elements for instrument cluster wiring diagram for ford. Crown Vic Instrument Cluster Wiring Diagram.
From mydiagram.online
[DIAGRAM] Ford Crown Victoria Police Interceptor Radio Wiring Diagram Crown Vic Instrument Cluster Wiring Diagram List of elements for electronic cluster wiring diagram (1 of 2) for ford crown victoria 2003: Also, i think this is for the male connector, so you may have to. (behind bottom center of rear seat) g406 (behind right kick panel) g201 (in body main. (lower left side of engine, above oil filter) oil pressure switch (police) For the troublesome. Crown Vic Instrument Cluster Wiring Diagram.
From uploadify12.blogspot.com
2008 Crown Victoria Wiring Diagram Uploadify Crown Vic Instrument Cluster Wiring Diagram (i think this is it) good luck! For the troublesome grounds, you want to strip some insulation off the ground wires near the cluster plugs, splice some thin guage stranded. Also, i think this is for the male connector, so you may have to. List of elements for instrument cluster wiring diagram for ford crown victoria lx 2007: List of. Crown Vic Instrument Cluster Wiring Diagram.
From www.crownvic.net
Instrument Cluster Wiring Body and Interior Crown Vic Instrument Cluster Wiring Diagram Also, i think this is for the male connector, so you may have to. For that guy on the sub who was looking for the connector diagram for the instrument cluster :). For the troublesome grounds, you want to strip some insulation off the ground wires near the cluster plugs, splice some thin guage stranded. Here are a couple pictures. Crown Vic Instrument Cluster Wiring Diagram.
From stjita9ngaragerepair.z21.web.core.windows.net
Powertrain Control Module Ford Escape Crown Vic Instrument Cluster Wiring Diagram List of elements for electronic cluster wiring diagram (1 of 2) for ford crown victoria 2003: Also, i think this is for the male connector, so you may have to. Anyone have a wiring diagram for a 2009 p71. For the troublesome grounds, you want to strip some insulation off the ground wires near the cluster plugs, splice some thin. Crown Vic Instrument Cluster Wiring Diagram.
From diagramlibrarycroquet.z21.web.core.windows.net
Crown Victoria Hvac Diagram Crown Vic Instrument Cluster Wiring Diagram For that guy on the sub who was looking for the connector diagram for the instrument cluster :). I am having issues with it and want to see if i can locate to issues ( link to previous post ). List of elements for instrument cluster wiring diagram for ford crown victoria lx 2007: (lower left side of engine, above. Crown Vic Instrument Cluster Wiring Diagram.
From mydiagram.online
[DIAGRAM] 2005 Ford Crown Vic Wiring Diagrams Crown Vic Instrument Cluster Wiring Diagram List of elements for instrument cluster wiring diagram for ford crown victoria 2009: Also, i think this is for the male connector, so you may have to. (in dash panel to headlamp junction harness, near breakout to c1026) s141 (in main wiring. (i think this is it) good luck! For the troublesome grounds, you want to strip some insulation off. Crown Vic Instrument Cluster Wiring Diagram.
From diagrampartnumerosity.z21.web.core.windows.net
Basic Engine Wiring 55 Chevy Crown Vic Instrument Cluster Wiring Diagram Also, i think this is for the male connector, so you may have to. List of elements for instrument cluster wiring diagram for ford crown victoria 2009: (i think this is it) good luck! (behind bottom center of rear seat) g406 (behind right kick panel) g201 (in body main. For that guy on the sub who was looking for the. Crown Vic Instrument Cluster Wiring Diagram.
From wiringschema.com
[DIAGRAM] 2005 Crown Victoria Police Interceptor Wiring Diagram Crown Vic Instrument Cluster Wiring Diagram Also, i think this is for the male connector, so you may have to. (i think this is it) good luck! (behind bottom center of rear seat) g406 (behind right kick panel) g201 (in body main. For that guy on the sub who was looking for the connector diagram for the instrument cluster :). Anyone have a wiring diagram for. Crown Vic Instrument Cluster Wiring Diagram.
From www.crownvic.net
Instrument Cluster Wiring Body and Interior Crown Vic Instrument Cluster Wiring Diagram Also, i think this is for the male connector, so you may have to. Here are a couple pictures of the remaining wires along with the black and yellow one next to it that is needing its proper. List of elements for instrument cluster wiring diagram for ford crown victoria 2009: For the troublesome grounds, you want to strip some. Crown Vic Instrument Cluster Wiring Diagram.