Metaphysics Knowledge . in metaphysics ζ, aristotle introduces the distinction between matter and form synchronically, applying it to an. metaphysics, branch of philosophy whose topics in antiquity and the middle ages were the first causes of things and the nature of being. the acorn and the oak allow us to frame several metaphysical questions. metaphysics, branch of philosophy that studies the ultimate structure and constitution of reality—i.e., of that which is. This article defines the philosophical branch of metaphysics, outlining its key focuses and discussing why it’s important today. Ancient and medieval philosophers might have said. the rationalists believed that we could possess metaphysical knowledge about god, souls, substance, and so forth; Do things develop along a. It is not easy to say what metaphysics is. each break takes only a few minutes to read, and is crafted to expand your mind and spark your philosophical curiosity.
from ignitedminds2001.blogspot.com
metaphysics, branch of philosophy whose topics in antiquity and the middle ages were the first causes of things and the nature of being. the rationalists believed that we could possess metaphysical knowledge about god, souls, substance, and so forth; It is not easy to say what metaphysics is. Do things develop along a. each break takes only a few minutes to read, and is crafted to expand your mind and spark your philosophical curiosity. This article defines the philosophical branch of metaphysics, outlining its key focuses and discussing why it’s important today. the acorn and the oak allow us to frame several metaphysical questions. Ancient and medieval philosophers might have said. metaphysics, branch of philosophy that studies the ultimate structure and constitution of reality—i.e., of that which is. in metaphysics ζ, aristotle introduces the distinction between matter and form synchronically, applying it to an.
What is Metaphysics ?... Special about metaphysics...
Metaphysics Knowledge Do things develop along a. Ancient and medieval philosophers might have said. It is not easy to say what metaphysics is. metaphysics, branch of philosophy that studies the ultimate structure and constitution of reality—i.e., of that which is. the acorn and the oak allow us to frame several metaphysical questions. in metaphysics ζ, aristotle introduces the distinction between matter and form synchronically, applying it to an. This article defines the philosophical branch of metaphysics, outlining its key focuses and discussing why it’s important today. each break takes only a few minutes to read, and is crafted to expand your mind and spark your philosophical curiosity. the rationalists believed that we could possess metaphysical knowledge about god, souls, substance, and so forth; Do things develop along a. metaphysics, branch of philosophy whose topics in antiquity and the middle ages were the first causes of things and the nature of being.
From freebookpark.blogspot.com
Books & Articles Metaphysics AlGhaib Metaphysics Knowledge metaphysics, branch of philosophy that studies the ultimate structure and constitution of reality—i.e., of that which is. metaphysics, branch of philosophy whose topics in antiquity and the middle ages were the first causes of things and the nature of being. in metaphysics ζ, aristotle introduces the distinction between matter and form synchronically, applying it to an. Ancient. Metaphysics Knowledge.
From www.youtube.com
Questioning the Possibility of Metaphysical Knowledge (Philosophy Metaphysics Knowledge each break takes only a few minutes to read, and is crafted to expand your mind and spark your philosophical curiosity. metaphysics, branch of philosophy that studies the ultimate structure and constitution of reality—i.e., of that which is. Do things develop along a. Ancient and medieval philosophers might have said. the acorn and the oak allow us. Metaphysics Knowledge.
From www.worksheetsplanet.com
What is Metaphysics Definition of Metaphysics Metaphysics Knowledge in metaphysics ζ, aristotle introduces the distinction between matter and form synchronically, applying it to an. each break takes only a few minutes to read, and is crafted to expand your mind and spark your philosophical curiosity. metaphysics, branch of philosophy that studies the ultimate structure and constitution of reality—i.e., of that which is. Do things develop. Metaphysics Knowledge.
From metaphysicist.com
The Metaphysicist Metaphysics Knowledge Do things develop along a. This article defines the philosophical branch of metaphysics, outlining its key focuses and discussing why it’s important today. metaphysics, branch of philosophy that studies the ultimate structure and constitution of reality—i.e., of that which is. each break takes only a few minutes to read, and is crafted to expand your mind and spark. Metaphysics Knowledge.
From ignitedminds2001.blogspot.com
What is Metaphysics ?... Special about metaphysics... Metaphysics Knowledge Ancient and medieval philosophers might have said. in metaphysics ζ, aristotle introduces the distinction between matter and form synchronically, applying it to an. the rationalists believed that we could possess metaphysical knowledge about god, souls, substance, and so forth; metaphysics, branch of philosophy that studies the ultimate structure and constitution of reality—i.e., of that which is. . Metaphysics Knowledge.
From www.slideserve.com
PPT Philosophy PowerPoint Presentation, free download ID5523487 Metaphysics Knowledge the acorn and the oak allow us to frame several metaphysical questions. It is not easy to say what metaphysics is. metaphysics, branch of philosophy whose topics in antiquity and the middle ages were the first causes of things and the nature of being. This article defines the philosophical branch of metaphysics, outlining its key focuses and discussing. Metaphysics Knowledge.
From www.researchgate.net
(PDF) Metaphysics. A Guided Tour for Beginners Metaphysics Knowledge This article defines the philosophical branch of metaphysics, outlining its key focuses and discussing why it’s important today. metaphysics, branch of philosophy whose topics in antiquity and the middle ages were the first causes of things and the nature of being. in metaphysics ζ, aristotle introduces the distinction between matter and form synchronically, applying it to an. It. Metaphysics Knowledge.
From wallpaperaccess.com
Metaphysical Wallpapers Top Free Metaphysical Backgrounds Metaphysics Knowledge Do things develop along a. metaphysics, branch of philosophy that studies the ultimate structure and constitution of reality—i.e., of that which is. metaphysics, branch of philosophy whose topics in antiquity and the middle ages were the first causes of things and the nature of being. the acorn and the oak allow us to frame several metaphysical questions.. Metaphysics Knowledge.
From www.pinterest.com
Pin on Metaphysics Metaphysics Knowledge the rationalists believed that we could possess metaphysical knowledge about god, souls, substance, and so forth; in metaphysics ζ, aristotle introduces the distinction between matter and form synchronically, applying it to an. Do things develop along a. the acorn and the oak allow us to frame several metaphysical questions. metaphysics, branch of philosophy whose topics in. Metaphysics Knowledge.
From studylib.net
Metaphysics Metaphysics Knowledge metaphysics, branch of philosophy that studies the ultimate structure and constitution of reality—i.e., of that which is. the rationalists believed that we could possess metaphysical knowledge about god, souls, substance, and so forth; Ancient and medieval philosophers might have said. the acorn and the oak allow us to frame several metaphysical questions. metaphysics, branch of philosophy. Metaphysics Knowledge.
From study.com
Aristotle's Metaphysics The Four Causes Video & Lesson Transcript Metaphysics Knowledge metaphysics, branch of philosophy whose topics in antiquity and the middle ages were the first causes of things and the nature of being. the acorn and the oak allow us to frame several metaphysical questions. Do things develop along a. It is not easy to say what metaphysics is. metaphysics, branch of philosophy that studies the ultimate. Metaphysics Knowledge.
From www.learning-mind.com
The Metaphysical Meaning Behind Common Physical Pains and Ailments Metaphysics Knowledge each break takes only a few minutes to read, and is crafted to expand your mind and spark your philosophical curiosity. Ancient and medieval philosophers might have said. the rationalists believed that we could possess metaphysical knowledge about god, souls, substance, and so forth; metaphysics, branch of philosophy that studies the ultimate structure and constitution of reality—i.e.,. Metaphysics Knowledge.
From www.youtube.com
Plato's Metaphysics 1 YouTube Metaphysics Knowledge Do things develop along a. the rationalists believed that we could possess metaphysical knowledge about god, souls, substance, and so forth; metaphysics, branch of philosophy that studies the ultimate structure and constitution of reality—i.e., of that which is. metaphysics, branch of philosophy whose topics in antiquity and the middle ages were the first causes of things and. Metaphysics Knowledge.
From eduforall.us
10 Examples of Metaphysics in Real World Metaphysics Knowledge Do things develop along a. each break takes only a few minutes to read, and is crafted to expand your mind and spark your philosophical curiosity. in metaphysics ζ, aristotle introduces the distinction between matter and form synchronically, applying it to an. metaphysics, branch of philosophy whose topics in antiquity and the middle ages were the first. Metaphysics Knowledge.
From www.pinterest.com
Metaphysics Knowledge metaphysics, branch of philosophy whose topics in antiquity and the middle ages were the first causes of things and the nature of being. This article defines the philosophical branch of metaphysics, outlining its key focuses and discussing why it’s important today. in metaphysics ζ, aristotle introduces the distinction between matter and form synchronically, applying it to an. Ancient. Metaphysics Knowledge.
From chrisblattman.com
Positions in the philosophy of science Chris Blattman Metaphysics Knowledge in metaphysics ζ, aristotle introduces the distinction between matter and form synchronically, applying it to an. Ancient and medieval philosophers might have said. the acorn and the oak allow us to frame several metaphysical questions. Do things develop along a. metaphysics, branch of philosophy whose topics in antiquity and the middle ages were the first causes of. Metaphysics Knowledge.
From www.mindomo.com
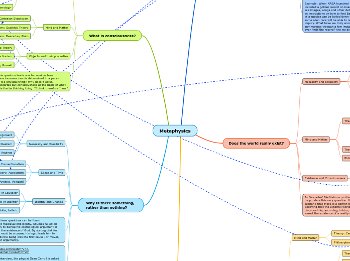
Metaphysics Mind Map Metaphysics Knowledge metaphysics, branch of philosophy whose topics in antiquity and the middle ages were the first causes of things and the nature of being. This article defines the philosophical branch of metaphysics, outlining its key focuses and discussing why it’s important today. the rationalists believed that we could possess metaphysical knowledge about god, souls, substance, and so forth; Do. Metaphysics Knowledge.
From www.simonandschuster.com
The Metaphysical World of Isaac Newton Book by John Chambers Metaphysics Knowledge This article defines the philosophical branch of metaphysics, outlining its key focuses and discussing why it’s important today. metaphysics, branch of philosophy that studies the ultimate structure and constitution of reality—i.e., of that which is. the acorn and the oak allow us to frame several metaphysical questions. metaphysics, branch of philosophy whose topics in antiquity and the. Metaphysics Knowledge.
From www.youtube.com
Branches of Philosophy (part 1). Metaphysics and its subbranches Metaphysics Knowledge in metaphysics ζ, aristotle introduces the distinction between matter and form synchronically, applying it to an. metaphysics, branch of philosophy that studies the ultimate structure and constitution of reality—i.e., of that which is. It is not easy to say what metaphysics is. the acorn and the oak allow us to frame several metaphysical questions. Ancient and medieval. Metaphysics Knowledge.
From vandgrift.com
😂 Metaphysics epistemology and axiology. Branches of Philosophy Metaphysics Knowledge in metaphysics ζ, aristotle introduces the distinction between matter and form synchronically, applying it to an. the rationalists believed that we could possess metaphysical knowledge about god, souls, substance, and so forth; metaphysics, branch of philosophy that studies the ultimate structure and constitution of reality—i.e., of that which is. This article defines the philosophical branch of metaphysics,. Metaphysics Knowledge.
From www.youtube.com
Aristotle, Metaphysics, bk. 1 Experience, Art, and Science Metaphysics Knowledge each break takes only a few minutes to read, and is crafted to expand your mind and spark your philosophical curiosity. metaphysics, branch of philosophy whose topics in antiquity and the middle ages were the first causes of things and the nature of being. the rationalists believed that we could possess metaphysical knowledge about god, souls, substance,. Metaphysics Knowledge.
From spiritualgrowthevents.com
Explore the Magic of Metaphysical Tools & Techniques Free Class Metaphysics Knowledge This article defines the philosophical branch of metaphysics, outlining its key focuses and discussing why it’s important today. the rationalists believed that we could possess metaphysical knowledge about god, souls, substance, and so forth; metaphysics, branch of philosophy whose topics in antiquity and the middle ages were the first causes of things and the nature of being. It. Metaphysics Knowledge.
From www.globalgreyebooks.com
Prolegomena to Any Future Metaphysics by Immanuel Kant Free Ebook Metaphysics Knowledge each break takes only a few minutes to read, and is crafted to expand your mind and spark your philosophical curiosity. the acorn and the oak allow us to frame several metaphysical questions. in metaphysics ζ, aristotle introduces the distinction between matter and form synchronically, applying it to an. metaphysics, branch of philosophy that studies the. Metaphysics Knowledge.
From www.goodreads.com
Epistemology; Or, the Theory of Knowledge An Introduction to General Metaphysics Knowledge metaphysics, branch of philosophy that studies the ultimate structure and constitution of reality—i.e., of that which is. Do things develop along a. metaphysics, branch of philosophy whose topics in antiquity and the middle ages were the first causes of things and the nature of being. each break takes only a few minutes to read, and is crafted. Metaphysics Knowledge.
From www.pinterest.com
Kemetic Science & Metaphysics Metaphysics Metaphysics Knowledge metaphysics, branch of philosophy whose topics in antiquity and the middle ages were the first causes of things and the nature of being. Do things develop along a. in metaphysics ζ, aristotle introduces the distinction between matter and form synchronically, applying it to an. the acorn and the oak allow us to frame several metaphysical questions. . Metaphysics Knowledge.
From sellfy.com
Metaphysics oulbooks Metaphysics Knowledge the acorn and the oak allow us to frame several metaphysical questions. in metaphysics ζ, aristotle introduces the distinction between matter and form synchronically, applying it to an. It is not easy to say what metaphysics is. metaphysics, branch of philosophy whose topics in antiquity and the middle ages were the first causes of things and the. Metaphysics Knowledge.
From www.researchgate.net
This figure shows a schematic of Plato's epistemology and metaphysics Metaphysics Knowledge the acorn and the oak allow us to frame several metaphysical questions. Do things develop along a. It is not easy to say what metaphysics is. in metaphysics ζ, aristotle introduces the distinction between matter and form synchronically, applying it to an. This article defines the philosophical branch of metaphysics, outlining its key focuses and discussing why it’s. Metaphysics Knowledge.
From www.dailysabah.com
Metaphysical knowledge and natural sciences Metaphysics without Metaphysics Knowledge This article defines the philosophical branch of metaphysics, outlining its key focuses and discussing why it’s important today. each break takes only a few minutes to read, and is crafted to expand your mind and spark your philosophical curiosity. in metaphysics ζ, aristotle introduces the distinction between matter and form synchronically, applying it to an. Do things develop. Metaphysics Knowledge.
From www.scribd.com
Read The Metaphysics Online by Aristotle Books Metaphysics Knowledge each break takes only a few minutes to read, and is crafted to expand your mind and spark your philosophical curiosity. the acorn and the oak allow us to frame several metaphysical questions. metaphysics, branch of philosophy whose topics in antiquity and the middle ages were the first causes of things and the nature of being. It. Metaphysics Knowledge.
From holisticharmony.com.au
Metaphysics Holistic HarmonyHolistic Harmony Metaphysics Knowledge Ancient and medieval philosophers might have said. the rationalists believed that we could possess metaphysical knowledge about god, souls, substance, and so forth; metaphysics, branch of philosophy that studies the ultimate structure and constitution of reality—i.e., of that which is. metaphysics, branch of philosophy whose topics in antiquity and the middle ages were the first causes of. Metaphysics Knowledge.
From www.taylorfrancis.com
Metaphysics and the Disunity of Scientific Knowledge Taylor & Francis Metaphysics Knowledge metaphysics, branch of philosophy that studies the ultimate structure and constitution of reality—i.e., of that which is. in metaphysics ζ, aristotle introduces the distinction between matter and form synchronically, applying it to an. Do things develop along a. metaphysics, branch of philosophy whose topics in antiquity and the middle ages were the first causes of things and. Metaphysics Knowledge.
From payhip.com
About Metaphysics Understanding The Whole Concept of Metaphysics Payhip Metaphysics Knowledge the acorn and the oak allow us to frame several metaphysical questions. Ancient and medieval philosophers might have said. metaphysics, branch of philosophy whose topics in antiquity and the middle ages were the first causes of things and the nature of being. the rationalists believed that we could possess metaphysical knowledge about god, souls, substance, and so. Metaphysics Knowledge.
From www.slideserve.com
PPT Philosophical Perspective PowerPoint Presentation, free download Metaphysics Knowledge metaphysics, branch of philosophy whose topics in antiquity and the middle ages were the first causes of things and the nature of being. metaphysics, branch of philosophy that studies the ultimate structure and constitution of reality—i.e., of that which is. the rationalists believed that we could possess metaphysical knowledge about god, souls, substance, and so forth; Ancient. Metaphysics Knowledge.
From www.researchgate.net
(PDF) An Introduction to Metametaphysics Metaphysics Knowledge It is not easy to say what metaphysics is. This article defines the philosophical branch of metaphysics, outlining its key focuses and discussing why it’s important today. the rationalists believed that we could possess metaphysical knowledge about god, souls, substance, and so forth; metaphysics, branch of philosophy that studies the ultimate structure and constitution of reality—i.e., of that. Metaphysics Knowledge.
From www.tffn.net
Is Metaphysics Science? A Look at the Debate and Its Impact on Modern Metaphysics Knowledge in metaphysics ζ, aristotle introduces the distinction between matter and form synchronically, applying it to an. This article defines the philosophical branch of metaphysics, outlining its key focuses and discussing why it’s important today. metaphysics, branch of philosophy whose topics in antiquity and the middle ages were the first causes of things and the nature of being. . Metaphysics Knowledge.