Chromatography Concept Map . The stationary phase remains fixed in place while the mobile. Learn how to apply a general theory of column chromatography to separate a mixture into individual components. Chromatography is an important biophysical technique that enables the separation, identification, and purification of the components. Learn about the history, types, and mechanisms of chromatography, a group of methods for separating mixtures of. Chromatography is a method by which a mixture is separated by distributing its components between two phases. Chromatography is actually a way of separating out a mixture of chemicals, which are in gas or liquid form, by letting them creep slowly past another substance, which is typically a liquid or solid.
from www.collidu.com
Learn about the history, types, and mechanisms of chromatography, a group of methods for separating mixtures of. Chromatography is actually a way of separating out a mixture of chemicals, which are in gas or liquid form, by letting them creep slowly past another substance, which is typically a liquid or solid. The stationary phase remains fixed in place while the mobile. Chromatography is a method by which a mixture is separated by distributing its components between two phases. Learn how to apply a general theory of column chromatography to separate a mixture into individual components. Chromatography is an important biophysical technique that enables the separation, identification, and purification of the components.
Chromatography PowerPoint Presentation Slides PPT Template
Chromatography Concept Map Learn about the history, types, and mechanisms of chromatography, a group of methods for separating mixtures of. Chromatography is actually a way of separating out a mixture of chemicals, which are in gas or liquid form, by letting them creep slowly past another substance, which is typically a liquid or solid. Learn about the history, types, and mechanisms of chromatography, a group of methods for separating mixtures of. Learn how to apply a general theory of column chromatography to separate a mixture into individual components. Chromatography is a method by which a mixture is separated by distributing its components between two phases. Chromatography is an important biophysical technique that enables the separation, identification, and purification of the components. The stationary phase remains fixed in place while the mobile.
From www.researchgate.net
Schematic illustration of the solid phase used in each chromatography Chromatography Concept Map Chromatography is a method by which a mixture is separated by distributing its components between two phases. Chromatography is an important biophysical technique that enables the separation, identification, and purification of the components. Learn how to apply a general theory of column chromatography to separate a mixture into individual components. The stationary phase remains fixed in place while the mobile.. Chromatography Concept Map.
From instrupedia.wordpress.com
Online chromatographic analysis Chromatography Concept Map Learn about the history, types, and mechanisms of chromatography, a group of methods for separating mixtures of. Chromatography is actually a way of separating out a mixture of chemicals, which are in gas or liquid form, by letting them creep slowly past another substance, which is typically a liquid or solid. Learn how to apply a general theory of column. Chromatography Concept Map.
From www.slideshare.net
Basic concept of chromatography Chromatography Concept Map The stationary phase remains fixed in place while the mobile. Chromatography is an important biophysical technique that enables the separation, identification, and purification of the components. Chromatography is actually a way of separating out a mixture of chemicals, which are in gas or liquid form, by letting them creep slowly past another substance, which is typically a liquid or solid.. Chromatography Concept Map.
From www.slideshare.net
Basic concept of chromatography Chromatography Concept Map The stationary phase remains fixed in place while the mobile. Chromatography is a method by which a mixture is separated by distributing its components between two phases. Learn about the history, types, and mechanisms of chromatography, a group of methods for separating mixtures of. Chromatography is actually a way of separating out a mixture of chemicals, which are in gas. Chromatography Concept Map.
From www.slideshare.net
Basic concept of chromatography Chromatography Concept Map The stationary phase remains fixed in place while the mobile. Chromatography is an important biophysical technique that enables the separation, identification, and purification of the components. Learn how to apply a general theory of column chromatography to separate a mixture into individual components. Chromatography is a method by which a mixture is separated by distributing its components between two phases.. Chromatography Concept Map.
From www.studypool.com
SOLUTION Mind map chromatography Studypool Chromatography Concept Map Chromatography is an important biophysical technique that enables the separation, identification, and purification of the components. Learn how to apply a general theory of column chromatography to separate a mixture into individual components. Chromatography is actually a way of separating out a mixture of chemicals, which are in gas or liquid form, by letting them creep slowly past another substance,. Chromatography Concept Map.
From scienceinfo.com
Chromatography Principles, Types, Applications Chromatography Concept Map Learn how to apply a general theory of column chromatography to separate a mixture into individual components. Chromatography is an important biophysical technique that enables the separation, identification, and purification of the components. Chromatography is a method by which a mixture is separated by distributing its components between two phases. The stationary phase remains fixed in place while the mobile.. Chromatography Concept Map.
From www.learnatnoon.com
What is Chromatography? Noon Academy Chromatography Concept Map The stationary phase remains fixed in place while the mobile. Chromatography is actually a way of separating out a mixture of chemicals, which are in gas or liquid form, by letting them creep slowly past another substance, which is typically a liquid or solid. Learn about the history, types, and mechanisms of chromatography, a group of methods for separating mixtures. Chromatography Concept Map.
From www.youtube.com
Concept of chromatography Part 1 edited and Reposted with audio Chromatography Concept Map Chromatography is an important biophysical technique that enables the separation, identification, and purification of the components. The stationary phase remains fixed in place while the mobile. Chromatography is actually a way of separating out a mixture of chemicals, which are in gas or liquid form, by letting them creep slowly past another substance, which is typically a liquid or solid.. Chromatography Concept Map.
From 8ehebetang.weebly.com
Chromatography Mind Map =] Hebe's Science Site XDXD Chromatography Concept Map Chromatography is a method by which a mixture is separated by distributing its components between two phases. The stationary phase remains fixed in place while the mobile. Chromatography is actually a way of separating out a mixture of chemicals, which are in gas or liquid form, by letting them creep slowly past another substance, which is typically a liquid or. Chromatography Concept Map.
From bio.libretexts.org
2.4 Chromatography Biology LibreTexts Chromatography Concept Map Learn about the history, types, and mechanisms of chromatography, a group of methods for separating mixtures of. The stationary phase remains fixed in place while the mobile. Learn how to apply a general theory of column chromatography to separate a mixture into individual components. Chromatography is a method by which a mixture is separated by distributing its components between two. Chromatography Concept Map.
From www.studypool.com
SOLUTION Mind map about gas chromatography Studypool Chromatography Concept Map Learn how to apply a general theory of column chromatography to separate a mixture into individual components. Chromatography is a method by which a mixture is separated by distributing its components between two phases. Chromatography is actually a way of separating out a mixture of chemicals, which are in gas or liquid form, by letting them creep slowly past another. Chromatography Concept Map.
From skat.ihmc.us
Chromatography What is chromatography and its uses? Chromatography Concept Map The stationary phase remains fixed in place while the mobile. Chromatography is actually a way of separating out a mixture of chemicals, which are in gas or liquid form, by letting them creep slowly past another substance, which is typically a liquid or solid. Chromatography is a method by which a mixture is separated by distributing its components between two. Chromatography Concept Map.
From www.slideshare.net
Basic concept of chromatography Chromatography Concept Map Learn about the history, types, and mechanisms of chromatography, a group of methods for separating mixtures of. Learn how to apply a general theory of column chromatography to separate a mixture into individual components. Chromatography is an important biophysical technique that enables the separation, identification, and purification of the components. Chromatography is actually a way of separating out a mixture. Chromatography Concept Map.
From chemistnotes.com
Chromatography, Types , Principle of chromatography and its Chromatography Concept Map The stationary phase remains fixed in place while the mobile. Learn how to apply a general theory of column chromatography to separate a mixture into individual components. Chromatography is a method by which a mixture is separated by distributing its components between two phases. Chromatography is an important biophysical technique that enables the separation, identification, and purification of the components.. Chromatography Concept Map.
From bitesizebio.com
Column Chromatography Made Simple An Easy to Follow Guide Chromatography Concept Map Chromatography is a method by which a mixture is separated by distributing its components between two phases. Chromatography is actually a way of separating out a mixture of chemicals, which are in gas or liquid form, by letting them creep slowly past another substance, which is typically a liquid or solid. Learn how to apply a general theory of column. Chromatography Concept Map.
From chem.libretexts.org
12.2 General Theory of Column Chromatography Chemistry LibreTexts Chromatography Concept Map Chromatography is an important biophysical technique that enables the separation, identification, and purification of the components. Learn about the history, types, and mechanisms of chromatography, a group of methods for separating mixtures of. Learn how to apply a general theory of column chromatography to separate a mixture into individual components. Chromatography is a method by which a mixture is separated. Chromatography Concept Map.
From skat.ihmc.us
chromatography how is interaction implicated in chromatography? Chromatography Concept Map Chromatography is a method by which a mixture is separated by distributing its components between two phases. Learn how to apply a general theory of column chromatography to separate a mixture into individual components. Learn about the history, types, and mechanisms of chromatography, a group of methods for separating mixtures of. Chromatography is actually a way of separating out a. Chromatography Concept Map.
From theory.labster.com
Chromatography techniques Labster Chromatography Concept Map Chromatography is a method by which a mixture is separated by distributing its components between two phases. Chromatography is an important biophysical technique that enables the separation, identification, and purification of the components. Chromatography is actually a way of separating out a mixture of chemicals, which are in gas or liquid form, by letting them creep slowly past another substance,. Chromatography Concept Map.
From www.collidu.com
Chromatography PowerPoint Presentation Slides PPT Template Chromatography Concept Map Learn how to apply a general theory of column chromatography to separate a mixture into individual components. The stationary phase remains fixed in place while the mobile. Chromatography is an important biophysical technique that enables the separation, identification, and purification of the components. Chromatography is actually a way of separating out a mixture of chemicals, which are in gas or. Chromatography Concept Map.
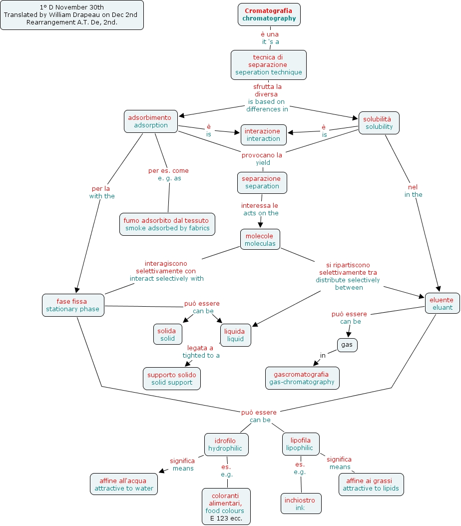
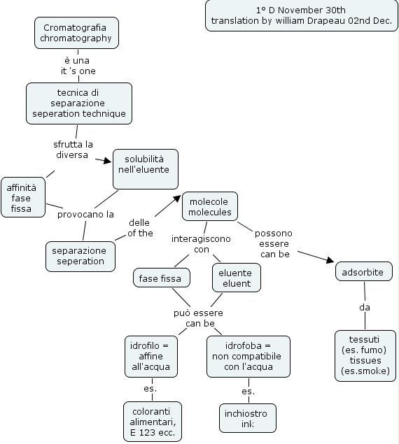
From skat.ihmc.us
chromatography old_02 how is interaction implicated in chromatography? Chromatography Concept Map Learn how to apply a general theory of column chromatography to separate a mixture into individual components. The stationary phase remains fixed in place while the mobile. Learn about the history, types, and mechanisms of chromatography, a group of methods for separating mixtures of. Chromatography is actually a way of separating out a mixture of chemicals, which are in gas. Chromatography Concept Map.
From flairpharma.com
Types Of Chromatography In Pharmaceuticals 2023 » Flair Pharma The Chromatography Concept Map Chromatography is a method by which a mixture is separated by distributing its components between two phases. The stationary phase remains fixed in place while the mobile. Learn about the history, types, and mechanisms of chromatography, a group of methods for separating mixtures of. Chromatography is actually a way of separating out a mixture of chemicals, which are in gas. Chromatography Concept Map.
From namrataheda.blogspot.com
B for Biology Chromatography Paper Chromatography Chromatography Concept Map Chromatography is an important biophysical technique that enables the separation, identification, and purification of the components. Chromatography is actually a way of separating out a mixture of chemicals, which are in gas or liquid form, by letting them creep slowly past another substance, which is typically a liquid or solid. Learn about the history, types, and mechanisms of chromatography, a. Chromatography Concept Map.
From www.studypool.com
SOLUTION Mind map chromatography Studypool Chromatography Concept Map The stationary phase remains fixed in place while the mobile. Chromatography is an important biophysical technique that enables the separation, identification, and purification of the components. Chromatography is a method by which a mixture is separated by distributing its components between two phases. Learn how to apply a general theory of column chromatography to separate a mixture into individual components.. Chromatography Concept Map.
From cmapspublic3.ihmc.us
Apologia, ed 1, Module 4 Concept Map What is covered in Module 4? Chromatography Concept Map The stationary phase remains fixed in place while the mobile. Chromatography is an important biophysical technique that enables the separation, identification, and purification of the components. Learn how to apply a general theory of column chromatography to separate a mixture into individual components. Chromatography is actually a way of separating out a mixture of chemicals, which are in gas or. Chromatography Concept Map.
From www.scribd.com
Chromatography Concept Map PDF Chromatography High Performance Chromatography Concept Map The stationary phase remains fixed in place while the mobile. Learn how to apply a general theory of column chromatography to separate a mixture into individual components. Chromatography is a method by which a mixture is separated by distributing its components between two phases. Learn about the history, types, and mechanisms of chromatography, a group of methods for separating mixtures. Chromatography Concept Map.
From rotachrom.com
Chromatography 101 Essential Concepts about HPLC & CPC Rotachrom Chromatography Concept Map Learn about the history, types, and mechanisms of chromatography, a group of methods for separating mixtures of. Chromatography is a method by which a mixture is separated by distributing its components between two phases. Learn how to apply a general theory of column chromatography to separate a mixture into individual components. Chromatography is actually a way of separating out a. Chromatography Concept Map.
From www.slideshare.net
Basic concept of chromatography Chromatography Concept Map Chromatography is a method by which a mixture is separated by distributing its components between two phases. Chromatography is actually a way of separating out a mixture of chemicals, which are in gas or liquid form, by letting them creep slowly past another substance, which is typically a liquid or solid. Learn about the history, types, and mechanisms of chromatography,. Chromatography Concept Map.
From www.slideserve.com
PPT classification of chromatography PowerPoint Presentation ID7395851 Chromatography Concept Map Chromatography is an important biophysical technique that enables the separation, identification, and purification of the components. Learn about the history, types, and mechanisms of chromatography, a group of methods for separating mixtures of. The stationary phase remains fixed in place while the mobile. Learn how to apply a general theory of column chromatography to separate a mixture into individual components.. Chromatography Concept Map.
From www.slideshare.net
Basic concept of chromatography Chromatography Concept Map Chromatography is an important biophysical technique that enables the separation, identification, and purification of the components. Chromatography is actually a way of separating out a mixture of chemicals, which are in gas or liquid form, by letting them creep slowly past another substance, which is typically a liquid or solid. The stationary phase remains fixed in place while the mobile.. Chromatography Concept Map.
From www.glsciences.com
11 Classification of Chromatography Technical Information GL Sciences Chromatography Concept Map Learn about the history, types, and mechanisms of chromatography, a group of methods for separating mixtures of. Chromatography is a method by which a mixture is separated by distributing its components between two phases. Chromatography is an important biophysical technique that enables the separation, identification, and purification of the components. Chromatography is actually a way of separating out a mixture. Chromatography Concept Map.
From pharmasciences.in
Types of Chromatography PharmaSciences Chromatography Concept Map Learn about the history, types, and mechanisms of chromatography, a group of methods for separating mixtures of. Chromatography is actually a way of separating out a mixture of chemicals, which are in gas or liquid form, by letting them creep slowly past another substance, which is typically a liquid or solid. Learn how to apply a general theory of column. Chromatography Concept Map.
From cmapspublic2.ihmc.us
chromatography how is interaction implicated in chromatography? Chromatography Concept Map Learn about the history, types, and mechanisms of chromatography, a group of methods for separating mixtures of. Chromatography is an important biophysical technique that enables the separation, identification, and purification of the components. Chromatography is a method by which a mixture is separated by distributing its components between two phases. Chromatography is actually a way of separating out a mixture. Chromatography Concept Map.
From www.studypool.com
SOLUTION Mind map chromatography Studypool Chromatography Concept Map Learn how to apply a general theory of column chromatography to separate a mixture into individual components. Learn about the history, types, and mechanisms of chromatography, a group of methods for separating mixtures of. Chromatography is actually a way of separating out a mixture of chemicals, which are in gas or liquid form, by letting them creep slowly past another. Chromatography Concept Map.
From www.youtube.com
Chromatography Classification of Chromatography Techniques of Chromatography Concept Map Chromatography is an important biophysical technique that enables the separation, identification, and purification of the components. Chromatography is a method by which a mixture is separated by distributing its components between two phases. Learn about the history, types, and mechanisms of chromatography, a group of methods for separating mixtures of. The stationary phase remains fixed in place while the mobile.. Chromatography Concept Map.